Abstract
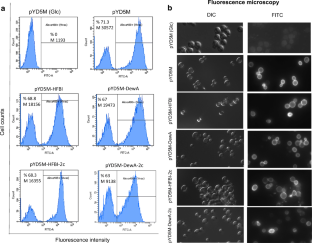
Hydrophobins are relatively small proteins produced naturally by filamentous fungi with interesting biotechnological and biomedical applications given their self-assembly capacity, efficient adherence to natural and artificial surfaces, and to introduce modifications on the hydrophobicity/hydrophilicity of surfaces. In this work we demonstrate the efficient expression on the S. cerevisiae cell surface of class II HFBI of Trichoderma reesei and class I DewA of Aspergillus nidulans, a hydrophobin not previously exposed, using the Yeast Surface Display a-agglutinin (Aga1-Aga2) system. We show that the resulting modifications affect surface properties, and also yeast cells’ resistance to several adverse conditions. The fact that viability of the engineered strains increases under heat and osmotic stress is particularly interesting. Besides, improved biocatalytic activity toward the reduction of ketone 1-phenoxypropan-2-one takes place in the reactions carried out at both 30 °C and 40 °C, within a concentration range between 0.65 and 2.5 mg/mL. These results suggest interesting potential applications for hydrophobin-exposing yeasts.
Key points
• Class I hydrophobin DewA can be efficiently exposed on S. cerevisiae cell surfaces.
• Yeast exposure of HFBI and DewA increases osmotic and heat resistance.
• Engineered strains show modified biocatalytic behavior
Graphical abstract











Similar content being viewed by others
Explore related subjects
Discover the latest articles and news from researchers in related subjects, suggested using machine learning.Data availability
All the data generated from this study are included in this article or in its supplementary information files.
References
Andreu C, del Olmo M (2014) Potential of some yeast strains in the stereoselective synthesis of (R)-(-)-phenylacetylcarbinol and (S)-(+)-phenylacetylcarbinol and their reduced 1,2-dialcohol derivatives. Appl Microbiol Biotechnol 98:5901–5913. https://doi.org/10.1007/s00253-014-5635-5
Andreu C, Peña M, del Olmo M (2016) Biocatalytic reduction of racemic 2-arenoxycycloalkanones by yeasts P. glucozyma and C. glabrata: one way of achieving chiral 2-arenoxycycloalcohols. Appl Microbiol Biotechnol 100:4865–4873. https://doi.org/10.1007/s00253-015-7261-2
Andreu C, del Olmo M (2018a) Biotransformation using halotolerant yeast in seawater: a sustainable strategy to produce R-(-)-phenylacetylcarbinol. Appl Microbiol Biotechnol 102:4717–4727. https://doi.org/10.1007/s00253-018-8945-1
Andreu C, del Olmo M (2019) Improved biocatalytic activity of the Debaryomyces species in seawater. Chemcatchem 11:3085–3092. https://doi.org/10.1002/cctc.201900558
Andreu C, del Olmo M (2013) Yeast arming by the Aga2p system: effect of growth conditions in galactose on the efficiency of the display and influence of expressing leucine-containing peptides. Appl Microbiol Biotechnol 97:9055–9069. https://doi.org/10.1007/s00253-013-5086-4
Andreu C, del Olmo M (2018b) Yeast arming systems: pros and cons of different protein anchors and other elements required for display. Appl Microbiol Biotechnol 102:2543–2561. https://doi.org/10.1007/s00253-018-8827-6
Andreu C, del Olmo M (2020) Whole-cell biocatalysis in seawater: new halotolerant yeast strains for the regio- and stereoselectivity reduction of 1-phenylpropane-1,2-dione in saline-rich media. Chembiochem 21:1621–1628. https://doi.org/10.1002/cbic.202000023
Bariotaki A, Kalaitzakis D, Smonou I (2012) Enzymatic reductions for the regio- and stereoselective synthesis of hydroxy-keto esters and dihydroxy esters. Org Lett 14:1792–1795. https://doi.org/10.1021/ol3003833
Bayry J, Aimanianda V, Guijarro J, Sunde M, Latgé J (2012) Hydrophobins—unique fungal proteins. PLoS Pathog 8:e1002700. https://doi.org/10.1371/journal.ppat.1002700
Benjaphokee S, Hasegawa D, Yokota D, Asvarak T, Auesukaree C, Sugiyama M, Kaneko Y, Boonchird C, Harashima S (2012) Highly efficient bioethanol production by a Saccharomyces cerevisiae strain with multiple stress tolerance to high temperature, acid and ethanol. New Biotechnol 29:379–386. https://doi.org/10.1016/j.nbt.2011.07.002
Berger B, Sallada N (2019) Hydrophobins: multifunctional biosurfactants for interface engineering. J Biol Eng 13:10. https://doi.org/10.1186/s13036-018-0136-1
Boder ET, Raeeszadeh-Sarmazdeh M, Price JV (2012) Engineering antibodies by yeast display. Arch Biochem Biophys 526:00–106. https://doi.org/10.1016/j.abb.2012.03.009
Boeuf S, Throm T, Gutt B, Strunk T, Hoffmann M, Seebach E, Mühlberg L, Brocher J, Gotterbarm T, Wenzel W, Fischer R, Richter W (2012) Engineering hydrophobin DewA to generate surfaces that enhance adhesion of human but not bacterial cells. Acta Biomater 8:1037–1047. https://doi.org/10.1016/j.actbio.2011.11.022
Bony M, Thines-Sempoux D, Barre P, Blondin B (1997) Localization and cell surface anchoring of the Saccharomyces cerevisiae flocculation protein Flo1p. J Bacteriol 179:4929–4936. https://doi.org/10.1128/jb.179.15.4929-4936.1997
Breakspear A, Momany M (2007) Aspergillus nidulans conidiation genes dewA, fluG, and stuA are differentially regulated in early vegetative growth. Eukaryot Cell 6:1697–1700. https://doi.org/10.1128/EC.00189-07
Cappellaro C, Baldermann C, Rachel R, Tanner W (1994) Mating type-specific cell-cell recognition of Saccharomyces cerevisiae: cell wall attachment and active sites of a- and alpha-agglutinin. EMBO J 13:4737–4744. https://doi.org/10.1002/j.1460-2075.1994.tb06799.x
Crabtree RH (2009) Handbook of green chemistry Volume 3. Biocatalysis. Wiley-VCH, Weinheim
Fokina O, Fenchel A, Winandy L, Fischer R (2016) Immobilization of LccC laccase from Aspergillus nidulans on hard surfaces via fungal hydrophobins. Appl Environ Microbiol 82:6395–6402. https://doi.org/10.1128/AEM.01413-16
Gasteiger E, Hoogland C, Gattiker A, Duvaud S, Wilkins MR, Appel RD, Bairoch A (2005) Protein identification and analysis tools on the ExPASy server. In: Walker JM (ed) The proteomics protocols handbook. Humana Press, Totowa, pp 571–607
Gibson DG, Young L, Chuang RY, Venter JC, Hutchison CA, Smith HO (2009) Enzymatic assembly of DNA molecules up to several hundred kilobases. Nat Methods 6:343–345. https://doi.org/10.1038/nmeth.1318
Grünbacher A, Throm T, Seidel C, Gutt B, Röhrig J, Strunk T, Vincze P, Walheim S, Schimmel T, Wenzel W, Fischer R (2014) Six hydrophobins are involved in hydrophobin rodlet formation in Aspergillus nidulans and contribute to hydrophobicity of the spore surface. PLoS One 9(4):e94546. https://doi.org/10.1371/journal.pone.0094546
Heus S, Meynial-Salles I, O’Donohue MJ, Dumon C (2015) White biotechnology: state of the art strategies for the development of biocatalysts for biorefining. Biotechnol Adv 33:1653–1670. https://doi.org/10.1016/j.biotechadv.2015.08.004
Jin Y-L, Speers RA (1998) Flocculation of Saccharomyces cerevisiae. Food Res Int 31:421–440. https://doi.org/10.1016/S0963-9969(99)00021-6
Khalesi M, Gebruers K, Derdelinckx G (2015a) Recent advances in fungal hydrophobin towards using in industry. Protein J 34:243–255. https://doi.org/10.1007/s10930-015-9621-2
Khalesi M, Mandelings N, Herrera-Malaver B, Riveros-Galan D, Gebruers K, Derdelinckx G (2015b) Improvement of the retention of ocimene in water phase using class II hydrophobin HFBII. Flavour Fragr J 30:451–458. https://doi.org/10.1002/ffj.3260
Kieke MC, Cho BK, Boder ET, Kranz DM, Wittrup KD (1997) Isolation of anti-T cell receptor scFv mutants by yeast surface display. Protein Eng 10:1303–1310. https://doi.org/10.1093/protein/10.11.1303
Kisukuri C, Andrade L (2015) Production of chiral compounds using immobilized cells as a source of biocatalysts. Org Biomol Chem 13:10086–10117. https://doi.org/10.1039/c5ob01677k
Kumar R, Kumar P (2019) Yeast-based vaccines: new perspective in vaccine development and application. FEMS Yeast Res 19:foz007. https://doi.org/10.1093/femsyr/foz007
Kyte J, Doolittle RF (1982) A simple method for displaying the hydropathic character of a protein. J Mol Biol 157:105–132. https://doi.org/10.1016/0022-2836(82)90515-0
Linciano S, Pluda S, Bacchin A, Angelini A (2019) Molecular evolution of peptides by yeast surface display technology. MedChemComm 10:1569–1580. https://doi.org/10.1039/c9md00252a
Linder MB, Szilvay GR, Nakari-Setälä T, Penttilä ME (2005) Hydrophobins: the protein-amphiphiles of filamentous fungi. FEMS Microbiol Rev 29:877–896. https://doi.org/10.1016/j.femsre.2005.01.004
Maiolo D, Pigliacelli C, Sánchez Moreno P, Violatto MB, Talamini L, Tirotta I, Piccirillo R, Zucchetti M, Morosi L, Frapolli R, Candiani G, Bigini P, Metrangolo P, Baldelli BF (2017) Bioreducible hydrophobin-stabilized supraparticles for selective intracellular release. ACS Nano 11:9413–9423. https://doi.org/10.1021/acsnano.7b04979
Moore JC, Pollard DJ, Kosjek B, Devine PN (2007) Advances in the enzymatic reduction of ketones. Acc Chem Res 40:1412–1419. https://doi.org/10.1021/ar700167a
Nakari T, Alatalo E, Penttilä ME (1993) Isolation of Trichoderma reesei genes highly expressed on glucose-containing media: characterization of the tef1 gene encoding translation elongation factor 1 alpha. Gene 136:313–318. https://doi.org/10.1016/0378-1119(93)90486-m
Nakari-Setälä T, Aro N, Kalkkinen N, Alatalo E, Penttilä M (1996) Genetic and biochemical characterization of the Trichoderma reesei hydrophobin HFBI. Eur J Biochem 235:248–255. https://doi.org/10.1111/j.1432-1033.1996.00248.x
Nakari-Setälä T, Azeredo J, Henriques M, Oliveira R, Teixeira J, Linder M, Penttilä M (2002) Expression of a fungal hydrophobin in the Saccharomyces cerevisiae cell wall: effect on cell surface properties and immobilization. Appl Environ Microbiol 68:3385–3391. https://doi.org/10.1128/AEM.68.7.3385-3391.2002
Nayyar A, Walker G, Canetta E, Wardrop F, Adya AK (2014) Cell surface properties and flocculation behavior for industrial strains of Saccharomyces cerevisiae. Int J Appl Microbiol Biotechnol Res 2:64–72. https://doi.org/10.33500/ijambr.2014.02.007
Ni Y, Holtmann D, Hollmann F (2014) How green is biocatalysis? To calculate is to know. ChemCatChem 6:930–943. https://doi.org/10.1002/cctc.201300976
Niu B, Wang D, Yang Y, Xu H, Qiao M (2012) Heterologous expression and characterization of the hydrophobin HFBI in Pichia pastoris and evaluation of its contribution to the food industry. Amino Acids 43:763–771. https://doi.org/10.1007/s00726-011-1126-5
Park M (2020) Surface display technology for biosensor applications: a review. Sensors 20:2775. https://doi.org/10.3390/s20102775
Perpiñá C, Vinaixa J, Andreu C, del Olmo M (2015) Development of new tolerant strains to hydrophilic and hydrophobic organic solvents by the yeast surface display methodology. Appl Microbiol Biotechnol 99:775–789. https://doi.org/10.1007/s00253-014-6048-1
Pscheidt B, Glieder A (2008) Yeast cell factories for fine chemical and API production. Microb Cell Factories 7:25–61. https://doi.org/10.1186/1475-2859-7-25
Robertson DE, Steer BA (2004) Recent progress in biocatalyst discovery and optimization. Curr Opin Chem Biol 8:141–149. https://doi.org/10.1016/j.cbpa.2004.02.010
Sammer D, Krause K, Gube M, Wagner K, Kothe E (2016) Hydrophobins in the life cycle of the ectomycorrhizal basidiomycete Tricholoma vaccinum. PLoS One 11:e0167773. https://doi.org/10.1371/journal.pone.0167773
Schmoll M, Seibel C, Kotlowski C, Wöllert Genannt Vendt F, Liebmann B, Kubicek CP (2010) Recombinant production of an Aspergillus nidulans class I hydrophobin (DewA) in Hypocrea jecorina (Trichoderma reesei) is promoter-dependent. Appl Microbiol Biotechnol 88:95–103. https://doi.org/10.1007/s00253-010-2710-4
Stringer MA, Timberlake WE (1995) dewA encodes a fungal hyddrophobin component of the Aspergillus spore wall. Mol Microbiol 16:33–44. https://doi.org/10.1111/j.1365-2958.1995.tb02389.x
Tabañag IDF, Chu IM, Wei YH, Tsai SL (2018) The role of yeast-surface-display techniques in creating biocatalysts for consolidated bioprocessing. Catalysts 8:94. https://doi.org/10.3390/catal8030094
Takayama K, Suye SI, Kuroda K, Ueda M, Kitaguchi T, Tsuchiyama K, Fukuda T, Chen W, Mulchandani A (2006) Surface display of organophosphorus hydrolase on Saccharomyces cerevisiae. Biotechnol Prog 22:939–943. https://doi.org/10.1021/bp060107b
Tao J, Kazlauskas RJ (2011) Biocatalysis for green chemistry and chemical process development. John Wiley & Sons, Hoboken
Traxlmayr MW, Shusta EV (2017) Directed evolution of protein thermal stability using yeast surface display. Methods Mol Biol 1575:45–65. https://doi.org/10.1007/978-1-4939-6857-2_4
Urbar-Ulloa J, Montaño-Silva P, Ramírez-Pelayo AS, Fernández-Castillo E, Amaya-Delgado L, Rodríguez-Garay B, Verdín J (2019) Cell surface display of proteins on filamentous fungi. Appl Microbiol Biotechnol 103:6949–6972. https://doi.org/10.1007/s00253-019-10026-7
Valo H, Laaksonen P, Peltonen L, Linder M, Hirvonen J, Laaksonen T (2010) Multifunctional hydrophobin: toward functional coatings for drug nanoparticles. ACS Nano 4:1750–1758. https://doi.org/10.1021/nn9017558
van Wetter MA, Wösten HA, Wessels JG (2000) SC3 and SC4 hydrophobins have distinct roles in formation of aerial structures in dikaryons of Schizophyllum commune. Mol Microbiol 36:201–210. https://doi.org/10.1046/j.1365-2958.2000.01848.x
Wang P, He J, Sun Y, Reynolds M, Zhang L, Han S, Liang S, Sui H, Lin Y (2016) Display of fungal hydrophobin on the Pichia pastoris cell surface and its influence on Candida antárctica lipase B. Appl Microbiol Biotechnol 100:5883–5895. https://doi.org/10.1007/s00253-016-7431-x
Wang Z, Mathias A, Stavrou S, Neville DM (2005) A new yeast display vector permitting free scFv amino termini can augment ligand binding affinities. Protein Eng Des Sel 18:337–343. https://doi.org/10.1093/protein/gzi036
Wasilenko JL, Sarmento L, Spatz S, Pantin-Jackwood M (2010) Cell surface display of highly pathogenic avian influenza virus hemagglutinin on the surface of Pichia pastoris cells using α-agglutinin for production of oral vaccines. Biotechnol Prog 26:542–547. https://doi.org/10.1002/btpr.343
Wessels JG (1997) Hydrophobins: proteins that change the nature of the fungal surface. Adv Microb Physiol 38:1–45. https://doi.org/10.1016/s0065-2911(08)60154-x
White JS, Walker GM (2011) Influence of cell surface characteristics on adhesion of Saccharomyces cerevisiae to the biomaterial hydroxylapatite. Antonie Van Leeuwenhoek 99:201–209. https://doi.org/10.1007/s10482-010-9477-6
Winandy L, Hilpert F, Schlebusch O, Fischer R (2018) Comparative analysis of surface coating properties of five hydrophobins from Aspergillus nidulans and Trichoderma reseei. Sci Rep 8:12033. https://doi.org/10.1038/s41598-018-29749-0
Winandy L, Schlebusch O, Fischer R (2019) Fungal hydrophobins render stones impermeable for water but keep them permeable for vapor. Sci Rep 9:6264. https://doi.org/10.1038/s41598-019-42705-w
Wösten HA (2001) Hydrophobins: multipurpose proteins. Annu Rev Microbiol 55:625–646. https://doi.org/10.1146/annurev.micro.55.1.625
Wösten H, Scholtmeijer K (2015) Applications of hydrophobins: current state and perspectives. Appl Microbiol Biotechnol 99:1587–1597. https://doi.org/10.1007/s00253-014-6319-x
Wu C, Sun H, Li Y, Liu X, Du X, Wang X, Xu P (2015) Biosensor based on glucose oxidase-nanoporous gold co-catalysis for glucose detection. Biosens Bioelectron 66:350–355. https://doi.org/10.1016/j.bios.2014.11.037
Zhang K, Jin Z, Wang P, Zheng S-P, Han S-Y, Lin Y (2017) Improving the catalytic characteristics of lipase-displaying yeast cells by hydrophobic modification. Bioprocess Biosyst Eng 40:1689–1699. https://doi.org/10.1007/s00449-017-1824-9
Zhao L, Xu H, Li Y, Song D, Wang X, Qiao M, Gong M (2016) Novel application of hydrophobin in medical science: a drug carrier for improving serum stability. Sci Rep 6:26461. https://doi.org/10.1038/srep26461
Acknowledgments
We are indebted to Dr. Markku Saloheimo for providing us with the S. cerevisiae strain VTT-C-99315 carrying the pTNS23 plasmid. We gratefully acknowledge SCSIE (Universitat de València) for providing access to its instrumental facilities for DNA sequencing and flow cytometry.
Funding
This work was supported by grants from the Universitat de València: UV-INV-AE15-323062 and UV-19-INV-AE19.
Author information
Authors and Affiliations
Contributions
C.A and M.O conceived, designed, and performed research and data analyses, performed conceptualization and supervision, and wrote the paper. L.W and J.G contributed with some experiments. R.F was involved in the discussion of results and the supervision of the paper. C.A and M.O have contributed equally to this work.
Corresponding author
Ethics declarations
Conflict of interest
The authors declare that they have no conflict of interest.
Ethics approval
The article does not contain any studies with human participants or animals performed by any of the authors.
Additional information
Publisher’s note
Springer Nature remains neutral with regard to jurisdictional claims in published maps and institutional affiliations.
Supplementary Information
ESM 1
(PDF 777 kb)
Rights and permissions
About this article
Cite this article
Andreu, C., Gómez-Peinado, J., Winandy, L. et al. Surface display of HFBI and DewA hydrophobins on Saccharomyces cerevisiae modifies tolerance to several adverse conditions and biocatalytic performance. Appl Microbiol Biotechnol 105, 1505–1518 (2021). https://doi.org/10.1007/s00253-021-11090-8
Received:
Revised:
Accepted:
Published:
Issue Date:
DOI: https://doi.org/10.1007/s00253-021-11090-8


