Skip to main content

Prospective Analysis of Decision Making During Joint Cardiology Cardiothoracic Conference in Treatment of 107 Consecutive Children with Congenital Heart Disease

Abstract

The complexity and potential biases involved in decision making have long been recognised and examined in both the aviation and business industries. More recently, the medical community have started to explore this concept and its particular importance in our field. Paediatric cardiology is a rapidly expanding field and for many of the conditions we treat, there is limited evidence available to support our decision-making. Variability exists within decision-making in paediatric cardiology and this may influence outcomes. There are no validated tools available to support and examine consistent decision-making for various treatment strategies in children with congenital heart disease in a multidisciplinary cardiology and cardiothoracic institution. Our primary objective was to analyse the complexity of decision-making for children with cardiac conditions in the context of our joint cardiology and cardiothoracic conference (JCC). Two paediatric cardiologists acted as investigators by observing the weekly joint cardiology–cardiothoracic surgery conference and prospectively evaluating the degree of complexity of decision-making in the management of 107 sequential children with congenital heart disease discussed. Additionally, the group consensus on the same patients was prospectively assessed to compare this to the independent observers. Of 107 consecutive children discussed at our JCC conference 32 (27%) went on to receive surgical intervention, 20 (17%) underwent catheterisation and 65 (56%) received medical treatment. There were 53 (50%) cases rated as simple by one senior observer, while 54 (50%) were rated as complex to some degree. There was high inter-observer agreement with a Krippendorff’s alpha of ≥ 0.8 between 2 observers and between 2 observers and the group consensus as a whole for grading of the complexity of decision-making. Different decisions were occasionally made on patients with the same data set. Discussions revisiting the same patient, in complex cases, resulted in different management decisions being reached in this series. Anchoring of decision-making was witnessed in certain cases. Potential application of decision making algorithms is discussed in making decisions in paediatric cardiology patients. Decision-making in our institution’s joint cardiology–cardiothoracic conference proved to be complex in approximately half of our patients. Inconsistency in decision-making for patients with the same diagnosis, and different decisions made for the same complex patient at different time points confounds the reliability of the decision-making process. These novel data highlight the absence of evidence-based medicine for many decisions, occasional lack of consistency and the impact of anchoring, heuristics and other biases in complex cases. Validated decision-making algorithms may assist in providing consistency to decision-making in this setting.

This is a preview of subscription content, access via your institution.

Fig. 1
Fig. 2
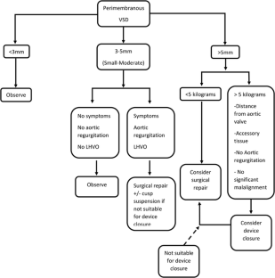
Fig. 3
Fig. 4

References

  1. Ryan A, Duignan S, Kenny D, McMahon CJ (2018) Decision making in paediatric cardiology. Are we prone to heuristics, biases and traps? Pediatr Cardiol 39(1):160–167

    Article  Google Scholar 

  2. Hammond JS, Keeney RL, Raiffa H (1998) The hidden traps in decision making. Harv Bus Rev 76:47–58

    CAS  PubMed  Google Scholar 

  3. Hammond JS, Keeney RL, Raiffa H (1999) Smart choices: a practical guide to making better decisions. Harvard Business School Press, Cambridge, MA

    Google Scholar 

  4. Tversky A, Kahneman D (1974) Judgments under uncertainty: heuristics and biases. Science 185(4157):1124–1131

    CAS  Article  Google Scholar 

  5. Kahneman D, Frederick S (2005) A model of heuristic judgment. In: Holyoak KJ, Morrison RG (eds) The Cambridge handbook of thinking and reasoning. Cambridge University Press, Cambridge, pp 267–293

    Google Scholar 

  6. Baskin E, Novemsky N, Dhar R (2015) Framing choice as an opportunity encourages situational attribution. In: Diehl K, Yoon C (eds) NA-advances in consumer research, vol 43. Association for Consumer Research, Duluth, pp 80–94

    Google Scholar 

  7. Allen SW, Gauvreau K, Bloom BT, Jenkins K (2003) Evidence-based referral results in significantly reduced mortality after congenital heart surgery. Pediatrics 112(1 Pt 1):24–28

    Article  Google Scholar 

  8. Tichenor PJ, Donohoe GA, Olien CN (1970) Mass media flow and differential growth in knowledge. Public Opin Q 34:159–170

    Article  Google Scholar 

  9. National Institute for Cardiovascular Outcomes Research. https://nicor4.nicor.org.uk/CHD/an_paeds.nsf/WSummaryYears?openview&RestrictToCategory=2015&start=1&count=500. Accessed 5 Jan 2018

  10. Simmonds J, Murchan H, James A, Crispino G, O’Brien J, Crumlish K, Franklin O, Fenton M, Burch M, McMahon CJ (2016) Outcome of shared care for paediatric cardiac transplantation between two nations with different healthcare systems. J Heart Lung Transplant 34(6):806–814

    Article  Google Scholar 

  11. Bruner J (1966) Toward a theory of instruction. Harvard University Press, Cambridge

    Google Scholar 

  12. Feltes TF, Bacha E, Beekman RH 3rd, Cheatham JP, Feinstein JA, Gomes AS (2011) Indications for cardiac catheterization and intervention in pediatric cardiac disease: a scientific statement from the American Heart Association. Circulation 123:2607–2652

    Article  Google Scholar 

  13. Sackett DL. Rosenberg WMC, Gray JA, Haynes RB, Richardson WS (1996) Evidence-based medicine: what it is and what it isn’t. BMJ 312:71–72

    CAS  Article  Google Scholar 

  14. Ellenberg J (2006) How not to be wrong. Penguin Press, London

    Google Scholar 

  15. Greenhalgh T (2013) Uncertainty and clinical method. In: Somers L, Launer J (eds) Clinical uncertainty in primary care: the challenge of collaborative engagement. Springer, New York

    Google Scholar 

  16. Engebretsen E, Heggen K, Wieringa S, Greenhalgh T (2016) Uncertainty and objectivity in clinical decision making: a clinical case in emergency medicine. Med Health Care Philos 19:595–603

    Article  Google Scholar 

  17. Lonergan B (1992) Insight: a study of human understanding. Volume 3 of the collected Works of Bernard Lonergan. University of Toronto Press, Toronto

    Google Scholar 

  18. Luo J, Yu R (2015) Follow the heart or the head? The interactive influence model of emotion and cognition. Front Psychol 6:573

    PubMed  PubMed Central  Google Scholar 

  19. Hunink MGM, Glasziou PP, Siegel JE, Weeks JC, Pliskin JS, Elstein AS, Weinstein MC (2001) Decision making in health and medicine: integrating evidence and values. Cambridge University Press, Cambridge

    Google Scholar 

Download references

Acknowledgements

We wish to acknowledge Professor Nathan Novemsky, Professor of Marketing and Psychology, Yale School of Behavioural Management, New Haven, Connecticut, U.S.A. for his original encouragement to study this area. We are also grateful to Mr. Andrew Pendred for generating the figures. We are grateful to our colleagues for allowing us study their decision-making process in the ‘JCC’.

Author information

Affiliations

Authors

Corresponding author

Correspondence to Colin J. McMahon.

Ethics declarations

Conflict of interest

The authors have no conflicts of interest.

Ethical Approval

This article does not contain any studies with human participants performed by any of the authors.

Rights and permissions

Reprints and Permissions

About this article

Verify currency and authenticity via CrossMark

Cite this article

Duignan, S., Ryan, A., O’Keeffe, D. et al. Prospective Analysis of Decision Making During Joint Cardiology Cardiothoracic Conference in Treatment of 107 Consecutive Children with Congenital Heart Disease. Pediatr Cardiol 39, 1330–1338 (2018). https://doi.org/10.1007/s00246-018-1899-3

Download citation

  • Received:

  • Accepted:

  • Published:

  • Issue Date:

  • DOI: https://doi.org/10.1007/s00246-018-1899-3

Keywords

  • Bias
  • Conference
  • Congenital heart disease
  • Decision making
  • Heuristics
  • Multidisciplinary