Skip to main content

The Evolutionary Loss of RNAi Key Determinants in Kinetoplastids as a Multiple Sporadic Phenomenon

Abstract

We screened the genomes of a broad panel of kinetoplastid protists for genes encoding proteins associated with the RNA interference (RNAi) system using probes from the Argonaute (AGO1), Dicer1 (DCL1), and Dicer2 (DCL2) genes of Leishmania brasiliensis and Crithidia fasciculata. We identified homologs for all the three of these genes in the genomes of a subset of these organisms. However, several of these organisms lacked evidence for any of these genes, while others lacked only DCL2. The open reading frames encoding these putative proteins were structurally analyzed in silico. The alignments indicated that the genes are homologous with a high degree of confidence, and three-dimensional structural models strongly supported a functional relationship to previously characterized AGO1, DCL1, and DCL2 proteins. Phylogenetic analysis of these putative proteins showed that these genes, when present, evolved in parallel with other nuclear genes, arguing that the RNAi system genes share a common progenitor, likely across all Kinetoplastea. In addition, the genome segments bearing these genes are highly conserved and syntenic, even among those taxa in which they are absent. However, taxa in which these genes are apparently absent represent several widely divergent branches of kinetoplastids, arguing that these genes were independently lost at least six times in the evolutionary history of these organisms. The mechanisms responsible for the apparent coordinate loss of these RNAi system genes independently in several lineages of kinetoplastids, while being maintained in other related lineages, are currently unknown.

This is a preview of subscription content, access via your institution.

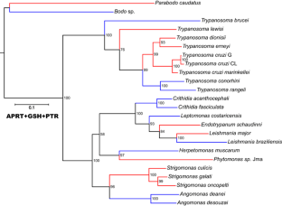
Fig. 1
Fig. 2
Fig. 3
Fig. 4

References

  • Agrawal N, Dasaradhi PVN, Mohmmed A, Malhotra P, Bhatnagar RK, Mukherjee SK (2003) RNAi interference: biology, mechanism, and applications. Microbiol Mol Biol Rev 67:657–685

    CAS  Article  PubMed  PubMed Central  Google Scholar 

  • Alves JMP, Klein CC, da Silva FM, Costa-Martins AG, Serrano MG, Buck GA, Vasconcelos AT, Sagot MF, Teixeira MM, Motta MC, Camargo EP (2013a) Endosymbiosis in trypanosomatids: the genomic cooperation between bacterium and host in the synthesis of essential amino acids is heavily influenced by multiple horizontal gene transfers. BMC Evol Biol 13:190

    Article  PubMed  PubMed Central  Google Scholar 

  • Alves JMP, Serrano MG, Maia da Silva F, Voegtly LJ, Matveyev AV, Teixeira MMG, Camargo EP, Buck GA (2013b) Genome evolution and phylogenomic analysis of Candidatus Kinetoplastibacterium, the betaproteobacterial endosymbionts of Strigomonas and Angomonas. Genome Biol Evol 5:338–350

    Article  PubMed  PubMed Central  Google Scholar 

  • Aslett M, Aurrecoechea C, Berriman M, Brestelli J, Brunk BP, Carrington M, Depledge DP, Fischer S, Gajria B, Gao X, Gardner MJ, Gingle A, Grant G, Harb OS, Heiges M, Hertz-Fowler C, Houston R, Innamorato F, Iodice J, Kissinger JC, Kraemer E, Li W, Logan FJ, Miller JA, Mitra S, Myler PJ, Nayak V, Pennington C, Phan I, Pinney DF, Ramasamy G, Rogers MB, Roos DS, Ross C, Sivam D, Smith DF, Srinivasamoorthy G, Stoeckert CJ Jr, Subramanian S, Thibodeau R, Tivey A, Treatman C, Velarde G, Wang H (2010) TriTrypDB: a functional genomic resource for the Trypanosomatidae. Nucleic Acids Res 38:D457–D462

    CAS  Article  PubMed  Google Scholar 

  • Barth S, Hury A, Liang XH, Michaeli S (2005) Elucidating the role of H/ACA-like RNAs in trans-splicing and rRNA processing via RNA interference silencing of the Trypanosoma brucei CBF5 pseudouridine synthase. J Biol Chem 280:34558–34568

    CAS  Article  PubMed  Google Scholar 

  • Baum J, Papenfuss AT, Mair GR, Janse CJ, Vlachou D, Waters AP, Cowman AF, Crabb BS, de Koning-Ward TF (2009) Molecular genetics and comparative genomics reveal RNAi is not functional in malaria parasites. Nucleic Acids Res 37:3788–3798

    CAS  Article  PubMed  PubMed Central  Google Scholar 

  • Berriman M, Ghedin E, Hertz-Fowler C, Blandin G, Renauld H, Bartholomeu DC, Lennard NJ, Caler E, Hamlin NE, Haas B, Böhme U, Hannick L, Aslett MA, Shallom J, Marcello L, Hou L, Wickstead B, Alsmark UC, Arrowsmith C, Atkin RJ, Barron AJ, Bringaud F, Brooks K, Carrington M, Cherevach I, Chillingworth TJ, Churcher C, Clark LN, Corton CH, Cronin A, Davies RM, Doggett J, Djikeng A, Feldblyum T, Field MC, Fraser A, Goodhead I, Hance Z, Harper D, Harris BR, Hauser H, Hostetler J, Ivens A, Jagels K, Johnson D, Johnson J, Jones K, Kerhornou AX, Koo H, Larke N, Landfear S, Larkin C, Leech V, Line A, Lord A, Macleod A, Mooney PJ, Moule S, Martin DM, Morgan GW, Mungall K, Norbertczak H, Ormond D, Pai G, Peacock CS, Peterson J, Quail MA, Rabbinowitsch E, Rajandream MA, Reitter C, Salzberg SL, Sanders M, Schobel S, Sharp S, Simmonds M, Simpson AJ, Tallon L, Turner CM, Tait A, Tivey AR, Van Aken S, Walker D, Wanless D, Wang S, White B, White O, Whitehead S, Woodward J, Wortman J, Adams MD, Embley TM, Gull K, Ullu E, Barry JD, Fairlamb AH, Opperdoes F, Barrell BG, Donelson JE, Hall N, Fraser CM, Melville SE, El-Sayed NM (2005) The genome of the African trypanosome Trypanosoma brucei. Science 309:416–422

    CAS  Article  PubMed  Google Scholar 

  • Boland A, Huntzinger E, Schmidt S, Izaurralde E, Weichenrieder O (2011) Crystal structure of the MID-PIWI lobe of a eukaryotic Argonaute protein. Proc Natl Acad Sci 108:10466–10471

    CAS  Article  PubMed  PubMed Central  Google Scholar 

  • Borghesan TC, Ferreira RC, Takata CSA, Campaner M, Borda CC, Paiva F, Milder RV, Teixeira MMG, Camargo EP (2013) Molecular phylogenetic redefinition of Herpetomonas (Kinetoplastea, Trypanosomatidae), a genus of insect parasites associated with flies. Protist 164:129–152

    Article  PubMed  Google Scholar 

  • Castresana J (2000) Selection of conserved blocks from multiple alignments for their use in phylogenetic analysis. Mol Biol Evol 17:540–552

    CAS  Article  PubMed  Google Scholar 

  • Catta-Preta CMC, Pascoalino BD, de Souza W, Mottram JC, Motta MCM, Schenkman S (2016) Reduction of tubulin expression in Angomonas deanei by RNAi modifies the ultrastructure of the trypanosomatid protozoan and impairs division of its endosymbiotic bacterium. J Eukaryot Microbiol 0:1–10

    Google Scholar 

  • Cenik ES, Fukunaga R, Lu G, Dutcher R, Wang Y, Tanaka Hall TM, Zamore PD (2011) Phosphate and R2D2 restrict the substrate specificity of Dicer-2, an ATP-driven ribonuclease. Cell 42:172–184

    CAS  Google Scholar 

  • Cerutti H, Casas-Mollano JA (2006) On the origin and function of RNA-mediated silencing: from protists to man. Curr Genet 50:81–89

    CAS  Article  PubMed  PubMed Central  Google Scholar 

  • Chen K, Rajewsky N (2007) The evolution of gene regulation by transcription factors and microRNAs. Nat Rev Genet 8:93–103

    CAS  Article  PubMed  Google Scholar 

  • Clayton CE (2002) Life without transcriptional control? From fly to man and back again. EMBO J 21:1881–1888

    CAS  Article  PubMed  PubMed Central  Google Scholar 

  • Clayton C, Shapira M (2007) Post-transcriptional regulation of gene expression in trypanosomes and leishmanias. Mol Biochem Parasitol 156:93–101

    CAS  Article  PubMed  Google Scholar 

  • Cupolillo E, Medina-Acosta E, Noyes H, Momen H, Grimaldi G (2000) A revised classification for Leishmania and Endotrypanum. Parasitol Today 16:142–144

    CAS  Article  PubMed  Google Scholar 

  • Davidson BL, McCray PB (2011) Current prospects for RNA interference-based therapies. Nat Rev Genet 12:329–340

    CAS  Article  PubMed  Google Scholar 

  • de Souza W, de Carvalho TMU, Barrias ES (2010) Review on Trypanosoma cruzi: host cell interaction. Int. J Cell Biol 2010:1–19

    Google Scholar 

  • DeLano WL (2013) The PyMOL molecular graphics system. DeLano Scientific LLC, San Carlos, http://www.pymol.org

  • Drinnenberg IA, Weinberg DE, Xie KT, Mower JP, Wolfe KH, Fink GR, Bartel DP (2009) RNAi in budding yeast. Science 326:544–550

    CAS  Article  PubMed  PubMed Central  Google Scholar 

  • Drinnenberg IA, Fink GR, Bartel DP (2011) Compatibility with killer explains the rise of RNAi-deficient fungi. Science 333:1592

    CAS  Article  PubMed  PubMed Central  Google Scholar 

  • Ekanayake D, Sabatini R (2011) Epigenetic regulation of polymerase II transcription initiation in Trypanosoma cruzi: modulation of nucleosome abundance, histone modification, and polymerase occupancy by o-linked thymine DNA glucosylation. Eukaryot Cell 10:1465–1472

    CAS  Article  PubMed  PubMed Central  Google Scholar 

  • Ender C, Meister G (2010) Argonaute proteins at a glance. J Cell Sci 123:1819–1823

    CAS  Article  PubMed  Google Scholar 

  • Garcia-Silva MR, Frugier M, Tosara JP, Correa-Dominguez A, Ronalte-Alves L, Parodi-Talice A, Rovirae C, Robello C, Goldenberg S, Cayota A (2010) A population of tRNA-derived small RNAs is actively produced in Trypanosoma cruzi and recruited to specific cytoplasmic granules. Mol Biochem Parasitol 171:64–73

    CAS  Article  PubMed  Google Scholar 

  • Grisard EC, Stoco PH, Wagner G, Sincero TC, Rotava G, Rodrigues JB, Snoeijer CQ, Koerich LB, Sperandio MM, Bayer-Santos E, Fragoso SP, Goldenberg S, Triana O, Vallejo GA, Tyler KM, Dávila AMR, Steindel M (2010) Transcriptomic analyses of the avirulent protozoan parasite Trypanosoma rangeli. Mol Biochem Parasitol 174:18–25

    CAS  Article  PubMed  Google Scholar 

  • Gupta SK, Hury A, Ziporen Y, Shi H, Ullu E, Michaeli S (2010) Small nucleolar RNA interference in Trypanosoma brucei: mechanism and utilization for elucidating the function of snoRNAs. Nucleic Acids Res 38:7236–7247

    CAS  Article  PubMed  PubMed Central  Google Scholar 

  • Hartshorne T, Toyofuku W (1999) Two 5΄-ETS regions implicated in interactions with U3 snoRNA are required for small subunit rRNA maturation in Trypanosoma brucei. Nucleic Acids Res 27:3300–3309

    CAS  Article  PubMed  PubMed Central  Google Scholar 

  • He L, Hannon GJ (2004) MicroRNAs: small RNAs with a big role in gene regulation. Nature Rev Genet 5:522–531

    CAS  Article  PubMed  Google Scholar 

  • Hughes AL, Piontkivska H (2003) Phylogeny of Trypanosomatidae and Bodonidae (Kinetoplastida) based on 18 S rRNA: evidence for paraphyly of Trypanosoma and six other genera. Mol Biol Evol 20:644–652

    CAS  Article  PubMed  Google Scholar 

  • Huson DH, Richter DC, Rausch C, Dezulian T, Franz M, Rupp R (2007) Dendroscope: an interactive viewer for large phylogenetic trees. BMC Bioinform 8:460

    Article  Google Scholar 

  • Hutvanger H, Simard MJ (2008) Argonaute proteins: key players in RNA silencing. Nature Rev. Mol Cell Biol 9:22–32

    Google Scholar 

  • Hutzinger E, Izaurralde E (2011) Gene silencing by microRNAs: contributions of translational repression and mRNA decay. Nat Rev Genet 12, 99–110

    Article  Google Scholar 

  • Ketting RF (2011) The many faces of RNAi. Dev Cell 20:148–161

    CAS  Article  PubMed  Google Scholar 

  • Larkin MA, Blackshields G, Brown NP, Chenna R, McGettigan PA, McWilliam H, Valentin F, Wallace IM, Wilm A, Lopez R, Thompson JD, Gibson TJ, Higgins DG (2007) Clustal W and Clustal X version 2.0. Bioinformatics 23:2947–2948

    CAS  Article  PubMed  Google Scholar 

  • Lau P-W, Guiley KZ, De N, Potter CS, Carragher B, MacRae IJ (2012) The molecular architecture of human Dicer. Nature Struct. Mol Biol 19:435–441

    Google Scholar 

  • Liang XH, Liu Q, Michaeli S (2003) Small nucleolar RNA interference induced by antisense or double-stranded RNA in trypanosomatids. Proc Natl Acad Sci 100:7521–7526

    CAS  Article  PubMed  PubMed Central  Google Scholar 

  • Lima L, Silva FM, Neves L, Attias M, Takata CS, Campaner M, de Souza W, Hamilton PB, Teixeira MMG (2012) Evolutionary insights from bat trypanosomes: morphological, developmental and phylogenetic evidence of a new species, Trypanosoma (Schizotrypanum) erneyi sp. nov., in African bats closely related to Trypanosoma (Schizotrypanum) cruzi and allied species. Protist 163:856–872

    Article  PubMed  Google Scholar 

  • Lye L-F, Owens K, Shi H, Murta SMF, Vieira AC, Turco SJ, Tschudi C, Ullu E, Beverly SM (2010) Retention and loss of RNA interference pathways in trypanosomatid protozoans. PLoS Pathog 6:e1001161

    Article  PubMed  PubMed Central  Google Scholar 

  • MacRae IJ, Zhou K, Li F, Repic A, Brooks AN, Cande WZ, Adams PD, Doudna JA (2006) Structural basis for double-stranded RNA processing by Dicer. Science 311:195–198

    CAS  Article  PubMed  Google Scholar 

  • MacRae IJ, Zhou K, Doudna JA (2007) Structural determinants of RNA recognition and cleavage by Dicer. Nat Struct Mol Biol 14:934–940

    CAS  Article  PubMed  Google Scholar 

  • Madina BR, Kuppan G, Vashisht AA, Liang YH, Downey KM, Wohlschlegel JA, Ji X, Sze SH, Sacchettini JC, Read LK, Cruz-Reyes J (2011) Guide RNA biogenesis involves a novel RNase III family endoribonuclease in Trypanosoma brucei. RNA 17:1821–1830

    CAS  Article  PubMed  PubMed Central  Google Scholar 

  • Maia da Silva F, Noyes H, Campaner M, Junqueira AC, Coura JR, Añez N, Shaw JJ, Stevens JR, Teixeira MMG (2004) Phylogeny, taxonomy and grouping of Trypanosoma rangeli isolates from man, triatomines and sylvatic mammals from widespread geographical origin based on SSU and ITS ribosomal sequences. Parasitology 129:549–561

    CAS  Article  PubMed  Google Scholar 

  • Mallick B, Ghosh Z, Chakrabarti J (2008) MicroRNA switches in Trypanosoma brucei. Biochem Biophys Res Commun 372:459–463

    CAS  Article  PubMed  Google Scholar 

  • Malone CD, Hannon GJ (2009) Small RNAs as guardians of the genome. Cell 136:656–668

    CAS  Article  PubMed  PubMed Central  Google Scholar 

  • McGuffin LJ, Bryson K, Jones DT (2000) The PSIPRED protein structure prediction server. Bioinformatics 16:404–405

    CAS  Article  PubMed  Google Scholar 

  • Nakanishi K, Weinberg DE, Bartel DP, Patel DJ (2012) Structure of yeast Argonaute with guide RNA. Nature 486:368–374

    CAS  Article  PubMed  PubMed Central  Google Scholar 

  • Ngo H, Tschudi C, Gull K, Ullu E (1998) Double-stranded RNA induces mRNA degradation in Trypanosoma brucei. Proc Natl Acad Sci 95:14687–14692

    CAS  Article  PubMed  PubMed Central  Google Scholar 

  • Palenchar JB, Bellofatto V (2006) Gene transcription in trypanosomes. Mol Biochem Parasitol 146:135–141

    CAS  Article  PubMed  Google Scholar 

  • Patrick KL, Shi H, Kolev NG, Ersfeld K, Tschudi C, Ullu E (2009) Distinct and overlapping roles for two Dicer-like proteins in the RNA interference pathways of the ancient eukaryote Trypanosoma brucei. Proc Natl Acad Sci 106:17933–17938

    CAS  Article  PubMed  PubMed Central  Google Scholar 

  • Shi H, Djikeng A, Tschudi C, Ullu E (2004) Argonaute protein in the early divergent eukaryote Trypanosoma brucei: control of small interfering RNA accumulation and retroposon transcript abundance. Mol Cell Biol 24:420–427

    CAS  Article  PubMed  PubMed Central  Google Scholar 

  • Shi H, Tschudi C, Ullu E (2006) An unusual Dicer-like1 protein fuels the RNA interference pathway in Trypanosoma brucei. RNA 12:2063–2072

    CAS  Article  PubMed  PubMed Central  Google Scholar 

  • Sievers F, Wilm A, Dineen DG, Gibson TJ, Karplus K, Li W, Lopez R, McWilliam H, Remmert M, Söding J, Thompson JD Higgins DG (2011) Fast, scalable generation of high-quality protein multiple sequence alignments using Clustal Omega. Mol Syst Biol 7:539

    Article  PubMed  PubMed Central  Google Scholar 

  • Song J-J, Joshua-Tor L (2006) Argonaute and RNA – getting into the groove. Curr Opinion Struct Biol 16:5–11

    CAS  Article  Google Scholar 

  • Stamatakis A (2006) RAxML-VI-HPC: maximum likelihood-based phylogenetic analyses with thousands of taxa and mixed models. Bioinformatics 22:2688–2690

    CAS  Article  PubMed  Google Scholar 

  • Stoco PH, Wagner G, Travera-Lopez C, Gerber A, Zaha A, Thompson CE, Bartholomeu DC, Lückemeyer DD, Bahia D, Loreto E, Prestes EB, Lima FM, Rodrigues-Luiz G, Vallejo GA, da Silveira Filho JF, Schenkman S, Monteiro KM, Tyler KM, de Almeida LGP, Ortiz MF, Chiurillo MA, de Moraes MH, de Lima Cunha O, Mendonça-Neto R, Silva R, Teixeira SMR, Murta SMF, Sincero TCM, de Oliveira Mendes TA, Urmenyi TP, Silva VG, DaRocha WD, Andersson B, Romanha AJ, Steindel M, de Vasconcelos ATR, Grisard EC (2014) Genome of the avirulent human-infective Trypanosome—Trypanosoma rangeli. PLoS Negl Trop Dis 8:e3176

    Article  PubMed  PubMed Central  Google Scholar 

  • Swarts DC, Jore MM, Westra ER, Zhu Y, Janssen JH, Snijders AP, Wang Y, Patel DJ, Berenguer J, Brouns SJJ, van der Oost J (2014) DNA-guided DNA interference by a prokaryotic Argonaute. Nature 507:258–261

    CAS  Article  PubMed  PubMed Central  Google Scholar 

  • Teixeira MMG, Borghesan TC, Ferreira RC, Santos MA, Takata CS, Campaner M, Nunes VL, Milder RV, de Souza W, Camargo EP (2011) Phylogenetic validation of the genera Angomonas and Strigomonas of trypanosomatids harboring bacterial endosymbionts with the description of new species of trypanosomatids and of proteobacterial symbionts. Protist 162:503–524

    Article  PubMed  Google Scholar 

  • Tyler KM, Engman DM (2001) The life cycle of Trypanosoma cruzi revisited. Int J Parasitol 31:472–481

    CAS  Article  PubMed  Google Scholar 

  • Ullu E, Tschudi C, Chakraborty T (2004) RNA interference in protozoan parasites. Cell Microbiol 6:509–519

    CAS  Article  PubMed  Google Scholar 

  • Vaishnaw AK, Gollob J, Gamba-Vitalo C, Hutabarat R, Sah D, Meyers R, de Fougerolles T, Maraganore J (2010) A status report on RNAi therapeutics. Silence 1:1–14

    Article  Google Scholar 

  • Wang Y, Sheng G, Juranek S, Tuschl T, Patel DJ (2008) Structure of the guide-strand-containing argonaute silencing complex. Nature 456:209–213

    CAS  Article  PubMed  PubMed Central  Google Scholar 

  • Whelan S, Goldman N (2001) A general empirical model of protein evolution derived from multiple protein families using a maximum-likelihood approach. Mol Biol Evol 18:691–699

    CAS  Article  PubMed  Google Scholar 

  • Wilson RC, Doudna JA (2013) Molecular mechanisms of RNA interference. Annu Rev Biophys 42:217–239

    CAS  Article  PubMed  Google Scholar 

Download references

Acknowledgements

This work has been funded by the Grant from the National Science Foundation’s Assembling the Tree of Life program (G.A. Buck, Award #080056); the grant from the NIH (S.M. Beverley, award #RO1AI029646), and grants from the Brazilian agencies CNPq and CAPES to MMGT. JMPA is supported by FAPESP, Brazil (Grant #2013/14622-3, São Paulo Research Foundation). AGCM has PhD fellowship from CNPq (PROTAX). The authors are grateful to Marta Campaner for cultures of parasites, Flávia Maia da Silva and Luciana Lima for the preparation of DNAs used for genome sequencing, and the personnel of the Nucleic Acids Research Facilities (NARF) at VCU.

Author information

Affiliations

Authors

Corresponding author

Correspondence to Andrey V. Matveyev.

Electronic Supplementary Material

Rights and permissions

Reprints and Permissions

About this article

Verify currency and authenticity via CrossMark

Cite this article

Matveyev, A.V., Alves, J.M.P., Serrano, M.G. et al. The Evolutionary Loss of RNAi Key Determinants in Kinetoplastids as a Multiple Sporadic Phenomenon. J Mol Evol 84, 104–115 (2017). https://doi.org/10.1007/s00239-017-9780-1

Download citation

  • Received:

  • Accepted:

  • Published:

  • Issue Date:

  • DOI: https://doi.org/10.1007/s00239-017-9780-1

Keywords

  • Kinetoplastea
  • Trypanosomatida
  • RNAi
  • Evolutionary loss of genes