Skip to main content

Evolution of the 2′-5′-Oligoadenylate Synthetase Family in Eukaryotes and Bacteria

Abstract

The 2′-5′-oligoadenylate synthetase (OAS) belongs to a nucleotidyl transferase family that includes poly(A) polymerases and CCA-adding enzymes. In mammals and birds, the OAS functions in the interferon system but it is also present in an active form in sponges, which are devoid of the interferon system. In view of these observations, we have pursued the idea that OAS genes could be present in other metazoans and in unicellular organisms as well. We have identified a number of OAS1 genes in annelids, mollusks, a cnidarian, chordates, and unicellular eukaryotes and also found a family of proteins in bacteria that contains the five OAS-specific motifs. This indicates a specific relationship to OAS. The wide distribution of the OAS genes has made it possible to suggest how the OAS1 gene could have evolved from a common ancestor to choanoflagellates and metazoans. Furthermore, we suggest that the OASL may have evolved from an ancestor of cartilaginous fishes, and that the OAS2 and the OAS3 genes evolved from a mammalian ancestor. OAS proteins function in the interferon system in mammals. This system is only found in jawed vertebrates. We therefore suggest that the original function of OAS may differ from its function in the interferon system, and that this original function of OAS is preserved even in OAS genes that code for proteins, which do not have 2′-5′-oligoadenylate synthetase activity.

This is a preview of subscription content, access via your institution.

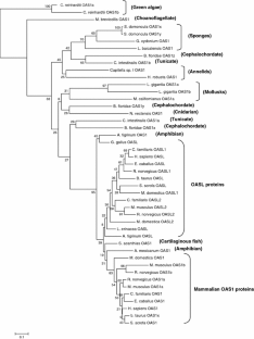
Fig. 1
Fig. 2
Fig. 3
Fig. 4
Fig. 5

Abbreviations

OAS:

2′-5′-Oligoadenylate synthetase.

OASL:

2′-5′-Oligoadenylate synthetase like.

2-5A:

2′-5′-Oligoadenylates.

IFN:

Interferon

RNaseL:

Ribonuclease L

EST:

Expressed sequence tag

BLAST:

Basic local alignment search tool

References

  • Bandyopadhyay S, Ghosh A, Sarkar SN, Sen GC (1998) Production and purification of recombinant 2′-5′ oligoadenylate synthetase and its mutants using the baculovirus system. Biochemistry 37:3824–3830

    Article  CAS  PubMed  Google Scholar 

  • Beck G, Habicht GS (1991) Primitive cytokines: harbingers of vertebrate defense. Immunol Today 12:180–183

    Article  CAS  PubMed  Google Scholar 

  • Beck G, Habicht GS (1996) Characterization of an IL-6-like molecule from an echinoderm (Asterias forbesi). Cytokine 8:507–512

    Article  CAS  PubMed  Google Scholar 

  • Beitz E (2000) TEXshade: shading and labeling of multiple sequence alignments using LATEX2 epsilon. Bioinformatics 16:135–139

    Article  CAS  PubMed  Google Scholar 

  • Cayley PJ, White RF, Antoniw JF, Walesby NJ, Kerr IM (1982) Distribution of the ppp(A2’p)nA-binding protein and interferon-related enzymes in animals, plants, and lower organisms. Biochem Biophys Res Commun 108:1243–1250

    Article  CAS  PubMed  Google Scholar 

  • Eskildsen S, Justesen J, Schierup MH, Hartmann R (2003) Characterization of the 2′-5′-oligoadenylate synthetase ubiquitin-like family. Nucleic Acids Res 31:3166–3173

    Article  CAS  PubMed  Google Scholar 

  • Ferbus D, Justesen J, Besancon F, Thang MN (1981) The 2′5′ oligoadenylate synthetase has a multifunctional 2′5′ nucleotidyl-transferase activity. Biochem Biophys Res Commun 100:847–856

    Article  CAS  PubMed  Google Scholar 

  • Ghosh A, Desai SY, Sarkar SN, Ramaraj P, Ghosh SK, Bandyopadhyay S, Sen GC (1997a) Effects of mutating specific residues present near the amino terminus of 2′-5′-oligoadenylate synthetase. J Biol Chem 272:15452–15458

    Article  CAS  PubMed  Google Scholar 

  • Ghosh A, Sarkar SN, Guo W, Bandyopadhyay S, Sen GC (1997b) Enzymatic activity of 2′-5′-oligoadenylate synthetase is impaired by specific mutations that affect oligomerization of the protein. J Biol Chem 272:33220–33226

    Article  CAS  PubMed  Google Scholar 

  • Grebenjuk VA, Kuusksalu A, Kelve M, Schutze J, Schroder HC, Muller WE (2002) Induction of (2′-5′)oligoadenylate synthetase in the marine sponges Suberites domuncula and Geodia cydonium by the bacterial endotoxin lipopolysaccharide. Eur J Biochem 269:1382–1392

    Article  CAS  PubMed  Google Scholar 

  • Hartmann R, Justesen J, Sarkar SN, Sen GC, Yee VC (2003) Crystal structure of the 2′-specific and double-stranded RNA-activated interferon-induced antiviral protein 2′-5′-oligoadenylate synthetase. Mol Cell 12:1173–1185

    Article  CAS  PubMed  Google Scholar 

  • Hovanessian AG, Justesen J (2007) The human 2′-5′oligoadenylate synthetase family: unique interferon-inducible enzymes catalyzing 2′-5′ instead of 3′-5′ phosphodiester bond formation. Biochimie 89:779–788

    Article  CAS  PubMed  Google Scholar 

  • Hughes TK Jr, Smith EM, Chin R, Cadet P, Sinisterra J, Leung MK, Shipp MA, Scharrer B, Stefano GB (1990) Interaction of immunoactive monokines (interleukin 1 and tumor necrosis factor) in the bivalve mollusc Mytilus edulis. Proc Natl Acad Sci USA 87:4426–4429

    Article  CAS  PubMed  Google Scholar 

  • Justesen J, Hartmann R, Kjeldgaard NO (2000) Gene structure and function of the 2′-5′-oligoadenylate synthetase family. Cell Mol Life Sci 57:1593–1612

    Article  CAS  PubMed  Google Scholar 

  • Kaiser P, Rothwell L, Avery S, Balu S (2004) Evolution of the interleukins. Dev Comp Immunol 28:375–394

    Article  CAS  PubMed  Google Scholar 

  • Kon N, Suhadolnik RJ (1996) Identification of the ATP binding domain of recombinant human 40-kDa 2′, 5′-oligoadenylate synthetase by photoaffinity labeling with 8-azido-[alpha-32P]ATP. J Biol Chem 271:19983–19990

    Article  CAS  PubMed  Google Scholar 

  • Kumar S, Mitnik C, Valente G, Floyd-Smith G (2000) Expansion and molecular evolution of the interferon-induced 2′-5′ oligoadenylate synthetase gene family. Mol Biol Evol 17:738–750

    CAS  PubMed  Google Scholar 

  • Kuusksalu A, Pihlak A, Muller WE, Kelve M (1995) The (2′-5′) oligoadenylate synthetase is present in the lowest multicellular organisms, the marine sponges. Demonstration of the existence and identification of its reaction products. Eur J Biochem 232:351–357

    Article  CAS  PubMed  Google Scholar 

  • Lane KT, Beese LS (2006) Thematic review series: lipid posttranslational modifications. Structural biology of protein farnesyltransferase and geranylgeranyltransferase type I. J Lipid Res 47:681–699

    Article  CAS  PubMed  Google Scholar 

  • Martin G, Keller W (2007) RNA-specific ribonucleotidyl transferases. RNA 13:1834–1849

    Article  CAS  PubMed  Google Scholar 

  • Pari M, Kuusksalu A, Lopp A, Reintamm T, Justesen J, Kelve M (2007) Expression and characterization of recombinant 2′, 5′-oligoadenylate synthetase from the marine sponge Geodia cydonium. Febs J 274:3462–3474

    Article  CAS  PubMed  Google Scholar 

  • Perelygin AA, Zharkikh AA, Scherbik SV, Brinton MA (2006) The mammalian 2′-5′ oligoadenylate synthetase gene family: evidence for concerted evolution of paralogous OAS1 genes in Rodentia and Artiodactyla. J Mol Evol 63:562–576

    Article  CAS  PubMed  Google Scholar 

  • Raftos DA, Cooper EL, Habicht GS, Beck G (1991) Invertebrate cytokines: tunicate cell proliferation stimulated by an interleukin 1-like molecule. Proc Natl Acad Sci USA 88:9518–9522

    Article  CAS  PubMed  Google Scholar 

  • Rogozin IB, Aravind L, Koonin EV (2003) Differential action of natural selection on the N and C-terminal domains of 2′-5′ oligoadenylate synthetases and the potential nuclease function of the C-terminal domain. J Mol Biol 326:1449–1461

    Article  CAS  PubMed  Google Scholar 

  • Sadler AJ, Williams BR (2008) Interferon-inducible antiviral effectors. Nat Rev Immunol 8:559–568

    Article  CAS  PubMed  Google Scholar 

  • Salzberg S, Hyman T, Turm H, Kinar Y, Schwartz Y, Nir U, Lejbkowicz F, Huberman E (1997) Ectopic expression of 2-5A synthetase in myeloid cells induces growth arrest and facilitates the appearance of a myeloid differentiation marker. Cancer Res 57:2732–2740

    CAS  PubMed  Google Scholar 

  • Samuel CE (2001) Antiviral actions of interferons. Clin Microbiol Rev 14:778–809 table of contents

    Article  CAS  PubMed  Google Scholar 

  • Sarkar SN, Ghosh A, Wang HW, Sung SS, Sen GC (1999) The nature of the catalytic domain of 2′-5′-oligoadenylate synthetases. J Biol Chem 274:25535–25542

    Article  CAS  PubMed  Google Scholar 

  • Schroder HC, Natalio F, Wiens M, Tahir MN, Shukoor MI, Tremel W, Belikov SI, Krasko A, Muller WE (2008) The 2′-5′-oligoadenylate synthetase in the lowest metazoa: isolation, cloning, expression and functional activity in the sponge Lubomirskia baicalensis. Mol Immunol 45:945–953

    Article  PubMed  Google Scholar 

  • Seth M, Thurlow DL, Hou YM (2002) Poly(C) synthesis by class I and class II CCA-adding enzymes. Biochemistry 41:4521–4532

    Article  CAS  PubMed  Google Scholar 

  • Tatsumi R, Sekiya S, Nakanishi R, Mizutani M, Kojima S, Sokawa Y (2003) Function of ubiquitin-like domain of chicken 2′-5′-oligoadenylate synthetase in conformational stability. J Interferon Cytokine Res 23:667–676

    Article  CAS  PubMed  Google Scholar 

  • Torralba S, Sojat J, Hartmann R (2008) 2′-5′ Oligoadenylate synthetase shares active site architecture with the archaeal CCA-adding enzyme. Cell Mol Life Sci 65:2613–2620

    Article  CAS  Google Scholar 

  • Venkatesh B, Kirkness EF, Loh YH, Halpern AL, Lee AP, Johnson J, Dandona N, Viswanathan LD, Tay A, Venter JC, Strausberg RL, Brenner S (2007) Survey sequencing and comparative analysis of the elephant shark (Callorhinchus milii) genome. PLoS Biol 5:e101

    Article  PubMed  Google Scholar 

  • Wiens M, Kuusksalu A, Kelve M, Muller WE (1999) Origin of the interferon-inducible (2′-5′) oligoadenylate synthetases: cloning of the (2′-5′) oligoadenylate synthetase from the marine sponge Geodia cydonium. FEBS Lett 462:12–18

    Article  CAS  PubMed  Google Scholar 

  • Woese C (1998) The universal ancestor. Proc Natl Acad Sci USA 95:6854–6859

    Article  CAS  PubMed  Google Scholar 

  • Yue D, Maizels N, Weiner AM (1996) CCA-adding enzymes and poly(A) polymerases are all members of the same nucleotidyltransferase superfamily: characterization of the CCA-adding enzyme from the archaeal hyperthermophile Sulfolobus shibatae. RNA 2:895–908

    CAS  PubMed  Google Scholar 

  • Zimmer SL, Fei Z, Stern DB (2008) Genome-based analysis of Chlamydomonas reinhardtii exoribonucleases and poly(A) polymerases predicts unexpected organellar and exosomal features. Genetics 179:125–136

    Article  CAS  PubMed  Google Scholar 

Download references

Acknowledgments

We thank the technical assistance from Lotte Quist. We thank Shawn Iadonato and Christina Scherer Kineta Inc, Seattle, WA, USA and Mia Schødt Dickow for help and stimulating discussions and Mikkel Heide Schierup for critical reading of the manuscript. Niels Larsen has helped us with definition of motifs and discussions on molecular evolution. Peter Funch is thanked for a highly appreciated discussion of this manuscript using his expertise in phylogenetics and systematics. The work was initially supported by a grant from the Danish Natural Science Council and the Carlsberg Foundation. The work was supported by the Estonian Science Foundation (Grant no. 7421).

Author information

Affiliations

Authors

Corresponding author

Correspondence to Just Justesen.

Electronic supplementary material

Below is the link to the electronic supplementary material.

(DOC 4,269 kb)

(DOC 106 kb)

(DOC 67 kb)

(DOC 101 kb)

Rights and permissions

Reprints and Permissions

About this article

Cite this article

Kjaer, K.H., Poulsen, J.B., Reintamm, T. et al. Evolution of the 2′-5′-Oligoadenylate Synthetase Family in Eukaryotes and Bacteria. J Mol Evol 69, 612 (2009). https://doi.org/10.1007/s00239-009-9299-1

Download citation

  • Received:

  • Accepted:

  • Published:

  • DOI: https://doi.org/10.1007/s00239-009-9299-1

Keywords

  • Oligoadenylate synthetase
  • CCA-adding enzyme
  • Evolution
  • Interferon
  • Phylogeny