Skip to main content

DownRegulated SOX4 Expression Suppresses Cell Proliferation, Migration, and Induces Apoptosis in Osteosarcoma In Vitro and In Vivo

Abstract

The SOX4 transcription factor is involved in various cellular processes, such as embryonic development and differentiation. Deregulated expression of Sox4 in several human cancers has been reported to date, but its biological functions in the progression of osteosarcoma remain unclear. In this study, we found that the expression levels of SOX4 protein were significantly higher in high-grade osteosarcoma tissues and metastatic osteosarcoma tissues. Its overexpression was associated with poor prognosis in osteosarcoma. Knockdown of the SOX4 gene in the osteosarcoma cell lines resulted in decreased cell proliferation, migration, invasion, and induced apoptosis. After SOX4 gene silencing, the protein expression levels of Bax, Caspase-3, and P53 in osteosarcoma cells were significantly elevated, while the protein expression levels of Bcl-2, MMP2, and MMP9 were obviously decreased. In vivo analysis in nude mice further confirmed that knockdown of SOX4 suppressed tumor growth. In conclusion, SOX4 appears to be an important tumor oncogene in the regulation of osteosarcoma cell proliferation, apoptosis, and invasion, and it may be a potential target for effective osteosarcoma therapy.

This is a preview of subscription content, access via your institution.

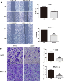
Fig. 1
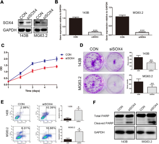
Fig. 2
Fig. 3
Fig. 4
Fig. 5

References

  1. Gorlick R, Khanna C (2010) Osteosarcoma. J Bone Miner Res 25:683–691

    Article  PubMed  Google Scholar 

  2. Arndt CA, Rose PS, Folpe AL, Laack NN (2012) Common musculoskeletal tumors of childhood and adolescence. Mayo Clin Proc 87:475–487

    Article  PubMed  PubMed Central  Google Scholar 

  3. Dai X, Ma W, He X, Jha RK (2011) Review of therapeutic strategies for osteosarcoma, chondrosarcoma, and Ewing’s sarcoma. Med Sci Monit 17:A177–A190

    Article  Google Scholar 

  4. Ferrari S, Serra M (2015) An update on chemotherapy for osteosarcoma. Expert Opin Pharmacother 16:2727–2736

    CAS  Article  PubMed  Google Scholar 

  5. Yamamoto N, Tsuchiya H (2013) Chemotherapy for osteosarcoma—where does it come from? What is it? Where is it going? Expert Opin Pharmacother 14:2183–2193

    CAS  Article  PubMed  Google Scholar 

  6. van de Wetering M, Oosterwegel M, van Norren K, Clevers H (1993) Sox-4, an Sry-like HMG box protein, is a transcriptional activator in lymphocytes. EMBO J 12:3847–3854

    PubMed  PubMed Central  Google Scholar 

  7. Ya J, Schilham MW, de Boer PA, Moorman AF, Clevers H, Lamers WH (1998) Sox4-deficiency syndrome in mice is an animal model for common trunk. Circ Res 83:986–994

    CAS  Article  PubMed  Google Scholar 

  8. Penzo-Mendez AI (2010) Critical roles for SoxC transcription factors in development and cancer. Int J Biochem Cell Biol 42:425–428

    CAS  Article  PubMed  Google Scholar 

  9. Sinner D, Kordich JJ, Spence JR, Opoka R, Rankin S, Lin SC, Jonatan D, Zorn AM, Wells JM (2007) Sox17 and Sox4 differentially regulate beta-catenin/T-cell factor activity and proliferation of colon carcinoma cells. Mol Cell Biol 27:7802–7815

    CAS  Article  PubMed  PubMed Central  Google Scholar 

  10. Ma H, Mallampati S, Lu Y, Sun B, Wang E, Leng X, Gong Y, Shen H, Yin CC, Jones D, Amin HM, You MJ, Zweidler-McKay P, Ma Y, Kantarjian HM, Arlinghaus RB, Glassman A, Sun X (2014) The Sox4/Tcf7l1 axis promotes progression of BCR-ABL-positive acute lymphoblastic leukemia. Haematologica 99:1591–1598

    CAS  Article  PubMed  PubMed Central  Google Scholar 

  11. Wegner M (1999) From head to toes: the multiple facets of Sox proteins. Nucleic Acids Res 27:1409–1420

    CAS  Article  PubMed  PubMed Central  Google Scholar 

  12. Bowles J, Schepers G, Koopman P (2000) Phylogeny of the SOX family of developmental transcription factors based on sequence and structural indicators. Dev Biol 227:239–255

    CAS  Article  PubMed  Google Scholar 

  13. Ruebel KH, Leontovich AA, Tanizaki Y, Jin L, Stilling GA, Zhang S, Coonse K, Scheithauer BW, Lombardero M, Kovacs K, Lloyd RV (2008) Effects of TGFbeta1 on gene expression in the HP75 human pituitary tumor cell line identified by gene expression profiling. Endocrine 33:62–76

    CAS  Article  PubMed  Google Scholar 

  14. Han R, Huang S, Bao Y, Liu X, Peng X, Chen Z, Wang Q, Wang J, Zhang Q, Wang T, Zheng D, Yang W (2016) Upregulation of SOX4 antagonizes cellular senescence in esophageal squamous cell carcinoma. Oncol Lett 12:1367–1372

    Article  PubMed  PubMed Central  Google Scholar 

  15. Liao YL, Sun YM, Chau GY, Chau YP, Lai TC, Wang JL, Horng JT, Hsiao M, Tsou AP (2008) Identification of SOX4 target genes using phylogenetic footprinting-based prediction from expression microarrays suggests that overexpression of SOX4 potentiates metastasis in hepatocellular carcinoma. Oncogene 27:5578–5589

    CAS  Article  PubMed  Google Scholar 

  16. Zhang J, Liang Q, Lei Y, Yao M, Li L, Gao X, Feng J, Zhang Y, Gao H, Liu DX, Lu J, Huang B (2012) SOX4 induces epithelial-mesenchymal transition and contributes to breast cancer progression. Cancer Res 72:4597–4608

    CAS  Article  PubMed  Google Scholar 

  17. Wang D, Hao T, Pan Y, Qian X, Zhou D (2015) Increased expression of SOX4 is a biomarker for malignant status and poor prognosis in patients with non-small cell lung cancer. Mol Cell Biochem 402:75–82

    CAS  Article  PubMed  Google Scholar 

  18. Song GD, Sun Y, Shen H, Li W (2015) SOX4 overexpression is a novel biomarker of malignant status and poor prognosis in breast cancer patients. Tumour Biol 36:4167–4173

    CAS  Article  PubMed  Google Scholar 

  19. Hunt SM, Clarke CL (1999) Expression and hormonal regulation of the Sox4 gene in mouse female reproductive tissues. Biol Reprod 61:476–481

    CAS  Article  PubMed  Google Scholar 

  20. Wang B, Li Y, Tan F, Xiao Z (2016) Increased expression of SOX4 is associated with colorectal cancer progression. Tumour Biol 37:9131–9137

    CAS  Article  PubMed  Google Scholar 

  21. Wang L, Zhang J, Yang X, Chang YW, Qi M, Zhou Z, Zhang J, Han B (2013) SOX4 is associated with poor prognosis in prostate cancer and promotes epithelial-mesenchymal transition in vitro. Prostate Cancer Prostatic Dis 16:301–307

    CAS  Article  PubMed  Google Scholar 

  22. Liu P, Ramachandran S, Ali SM, Scharer CD, Laycock N, Dalton WB, Williams H, Karanam S, Datta MW, Jaye DL, Moreno CS (2006) Sex-determining region Y box 4 is a transforming oncogene in human prostate cancer cells. Cancer Res 66:4011–4019

    CAS  Article  PubMed  Google Scholar 

  23. Pramoonjago P, Baras AS, Moskaluk CA (2006) Knockdown of Sox4 expression by RNAi induces apoptosis in ACC3 cells. Oncogene 25:5626–5639

    CAS  Article  PubMed  Google Scholar 

  24. Pan X, Zhao J, Zhang WN, Li HY, Mu R, Zhou T, Zhang HY, Gong WL, Yu M, Man JH, Zhang PJ, Li AL, Zhang XM (2009) Induction of SOX4 by DNA damage is critical for p53 stabilization and function. Proc Natl Acad Sci USA 106:3788–3793

    CAS  Article  PubMed  PubMed Central  Google Scholar 

  25. Jang SM, Kang EJ, Kim JW, Kim CH, An JH, Choi KH (2013) Transcription factor Sox4 is required for PUMA-mediated apoptosis induced by histone deacetylase inhibitor, TSA. Biochem Biophys Res Commun 438:445–451

    CAS  Article  PubMed  Google Scholar 

  26. Zhou Y, Wang X, Huang Y, Chen Y, Zhao G, Yao Q, Jin C, Huang Y, Liu X, Li G (2015) Down-regulated SOX4 expression suppresses cell proliferation, metastasis and induces apoptosis in Xuanwei female lung cancer patients. J Cell Biochem 116:1007–1018

    CAS  Article  PubMed  Google Scholar 

  27. Hur W, Rhim H, Jung CK, Kim JD, Bae SH, Jang JW, Yang JM, Oh ST, Kim DG, Wang HJ, Lee SB, Yoon SK (2010) SOX4 overexpression regulates the p53-mediated apoptosis in hepatocellular carcinoma: clinical implication and functional analysis in vitro. Carcinogenesis 31:1298–1307

    CAS  Article  PubMed  Google Scholar 

  28. Sun B, Mallampati S, Gong Y, Wang D, Lefebvre V, Sun X (2013) Sox4 is required for the survival of pro-B cells. J Immunol 190:2080–2089

    CAS  Article  PubMed  PubMed Central  Google Scholar 

  29. Liu Z, Song Y (2017) Characterizing biomarkers in osteosarcoma metastasis based on an ego-network. Biotechnol Lett 39:841–848

    CAS  Article  PubMed  Google Scholar 

  30. Osborne TS, Khanna C (2012) A review of the association between osteosarcoma metastasis and protein translation. J Comp Pathol 146:132–142

    CAS  Article  PubMed  PubMed Central  Google Scholar 

  31. Bjornland K, Flatmark K, Pettersen S, Aaasen AO, Fodstad O, Maelandsmo GM (2005) Matrix metalloproteinases participate in osteosarcoma invasion. J Surg Res 127:151–156

    CAS  Article  PubMed  Google Scholar 

  32. Lee H, Goodarzi H, Tavazoie SF, Alarcon CR (2016) TMEM2 is a SOX4-regulated gene that mediates metastatic migration and invasion in breast cancer. Cancer Res 76:4994–5005

    CAS  Article  PubMed  PubMed Central  Google Scholar 

  33. Cheng Q, Wu J, Zhang Y, Liu X, Xu N, Zuo F, Xu J (2017) SOX4 promotes melanoma cell migration and invasion though the activation of the NF-kappaB signaling pathway. Int J Mol Med 40(2):447–453

    Article  PubMed  PubMed Central  Google Scholar 

  34. Liu Y, Zeng S, Jiang X, Lai D, Su Z (2017) SOX4 induces tumor invasion by targeting EMT-related pathway in prostate cancer. Tumour Biol 39:1393395125

    Google Scholar 

  35. Chen X, Hu C, Zhang W, Shen Y, Wang J, Hu F, Yu P (2015) Metformin inhibits the proliferation, metastasis, and cancer stem-like sphere formation in osteosarcoma MG63 cells in vitro. Tumour Biol 36:9873–9883

    CAS  Article  PubMed  Google Scholar 

  36. Kunz P, Sahr H, Lehner B, Fischer C, Seebach E, Fellenberg J (2016) Elevated ratio of MMP2/MMP9 activity is associated with poor response to chemotherapy in osteosarcoma. BMC Cancer 16:223

    Article  PubMed  PubMed Central  Google Scholar 

  37. Incesu Z, Hatipoglu I, Sivas H, Ergene E, Ciftci GA (2013) Effects of fibronectin and type IV collagen on osteosarcoma cell apoptosis. Indian J Exp Biol 51:789–796

    CAS  PubMed  Google Scholar 

Download references

Acknowledgements

This study was supported in part by a Grant from key project of Shanghai Science and Technology Commission (No. 11411950400).

Author information

Affiliations

Authors

Corresponding author

Correspondence to Huilin Yang.

Ethics declarations

Conflict of interest

Dong Chen, Chuanzhen Hu, Gen Wen, Qingcheng Yang, Changqing Zhang, and Huilin Yang declare no competing financial interests.

Human and Animal Rights

This study was approved by the ethics committee of Shanghai Sixth People ‘s Hospital. All experimental procedures were conducted in conformity with institutional guidelines for the care and use of laboratory animals in Shanghai Sixth People’s Hospital, Shanghai, China and conformed to the National Institutes of Regulations for the Administration of Affairs Concerning Experimental Animals.

Informed Consent

Informed consent was obtained from all individual participants included in the study.

Rights and permissions

Reprints and Permissions

About this article

Verify currency and authenticity via CrossMark

Cite this article

Chen, D., Hu, C., Wen, G. et al. DownRegulated SOX4 Expression Suppresses Cell Proliferation, Migration, and Induces Apoptosis in Osteosarcoma In Vitro and In Vivo. Calcif Tissue Int 102, 117–127 (2018). https://doi.org/10.1007/s00223-017-0340-x

Download citation

  • Received:

  • Accepted:

  • Published:

  • Issue Date:

  • DOI: https://doi.org/10.1007/s00223-017-0340-x

Keywords

  • SOX4
  • Osteosarcoma
  • Apoptosis
  • Prognosis
  • In vivo