Skip to main content

Modular organization of muscle activity patterns in the leading and trailing limbs during obstacle clearance in healthy adults

Abstract

Human locomotor patterns require precise adjustments to successfully navigate complex environments. Studies suggest that the central nervous system may control such adjustments through supraspinal signals modifying a basic locomotor pattern at the spinal level. To explore this proposed control mechanism in the leading and trailing limbs during obstructed walking, healthy young adults stepped over obstacles measuring 0.1 and 0.2 m in height. Unobstructed walking with no obstacle present was also performed as a baseline. Full body three-dimensional kinematic data were recorded and electromyography (EMG) was collected from 14 lower limb muscles on each side of the body. EMG data were analyzed using two techniques: by mapping the EMG data to the approximate location of the motor neuron pools on the lumbosacral enlargement of the spinal cord and by applying a nonnegative matrix factorization algorithm to unilateral and bilateral muscle activations separately. Results showed that obstacle clearance may be achieved not only with the addition of a new activation pattern in the leading limb, but with a temporal shift of a pattern present during unobstructed walking in both the leading and trailing limbs. An investigation of the inter-limb coordination of these patterns suggested a strong bilateral linkage between lower limbs. These results highlight the modular organization of muscle activation in the leading and trailing limbs, as well as provide a mechanism of control when implementing a locomotor adjustment when stepping over an obstacle.

This is a preview of subscription content, access via your institution.

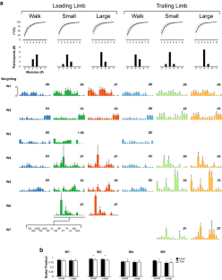
Fig. 1
Fig. 2
Fig. 3
Fig. 4
Fig. 5
Fig. 6
Fig. 7

References

  • Antonopoulos C, Patikas D, Koutlianos N, Papadopoulou SD, Chatzopoulos D, Hatzikotoulas K, Bassa E, Kotzamanidis C (2014) The effect of fatigue on electromyographic characteristics during obstacle crossing of different heights in young adults. J Sports Sci Med 13:724–730

    PubMed  PubMed Central  Google Scholar 

  • Aoi S, Funato T (2016) Neuromusculoskeletal models based on the muscle synergy hypothesis for the investigation of adaptive motor control in locomotion via sensory-motor coordination. Neurosci Res 104:88–95

    PubMed  Google Scholar 

  • Berens P (2009) CircStat: a matlab toolbox for circular statistics. J Stat Softw. doi:10.18637/jss.v031.i10

    Article  Google Scholar 

  • Cheung VC, d’Avella A, Tresch MC, Bizzi E (2005) Central and sensory contributions to the activation and organization of muscle synergies during natural motor behaviors. J Neurosci 25:6419–6434

    CAS  PubMed  PubMed Central  Google Scholar 

  • Chou LS, Draganich LF (1997) Stepping over an obstacle increases the motions and moments of the joints of the trailing limb in young adults. J Biomech 30:331–337

    CAS  PubMed  Google Scholar 

  • d’Avella A, Portone A, Fernandez L, Lacquaniti F (2006) Control of fast-reaching movements by muscle synergy combinations. J Neurosci 26:7791–7810

    PubMed  PubMed Central  Google Scholar 

  • Dietz V, Gollhofer A, Kleiber M, Trippel M (1992) Regulation of bipedal stance: dependency on “load” receptors. Exp Brain Res 89:229–231

    CAS  PubMed  Google Scholar 

  • Drew T (1988) Motor cortical cell discharge during voluntary gait modification. Brain Res 457:181–187

    CAS  PubMed  Google Scholar 

  • Drew T, Marigold DS (2015) Taking the next step: cortical contributions to the control of locomotion. Curr Opin Neurobiol 33:25–33

    CAS  PubMed  Google Scholar 

  • Duysens J, Pearson KG (1980) Inhibition of flexor burst generation by loading ankle extensor muscles in walking cats. Brain Res 187:321–332

    CAS  PubMed  Google Scholar 

  • Dyson KS, Miron JP, Drew T (2014) Differential modulation of descending signals from the reticulospinal system during reaching and locomotion. J Neurophysiol 112:2505–2528

    PubMed  Google Scholar 

  • Grillner S (2006) Biological pattern generation: the cellular and computational logic of networks in motion. Neuron 52:751–766

    CAS  PubMed  Google Scholar 

  • Haefeli J, Vögeli S, Michel J, Dietz V (2011) Preparation and performance of obstacle steps: interaction between brain and spinal neuronal activity. Eur J Neurosci 33:338–348

    PubMed  Google Scholar 

  • Hahn ME, Lee HJ, Chou LS (2005) Increased muscular challenge in older adults during obstructed gait. Gait Posture 22:356–361

    PubMed  Google Scholar 

  • Hermens HJ, Freriks B, Disselhorst-Klug C, Rau G (2000) Development of recommendations for SEMG sensors and sensor placement procedures. J Electromyogr Kinesiol 10:361–374

    CAS  PubMed  PubMed Central  Google Scholar 

  • Ivanenko YP, Cappellini G, Dominici N, Poppele RE, Lacquaniti F (2005) Coordination of locomotion with voluntary movements in humans. J Neurosci 25:7238–7253

    CAS  PubMed  PubMed Central  Google Scholar 

  • Ivanenko YP, Poppele RE, Lacquaniti F (2006a) Motor control programs and walking. Neuroscientist 12:339–348

    PubMed  Google Scholar 

  • Ivanenko YP, Poppele RE, Lacquaniti F (2006b) Spinal cord maps of spatiotemporal alpha-motoneuron activation in humans walking at different speeds. J Neurophysiol 95:602–618

    CAS  PubMed  Google Scholar 

  • Jo S (2008) Hypothetical neural control of human bipedal walking with voluntary modulation. Med Biol Eng Comput 46:179–193

    PubMed  Google Scholar 

  • Kendall FP, McCreary EK, Provance PG (1993) Muscles. Testing and function. Williams and Wilkins, Baltimore

    Google Scholar 

  • Kiehn O (2006) Locomotor circuits in the mammalian spinal cord. Annu Rev Neurosci 29:279–306

    CAS  PubMed  Google Scholar 

  • Kloter E, Dietz V (2012) Obstacle avoidance locomotor tasks: adaptation, memory and skill transfer. Eur J Neurosci 35:1613–1621

    PubMed  Google Scholar 

  • Krouchev N, Drew T (2013) Motor cortical regulation of sparse synergies provides a framework for the flexible control of precision walking. Front Comput Neurosci. doi:10.3389/fncom.2013.00083

    Article  PubMed  PubMed Central  Google Scholar 

  • La Scaleia V, Ivanenko YP, Zelik KE, Lacquaniti F (2014) Spinal motor outputs during step-to-step transitions of diverse human gaits. Front Hum Neurosci. doi:10.3389/fnhum.2014.00305

    Article  PubMed  PubMed Central  Google Scholar 

  • Lacquaniti F, Ivanenko YP, Zago M (2012) Patterned control of human locomotion. J Physiol 590:2189–2199

    CAS  PubMed  PubMed Central  Google Scholar 

  • MacLellan MJ, McFadyen BJ (2010) Segmental control for adaptive locomotor adjustments during obstacle clearance in healthy young adults. Exp Brain Res 202:307–318

    PubMed  Google Scholar 

  • MacLellan MJ, McFadyen BJ (2013) Proximal lower limb muscle energetics and the adaptation of segment elevation angle phasing for obstacle avoidance. Gait Posture 37:274–279

    PubMed  Google Scholar 

  • Martino G, Ivanenko YP, Serrao M, Ranavolo A, d’Avella A, Draicchio F, Conte C, Casali C, Lacquaniti F (2014) Locomotor patterns in cerebellar ataxia. J Neurophysiol 112:2810–2821

    CAS  PubMed  Google Scholar 

  • Martino G, Ivanenko YP, d’Avella A, Serrao M, Ranavolo A, Draicchio F, Cappellini G, Casali C, Lacquaniti F (2015) Neuromuscular adjustments of gait associated with unstable conditions. J Neurophysiol 114:2867–2882

    CAS  PubMed  PubMed Central  Google Scholar 

  • McCrea DA, Rybak IA (2008) Organization of mammalian locomotor rhythm and pattern generation. Brain Res Rev 57:134–146

    PubMed  Google Scholar 

  • McFadyen BJ, Carnahan H (1997) Anticipatory locomotor adjustments for accommodating versus avoiding level changes in humans. Exp Brain Res 114:500–506

    CAS  PubMed  Google Scholar 

  • McFadyen BJ, Winter DA (1991) Anticipatory locomotor adjustments during obstructed human walking. Neurosci Res Commun 9:37–44

    Google Scholar 

  • McFadyen BJ, Magnan GA, Bouchard JP (1993) Anticipatory locomotor adjustments for avoiding visible, fixed obstacles of varying proximity. Hum Mov Sci 12:259–272

    Google Scholar 

  • McFadyen BJ, Winter DA, Allard F (1994) Simulated control of unilateral, anticipatory locomotor adjustments during obstructed gait. Biol Cybern 72:151–160

    CAS  PubMed  Google Scholar 

  • Mohagheghi AA, Moraes R, Patla AE (2004) The effects of distant and on-line visual information on the control of approach phase and step over an obstacle during locomotion. Exp Brain Res 155(4):459–468

    PubMed  Google Scholar 

  • Monaco V, Ghionzoli A, Micera S (2010) Age-related modifications of muscle synergies and spinal cord activity during locomotion. J Neurophysiol 104:2092–2102

    PubMed  Google Scholar 

  • Neptune RR, Clark DJ, Kautz SA (2009) Modular control of human walking: a simulation study. J Biomech 42:1282–1287

    PubMed  PubMed Central  Google Scholar 

  • Niang AE, McFadyen BJ (2004) Adaptations in bilateral mechanical power patterns during obstacle avoidance reveal distinct control strategies for limb elevation versus limb progression. Motor Control 8:160–173

    PubMed  Google Scholar 

  • Olree KS, Vaughan CL (1995) Fundamental patterns of bilateral muscle activity in human locomotion. Biol Cybern 73:409–414

    CAS  PubMed  Google Scholar 

  • Patla AE (1985) Some characteristics of EMG patterns during locomotion: implications for the locomotor control process. J Mot Behav 17:443–461

    CAS  PubMed  Google Scholar 

  • Patla AE, Prentice SD (1995) The role of active forces and intersegmental dynamics in the control of limb trajectory over obstacles during locomotion in humans. Exp Brain Res 106:499–504

    CAS  PubMed  Google Scholar 

  • Patla AE, Prentice SD, Robinson C, Neufeld J (1991) Visual control of locomotion: strategies for changing direction and for going over obstacles. J Exp Psychol Hum Percept Perform 17:603–634

    CAS  PubMed  Google Scholar 

  • Shevtsova NA, Rybak IA (2016) Organization of flexor-extensor interactions in the mammalian spinal cord: insights from computational modelling. J Physiol 594:6117–6131

    CAS  PubMed  PubMed Central  Google Scholar 

  • Stephens MJ, Yang JF (1996) Short latency, non-reciprocal group I inhibition is reduced during the stance phase of walking in humans. Brain Res 743:24–31

    CAS  PubMed  Google Scholar 

  • Sylos-Labini F, La Scaleia V, d’Avella A, Pisotta I, Tamburella F, Scivoletto G, Molinari M, Wang S, Wang L, van Asseldonk E, van der Kooij H, Hoellinger T, Cheron G, Thorsteinsson F, Ilzkovitz M, Gancet J, Hauffe R, Zanov F, Lacquaniti F, Ivanenko YP (2014) EMG patterns during assisted walking in the exoskeleton. Front Hum Neurosci 8:423

    PubMed  PubMed Central  Google Scholar 

  • Taga G (1998) A model of the neuro-musculo-skeletal system for anticipatory adjustment of human locomotion during obstacle avoidance. Biol Cybern 78:9–17

    CAS  PubMed  Google Scholar 

  • Torres-Oviedo G, Macpherson JM, Ting LH (2006) Muscle synergy organization is robust across a variety of postural perturbations. J Neurophysiol 96:1530–1546

    PubMed  Google Scholar 

  • van Hedel HJ, Biedermann M, Erni T, Dietz V (2002) Obstacle avoidance during human walking: transfer of motor skill from one leg to the other. J Physiol 543:709–17

    PubMed  PubMed Central  Google Scholar 

  • van Swigchem R, van Duijnhoven HJ, den Boer J, Geurts AC, Weerdesteyn V (2014) Deficits in motor response to avoid sudden obstacles during gait in functional walkers poststroke. Neurorehabil Neural Repair 27:230–239

    Google Scholar 

  • Wenger N, Moraud EM, Gandar J, Musienko P, Capogrosso M, Baud L, Le Goff CG, Barraud Q, Pavlova N, Dominici N, Minev IR, Asboth L, Hirsch A, Duis S, Kreider J, Mortera A, Haverbeck O, Kraus S, Schmitz F, DiGiovanna J, van den Brand R, Bloch J, Detemple P, Lacour SP, Bézard E, Micera S, Courtine G (2016) Spatiotemporal neuromodulation therapies engaging muscle synergies improve motor control after spinal cord injury. Nat Med 22:138–145

    CAS  PubMed  PubMed Central  Google Scholar 

  • Whelan PJ, Hiebert GW, Pearson KG (1995) Plasticity of the extensor group I pathway controlling the stance to swing transition in the cat. J Neurophysiol 74:2782–2787

    CAS  PubMed  Google Scholar 

  • Widajewicz W, Kably B, Drew T (1994) Motor cortical activity during voluntary gait modifications in the cat. II. Cells related to the hindlimbs. J Neurophysiol 72:2070–2089

    CAS  PubMed  Google Scholar 

  • Yakovenko S, Drew T (2015) Similar motor cortical control mechanisms for precise limb control during reaching and locomotion. J Neurosci 35:14476–14490

    CAS  PubMed  PubMed Central  Google Scholar 

  • Yakovenko S, Mushahwar V, VanderHorst V, Holstege G, Prochazka A (2002) Spatiotemporal activation of lumbosacral motoneurons in the locomotor step cycle. J Neurophysiol 87:1542–1553

    PubMed  Google Scholar 

Download references

Acknowledgements

Data collection and analysis was supported by Holly Atchison, Samantha Baldassaro, Kelly Buddell, Stephen Canton, Elizabeth Doise, Carlyn Franckiewicz, Olivia Hocevar, Lindsey Larson, and Delaney Neighbors. The author thanks Dr. Yuri Ivanenko for his comments on an earlier draft. This project was funded with an LSU Summer Stipend Award and an LSU Faculty Travel Grant.

Author information

Affiliations

Authors

Corresponding author

Correspondence to Michael J. MacLellan.

Rights and permissions

Reprints and Permissions

About this article

Verify currency and authenticity via CrossMark

Cite this article

MacLellan, M.J. Modular organization of muscle activity patterns in the leading and trailing limbs during obstacle clearance in healthy adults. Exp Brain Res 235, 2011–2026 (2017). https://doi.org/10.1007/s00221-017-4946-z

Download citation

  • Received:

  • Accepted:

  • Published:

  • Issue Date:

  • DOI: https://doi.org/10.1007/s00221-017-4946-z

Keywords

  • Adaptive locomotion
  • EMG activity
  • Spinal cord
  • Motor control