Skip to main content

Salvianolic acid A attenuated myocardial infarction–induced apoptosis and inflammation by activating Trx

Abstract

Myocardial infarction (MI) is a leading cause of mortality worldwide and it is urgent to discover effective therapies. In this study, the protective effect of salvianolic acid A (SAL) on MI induced by left anterior descending coronary artery ligation surgery and H2O2-induced H9c2 damage was evaluated. Rats were intraperitoneally injected with SAL once a day for 2 days before MI. At 24-h post-MI, the SAL-treated group showed significantly decreased infarct rate and enhanced myocardial function. Meanwhile, myocardial injury enzymes such as aspartate transaminase (AST), lactate dehydrogenase (LDH), and creatine kinase (CK) were significantly reduced by SAL treatment. Taking advantage of RNA-seq technology, 52 disease targets of MI were associated with differentially expressed genes after SAL treatment in MI, among which 21 inflammation-related genes and 16 MAPK cascade-related genes were found. Further experiment indicated that SAL treatment reduced inflammatory factors such as IL-1β, IL-6, and TNF-α and decreased tunnel-positive cells and pro-apoptotic Bax after MI. Further investigation revealed that SAL treatment elevated thioredoxin (Trx) and inhibited the activation of c-jun N-terminal kinase (JNK) to attenuate apoptosis and inflammation after MI. Consistently, SAL protected cardiomyocytes against H2O2-induced H9c2 damage through increasing cell viability, decreasing cell apoptosis, and activating Trx and inhibiting JNK. Taken together, SAL inhibited cell apoptosis and inflammation through Trx/JNK signaling.

This is a preview of subscription content, access via your institution.

Fig. 1
Fig. 2
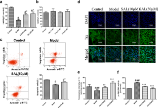
Fig. 3
Fig. 4
Fig. 5
Fig. 6
Fig. 7
Fig. 8

References

  • Andoh T, Chock PB, Chiueh CC (2002) The roles of thioredoxin in protection against oxidative stress-induced apoptosis in SH-SY5Y cells. J Biol Chem 277:9655–9660

    CAS  Article  Google Scholar 

  • Andreas S, Rainer S, Gerd H (2008) Pathophysiology of myocardial infarction: protection by ischemic pre- and postconditioning. Herz 33:88–100

    Article  Google Scholar 

  • Benjamin EJ, Blaha MJ, Chiuve SE, Cushman M, Das SR, Deo R, de Ferranti SD, Floyd J, Fornage M, Gillespie C, Isasi CR, Jimenez MC, Jordan LC, Judd SE, Lackland D, Lichtman JH, Lisabeth L, Liu S, Longenecker CT, Mackey RH, Matsushita K, Mozaffarian D, Mussolino ME, Nasir K, Neumar RW, Palaniappan L, Pandey DK, Thiagarajan RR, Reeves MJ, Ritchey M, Rodriguez CJ, Roth GA, Rosamond WD, Sasson C, Towfighi A, Tsao CW, Turner MB, Virani SS, Voeks JH, Willey JZ, Wilkins JT, Wu JH, Alger HM, Wong SS, Muntner P (2017) Heart disease and stroke statistics-2017 update: a report from the American Heart Association. Circulation 135:e146–e603

    Article  Google Scholar 

  • Chen YR, Wang X, Templeton D, Davis RJ, Tan TH (1996) The role of c-Jun N-terminal kinase (JNK) in apoptosis induced by ultraviolet C and γ radiation duration of JNK activation may determine cell death and proliferation. J Biol Chem 271:31929–31936

    CAS  Article  Google Scholar 

  • Chen Q, Xu T, Li D, Pan D, Wu P, Luo Y, Ma Y, Liu Y (2016) JNK/PI3K/Akt signaling pathway is involved in myocardial ischemia/reperfusion injury in diabetic rats: effects of salvianolic acid A intervention. Am J Transl Res 8:2534–2548

    CAS  PubMed  PubMed Central  Google Scholar 

  • Chen G, Li J, Song M, Wu Z, Zhang W, Wang Z, Gao J, Yang Z, Ou C (2017) A mixed component supramolecular hydrogel to improve mice cardiac function and alleviate ventricular remodeling after acute myocardial infarction. Adv Funct Mater 27:1701798

    Article  Google Scholar 

  • Dewood M A, J Spores, ., R Notske, ., L T Mouser, R Burroughs, ., M S Golden,H T Lang (1981) Prevalence of total coronary occlusion during the early hours of transmural myocardial infarction. J Occup Environ Med 23: 897

    Google Scholar 

  • Fan H, Yang L, Fu F, Xu H, Meng Q, Zhu H, Teng L, Yang M, Zhang L, Zhang Z (2011) Cardioprotective effects of salvianolic acid A on myocardial ischemia-reperfusion injury in vivo and in vitro. Evid Based Complement Alternat Med 2012:508938

    PubMed  PubMed Central  Google Scholar 

  • Hausenloy DJ, Yellon DM (2013) Myocardial ischemia-reperfusion injury: a neglected therapeutic target. J Clin Investig 123:92–100

    CAS  Article  Google Scholar 

  • Heusch G, Libby P, Gersh B, Yellon D, Böhm M, Lopaschuk G, Opie L (2014) Cardiovascular remodelling in coronary artery disease and heart failure. Lancet 383:1933–1943

    Article  Google Scholar 

  • Ho JH, Hong CY (2011) Salvianolic acids: small compounds with multiple mechanisms for cardiovascular protection. J Biomed Sci 18:30

    CAS  Article  Google Scholar 

  • Holmgren A (1985) Thioredoxin. Annu Rev Biochem:237–271

  • Huang da W, Sherman BT, Lempicki RA (2009) Systematic and integrative analysis of large gene lists using DAVID bioinformatics resources. Nat Protoc 4:44–57

    Article  Google Scholar 

  • Huebener P, Abou-Khamis T, Zymek P, Bujak M, Ying X, Chatila K, Haudek S, Thakker G, Frangogiannis NG (2008) CD44 is critically involved in infarct healing by regulating the inflammatory and fibrotic response. J Immunol (Baltimore) 180:2625–2633

    CAS  Google Scholar 

  • Iburg KM, Global, regional, and national age–sex specific all-cause and cause-specific mortality for 240 causes of death, 1990–2013: a systematic analysis for the Global Burden of Disease Study 2013, 2015, pp

  • Iskesen I, Saribulbul OM, Var A, Nazli Y, Sirin H (2006) Trimetazidine reduces oxidative stress in cardiac surgery. Circ J 70:1169–1173

    CAS  Article  Google Scholar 

  • Koichi S, Norihiko K, Yuko I, Hong Z, Hideki N, Hidenori I, Kumiko S, Mamoru I, Akira Y (2002) Oxidation-triggered c-Jun N-terminal kinase (JNK) and p38 mitogen-activated protein (MAP) kinase pathways for apoptosis in human leukaemic cells stimulated by epigallocatechin-3-gallate (EGCG): a distinct pathway from those of chemically induced and recept. Biochem J 368:705

    Article  Google Scholar 

  • Korhonen MJ, Robinson JG, Annis IE, Hickson RP, Bell JS, Hartikainen J, Fang G (2017) Adherence tradeoff to multiple preventive therapies and all-cause mortality after acute myocardial infarction. J Am Coll Cardiol 70:1543–1554

    Article  Google Scholar 

  • Levresse V, Marek L, Blumberg D, Heasley LE (2002) Regulation of platinum-compound cytotoxicity by the c-Jun N-terminal kinase and c-Jun signaling pathway in small-cell lung cancer cells. Mol Pharmacol 62:689–697

    CAS  Article  Google Scholar 

  • Ling T, Erhe G, Bryan NS, Yan Q, Hui-Rong L, Aihua H, Christopher TA, Lopez BL, Junji Y, Koch WJ (2004) Cardioprotective effects of thioredoxin in myocardial ischemia and reperfusion: role of S-nitrosation [corrected]. Proc Natl Acad Sci U S A 101:11471–11476

    CAS  Article  Google Scholar 

  • Lionetti V, Stanley WC, Recchia FA (2011) Modulating fatty acid oxidation in heart failure. Cardiovasc Res 90:202

    CAS  Article  Google Scholar 

  • Liu J, Kuang P, Wu W, Zhang F, Liu J, Wan F, Huang Y, Ding A (1998) Radix Salviae miltiorrhizae protects rat hippocampal neuron in culture from anoxic damage. J Tradit Chin Med 18:49–54

    CAS  PubMed  Google Scholar 

  • Lugrin J, Parapanov R, Rosenblatt-Velin N, Rignault-Clerc S, Feihl F, Waeber B, Muller O, Vergely C, Zeller M, Tardivel A, Schneider P, Pacher P, Liaudet L (2015) Cutting edge: IL-1alpha is a crucial danger signal triggering acute myocardial inflammation during myocardial infarction. J Immunol 194:499–503

    CAS  Article  Google Scholar 

  • Mansouri A, Ridgway LD, Korapati AL, Zhang Q, Tian L, Wang Y, Siddik ZH, Mills GB, Claret FX (2003) Sustained activation of JNK/p38 MAPK pathways in response to cisplatin leads to Fas ligand induction and cell death in ovarian carcinoma cells. J Biol Chem 278:19245–19256

    CAS  Article  Google Scholar 

  • Matsuda M, Masutami H, Nakamura H, Miyajima S, Yamauchi A, Yonehara S, Uchida A, Irimajiri K, Horiuchi A, Yodoi J (1991) Protective activity of adult T cell leukemia-derived factor (ADF) against tumor necrosis factor-dependent cytotoxicity on U937 cells. J Immunol 17:3837–3841

    Google Scholar 

  • Mei L, Yong-Guo L, Fang Z, Li Y, Gui-Xin C, Zheng-Tao W, Zhi-Bi H (2015) Chromatographic fingerprinting analysis of Danshen root (Salvia miltiorrhiza Radix et Rhizoma) and its preparations using high performance liquid chromatography with diode array detection and electrospray mass spectrometry (HPLC-DAD-ESI/MS). J Sep Sci 30:2256–2267

    Google Scholar 

  • Neri M, Fineschi V, Di Paolo M, Pomara C, Riezzo I, Turillazzi E, Cerretani D (2015) Cardiac oxidative stress and inflammatory cytokines response after myocardial infarction. Curr Vasc Pharmacol 13:26–36

    CAS  Article  Google Scholar 

  • Prabhu SD, Frangogiannis NG (2016) The biological basis for cardiac repair after myocardial infarction: from inflammation to fibrosis. Circ Res 119:91–112

    CAS  Article  Google Scholar 

  • Robinson MDMD, Smyth GK (2010) edgeR: a bioconductor package for differential expression analysis of digital gene expression data. Bioinformatics 26:139–140

    CAS  Article  Google Scholar 

  • Takeuchi J, Hirota K, Itoh T, Shinkura R, Kitada K, Yodoi J, Namba T, Fukuda K (2000) Thioredoxin inhibits tumor necrosis factor- or interleukin-1-induced NF-kappaB activation at a level upstream of NF-kappaB-inducing kinase. Antioxid Redox Signal 2:83–92

    CAS  Article  Google Scholar 

  • Tsugunobu A, Boon CP, Chuang Chin C (2002) The roles of thioredoxin in protection against oxidative stress-induced apoptosis in SH-SY5Y cells. J Biol Chem 277:9655–9660

    Article  Google Scholar 

  • Turoczi T, Chang VW, Engelman RM, Maulik N, Ho YS, Das DK (2003) Thioredoxin redox signaling in the ischemic heart: an insight with transgenic mice overexpressing Trx1. J Mol Cell Cardiol 35:695–704

    CAS  Article  Google Scholar 

  • Urquhart J, Patterson RE, Bacharach SL, Green MV, Speir EH, Aamodt R, Epstein SE (1984) Comparative effects of verapamil, diltiazem, and nifedipine on hemodynamics and left ventricular function during acute myocardial ischemia in dogs. Circulation 69:382–390

    CAS  Article  Google Scholar 

  • Xu T, Wu X, Chen Q, Zhu S, Liu Y, Pan D, Chen X, Li D (2014) The anti-apoptotic and cardioprotective effects of salvianolic acid a on rat cardiomyocytes following ischemia/reperfusion by DUSP-mediated regulation of the ERK1/2/JNK pathway. PLoS One 9:e102292

    Article  Google Scholar 

  • Yamamoto M, Yang G, Hong C, Liu J, Holle E, Xianzhong Y, Wagner T (2003) Inhibition of endogenous thioredoxin in the heart increases oxidative stress and cardiac hypertrophy. J Clin Investig 112:1395–1406

    CAS  Article  Google Scholar 

  • Yamawaki H, Haendeler J, Berk BC (2003) Thioredoxin: a key regulator of cardiovascular homeostasis. Circ Res 93:1029–1033

    CAS  Article  Google Scholar 

  • Yang Z, Wu QQ, Xiao Y, Duan MX, Liu C, Yuan Y, Meng YY, Liao HH, Tang QZ (2018) Aucubin protects against myocardial infarction-induced cardiac remodeling via nNOS/NO-regulated oxidative stress. 2018:4327901

  • Yin XL, Shen H, Zhang W, Yang Y (2011) Inhibition of endoplasm reticulum stress by anisodamine protects against myocardial injury after cardiac arrest and resuscitation in rats. Am J Chin Med 39:853–866

    CAS  Article  Google Scholar 

  • Yingmei L, Wang M (2002) Thioredoxin promotes ASK1 ubiquitination and degradation to inhibit ASK1-mediated apoptosis in a redox activity-independent manner. Circ Res 90:1259–1266

    Article  Google Scholar 

  • Zhang J, Guo F, Wei J, Xian M, Tang S, Zhao Y, Liu M, Song L, Geng Y, Yang H, Ding C, Huang L (2017) An integrated approach to identify critical transcription factors in the protection against hydrogen peroxide-induced oxidative stress by Danhong injection. Free Radic Biol Med 112:480–493

    CAS  Article  Google Scholar 

  • Zu G, Zhou T, Che N, Zhang X (2018) Salvianolic acid a protects against oxidative stress and apoptosis induced by intestinal ischemia-reperfusion injury through activation of Nrf2/HO-1 pathways. Cell Physiol Biochem 49:2320–2332

    CAS  Article  Google Scholar 

Download references

Funding

The authors would like to acknowledge the financial support from National Key R&D Plan (No. 2017YFC1702605), National Natural Science Foundation of China (Nos. 81974550).

Author information

Affiliations

Authors

Corresponding authors

Correspondence to Jingjing Zhang or Hongjun Yang.

Ethics declarations

All animal experiments were approved by the Animal Protection and Utilization Committee of the Institute of traditional Chinese Medicine of the Chinese Academy of Traditional Chinese Medicine.

Conflict of interest

The authors declare that they have no conflict of interest.

Additional information

Publisher’s note

Springer Nature remains neutral with regard to jurisdictional claims in published maps and institutional affiliations.

Electronic supplementary material

ESM 1

(XLS 4194 kb)

Rights and permissions

Reprints and Permissions

About this article

Verify currency and authenticity via CrossMark

Cite this article

Zhou, R., Gao, J., Xiang, C. et al. Salvianolic acid A attenuated myocardial infarction–induced apoptosis and inflammation by activating Trx. Naunyn-Schmiedeberg's Arch Pharmacol 393, 991–1002 (2020). https://doi.org/10.1007/s00210-019-01766-4

Download citation

  • Received:

  • Accepted:

  • Published:

  • Issue Date:

  • DOI: https://doi.org/10.1007/s00210-019-01766-4

Keywords

  • Salvianolic acid A
  • Myocardial infarction
  • Inflammation
  • Apoptosis
  • Trx