Skip to main content

MiR-137-3p exacerbates the ischemia-reperfusion injured cardiomyocyte apoptosis by targeting KLF15

Abstract

Ischemia-reperfusion (I/R) injury is a kind of the tissue damage caused by an abrupt re-supplying tissue with blood after a period of ischemia or hypoxia. It contributes to a wide range of pathological processes including kidney injury, circulatory arrest, and especially cardiovascular disease. However, the underlying pathological mechanism is not fully elucidated. Previously, extensive studies demonstrated that miRNAs participate in the pathogenesis of I/R injury, such as I/R-induced cardiomyocyte apoptosis. Here, we found that miR-137-3p, a mature form of miR-137, was up-regulated in I/R-injured cardiomyocytes of myocardial infarction patients. Deficiency of miR-137-3p partly alleviated the cardiomyocyte apoptosis and oxidative stress induced by hypoxia-reoxygenation (H/R) treatment in H9c2 cells. Also, we provided evidences that miR-137-3p directly targeted the 3’ UTR of KLF15 mRNA to down-regulate its expression, and loss function of KLF15 significantly abolished the deleterious effects of ectopic miR-137-3p on cardiomyocytes both in vitro and in vivo. Collectively, these observations highlight a molecular perturbation in the pathogenesis of I/R injury in cardiomyocytes.

This is a preview of subscription content, access via your institution.

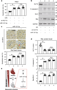
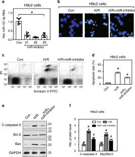
Fig. 1
Fig. 2
Fig. 3
Fig. 4
Fig. 5

References

  • Aurora AB, Mahmoud AI, Luo X, Johnson BA, van Rooij E, Matsuzaki S, Humphries KM, Hill JA, Bassel-Duby R, Sadek HA, Olson EN (2012) MicroRNA-214 protects the mouse heart from ischemic injury by controlling Ca(2)(+) overload and cell death. J Clin Invest 122:1222–1232

    CAS  PubMed  PubMed Central  Article  Google Scholar 

  • Bartel DP (2004) MicroRNAs: genomics, biogenesis, mechanism, and function. Cell 116:281–297

    CAS  PubMed  PubMed Central  Article  Google Scholar 

  • Boon RA, Dimmeler S (2015) MicroRNAs in myocardial infarction. Nat Rev Cardiol 12:135–142

    CAS  PubMed  Article  Google Scholar 

  • Chen L, Lu XY, Li J, Fu JD, Zhou ZN, Yang HT (2006) Intermittent hypoxia protects cardiomyocytes against ischemia-reperfusion injury-induced alterations in Ca2+ homeostasis and contraction via the sarcoplasmic reticulum and Na+/Ca2+ exchange mechanisms. Am J Physiol Cell Physiol 290:C1221–C1229

    CAS  PubMed  Article  Google Scholar 

  • Creemers EE, Tijsen AJ, Pinto YM (2012) Circulating microRNAs: novel biomarkers and extracellular communicators in cardiovascular disease? Circ Res 110:483–495

    CAS  PubMed  Article  Google Scholar 

  • Eltzschig HK, Eckle T (2011) Ischemia and reperfusion--from mechanism to translation. Nat Med 17:1391–1401

    CAS  PubMed  Article  Google Scholar 

  • Frohlich GM, Meier P, White SK, Yellon DM, Hausenloy DJ (2013) Myocardial reperfusion injury: looking beyond primary PCI. Eur Heart J 34:1714–1722

    PubMed  Article  CAS  Google Scholar 

  • Gao L, Guo Y, Liu X, Shang D, Du Y (2017) KLF15 protects against isoproterenol-induced cardiac hypertrophy via regulation of cell death and inhibition of Akt/mTOR signaling. Biochem Biophys Res Commun 487:22–27

    CAS  PubMed  Article  Google Scholar 

  • Garlick PB, Davies MJ, Hearse DJ, Slater TF (1987) Direct detection of free radicals in the reperfused rat heart using electron spin resonance spectroscopy. Circ Res 61:757–760

    CAS  PubMed  Article  Google Scholar 

  • Haldar SM, Ibrahim OA, Jain MK (2007) Kruppel-like Factors (KLFs) in muscle biology. J Mol Cell Cardiol 43:1–10

    CAS  PubMed  PubMed Central  Article  Google Scholar 

  • Haldar SM, Lu Y, Jeyaraj D, Kawanami D, Cui Y, Eapen SJ, Hao C, Li Y, Doughman YQ, Watanabe M, Shimizu K, Kuivaniemi H, Sadoshima J, Margulies KB, Cappola TP, Jain MK (2010) Klf15 deficiency is a molecular link between heart failure and aortic aneurysm formation. Sci Transl Med 2:26ra26

    PubMed  PubMed Central  Article  CAS  Google Scholar 

  • Hansen PR (1995) Myocardial reperfusion injury: experimental evidence and clinical relevance. Eur Heart J 16:734–740

    CAS  PubMed  Article  Google Scholar 

  • Jeroudi MO, Hartley CJ, Bolli R (1994) Myocardial reperfusion injury: role of oxygen radicals and potential therapy with antioxidants. Am J Cardiol 73:2B–7B

    CAS  PubMed  Article  Google Scholar 

  • Jeyaraj D, Haldar SM, Wan X, McCauley MD, Ripperger JA, Hu K, Lu Y, Eapen BL, Sharma N, Ficker E, Cutler MJ, Gulick J, Sanbe A, Robbins J, Demolombe S, Kondratov RV, Shea SA, Albrecht U, Wehrens XH, Rosenbaum DS, Jain MK (2012) Circadian rhythms govern cardiac repolarization and arrhythmogenesis. Nature 483:96–99

    CAS  PubMed  PubMed Central  Article  Google Scholar 

  • Jia Z, Zhang Y, Li Q, Ye Z, Liu Y, Fu C, Cang X, Wang M, Guan MX (2019) A coronary artery disease-associated tRNAThr mutation altered mitochondrial function, apoptosis and angiogenesis. Nucleic Acids Res 47:2056–2074

    CAS  PubMed  Article  Google Scholar 

  • Kalogeris T, Baines CP, Krenz M, Korthuis RJ (2016) Ischemia/Reperfusion. Compr Physiol 7:113–170

    PubMed  PubMed Central  Article  Google Scholar 

  • Kang PM, Haunstetter A, Aoki H, Usheva A, Izumo S (2000) Morphological and molecular characterization of adult cardiomyocyte apoptosis during hypoxia and reoxygenation. Circ Res 87:118–125

    CAS  PubMed  Article  Google Scholar 

  • Kevin LG, Camara AK, Riess ML, Novalija E, Stowe DF (2003) Ischemic preconditioning alters real-time measure of O2 radicals in intact hearts with ischemia and reperfusion. Am J Physiol Heart Circ Physiol 284:H566–H574

    CAS  PubMed  Article  Google Scholar 

  • Lee RC, Feinbaum RL, Ambros V (1993) The C. elegans heterochronic gene lin-4 encodes small RNAs with antisense complementarity to lin-14. Cell 75:843–854

    CAS  Article  Google Scholar 

  • Lok SI, van Mil A, Bovenschen N, van der Weide P, van Kuik J, van Wichen D, Peeters T, Siera E, Winkens B, Sluijter JP, Doevendans PA, da Costa Martins PA, de Jonge N, de Weger RA (2013) Post-transcriptional regulation of alpha-1-antichymotrypsin by microRNA-137 in chronic heart failure and mechanical support. Circ Heart Fail 6:853–861

    CAS  PubMed  Article  Google Scholar 

  • Ma J, Zhang J, Wang Y, Long K, Wang X, Jin L, Tang Q, Zhu L, Tang G, Li X, Li M (2018) MiR-532-5p alleviates hypoxia-induced cardiomyocyte apoptosis by targeting PDCD4. Gene 675:36–43

    CAS  PubMed  Article  Google Scholar 

  • Mohr AM, Mott JL (2015) Overview of microRNA biology. Semin Liver Dis 35:3–11

    CAS  PubMed  PubMed Central  Article  Google Scholar 

  • Murphy E, Steenbergen C (2008) Mechanisms underlying acute protection from cardiac ischemia-reperfusion injury. Physiol Rev 88:581–609

    CAS  PubMed  PubMed Central  Article  Google Scholar 

  • Ren XP, Wu J, Wang X, Sartor MA, Jones K, Qian J, Nicolaou P, Pritchard TJ, Fan GC (2009) MicroRNA-320 is involved in the regulation of cardiac ischemia/reperfusion injury by targeting heat-shock protein 20. Circulation 119:2357–2366

    CAS  PubMed  PubMed Central  Article  Google Scholar 

  • Semenza GL (2014) Oxygen sensing, hypoxia-inducible factors, and disease pathophysiology. Annu Rev Pathol 9:47–71

    CAS  PubMed  Article  Google Scholar 

  • Song R, Zhang J, Zhang L, Wang G, Wo D, Feng J, Li X, Li J (2015) H2O 2 induces myocardial hypertrophy in H9c2 cells: a potential role of Ube3a. Cardiovasc Toxicol 15:23–28

    CAS  PubMed  Article  Google Scholar 

  • Tang Q, Li MY, Su YF, Fu J, Zou ZY, Wang Y, Li SN (2018) Absence of miR-223-3p ameliorates hypoxia-induced injury through repressing cardiomyocyte apoptosis and oxidative stress by targeting KLF15. Eur J Pharmacol 841:67–74

    CAS  PubMed  Article  Google Scholar 

  • Vandenabeele P, Vanden Berghe T, Festjens N (2006) Caspase inhibitors promote alternative cell death pathways. Sci STKE 2006:pe44

    PubMed  Article  Google Scholar 

  • Wang B, Haldar SM, Lu Y, Ibrahim OA, Fisch S, Gray S, Leask A, Jain MK (2008) The Kruppel-like factor KLF15 inhibits connective tissue growth factor (CTGF) expression in cardiac fibroblasts. J Mol Cell Cardiol 45:193–197

    CAS  PubMed  PubMed Central  Article  Google Scholar 

  • Wang X, Zhang X, Ren XP, Chen J, Liu H, Yang J, Medvedovic M, Hu Z, Fan GC (2010) MicroRNA-494 targeting both proapoptotic and antiapoptotic proteins protects against ischemia/reperfusion-induced cardiac injury. Circulation 122:1308–1318

    PubMed  PubMed Central  Article  Google Scholar 

  • Wang J, Xu R, Wu J, Li Z (2015a) MicroRNA-137 negatively regulates H2O2-induced cardiomyocyte apoptosis through CDC42. Med Sci Monit 21:3498–3504

    CAS  PubMed  PubMed Central  Article  Google Scholar 

  • Wang JX, Zhang XJ, Li Q, Wang K, Wang Y, Jiao JQ, Feng C, Teng S, Zhou LY, Gong Y, Zhou ZX, Liu J, Wang JL, Li PF (2015b) MicroRNA-103/107 regulate programmed necrosis and myocardial ischemia/reperfusion injury through targeting FADD. Circ Res 117:352–363

    CAS  PubMed  Article  Google Scholar 

  • Wang Y, Pan X, Fan Y, Hu X, Liu X, Xiang M, Wang J (2015c) Dysregulated expression of microRNAs and mRNAs in myocardial infarction. Am J Transl Res 7:2291–2304

    CAS  PubMed  PubMed Central  Google Scholar 

  • Watkins SJ, Borthwick GM, Arthur HM (2011) The H9C2 cell line and primary neonatal cardiomyocyte cells show similar hypertrophic responses in vitro. In Vitro Cell Dev Biol Anim 47:125–131

    CAS  PubMed  Article  Google Scholar 

  • Wightman B, Ha I, Ruvkun G (1993) Posttranscriptional regulation of the heterochronic gene lin-14 by lin-4 mediates temporal pattern formation in C. elegans. Cell 75:855–862

    CAS  Article  PubMed  Google Scholar 

  • Yang Y, Del Re DP, Nakano N, Sciarretta S, Zhai P, Park J, Sayed D, Shirakabe A, Matsushima S, Park Y, Tian B, Abdellatif M, Sadoshima J (2015) miR-206 mediates YAP-induced cardiac hypertrophy and survival. Circ Res 117:891–904

    CAS  PubMed  PubMed Central  Article  Google Scholar 

  • Yellon DM, Hausenloy DJ (2007) Myocardial reperfusion injury. N Engl J Med 357:1121–1135

    CAS  PubMed  Article  Google Scholar 

  • Zampetaki A, Willeit P, Tilling L, Drozdov I, Prokopi M, Renard JM, Mayr A, Weger S, Schett G, Shah A, Boulanger CM, Willeit J, Chowienczyk PJ, Kiechl S, Mayr M (2012) Prospective study on circulating MicroRNAs and risk of myocardial infarction. J Am Coll Cardiol 60:290–299

    CAS  PubMed  Article  Google Scholar 

  • Zhang Y, Li TS, Lee ST, Wawrowsky KA, Cheng K, Galang G, Malliaras K, Abraham MR, Wang C, Marban E (2010) Dedifferentiation and proliferation of mammalian cardiomyocytes. PLoS One 5:e12559

    PubMed  PubMed Central  Article  CAS  Google Scholar 

  • Zhang K, Tu M, Gao W, Cai X, Song F, Chen Z, Zhang Q, Wang J, Jin C, Shi J, Yang X, Zhu Y, Gu W, Hu B, Zheng Y, Zhang H, Tian M (2019) Hollow Prussian blue nanozymes drive neuroprotection against ischemic stroke via attenuating oxidative stress, counteracting inflammation, and suppressing cell apoptosis. Nano Lett 19:2812–2823

    CAS  PubMed  Article  Google Scholar 

  • Zweier JL (1988) Measurement of superoxide-derived free radicals in the reperfused heart. Evidence for a free radical mechanism of reperfusion injury. J Biol Chem 263:1353–1357

    CAS  PubMed  Google Scholar 

Download references

Funding

This research was supported by Changzhi Medical College Doctoral Startup Fund (BS201908) and Science and technology innovation project of shanxi higher education (2019L0673).

Author information

Affiliations

Authors

Contributions

R.H. and T.Z conceived and designed the research. Tingting Zhao and R.Q conducted experiments. R.H. contributed new reagents or analytical tools. Tingting Zhao and R.Q analyzed data. R.H. wrote the manuscript. All authors read and approved the manuscript.

Corresponding author

Correspondence to Yonghua Gao.

Ethics declarations

All applicable international, national, and/or institutional guidelines for the care and use of animals were followed.

Conflict of interest

The authors declare that they have no conflict of interest.

Additional information

Publisher’s note

Springer Nature remains neutral with regard to jurisdictional claims in published maps and institutional affiliations.

Appendix

Appendix

Table 1 General information of myocardial infraction patients

Rights and permissions

Reprints and Permissions

About this article

Verify currency and authenticity via CrossMark

Cite this article

Zhao, T., Qiu, Z. & Gao, Y. MiR-137-3p exacerbates the ischemia-reperfusion injured cardiomyocyte apoptosis by targeting KLF15. Naunyn-Schmiedeberg's Arch Pharmacol 393, 1013–1024 (2020). https://doi.org/10.1007/s00210-019-01728-w

Download citation

  • Received:

  • Accepted:

  • Published:

  • Issue Date:

  • DOI: https://doi.org/10.1007/s00210-019-01728-w

Keywords

  • Ischemia-reperfusion (I/R) injury
  • Hypoxia-reoxygenation (H/R) injury
  • miR-137-3p
  • I/R-induced apoptosis
  • KLF15