Skip to main content

Sirtuin 1-dependent resveratrol cytotoxicity and pro-differentiation activity on breast cancer cells

Abstract

Sirtuins regulate several processes associated with tumor development. Resveratrol was shown to stimulate sirtuin 1 and 3 (SIRT1/3) activities and to result in cytotoxicity for some tumor types. The relationship between modulation of sirtuin activities, cellular metabolic remodeling and resveratrol cytotoxicity mechanism on breast cancer cells is still an open question. Here, we evaluated whether sirtuin 1 and 3 are involved in resveratrol toxicity and whether resveratrol leads to a metabolic remodeling and cell differentiation. Results using the Extracellular Flux Analyzer indicated that resveratrol inhibits mitochondrial respiration in breast cancer cells. We also demonstrated here for the first time that resveratrol cytotoxic effects on breast cancer cells were modulated by SIRT1 and also involved mitochondrial complex I inhibition. Importantly, we also demonstrated that resveratrol reduced the pool of breast cancer cells with stemness markers through a SIRT1-dependent mechanism. Our data highlights the role of SIRT1 in regulating resveratrol induced differentiation and/or toxicity in breast cancer cells.

This is a preview of subscription content, access via your institution.

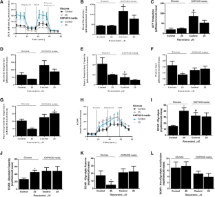
Fig. 1
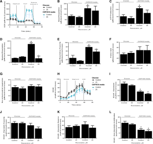
Fig. 2
Fig. 3
Fig. 4
Fig. 5
Fig. 6
Fig. 7

References

  • Ahmad N, Adhami VM, Afaq F, Feyes DK, Mukhtar H (2001) Resveratrol causes WAF-1/p21-mediated G(1)-phase arrest of cell cycle and induction of apoptosis in human epidermoid carcinoma A431 cells. Clin Cancer Res 7(5):1466–1473

    CAS  PubMed  Google Scholar 

  • Ahn BH, Kim HS, Song S, Lee IH, Liu J, Vassilopoulos A, Deng CX, Finkel T (2008) A role for the mitochondrial deacetylase Sirt3 in regulating energy homeostasis. Proc Natl Acad Sci USA 105(38):14447–14452

    CAS  Article  PubMed  PubMed Central  Google Scholar 

  • Alhazzazi TY, Kamarajan P, Joo N, Huang JY, Verdin E, D’Silva NJ, Kapila YL (2011) Sirtuin-3 (SIRT3), a novel potential therapeutic target for oral cancer. Cancer 117(8):1670–1678

    CAS  Article  PubMed  Google Scholar 

  • Ashraf N, Zino S, Macintyre A, Kingsmore D, Payne AP, George WD, Shiels PG (2006) Altered sirtuin expression is associated with node-positive breast cancer. Br J Cancer 95(8):1056–1061

    CAS  Article  PubMed  PubMed Central  Google Scholar 

  • Baur JA, Pearson KJ, Price NL, Jamieson HA, Lerin C, Kalra A, Prabhu VV, Allard JS, Lopez-Lluch G, Lewis K, Pistell PJ, Poosala S, Becker KG, Boss O, Gwinn D, Wang M, Ramaswamy S, Fishbein KW, Spencer RG, Lakatta EG, Le Couteur D, Shaw RJ, Navas P, Puigserver P, Ingram DK, de Cabo R, Sinclair DA (2006) Resveratrol improves health and survival of mice on a high-calorie diet. Nature 444(7117):337–342

    CAS  Article  PubMed  PubMed Central  Google Scholar 

  • Bishayee A (2009) Cancer prevention and treatment with resveratrol: from rodent studies to clinical trials. Cancer Prev Res (Phila) 2(5):409–418

    CAS  Article  Google Scholar 

  • Borra MT, Smith BC, Denu JM (2005) Mechanism of human SIRT1 activation by resveratrol. J Biol Chem 280(17):17187–17195

    CAS  Article  PubMed  Google Scholar 

  • Bosch-Presegue L, Vaquero A (2011) The dual role of sirtuins in cancer. Genes Cancer 2(6):648–662

    CAS  Article  PubMed  PubMed Central  Google Scholar 

  • Bowers JL, Tyulmenkov VV, Jernigan SC, Klinge CM (2000) Resveratrol acts as a mixed agonist/antagonist for estrogen receptors alpha and beta. Endocrinology 141(10):3657–3667

    CAS  Google Scholar 

  • Bradford MM (1976) A rapid and sensitive method for the quantitation of microgram quantities of protein utilizing the principle of protein-dye binding. Anal Biochem 72:248–254

    CAS  Article  PubMed  Google Scholar 

  • Brooke DG, van Dam EM, Watts CK, Khoury A, Dziadek MA, Brooks H, Graham LJ, Flanagan JU, Denny WA (2014) Targeting the Warburg Effect in cancer; relationships for 2-arylpyridazinones as inhibitors of the key glycolytic enzyme 6-phosphofructo-2-kinase/2,6-bisphosphatase 3 (PFKFB3). Bioorg Med Chem 22(3):1029–1039

    CAS  Article  PubMed  Google Scholar 

  • Cao J, Liu Y, Jia L, Zhou HM, Kong Y, Yang G, Jiang LP, Li QJ, Zhong LF (2007) Curcumin induces apoptosis through mitochondrial hyperpolarization and mtDNA damage in human hepatoma G2 cells. Free Radic Biol Med 43(6):968–975

    CAS  Article  PubMed  Google Scholar 

  • Chalkiadaki A, Guarente L (2015) The multifaceted functions of sirtuins in cancer. Nat Rev Cancer 15(10):608–624

    CAS  Article  PubMed  Google Scholar 

  • Chance B, Williams GR (1956) Respiratory enzymes in oxidative phosphorylation. VI. The effects of adenosine diphosphate on azide-treated mitochondria. J Biol Chem 221(1):477–489

    CAS  PubMed  Google Scholar 

  • Chen Y, Tseng SH, Lai HS, Chen WJ (2004) Resveratrol-induced cellular apoptosis and cell cycle arrest in neuroblastoma cells and antitumor effects on neuroblastoma in mice. Surgery 136(1):57–66

    Article  PubMed  Google Scholar 

  • Chen X, Sun K, Jiao S, Cai N, Zhao X, Zou H, Xie Y, Wang Z, Zhong M, Wei L (2014a) High levels of SIRT1 expression enhance tumorigenesis and associate with a poor prognosis of colorectal carcinoma patients. Sci Rep 4:7481

    CAS  Article  PubMed  PubMed Central  Google Scholar 

  • Chen Y, Fu LL, Wen X, Wang XY, Liu J, Cheng Y, Huang J (2014b) Sirtuin-3 (SIRT3), a therapeutic target with oncogenic and tumor-suppressive function in cancer. Cell Death Dis 5:e1047

    CAS  Article  PubMed  PubMed Central  Google Scholar 

  • Criollo A, Galluzzi L, Maiuri MC, Tasdemir E, Lavandero S, Kroemer G (2007) Mitochondrial control of cell death induced by hyperosmotic stress. Apoptosis 12(1):3–18

    CAS  Article  PubMed  Google Scholar 

  • Donnelly LE, Newton R, Kennedy GE, Fenwick PS, Leung RH, Ito K, Russell RE, Barnes PJ (2004) Anti-inflammatory effects of resveratrol in lung epithelial cells: molecular mechanisms. Am J Physiol Lung Cell Mol Physiol 287(4):L774–783

    CAS  Article  PubMed  Google Scholar 

  • Finley LW, Carracedo A, Lee J, Souza A, Egia A, Zhang J, Teruya-Feldstein J, Moreira PI, Cardoso SM, Clish CB, Pandolfi PP, Haigis MC (2011) SIRT3 opposes reprogramming of cancer cell metabolism through HIF1alpha destabilization. Cancer Cell 19(3):416–428

    CAS  Article  PubMed  PubMed Central  Google Scholar 

  • Frazzi R, Valli R, Tamagnini I, Casali B, Latruffe N, Merli F (2013) Resveratrol-mediated apoptosis of hodgkin lymphoma cells involves SIRT1 inhibition and FOXO3a hyperacetylation. Int J Cancer 132(5):1013–1021

    CAS  Article  PubMed  Google Scholar 

  • Fu Y, Chang H, Peng X, Bai Q, Yi L, Zhou Y, Zhu J, Mi M (2014) Resveratrol inhibits breast cancer stem-like cells and induces autophagy via suppressing Wnt/beta-catenin signaling pathway. PLoS One 9(7):e102535

    Article  PubMed  PubMed Central  Google Scholar 

  • Fulda S, Debatin KM (2004) Sensitization for anticancer drug-induced apoptosis by the chemopreventive agent resveratrol. Oncogene 23(40):6702–6711

    CAS  Article  PubMed  Google Scholar 

  • Giovannini C, Matarrese P, Scazzocchio B, Sanchez M, Masella R, Malorni W (2002) Mitochondria hyperpolarization is an early event in oxidized low-density lipoprotein-induced apoptosis in Caco-2 intestinal cells. FEBS Lett 523(1–3):200–206

    CAS  Article  PubMed  Google Scholar 

  • Gupta V, Zhang QJ, Liu YY (2011) Evaluation of anticancer agents using flow cytometry analysis of cancer stem cells. Methods Mol Biol 716:179–191

    CAS  Article  PubMed  PubMed Central  Google Scholar 

  • Hanahan D, Weinberg RA (2011) Hallmarks of Cancer: the Next Generation. Cell 144(5):646–674

    CAS  Article  PubMed  Google Scholar 

  • Hiraga T, Ito S, Nakamura H (2011) Side population in MDA-MB-231 human breast cancer cells exhibits cancer stem cell-like properties without higher bone-metastatic potential. Oncol Rep 25(1):289–296

    CAS  PubMed  Google Scholar 

  • Hubbard BP, Gomes AP, Dai H, Li J, Case AW, Considine T, Riera TV, Lee JE, Yen S, Lamming DW, Pentelute BL, Schuman ER, Stevens LA, Ling AJ, Armour SM, Michan S, Zhao H, Jiang Y, Sweitzer SM, Blum CA, Disch JS, Ng PY, Howitz KT, Rolo AP, Hamuro Y, Moss J, Perni RB, Ellis JL, Vlasuk GP, Sinclair DA (2013) Evidence for a common mechanism of SIRT1 regulation by allosteric activators. Science 339(6124):1216–1219

    CAS  Article  PubMed  PubMed Central  Google Scholar 

  • Iqbal MA, Bamezai RN (2012) Resveratrol inhibits cancer cell metabolism by down regulating pyruvate kinase M2 via inhibition of mammalian target of rapamycin. PLoS One 7(5):e36764

    CAS  Article  PubMed  PubMed Central  Google Scholar 

  • Jang M, Cai L, Udeani GO, Slowing KV, Thomas CF, Beecher CW, Fong HH, Farnsworth NR, Kinghorn AD, Mehta RG, Moon RC, Pezzuto JM (1997) Cancer chemopreventive activity of resveratrol, a natural product derived from grapes. Science 275(5297):218–220

    CAS  Article  PubMed  Google Scholar 

  • Janssen AJ, Trijbels FJ, Sengers RC, Smeitink JA, van den Heuvel LP, Wintjes LT, Stoltenborg-Hogenkamp BJ, Rodenburg RJ (2007) Spectrophotometric assay for complex I of the respiratory chain in tissue samples and cultured fibroblasts. Clin Chem 53(4):729–734

    CAS  Article  PubMed  Google Scholar 

  • Kim KH, Back JH, Zhu Y, Arbesman J, Athar M, Kopelovich L, Kim AL, Bickers DR (2011) Resveratrol targets transforming growth factor-beta2 signaling to block UV-induced tumor progression. J Invest Dermatol 131(1):195–202

    CAS  Article  PubMed  Google Scholar 

  • Knight JR, Milner J (2012) SIRT1, metabolism and cancer. Curr Opin Oncol 24(1):68–75

    CAS  Article  PubMed  Google Scholar 

  • Lagouge M, Argmann C, Gerhart-Hines Z, Meziane H, Lerin C, Daussin F, Messadeq N, Milne J, Lambert P, Elliott P, Geny B, Laakso M, Puigserver P, Auwerx J (2006) Resveratrol improves mitochondrial function and protects against metabolic disease by activating SIRT1 and PGC-1alpha. Cell 127(6):1109–1122

    CAS  Article  PubMed  Google Scholar 

  • Lavu S, Boss O, Elliott PJ, Lambert PD (2008) Sirtuins–novel therapeutic targets to treat age-associated diseases. Nat Rev Drug Discov 7(10):841–853

    CAS  Article  PubMed  Google Scholar 

  • Lin JN, Lin VC, Rau KM, Shieh PC, Kuo DH, Shieh JC, Chen WJ, Tsai SC, Way TD (2010) Resveratrol modulates tumor cell proliferation and protein translation via SIRT1-dependent AMPK activation. J Agric Food Chem 58(3):1584–1592

    CAS  Article  PubMed  Google Scholar 

  • Lu H, Forbes RA, Verma A (2002) Hypoxia-inducible factor 1 activation by aerobic glycolysis implicates the Warburg effect in carcinogenesis. J Biol Chem 277(26):23111–23115

    CAS  Article  PubMed  Google Scholar 

  • Lu J, Zhang L, Chen X, Lu Q, Yang Y, Liu J, Ma X (2014) SIRT1 counteracted the activation of STAT3 and NF-kappaB to repress the gastric cancer growth. Int J Clin Exp Med 7(12):5050–5058

    PubMed  PubMed Central  Google Scholar 

  • Madrigal-Perez LA, Nava GM, Gonzalez-Hernandez JC, Ramos-Gomez M (2015) Resveratrol increases glycolytic flux in Saccharomyces cerevisiae via a SNF1-dependet mechanism. J Bioenerg Biomembr 47(4):331–336

    CAS  Article  PubMed  Google Scholar 

  • Marroquin LD, Hynes J, Dykens JA, Jamieson JD, Will Y (2007) Circumventing the Crabtree effect: replacing media glucose with galactose increases susceptibility of HepG2 cells to mitochondrial toxicants. Toxicol Sci 97(2):539–547

    CAS  Article  PubMed  Google Scholar 

  • Moreno AJ, Oliveira PJ, Nova CD, Alvaro AR, Moreira RA, Santos SM, Macedo T (2007) Unaltered hepatic oxidative phosphorylation and mitochondrial permeability transition in wistar rats treated with nimesulide: relevance for nimesulide toxicity characterization. J Biochem Mol Toxicol 21(2):53–61

    CAS  Article  PubMed  Google Scholar 

  • Moreno AJ, Moreira PI, Custodio JB, Santos MS (2013) Mechanism of inhibition of mitochondrial ATP synthase by 17beta-estradiol. J Bioenerg Biomembr 45(3):261–270

    CAS  Article  PubMed  Google Scholar 

  • Nagaraja GM, Othman M, Fox BP, Alsaber R, Pellegrino CM, Zeng Y, Khanna R, Tamburini P, Swaroop A, Kandpal RP (2006) Gene expression signatures and biomarkers of noninvasive and invasive breast cancer cells: comprehensive profiles by representational difference analysis, microarrays and proteomics. Oncogene 25(16):2328–2338

    CAS  Article  PubMed  Google Scholar 

  • Nogueiras R, Habegger KM, Chaudhary N, Finan B, Banks AS, Dietrich MO, Horvath TL, Sinclair DA, Pfluger PT, Tschop MH (2012) Sirtuin 1 and sirtuin 3: physiological modulators of metabolism. Physiol Rev 92(3):1479–1514

    CAS  Article  PubMed  PubMed Central  Google Scholar 

  • Pelicano H, Zhang W, Liu J, Hammoudi N, Dai J, Xu RH, Pusztai L, Huang P (2014) Mitochondrial dysfunction in some triple-negative breast cancer cell lines: role of mTOR pathway and therapeutic potential. Breast Cancer Res 16(5):434

    Article  PubMed  PubMed Central  Google Scholar 

  • Price NL, Gomes AP, Ling AJ, Duarte FV, Martin-Montalvo A, North BJ, Agarwal B, Ye L, Ramadori G, Teodoro JS, Hubbard BP, Varela AT, Davis JG, Varamini B, Hafner A, Moaddel R, Rolo AP, Coppari R, Palmeira CM, de Cabo R, Baur JA, Sinclair DA (2012) SIRT1 is required for AMPK activation and the beneficial effects of resveratrol on mitochondrial function. Cell Metab 15(5):675–690

    CAS  Article  PubMed  PubMed Central  Google Scholar 

  • Rajeshkumar NV, Dutta P, Yabuuchi S, de Wilde RF, Martinez GV, Le A, Kamphorst JJ, Rabinowitz JD, Jain SK, Hidalgo M, Dang CV, Gillies RJ, Maitra A (2015) Therapeutic Targeting of the Warburg Effect in Pancreatic Cancer Relies on an Absence of p53 Function. Cancer Res 75(16):3355–3364

    CAS  Article  PubMed  PubMed Central  Google Scholar 

  • Rodriguez RM, Fernandez AF, Fraga MF (2013) Role of sirtuins in stem cell differentiation. Genes Cancer 4(3–4):105–111

    CAS  Article  PubMed  PubMed Central  Google Scholar 

  • Roy SK, Chen Q, Fu J, Shankar S, Srivastava RK (2011) Resveratrol inhibits growth of orthotopic pancreatic tumors through activation of FOXO transcription factors. PLoS ONE 6(9):e25166

    CAS  Article  PubMed  PubMed Central  Google Scholar 

  • Sato A, Okada M, Shibuya K, Watanabe E, Seino S, Suzuki K, Narita Y, Shibui S, Kayama T, Kitanaka C (2013) Resveratrol promotes proteasome-dependent degradation of Nanog via p53 activation and induces differentiation of glioma stem cells. Stem Cell Res 11(1):601–610

    CAS  Article  PubMed  Google Scholar 

  • Sayd S, Thirant C, El-Habr EA, Lipecka J, Dubois LG, Bogeas A, Tahiri-Jouti N, Chneiweiss H, Junier MP (2014) Sirtuin-2 activity is required for glioma stem cell proliferation arrest but not necrosis induced by resveratrol. Stem Cell Rev 10(1):103–113

    CAS  Article  PubMed  Google Scholar 

  • Shen YA, Lin CH, Chi WH, Wang CY, Hsieh YT, Wei YH, Chen YJ (2013) Resveratrol Impedes the Stemness, Epithelial-Mesenchymal Transition, and Metabolic Reprogramming of Cancer Stem Cells in Nasopharyngeal Carcinoma through p53 Activation. Evid Based Complement Alternat Med 2013:590393

    PubMed  PubMed Central  Google Scholar 

  • Shen YA, Wang CY, Hsieh YT, Chen YJ, Wei YH (2015) Metabolic reprogramming orchestrates cancer stem cell properties in nasopharyngeal carcinoma. Cell Cycle 14(1):86–98

    Article  PubMed  Google Scholar 

  • Sinclair DA, Guarente L (2014) Small-molecule allosteric activators of sirtuins. Annu Rev Pharmacol Toxicol 54:363–380

    CAS  Article  PubMed  Google Scholar 

  • Sun W, Wang W, Kim J, Keng P, Yang S, Zhang H, Liu C, Okunieff P, Zhang L (2008) Anti-Cancer Effect of Resveratrol is Associated with Induction of Apoptosis via a Mitochondrial Pathway Alignment. Oxygen Transport to Tissue XXIX. K. Kang, D. Harrison and D. Bruley, Springer, US. 614:179–186

    CAS  Google Scholar 

  • Vlashi E, Lagadec C, Vergnes L, Reue K, Frohnen P, Chan M, Alhiyari Y, Dratver MB, Pajonk F (2014) Metabolic differences in breast cancer stem cells and differentiated progeny. Breast Cancer Res Treat 146(3):525–534

    CAS  Article  PubMed  PubMed Central  Google Scholar 

  • Wolter F, Akoglu B, Clausnitzer A, Stein J (2001) Downregulation of the cyclin D1/Cdk4 complex occurs during resveratrol-induced cell cycle arrest in colon cancer cell lines. J Nutr 131(8):2197–2203

    CAS  PubMed  Google Scholar 

  • Yang Q, Wang B, Zang W, Wang X, Liu Z, Li W, Jia J (2013) Resveratrol inhibits the growth of gastric cancer by inducing G1 phase arrest and senescence in a Sirt1-dependent manner. PLoS One 8(11):e70627

    Article  PubMed  PubMed Central  Google Scholar 

  • Zhang J, Nuebel E, Daley GQ, Koehler CM, Teitell MA (2012) Metabolic regulation in pluripotent stem cells during reprogramming and self-renewal. Cell Stem Cell 11(5):589–595

    CAS  Article  PubMed  PubMed Central  Google Scholar 

  • Zhang Z, Zhou Y, Qian H, Shao G, Lu X, Chen Q, Sun X, Chen D, Yin R, Zhu H, Shao Q, Xu W (2013) Stemness and inducing differentiation of small cell lung cancer NCI-H446 cells. Cell Death Dis 4:e633

    CAS  Article  PubMed  PubMed Central  Google Scholar 

  • Zheng J, Ramirez VD (2000) Inhibition of mitochondrial proton F0F1-ATPase/ATP synthase by polyphenolic phytochemicals. Br J Pharmacol 130(5):1115–1123

    CAS  Article  PubMed  PubMed Central  Google Scholar 

  • Zhou X, Chen M, Zeng X, Yang J, Deng H, Yi L, Mi MT (2014) Resveratrol regulates mitochondrial reactive oxygen species homeostasis through Sirt3 signaling pathway in human vascular endothelial cells. Cell Death Dis 5:e1576

    CAS  Article  PubMed  PubMed Central  Google Scholar 

  • Zini R, Morin C, Bertelli A, Bertelli AA, Tillement JP (1999) Effects of resveratrol on the rat brain respiratory chain. Drugs Exp Clin Res 25(2–3):87–97

    CAS  PubMed  Google Scholar 

Download references

Acknowledgments

This work was funded by FEDER funds through the Operational Programme Competitiveness Factors—COMPETE and national funds by FCT—Foundation for Science and Technology under research grants PTDC/DTP-FTO/1180/2012 and PTDC/AGR-ALI/108326/2008 and strategic project UID/NEU/04539/2013. Also supported by QREN project 4832 with reference CENTRO-07-ST24-FEDER-002008 financed through FEDER. CMD (SFRH/BD/100341/2014) and ACM (SFRH/BD/33892/2009) were supported by FCT PhD-fellowships and TLS (SFRH/BPD/75959/2011) and VAS (SFRH/BPD/31549/2006) are supported by FCT Pos-Doctoral fellowships.

Authors’ contribution

CMD performed most of the experiments, analyzed results, generated figures and wrote manuscript. TLS performed and design experiments. SMN, AV, ACM, VAS and SMC performed some of the experiments. PJO conceived and supervised the study, designed experiments and wrote part of the manuscript. All authors revised the final form of the manuscript.

Author information

Affiliations

Authors

Corresponding author

Correspondence to Paulo J. Oliveira.

Ethics declarations

Conflict of interest

None of the authors has any conflict of interest.

Electronic supplementary material

Below is the link to the electronic supplementary material.

Supplementary material 1 (PDF 862 kb)

Rights and permissions

Reprints and Permissions

About this article

Verify currency and authenticity via CrossMark

Cite this article

Deus, C.M., Serafim, T.L., Magalhães-Novais, S. et al. Sirtuin 1-dependent resveratrol cytotoxicity and pro-differentiation activity on breast cancer cells. Arch Toxicol 91, 1261–1278 (2017). https://doi.org/10.1007/s00204-016-1784-x

Download citation

  • Received:

  • Accepted:

  • Published:

  • Issue Date:

  • DOI: https://doi.org/10.1007/s00204-016-1784-x

Keywords

  • Breast cancer
  • Toxicity
  • Extracellular flux analyzer
  • Metabolism
  • Mitochondria
  • Resveratrol
  • Sirtuins