Skip to main content

Comparative analysis of the gut microbiota of Apis cerana in Yunnan using high-throughput sequencing

Abstract

Gut microbes play an important role in host disease and health. The Asian honey bee Apis cerana is an important pollinator of agricultural crops in China. However, there are still few studies on the structure and composition of the microbiota in the intestine of A. cerana, especially A. cerana in Yunnan. To understand the species and composition of the microbiota in the intestine of A. cerana in Yunnan, we used high-throughput sequencing technology to carry out 16S rRNA sequencing on 50 samples from Kunming, Xishuangbanna and Mengzi. The results show that both from the phylum level and the genus level, the structure and abundance of the microbiota in the gut of A. cerana from the three regions tended to be the same. At the phylum level, the abundance of Proteobacteria, Firmicutes, Bacteroidetes, Actinobacteria, Acidobacteria and other species was high in A. cerana from different areas. At the genus level, the abundance of Lactobacillus, Gilliamella, Snodgrassella, Apibacter, Candidatus Schmidhempelia and other species was high in A. cerana from different areas. Due to its unique geographical environment and climatic conditions, at the genus level, the diversity of bacterial communities in Xishuangbanna was significantly lower than that in the other two regions, which was about 100 genera less. In conclusion, our results reveal the composition and structure of the intestinal microbiota of bees in Yunnan and deepen our understanding of the intestinal microbiota of bees.

This is a preview of subscription content, access via your institution.

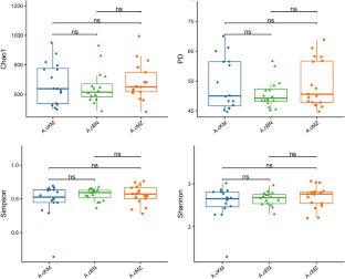
Fig. 1
Fig. 2
Fig. 3
Fig. 4
Fig. 5
Fig. 6
Fig. 7

References

  • Al Kassaa I, Hober D, Hamze M, Chihib NE, Drider D (2014) Antiviral potential of lactic acid bacteria and their bacteriocins. Probiotics Antimicrob Proteins 6:177–185

    CAS  PubMed  Google Scholar 

  • Aljedani DM, Almehmadi RM (2016) Effects of some insecticides on longevity of the foragers honey bee worker of local honey bee race Apis mellifera jemenatica. Electr Phys 8:1843–1849

    Google Scholar 

  • Anderson KE, Sheehan TH, Eckholm BJ, Mott BM, Degrandi-Hoffman G (2011) An emerging paradigm of colony health: microbial balance of the honey bee and hive (Apis mellifera). Insect Soc 58:431

    Google Scholar 

  • Anderson KE, Ricigliano VA, Mott BM, Duan CC, Floyd A, SMaes P (2018) The queen’s gut refines with age: longevity phenotypes in a social insect model. Microbiome 6:108

    PubMed  PubMed Central  Google Scholar 

  • Andrea T, Daniele M, Chiara G, Alessandro Z, Lidia S, Matteo M, Linda V, Vincenzo G (2012) Assessment of the environmental exposure of honeybees to particulate matter containing neonicotinoid insecticides coming from corn coated seeds. Environ Sci Technol 46:2592

    Google Scholar 

  • Ararso Z, Ma C, Qi Y, Feng M, Han B, Hu H, Meng L, Li J (2018) Proteome comparisons between hemolymph of two honeybee strains (Apis mellifera ligustica) reveal divergent molecular basis in driving hemolymph function and high royal jelly secretion. J Proteome Res 17:402–479

    CAS  PubMed  Google Scholar 

  • Barroso As VR, Puerta F, Molero F, Vjm S (2019) Immune related genes as markers for monitoring health status of honey bee colonies. BMC Vet Res 15:72

    Google Scholar 

  • Bolger AM, Lohse M, Usadel B (2014) Trimmomatic: a flexible trimmer for illumina sequence data. Bioinformatics 30:2114–2120

    CAS  PubMed  PubMed Central  Google Scholar 

  • Caporaso JG, Gordon JI (2011) Global patterns of 16s rrna diversity at a depth of millions of sequences per sample. Proc Natl Acad Sci USA 108:4516–4522

    CAS  PubMed  Google Scholar 

  • Chi L, Yao M, Stegen JC, Rui J, Li J, Li X (2017) Long-term nitrogen addition affects the phylogenetic turnover of soil microbial community responding to moisture pulse. Sci Rep 7:17492

    Google Scholar 

  • Crowther LP, Wright DJ, Richardson DS, Carvell C, Bourke AFG (2019) Spatial ecology of a range-expanding bumble bee pollinator. Ecol Evol 9:986–997

    PubMed  PubMed Central  Google Scholar 

  • Dai P, Yan Z, Ma S, Yang Y, Wang Q, Hou C, Wu Y, Liu Y, Diao Q (2018) The herbicide glyphosate negatively affects midgut bacterial communities and survival of honey bee during larvae reared in vitro. J Agric Food Chem 66:7786–7793

    CAS  PubMed  Google Scholar 

  • Dolezal AG, Jimena C-T, Judd TM, Miller WA, Bonning BC, Toth AL (2019) Interacting stressors matter: diet quality and virus infection in honeybee health. Roy Soc Open Sci 6:181803

    CAS  Google Scholar 

  • Dong ZX, Li HY, Chen YF, Wang F, Deng XY, Lin LB, Zhang QL, Li JL, Guo J (2020) Colonization of the gut microbiota of honey bee (Apis mellifera) workers at different developmental stages. Microbiol Res 231:126370

    CAS  PubMed  Google Scholar 

  • Dormann CF, Oliver S, Arens P, Augenstein I, St A, Debra B, Baudry J, Billeter R, Bugter R, Bukácek R (2008) Prediction uncertainty of environmental change effects on temperate European biodiversity. Ecol Lett 11:235–244

    PubMed  Google Scholar 

  • Edgar RC (2010) Search and clustering orders of magnitude faster than BLAST. Bioinformatics 26:2460

    CAS  PubMed  Google Scholar 

  • Edgar RC (2013) UPARSE: highly accurate OTU sequences from microbial amplicon reads. Nat Methods 10:996

    CAS  PubMed  Google Scholar 

  • Edgar RC, Haas BJ, Clemente JC, Christopher Q, Rob K (2011) UCHIME improves sensitivity and speed of chimera detection. Bioinformatics 27:2194

    CAS  PubMed  PubMed Central  Google Scholar 

  • Ellegaard KM, Tamarit D, Javelind E, Olofsson TC, Andersson SGE, Vásquez A (2015) Extensive intra-phylotype diversity in lactobacilli and bifidobacteria from the honeybee gut. BMC Genom 16:284

    Google Scholar 

  • Emery O, Schmidt K, Engel P (2017) Immune system stimulation by the gut symbiont Frischella perrara in the honey bee (Apis mellifera). Mol Ecol 26:2576–2590

    CAS  PubMed  Google Scholar 

  • Engel P, Martinson VG, Moran NA (2012) Functional diversity within the simple gut microbiota of the honey bee. P Natl Acad Sci USA 109:11002–11007

    CAS  Google Scholar 

  • Engel P, Kwong W, Mcfrederick Q, Anderson K, Barribeau S, Chandler J, Scott Cornman R, Dainat J, De Miranda J, Doublet V, Emery O, Evans J, Farinelli L, Flenniken LM, Granberg F, Grasis J, Gauthier L, Hayer J, Koch H, Dainat B (2016) The bee microbiome: impact on bee health and model for evolution and ecology of host-microbe interactions. MBio 7:e02164–e2215

    CAS  PubMed  PubMed Central  Google Scholar 

  • Evans JdAK, Yp C, Hetru C, Jl I, Jiang H, Kanost M, Gj T, Zou Z, Hultmark D (2006) Immune pathways and defence mechanisms in honey bees Apis mellifera. Insect Mol Biol 15:645–656

    CAS  PubMed  PubMed Central  Google Scholar 

  • Galbraith DA, Fuller ZL, Ray AM, Brockmann A, Frazier M, Gikungu MW, Jfi M, Kapheim KM, Kerby J, TKocher SD (2018) Investigating the viral ecology of global bee communities with high-throughput metagenomics. Sci Rep 8:8879

    PubMed  PubMed Central  Google Scholar 

  • Guo J, Wu J, Chen Y, Evans JD, Dai R, Luo W, Li J (2015) Characterization of gut bacteria at different developmental stages of Asian honey bees, Apis cerana. J Invertebr Pathol 127:110–114

    PubMed  Google Scholar 

  • Huang SK, Ye KT, Huang WF, Ying BH, Su X, Lin LH, Li JH, Chen YP, Li JL, Bao XL, Hu JZ (2018) Influence of feeding type and nosema ceranae infection on the gut microbiota of Apis cerana workers. mSystems 3:e00177–e218

    CAS  PubMed  PubMed Central  Google Scholar 

  • Jia HR, Dai PL, Geng LL, Jack CJ, Li YH, Wu YY, Diao QY, Ellis JD (2017) No effect of Bt Cry1Ie toxin on bacterial diversity in the midgut of the Chinese honey bees, Apis cerana cerana (Hymenoptera, Apidae). Sci Rep 7:41688

    CAS  PubMed  PubMed Central  Google Scholar 

  • Jin D, Zhang G, Su L (2015) Denaturing gradient gel electrophoresis analysis of 16S ribosomal DNA in Apis cerana cerana gut bacterial communities. Henan Sci 33:45–50

    Google Scholar 

  • Keller ABA, Mc B, Balles R, Ur A, Mj A, Sickel W (2018) Wild bees and their nests host Paenibacillus bacteria with functional potential of avail. Microbiome 6:229

    PubMed  PubMed Central  Google Scholar 

  • Kevan PG, Greco CF, Belaoussoff S (1997) Log-normality of biodiversity and abundance in diagnosis and measuring of ecosystemic health: pesticide stress on pollinators on blueberry heaths. J Appl Ecol 34:1122–1136

    Google Scholar 

  • Koch H, Schmid-Hempel P (2011) Bacterial communities in central European bumblebees: low diversity and high specificity. Microb Ecol 62:121–133

    PubMed  Google Scholar 

  • Kwong WK, Moran NA (2015) Evolution of host specialization in gut microbes: the bee gut as a model. Gut Microbes 6:214–220

    PubMed  PubMed Central  Google Scholar 

  • Kwong W, Moran N (2016) Gut microbial communities of social bees. Nat Rev Microbiol 14:374–384

    CAS  PubMed  PubMed Central  Google Scholar 

  • Lee FJ, Rusch DB, Stewart FJ, Mattila HR, Newton ILG (2015) Saccharide breakdown and fermentation by the honey bee gut microbiome. Environ Microbiol 17:796–815

    CAS  PubMed  Google Scholar 

  • Liu YLS, Zhang H, Gu Y, Li X, He M, Tan H (2017) Application of the combination index (CI)-isobologram equation to research the toxicological interactions of clothianidin, thiamethoxam, and dinotefuran in honeybee, Apis mellifera. Chemosphere 184:806–811

    CAS  PubMed  Google Scholar 

  • Luo YX, Chen LD (2018) Current situation of bee breeding in China. China Apicult 69:22–24

    Google Scholar 

  • Maes PW, Pedro APR, Oliver R, Mott BM, Anderson KE (2016) Diet related gut bacterial dysbiosis correlates with impaired development, increased mortality and nosema disease in the honey bee (Apis mellifera ). Mol Ecol 25:5439–5450

    CAS  PubMed  Google Scholar 

  • Martinson VG, Moy J, Moran NA (2012) Establishment of characteristic gut bacteria during development of the honeybee worker. Appl Environ Microb 78:2830–2840

    CAS  Google Scholar 

  • Olofsson TC, Vásquez A (2008) Detection and identification of a novel lactic acid bacterial flora within the honey stomach of the honeybee Apis mellifera. Curr Microbiol 57:356–363

    CAS  PubMed  Google Scholar 

  • Palmer YEC, Raffle TR, Mcfrederick QS (2019) pH-mediated inhibition of a bumble bee parasite by an intestinal symbiont. Parasitology 146:380–388

    Google Scholar 

  • Quast CPE, Yilmaz P, Gerken J, Schweer T, Yarza P, Peplies J, Fo G (2012) The SILVA ribosomal RNA gene database project: improved data processing and web-based tools. Nucleic Acids Res 41:D590–596

    PubMed  PubMed Central  Google Scholar 

  • Rachael W, Ramiro A, Vázquez DP, Gretchen LB, Aizen MA (2009) A meta-analysis of bees’ responses to anthropogenic disturbance. Ecology 90:2068–2076

    Google Scholar 

  • Raymann KSZ, Na M (2017) Antibiotic exposure perturbs the gut microbiota and elevates mortality in honeybees. Plos Biol 15:e2001861

    PubMed  PubMed Central  Google Scholar 

  • Rothman JA, Carroll MJ, Meikle WG, Anderson KE, Mcfrederick QS (2018) Longitudinal effects of supplemental forage on the honey bee (Apis mellifera) microbiota and inter- and intra-colony variability. Microb Ecol 76:814–824

    CAS  PubMed  Google Scholar 

  • Schmidt EMN, Ai S-H (2019) Effects of the captive and wild environment on diversity of the gut microbiome of deer mice (Peromyscus maniculatus). ISME J 13:1293–1305

    CAS  PubMed  PubMed Central  Google Scholar 

  • Segata N, Izard J, Waldron L, Gevers D, Miropolsky L, Garrett WS, Huttenhower C (2011) Metagenomic biomarker discovery and explanation. Genome Biol 12:R60

    PubMed  PubMed Central  Google Scholar 

  • Sharifpour MF, Mardani K, Ownagh A (2016) Molecular identification and phylogenetic analysis of Lactobacillus and Bifidobacterium spp. isolated from gut of honeybees (Apis mellifera) from West Azerbaijan. Ir Vet Res Forum Intern Quar J 7:287–294

    Google Scholar 

  • Tanja M, Salzberg SL (2011) FLASH: fast length adjustment of short reads to improve genome assemblies. Bioinformatics 27:2957–2963

    Google Scholar 

  • Tanya Y, Rey FE, Manary MJ, Indi T, Maria Gloria DB, Monica C, Magda M, Glida H, Baldassano RN, Anokhin AP (2012) Human gut microbiome viewed across age and geography. Nature 486:222–227

    Google Scholar 

  • Team R C (2016) R: A language and environment for statistical computing. 14:12–21

  • Thomson D (2010) Detecting the effects of introduced species: a case study of competition between Apis and Bombus. Oikos 114:407–418

    Google Scholar 

  • Tim Regan MWB, Laetsch DR, Bush SJ, Wragg D, Budge GE, Highet F, Dainat B, De Miranda JR, Watson M, Blaxter M, Freeman TC (2018) Characterisation of the British honey bee metagenome. Nat Commun 9:4995

    PubMed  PubMed Central  Google Scholar 

  • Vasemägi AVM, Kisand V (2017) Effect of environmental factors and an emerging parasitic disease on gut microbiome of wild Salmonid fish. MSphere 2:e00418–e517

    PubMed  PubMed Central  Google Scholar 

  • Zheng H, Nishida A, Kwong WK, Koch H, Engel P, Steele MI, Moran NA (2016) Metabolism of toxic sugars by strains of the Bee Gut Symbiont Gilliamella apicola. MBio 7:e01326–e1416

    CAS  PubMed  PubMed Central  Google Scholar 

Download references

Acknowledgments

This study was supported by the National Natural Science Foundation of China (31660695), Scientific Research Foundation for Youth Scholars of KUST(2016-4-S-2).

Author information

Affiliations

Authors

Corresponding authors

Correspondence to Ji-Lian Li or Jun Guo.

Additional information

Publisher's Note

Springer Nature remains neutral with regard to jurisdictional claims in published maps and institutional affiliations.

Communicated by Erko Stackebrandt.

Rights and permissions

Reprints and Permissions

About this article

Verify currency and authenticity via CrossMark

Cite this article

Luo, ZW., Dong, ZX., Chen, YF. et al. Comparative analysis of the gut microbiota of Apis cerana in Yunnan using high-throughput sequencing. Arch Microbiol 202, 2557–2567 (2020). https://doi.org/10.1007/s00203-020-01974-0

Download citation

  • Received:

  • Revised:

  • Accepted:

  • Published:

  • Issue Date:

  • DOI: https://doi.org/10.1007/s00203-020-01974-0

Keywords

  • Gut microbes
  • Apis cerana
  • Microbiota structure
  • 16S rRNA sequencing