Abstract
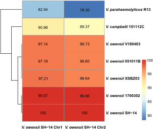
Vibrios are a group of very important bacterial pathogens in marine aquaculture industry and cause serious aquatic animal diseases, such as shrimp acute hepatopancreatic necrosis disease (AHPND). A new AHPND pathogen, the Vibrio owensii strain SH-14, was isolated from diseased shrimp in Shanghai, China. In this study, to better understand the pathogenesis of AHPND at the genomic level, the genome of the strain SH-14 was completely sequenced and analyzed. The SH-14 consists of two circular chromosomes of 3,689,702 bp and 2,430,445 bp, and of two plasmids named as pVHvo (69,148 bp) and pVHvo-R (78,918 bp), respectively. The pVHvo encodes the bi-toxic genes of pirAB, responsible for shrimp AHPND. The whole genomes contain a total of 5703 predicted open reading frames (ORFs), 129 tRNA genes and 37 rRNA genes. The average nucleotide identities (ANIs) between the SH-14 and the other V. owensii strains are all greater than 95%, confirming a new V. owensii strain of the SH-14. The taxonomic affiliation of the SH-14 is also supported by whole-genome alignment and nucleotide identity dotplot analyses. These results pave the way for further study of spread and epidemic of shrimp AHPND.







Similar content being viewed by others
Explore related subjects
Discover the latest articles and news from researchers in related subjects, suggested using machine learning.Change history
22 April 2020
In the original article, the funding information was incorrectly published.
References
Arndt D, Grant JR, Marcu A, Sajed T, Pon A, Liang Y, Wishart DS (2016) PHASTER: a better, faster version of the PHAST phage search tool. Nucleic Acids Res 44:W16–21. https://doi.org/10.1093/nar/gkw387
Bankevich A et al (2012) SPAdes: a new genome assembly algorithm and its applications to single-cell sequencing. J Comput Biol 19:455–477. https://doi.org/10.1089/cmb.2012.0021
Blake JD, Cohen FE (2001) Pairwise sequence alignment below the twilight zone. J Mol Biol 307:721–735. https://doi.org/10.1006/jmbi.2001.4495
Bland C, Ramsey TL, Sabree F, Lowe M, Brown K, Kyrpides NC, Hugenholtz P (2007) CRISPR recognition tool (CRT): a tool for automatic detection of clustered regularly interspaced palindromic repeats. BMC Bioinform 8:209. https://doi.org/10.1186/1471-2105-8-209
Burge SW et al (2013) Rfam 11.0: 10 years of RNA families. Nucleic Acids Res 41:D226–232. https://doi.org/10.1093/nar/gks1005
Cano-Gomez A, Goulden EF, Owens L, Hoj L (2010) Vibrio owensii sp. nov., isolated from cultured crustaceans in Australia. FEMS Microbiol Lett 302:175–181. https://doi.org/10.1111/j.1574-6968.2009.01850.x
Chen Y, Yu P, Luo J, Jiang Y (2003) Secreted protein prediction system combining CJ-SPHMM TMHMM, and PSORT. Mamm Genome 14:859–865. https://doi.org/10.1007/s00335-003-2296-6
Chen L, Xiong Z, Sun L, Yang J, Jin Q (2012) VFDB 2012 update: toward the genetic diversity and molecular evolution of bacterial virulence factors. Nucleic Acids Res 40:D641–645. https://doi.org/10.1093/nar/gkr989
Coil D, Jospin G, Darling AE (2015) A5-miseq: an updated pipeline to assemble microbial genomes from Illumina MiSeq data. Bioinformatics 31:587–589. https://doi.org/10.1093/bioinformatics/btu661
Conesa A, Gotz S (2008) Blast2GO: a comprehensive suite for functional analysis in plant genomics. Int J Plant Genomics 2008:619832. https://doi.org/10.1155/2008/619832
Darling AC, Mau B, Blattner FR, Perna NT (2004) Mauve: multiple alignment of conserved genomic sequence with rearrangements. Genome Res 14:1394–1403. https://doi.org/10.1101/gr.2289704
Delcher AL, Harmon D, Kasif S, White O, Salzberg SL (1999) Improved microbial gene identification with GLIMMER. Nucleic Acids Res 27:4636–4641. https://doi.org/10.1093/nar/27.23.4636
Dong X, Wang H, Zou P, Chen J, Liu Z, Wang X, Huang J (2017) Complete genome sequence of Vibrio campbellii strain 20130629003S01 isolated from shrimp with acute hepatopancreatic necrosis disease. Gut Pathog 9:31. https://doi.org/10.1186/s13099-017-0180-2
Han JE, Tang KF, Tran LH, Lightner DV (2015) Photorhabdus insect-related (Pir) toxin-like genes in a plasmid of Vibrio parahaemolyticus the causative agent of acute hepatopancreatic necrosis disease (AHPND) of shrimp. Dis Aquat Organ 113:33–40. https://doi.org/10.3354/dao02830
Koren S, Walenz BP, Berlin K, Miller JR, Bergman NH, Phillippy AM (2017) Canu: scalable and accurate long-read assembly via adaptive k-mer weighting and repeat separation. Genome Res 27:722–736. https://doi.org/10.1101/gr.215087.116
Krumsiek J, Arnold R, Rattei T (2007) Gepard: a rapid and sensitive tool for creating dotplots on genome scale. Bioinformatics 23:1026–1028. https://doi.org/10.1093/bioinformatics/btm039
Kurtz S, Phillippy A, Delcher AL, Smoot M, Shumway M, Antonescu C, Salzberg SL (2004) Versatile and open software for comparing large genomes. Genome Biol 5:R12. https://doi.org/10.1186/gb-2004-5-2-r12
Lagesen K, Hallin P, Rodland EA, Staerfeldt HH, Rognes T, Ussery DW (2007) RNAmmer: consistent and rapid annotation of ribosomal RNA genes. Nucleic Acids Res 35:3100–3108. https://doi.org/10.1093/nar/gkm160
Langille MG, Brinkman FS (2009) IslandViewer: an integrated interface for computational identification and visualization of genomic islands. Bioinformatics 25:664–665. https://doi.org/10.1093/bioinformatics/btp030
Lee CT et al (2015) The opportunistic marine pathogen Vibrio parahaemolyticus becomes virulent by acquiring a plasmid that expresses a deadly toxin. Proc Natl Acad Sci USA 112:10798–10803. https://doi.org/10.1073/pnas.1503129112
Lindgreen S (2012) AdapterRemoval: easy cleaning of next-generation sequencing reads. BMC Res Notes 5:337. https://doi.org/10.1186/1756-0500-5-337
Liu L, Xiao J, Xia X, Pan Y, Yan S, Wang Y (2015) Draft genome sequence of Vibrio owensii strain SH-14, which causes shrimp acute hepatopancreatic necrosis disease. Genome Announc. https://doi.org/10.1128/genomeA.01395-15
Liu L et al (2018) A Vibrio owensii strain as the causative agent of AHPND in cultured shrimp Litopenaeus vannamei. J Invertebr Pathol 153:156–164. https://doi.org/10.1016/j.jip.2018.02.005
Lombard V, Golaconda Ramulu H, Drula E, Coutinho PM, Henrissat B (2014) The carbohydrate-active enzymes database (CAZy) in 2013. Nucleic Acids Res 42:D490–495. https://doi.org/10.1093/nar/gkt1178
Lowe TM, Eddy SR (1997) tRNAscan-SE: a program for improved detection of transfer RNA genes in genomic sequence. Nucleic Acids Res 25:955–964. https://doi.org/10.1093/nar/25.5.955
Luo R et al (2012) SOAPdenovo2: an empirically improved memory-efficient short-read de novo assembler. Gigascience 1:18. https://doi.org/10.1186/2047-217x-1-18
McArthur AG et al (2013) The comprehensive antibiotic resistance database. Antimicrob Agents Chemother 57:3348–3357. https://doi.org/10.1128/AAC.00419-13
Moriya Y, Itoh M, Okuda S, Yoshizawa AC, Kanehisa M (2007) KAAS: an automatic genome annotation and pathway reconstruction server. Nucleic Acids Res 35:W182–185. https://doi.org/10.1093/nar/gkm321
Petersen TN, Brunak S, von Heijne G, Nielsen H (2011) SignalP 4.0: discriminating signal peptides from transmembrane regions. Nat Methods 8:785–786. https://doi.org/10.1038/nmeth.1701
Powell S et al (2014) eggNOG v4.0: nested orthology inference across 3686 organisms. Nucleic Acids Res 42:D231–239. https://doi.org/10.1093/nar/gkt1253
Restrepo L, Bayot B, Arciniegas S, Bajana L, Betancourt I, Panchana F, Reyes Munoz A (2018) PirVP genes causing AHPND identified in a new Vibrio species (Vibrio punensis) within the commensal Orientalis clade. Sci Rep 8:13080. https://doi.org/10.1038/s41598-018-30903-x
Stothard P, Wishart DS (2005) Circular genome visualization and exploration using CGView. Bioinformatics 21:537–539. https://doi.org/10.1093/bioinformatics/bti054
Tran L, Nunan L, Redman RM, Mohney LL, Pantoja CR, Fitzsimmons K, Lightner DV (2013) Determination of the infectious nature of the agent of acute hepatopancreatic necrosis syndrome affecting penaeid shrimp. Dis Aquat Organ 105:45–55. https://doi.org/10.3354/dao02621
Ushijima B, Smith A, Aeby GS, Callahan SM (2012) Vibrio owensii induces the tissue loss disease Montipora white syndrome in the Hawaiian reef coral Montipora capitata. PLoS ONE 7:e46717. https://doi.org/10.1371/journal.pone.0046717
Walker BJ et al (2014) Pilon an integrated tool for comprehensive microbial variant detection and genome assembly improvement. PLoS ONE 9:e112963. https://doi.org/10.1371/journal.pone.0112963
Xiao J et al (2017) Shrimp AHPND-causing plasmids encoding the PirAB toxins as mediated by pirAB-Tn903 are prevalent in various Vibrio species. Sci Rep 7:42177. https://doi.org/10.1038/srep42177
Yoon SH, Ha SM, Kwon S, Lim J, Kim Y, Seo H, Chun J (2017) Introducing EzBioCloud: a taxonomically united database of 16S rRNA gene sequences and whole-genome assemblies. Int J Syst Evol Microbiol 67:1613–1617. https://doi.org/10.1099/ijsem.0.001755
Zhou Y, Liang Y, Lynch KH, Dennis JJ, Wishart DS (2011) PHAST a fast phage search tool. Nucleic Acids Res 39:W347–352. https://doi.org/10.1093/nar/gkr485
Acknowledgements
This work was supported by the National Natural Science Foundation of China (4187060753) and the National key R&D Program of China (2017YFC1600703).
Author information
Authors and Affiliations
Corresponding author
Ethics declarations
Conflict of interest
The authors declare that they have no conflict of interest.
Additional information
Communicated by Erko Stackebrandt.
Publisher's Note
Springer Nature remains neutral with regard to jurisdictional claims in published maps and institutional affiliations.
Rights and permissions
About this article
Cite this article
Liang, X., Zhou, L., Yan, S. et al. Complete genome sequence analysis of the Vibrio owensii strain SH-14 isolated from shrimp with acute hepatopancreatic necrosis disease. Arch Microbiol 202, 1097–1106 (2020). https://doi.org/10.1007/s00203-020-01824-z
Received:
Revised:
Accepted:
Published:
Issue Date:
DOI: https://doi.org/10.1007/s00203-020-01824-z


