Abstract
Summary
The ultimate goal of osteoporosis treatment is prevention of fragile fracture. Local treatment targeting specific bone may decrease the incidence of osteoporotic fractures. We developed an injectable, thermosensitive simvastatin/poloxamer 407 hydrogel; a single CT-guided percutaneous intraosseous injection augmented vertebrae in ovariectomized minipigs.
Introduction
The greatest hazard associated with osteoporosis is local fragility fractures. An adjunct, local treatment might be helpful to decrease the incidence of osteoporotic fracture. Studies have found that simvastatin stimulates bone formation, but the skeletal bioavailability of orally administered is low. Directly delivering simvastatin to the specific bone that is prone to fractures may reinforce the target bone and reduce the incidence of fragility fractures.
Methods
We developed an injectable, thermosensitive simvastatin/poloxamer 407 hydrogel, conducted scanning electron microscopy, rheological, and drug release analyses to evaluate the delivery system; injected it into the lumbar vertebrae of ovariectomized minipigs via minimally invasive CT-guided percutaneous vertebral injection. Three months later, BMD, microstructures, mineral apposition rates, and strength were determined by DXA, micro-CT, histology, and biomechanical test; expression of VEGF, BMP2, and osteocalcin were analyzed by immunohistochemistry and Western blots.
Results
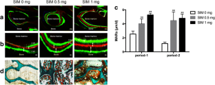
Poloxamer 407 is an effective controlled delivery system for intraosseous-injected simvastatin. A single injection of the simvastatin/poloxamer 407 hydrogel significantly increased BMD, bone microstructure, and strength; the bone volume fraction and trabecular thickness increased nearly 150 %, bone strength almost doubled compared with controls (all P < 0.01); and induced higher expression of VEGF, BMP2, and osteocalcin.
Conclusions
CT-guided percutaneous vertebral injection of a single simvastatin/poloxamer 407 thermosensitive hydrogel promotes bone formation in ovariectomized minipigs. The underlying mechanism appears to involve the higher expression of VEGF and BMP-2.






References
Johnell O, Kanis J (2005) Epidemiology of osteoporotic fractures. Osteoporos Int 2:S3–S7
van Staa TP, Leufkens HG, Cooper C (2002) Does a fracture at one site predict later fractures at other sites? A British cohort study. Osteoporos Int 13:624–629
Anderson DE, Demissie S, Allaire BT, Bruno AG, Kopperdahl DL, Keaveny TM, Kiel DP, Bouxsein ML (2014) The associations between QCT-based vertebral bone measurements and prevalent vertebral fractures depend on the spinal locations of both bone measurement and fracture. Osteoporos Int 25:559–566
Siminoski K, Lee KC, Jen H, Warshawski R, Matzinger MA, Shenouda N, Charron M, Coblentz C, Dubois J, Kloiber R, Nadel H, O'Brien K, Reed M, Sparrow K, Webber C, Lentle B, Ward LM, STOPP Consortium (2012) Anatomical distribution of vertebral fractures: comparison of pediatric and adult spines. Osteoporos Int 23:1999–2008
Verron E, Gauthier O, Janvier P, Pilet P, Lesoeur J, Bujoli B, Guicheux J, Bouler JM (2010) In vivo bone augmentation in an osteoporotic environment using bisphosphonate-loaded calcium deficient apatite. Biomaterials 31:7776–7784
Mundy G, Garrett R, Harris S, Chan J, Chen D, Rossini G, Boyce B, Zhao M, Gutierrez G (1999) Stimulation of bone formation in vitro and in rodents by statins. Science 286:1946–1949
Song C, Guo Z, Ma Q, Chen Z, Liu Z, Jia H, Dang G (2003) Simvastatin induces osteoblastic differentiation and inhibits adipocytic differentiation in mouse bone marrow stromal cells. Biochem Biophys Res Commun 308:458–462
Li X, Song QS, Wang JY, Leng HJ, Chen ZQ, Liu ZJ, Dang GT, Song CL (2011) Simvastatin induces estrogen receptor-alpha expression in bone, restores bone loss, and decreases ERalpha expression and uterine wet weight in ovariectomized rats. J Bone Miner Metab 29:396–403
Schachter M (2005) Chemical, pharmacokinetic and pharmacodynamic properties of statins: an update. Fundam Clin Pharmacol 19:117–125
Fukui T, Ii M, Shoji T, Matsumoto T, Mifune Y, Kawakami Y, Akimaru H, Kawamoto A, Kuroda T, Saito T, Tabata Y, Kuroda R, Kurosaka M, Asahara T (2012) Therapeutic effect of local administration of low-dose simvastatin-conjugated gelatin hydrogel for fracture healing. J Bone Miner Metab 27:1118–1131
Wang JW, Xu SW, Yang DS, Lv RK (2007) Locally applied simvastatin promotes fracture healing in ovariectomized rat. Osteoporos Int 18:1641–1650
Lee Y, Schmid MJ, Marx DB, Beatty MW, Cullen DM, Collins ME, Reinhardt RA (2008) The effect of local simvastatin delivery strategies on mandibular bone formation in vivo. Biomaterials 29:1940–1949
Yueyi C, Xiaoguang H, Jingying W, Quansheng S, Jie T, Xin F, Yingsheng X, Chunli S (2013) Calvarial defect healing by recruitment of autogenous osteogenic stem cells using locally applied simvastatin. Biomaterials 34:9373–9380
Yang N, Cui Y, Tan J, Fu X, Han X, Leng H, Song C (2014) Local injection of a single dose of simvastatin augments osteoporotic bone mass in ovariectomized rats. J Bone Miner Metab 32:252–260
Cheung WM, Ng WW, Kung AW (2006) Dimethyl sulfoxide as an inducer of differentiation in preosteoblast MC3T3-E1 cells. FEBS Lett 580:121–126
Massarwi M, Gat-Yablonski G, Shtaif B, Phillip M, Berkovitch M (2013) The efficiency of intraosseous human growth hormone administration: a feasibility pilot study in a rabbit model. Am J Emerg Med 31:1255–1259
Murray DB, Eddleston M, Thomas S, Jefferson RD, Thompson A, Dunn M, Vidler DS, Clutton RE, Blain PG (2012) Rapid and complete bioavailability of antidotes for organophosphorus nerve agent and cyanide poisoning in minipigs after intraosseous administration. Ann Emerg Med 60:424–430
Hoskins SL, do Nascimento P Jr, Lima RM, Espana-Tenorio JM, Kramer GC (2012) Pharmacokinetics of intraosseous and central venous drug delivery during cardiopulmonary resuscitation. Resuscitation 83:107–112
Pillai O, Panchagnula R (2003) Transdermal delivery of insulin from poloxamer gel: ex vivo and in vivo skin permeation studies in rat using iontophoresis and chemical enhancers. J Control Release 89:127–140
Kwon JW, Han YK, Lee WJ, Cho CS, Paik SJ, Cho DI, Lee JH, Wee WR (2005) Biocompatibility of poloxamer hydrogel as an injectable intraocular lens: a pilot study. J Cataract Refract Surg 31:607–613
Chen CC, Fang CL, Al-Suwayeh SA, Leu YL, Fang JY (2011) Transdermal delivery of selegiline from alginate-Pluronic composite thermogels. Int J Pharm 415:119–128
Ricci EJ, Bentley MV, Farah M, Bretas RE, Marchetti JM (2002) Rheological characterization of Poloxamer 407 lidocaine hydrochloride gels. Eur J Pharm Sci 17:161–167
Tang Y-F, Du Y-M, Hu X-W, Shi X-W, Kennedy JF (2007) Rheological characterisation of a novel thermosensitive chitosan/poly(vinyl alcohol) blend hydrogel. Carbohydr Polym 67:491–499
Bae MS, Yang DH, Lee JB, Heo DN, Kwon YD, Youn IC, Choi K, Hong JH, Kim GT, Choi YS, Hwang EH, Kwon IK (2011) Photo-cured hyaluronic acid-based hydrogels containing simvastatin as a bone tissue regeneration scaffold. Biomaterials 32:8161–8171
Bláha M, Vlčková H, Nováková L, Solichová D, Solich P, Lánská M, Malý J, Bláha V (2011) Use of ultra high performance liquid chromatography-tandem mass spectrometry to demonstrate decreased serum statin levels after extracorporeal LDL-cholesterol elimination. J Biomed Biotechnol 2011:912472. doi:10.1155/2011/912472
Borah B, Dufresne TE, Chmielewski PA, Gross GJ, Prenger MC, Phipps RJ (2002) Risedronate preserves trabecular architecture and increases bone strength in vertebra of ovariectomized minipigs as measured by three-dimensional microcomputed tomography. J Bone Miner Res 17:1139–1147
Libicher M, Hillmeier J, Liegibel U, Sommer U, Pyerin W, Vetter M, Meinzer HP, Grafe I, Meeder P, Nöldge G, Nawroth P, Kasperk C (2006) Osseous integration of calcium phosphate in osteoporotic vertebral fractures after kyphoplasty: initial results from a clinical and experimental pilot study. Osteoporos Int 17:1208–1215
Howe KS, Iwaniec UT, Turner RT (2011) The effects of low dose parathyroid hormone on lumbar vertebrae in a rat model for chronic alcohol abuse. Osteoporos Int 22:1175–1181
Ripamonti U, Klar RM, Renton LF, Ferretti C (2010) Synergistic induction of bone formation by hOP-1, hTGF-beta3 and inhibition by zoledronate in macroporous coral-derived hydroxyapatites. Biomaterials 31:6400–6410
Ebbesen EN, Thomsen JS, Beck-Nielsen H, Nepper-Rasmussen HJ, Mosekilde L (1999) Lumbar vertebral body compressive strength evaluated by dual-energy X-ray absorptiometry, quantitative computed tomography, and ashing. Bone 25:713–724
Yao W, Hadi T, Jiang Y, Lotz J, Wronski TJ, Lane NE (2005) Basic fibroblast growth factor improves trabecular bone connectivity and bone strength in the lumbar vertebral body of osteopenic rats. Osteoporos Int 16:1939–1947
Wang J, Zhang R, Dong C, Jiao L, Xu L, Liu J, Wang Z, Mao Ying QL, Fong H, Lao L (2012) Topical treatment with Tong-Luo-San-Jie gel alleviates bone cancer pain in rats. J Ethnopharmacol 143:905–913
Erfani Jabarian L, Rouini MR, Atyabi F, Foroumadi A, Nassiri SM, Dinarvand R (2013) In vitro and in vivo evaluation of an in situ gel forming system for the delivery of PEGylated octreotide. Eur J Pharm Sci 48:87–96
Gallagher AM, Rietbrock S, Olson M, van Staa TP (2008) Fracture outcomes related to persistence and compliance with oral bisphosphonates. J Bone Miner Res 23:1569–1575
Cramer JA, Gold DT, Silverman SL, Lewiecki EM (2007) A systematic review of persistence and compliance with bisphosphonates for osteoporosis. Osteoporos Int 18:1023–1031
Bhutani G, Gupta MC (2013) Emerging therapies for the treatment of osteoporosis. J Midlife Health 4:147–152
Jones G, Nguyen T, Sambrook PN, Kelly PJ, Gilbert C, Eisman JA (1994) Symptomatic fracture incidence in elderly men and women: the Dubbo Osteoporosis Epidemiology Study (DOES). Osteoporos Int 4:277e82
Thomsen JS, Niklassen AS, Ebbesen EN, Bruel A (2013) Age-related changes of vertical and horizontal lumbar vertebral trabecular 3D bone microstructure is different in women and men. Bone 57:47–55
He YX, Zhang G, Pan XH, Liu Z, Zheng LZ, Chan CW, Lee KM, Cao YP, Li G, Wei L, Hung LK, Leung KS, Qin L (2011) Impaired bone healing pattern in mice with ovariectomy-induced osteoporosis: a drill-hole defect model. Bone 48:1388–1400
Uchida S, Sakai A, Kudo H, Otomo H, Watanuki M, Tanaka M, Nagashima M, Nakamura T (2003) Vascular endothelial growth factor is expressed along with its receptors during the healing process of bone and bone marrow after drill-hole injury in rats. Bone 32:491–501
Kanczler JM, Ginty PJ, White L, Clarke NM, Howdle SM, Shakesheff KM, Oreffo RO (2010) The effect of the delivery of vascular endothelial growth factor and bone morphogenic protein-2 to osteoprogenitor cell populations on bone formation. Biomaterials 31:1242–1250
Kusumbe AP, Ramasamy SK, Adams RH (2014) Coupling of angiogenesis and osteogenesis by a specific vessel subtype in bone. Nature 507:323–328
Zhang W, Wang X, Wang S, Zhao J, Xu L, Zhu C, Zeng D, Chen J, Zhang Z, Kaplan DL, Jiang X (2011) The use of injectable sonication-induced silk hydrogel for VEGF(165) and BMP-2 delivery for elevation of the maxillary sinus floor. Biomaterials 32:9415–9424
Cermak R, Wein S, Wolffram S, Langguth P (2009) Effects of the flavonol quercetin on the bioavailability of simvastatin in pigs. Eur J Pharm Sci 38:519–524
Aquarius R, Homminga J, Hosman AJ, Verdonschot N, Tanck E (2014) Prophylactic vertebroplasty can decrease the fracture risk of adjacent vertebrae: an in vitro cadaveric study. Med Eng Phys 36:944–948
Felix Lanao RP, Leeuwenburgh SC, Wolke JG, Jansen JA (2011) In vitro degradation rate of apatitic calcium phosphate cement with incorporated PLGA microspheres. Acta Biomater 7:3459–3468
Fahim DK, Sun K, Tawackoli W, Mendel E, Rhines LD, Burton AW, Kim DH, Ehni BL, Liebschner MA (2011) Premature adjacent vertebral fracture after vertebroplasty: a biomechanical study. Neurosurgery 69:733–744
Nagaraja S, Awada HK, Dreher ML, Gupta S, Miller SW (2013) Vertebroplasty increases compression of adjacent IVDs and vertebrae in osteoporotic spines. Spine J13:1872–1880
Kolb JP, Kueny RA, Puschel K, Boger A, Rueger JM, Morlock MM, Huber G, Lehmann W (2013) Does the cement stiffness affect fatigue fracture strength of vertebrae after cement augmentation in osteoporotic patients? Eur Spine J 22:1650–1656
Acknowledgments
This work was supported by grants from the National Natural Science Foundation of China (Project Nos. 81171693 and 81100895) and the National High Technology Research and Development Program of China (863 Program, Project No. SS2015AA020304).
Conflicts of interest
Jie Tan, Xin Fu, Chuiguo Sun, Chen Liu, Xianhua Zhang, Yueyi Cui, Qi Guo, Teng Ma, Hong Wang, Guohong Du, Xiaoxue Yin, Zhongjun Liu, HuijieLeng, YingshengXu, and Chunli Song declare that they have no conflict of interest.
Author information
Authors and Affiliations
Corresponding author
Rights and permissions
About this article
Cite this article
Tan, J., Fu, X., Sun, C.G. et al. A single CT-guided percutaneous intraosseous injection of thermosensitive simvastatin/poloxamer 407 hydrogel enhances vertebral bone formation in ovariectomized minipigs. Osteoporos Int 27, 757–767 (2016). https://doi.org/10.1007/s00198-015-3230-y
Received:
Accepted:
Published:
Issue Date:
DOI: https://doi.org/10.1007/s00198-015-3230-y