Abstract
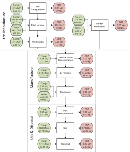
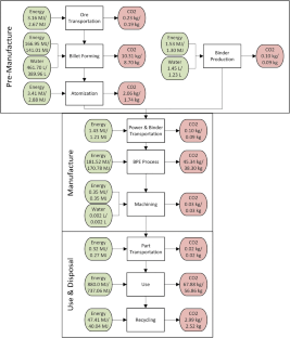
Manufacturing processes are typically divided into three categories: formative, subtractive, and additive. While formative and subtractive manufacturing processes are considered more traditional, additive manufacturing (AM) is a family of evolving technologies that are rapidly growing with techniques and constraints yet to be explored. In this paper, a life cycle assessment comparison of casting (formative), machining (subtractive), and three AM methods, namely, binder jetting (BJ), powder bed fusion (PBF), and novel bound powder extrusion (BPE) has been performed. To compare each method from the sustainability standpoint, a life cycle assessment was conducted on a double cardan H-yoke, as a case study, focusing on environmental metrics such as water consumption, energy requirements, and CO2 emissions. This study focuses on the environmental effects of the novel BPE process with respect to current traditional manufacturing and AM methods. The case study was divided into two scenarios of the original and topology-optimized H-yoke to investigate the potential environmental footprint reduction by utilizing the capability of AM in generating complex geometries. The results proved that casting, as a formative manufacturing process, is the most environmentally friendly option for large-scale production of the investigated processes. Among the AM technologies that have been studied, PBF was the most environmentally friendly choice when coupled with renewable energy, reducing the total CO2 emission by 9.2% when compared to casting. In contrast, BJ was more environmentally friendly when fossil fuel was assumed as the main source of energy, showing only an 8.7% increase in CO2 emissions. The novel BPE preformed equal to or just short of BJ in all metrics, showing only a 9.4% increase of CO2 emission using fossil fuel compared to the 41.7% increase seen by PBF, with respect to BJ. AM environmental metrics were significantly improved when the topology-optimized part was employed. Machining, as a subtractive method, performed the worst from the environmental perspective due to the initial billet size and the amount of material to be removed (wasted). The production time for each process was analyzed to display the feasibility of producing the cast study part in a mass manufacturing scenario. The LCA case study proves that the increased number of BPE manufacturing steps does not negatively affect the environmental impact of the process, based on current LCA data. However, the BPE process is the most time-consuming process and must be considered when selecting the method of manufacture.
This is a preview of subscription content, access via your institution.
















Availability of data and material
Not applicable.
Code availability
Not applicable.
Abbreviations
- AM:
-
additive manufacturing
- SM:
-
subtractive manufacturing
- BJ:
-
binder jetting
- PBF:
-
powder bed fusion
- BPE:
-
bound powder extrusion
- DED:
-
direct energy deposition
- SL:
-
sheet lamination
- SLS:
-
selective laser sintering
- SLM:
-
selective laser melting
- EBM:
-
electron beam melting
- FFF:
-
fused filament fabrication
- MIM:
-
metal injection molding
- HIP:
-
hot isostatic pressing
- LCA:
-
life cycle assessment
- CNC:
-
computer numerical control
- ABS:
-
acrylonitrile butadiene styrene
- FE:
-
finite elements
- SIMP:
-
solid isotropic material with penalization
- BESO:
-
bi-directional evolutionary structural optimization
- n :
-
factor of safety
- σ max :
-
maximum stress (MPa)
- σ min :
-
minimum stress (MPa)
- σ a :
-
stress amplitude (MPa)
- σ m :
-
mean stress (MPa)
- \( {S}_e^{\prime } \) :
-
endurance limit of ideal specimen (MPa)
- S e :
-
actual endurance limit of material (MPa)
- S ut :
-
ultimate tensile strength of material (MPa)
- k a :
-
surface condition modification factor
- k b :
-
size modification factor
- k c :
-
load modification factor
- k d :
-
temperature modification factor
- k e :
-
reliability factor
- k f :
-
miscellaneous-effects modification factor
- x :
-
process index abbreviation
- m x :
-
part or material mass for process x (kg)
- E x :
-
energy consumption for process x (MJ/kg)
- W x :
-
water consumption for process x (L/kg)
- C x :
-
CO2 emission for process x (kgCO2/kg)
- xR E :
-
energy consumption rate for process x (MJ)
- xR W :
-
water consumption rate for process x (L)
- xR C :
-
CO2 emission rate for process x (kgCO2)
- D :
-
distance travel between manufacturing process (km)
References
Allen J, (2006) An investigation into the comparative costs of additive manufacture vs. machine from solid for aero engine parts, Rolls-Royce PLC: Derby
Caiazzo F et al (2017) Laser beam welding of a Ti–6Al–4V support flange for buy-to-fly reduction. Metals (Basel) 7(5):183. https://doi.org/10.3390/met7050183
Faludi J, Bayley C, Bhogal S, Iribarne M (2015) Comparing environmental impacts of additive manufacturing vs traditional machining via life-cycle assessment. Rapid Prototyp J 21:14–33
Raoufi K, Manoharan S, Etheridge T, Paul BK, Haapala KR (2020) Cost and environmental impact assessment of stainless steel microreactor plates using binder jetting and metal injection molding processes. Proc Manuf 48:311–319
Bekker AC, Verlinden JC (2018) Life cycle assessment of wire+ arc additive manufacturing compared to green sand casting and CNC milling in stainless steel. J Clean Prod 177:438–447
Böckin D, Tillman A-M (2019) Environmental assessment of additive manufacturing in the automotive industry. J Clean Prod 226:977–987
Standard Terminology for Additive Manufacturing Technologies, (2011) ASTM. [Online]. Available: https://web.mit.edu/2.810/www/files/readings/AdditiveManufacturingTerminology.pdf. Accessed 15 Jul 2020
Buchanan C, Gardner L (2019) Metal 3D printing in construction: a review of methods, research, applications, opportunities and challenges. Eng Struct 180:332–348
Emanuel SJSH Sachs M, Lincoln MJ. Cima, Lexington; Paul A. Williams, Concord, all of Mass., Three-dimensional printing techniques, (in English), Patent 5,204,055 Patent Appl. 447,677, Apr. 20, 1993, 1993. [Online]. Available: https://patents.google.com/patent/US5204055A/en. Accessed 15 Jul 2020
Sufiiarov V, Polozov I, Kantykov A, Khaidorov A (2020) Binder jetting additive manufacturing of 420 stainless steel: densification during sintering and effect of heat treatment on microstructure and hardness. Mater Today : Proceedings. https://doi.org/10.1016/j.matpr.2020.01.144
Do T, Bauder T, Suen H, Rego K, Yeom J, and Kwon P, (2018) Additively manufactured full-density stainless steel 316L with binder jet printing, p. V001T01A017.
Galati M, Minetola P (2019) Analysis of density, roughness, and accuracy of the Atomic Diffusion Additive Manufacturing (ADAM) process for metal parts. Materials 12(24):4122
Watson A, Belding J, and Ellis BD, (2020) Characterization of 17-4 PH processed via Bound Metal Deposition (BMD), in TMS 2020 149th Annual Meeting & Exhibition Supplemental Proceedings, Springer, pp. 205-216.
Metal D. (2020) About Desktop Metal. https://www.desktopmetal.com/about-us (accessed August 2nd, 2020).
Sahli M, Lebied A, Gelin JC, Barriere T, Necib B (2015) Numerical simulation and experimental analysis of solid-state sintering response of 316 L stainless steel micro-parts manufactured by metal injection molding.(Report). Int J Adv Manuf Technol 79(9-12):2079. https://doi.org/10.1007/s00170-015-6983-8
Markforged. (2021) Eiger 3D printing software. https://markforged.com/software (accessed Jan.5th, 2021).
Deckard CR, (1989) Method and apparatus for producing parts by selective sintering, United States Patent 4,863,538 Patent Appl. US06/920,580.
David HLM Bourell L, Barlow JW, Beaman JJ, Deckard CR, (1990) Multiple material systems for selective beam sintering abstract, United States Patent 4,944,817 Patent Appl. US07/402,694.
Liu Y, Yang Y, Wang D (2016) A study on the residual stress during selective laser melting (SLM) of metallic powder. Int J Adv Manuf Technol 87(1-4):647–656. https://doi.org/10.1007/s00170-016-8466-y
Ahlfors M, (2018) Cost effective hot isostatic pressing -a cost calculation study for AM parts, 09/10.
(2006), Environmental management - life cycle assessment - principles and framework, I. Standard.
Ashby MF (2012) Materials and the Environment. Elsevier
AlMangour B, Yang J-M (2016) Improving the surface quality and mechanical properties by shot-peening of 17-4 stainless steel fabricated by additive manufacturing. Mater Des 110:914–924
Nowacki J (2004) Weldability of 17-4 PH stainless steel in centrifugal compressor impeller applications. J Mater Process Technol 157:578–583
Brackett D, Ashcroft I, Hague R (2011) Topology optimization for additive manufacturing, in Proceedings of the solid freeform fabrication symposium, Austin. TX 1:348–362
Ductile Iron, (2011) A395.
Markforged. Material datasheet 17-4 PH stainless steel, Markforged.
17-4 PH Stainless Steel, AK Steel Corporation, UNS S17400.
(2017) Driveline Catalog, Neapco, DS245, 2017.
Budynas RG and Nisbett JK, Shigley's Mechanical Engineering Design 10th ed. McGraw-Hill, 2015.
Dauce PD, de Castro GB, Lima MMF, Lima RMF (2019) Characterisation and magnetic concentration of an iron ore tailings. J Mater Res Technol 8(1):1052–1059
Jones P. (2020) How long do jeeps last? 7 models compared. Motor and Wheels. https://motorandwheels.com/jeeps-longevity/ (accessed July 20th, 2020).
EPA. (2020) Jeep Wrangler. Office of Energy Efficiency and Renewable Energy. https://www.fueleconomy.gov/ (accessed July 20th, 2020).
Jeep Wrangler features and specs. (2020) Car and Driver. https://www.caranddriver.com/jeep/wrangler/specs (accessed July 20th, 2020).
Jha NK, (2015) Green design and manufacturing for sustainability. CEC Press.
Dunkley JJ (2019) Metal powder atomisation methods for modern manufacturing. Johnson Matthey Technol Rev 63(3):226–232
Liu Z-C, Jiang Q, Cong W, Li T, Zhang H-C Comparative study for environmental performances of traditional manufacturing and directed energy deposition processes. Int J Environ Sci Technol 15:1–10. https://doi.org/10.1007/s13762-017-1622-6
Simon TR, Lee WJ, Spurgeon BE, Boor BE, Zhao F (2018) An experimental study on the energy consumption and emission profile of fused deposition modeling process. Proc Manuf 26:920–928. https://doi.org/10.1016/j.promfg.2018.07.119
F. Associates. Ethylene glycol, materials production, organic compound, at plant, kg. [Online]. Available: https://nexus.openlca.org/databases. Accessed 15 Jul 2020
Moretti C, Junginger M, Shen L (2020) Environmental life cycle assessment of polypropylene made from used cooking oil, Resources. Conserv Recycl 157:104750. https://doi.org/10.1016/j.resconrec.2020.104750
Liu Z-C et al Investigation of energy requirements and environmental performance for additive manufacturing processes. Sustainability 10:3606. https://doi.org/10.3390/su10103606
Bobbio LD, Qin S, Dunbar A, Michaleris P, Beese AM (2017) Characterization of the strength of support structures used in powder bed fusion additive manufacturing of Ti-6Al-4V. Addit Manuf 14:60–68. https://doi.org/10.1016/j.addma.2017.01.002
F. A. Q. F.-U. S. E. I. A. (EIA). (2020) Frequently asked questions (FAQs) - U.S. Energy Information Administration (EIA). https://www.eia.gov/tools/faqs/faq.php?id=74 (accessed May 18, 2020).
Zheng J, Chen A, Zheng W, Zhou X, Bai B, Wu J, Ling W, Ma H, Wang W (2020) Effectiveness analysis of resources consumption, environmental impact and production efficiency in traditional manufacturing using new technologies: case from sand casting. Energy Convers Manag 209:112671. https://doi.org/10.1016/j.enconman.2020.112671
Bai Y, Williams CB (2015) An exploration of binder jetting of copper. Rapid Prototyp J 21(2):177–185. https://doi.org/10.1108/RPJ-12-2014-0180
Do T, Kwon P, Shin CS (2017) Process development toward full-density stainless steel parts with binder jetting printing. Int J Mach Tool Manu 121:50–60. https://doi.org/10.1016/j.ijmachtools.2017.04.006
Zhang M, Sun C-N, Zhang X, Wei J, Hardacre D, Li H (2019) High cycle fatigue and ratcheting interaction of laser powder bed fusion stainless steel 316L: Fracture behaviour and stress-based modelling. Int J Fatigue 121:252–264. https://doi.org/10.1016/j.ijfatigue.2018.12.016
Funding
The authors would like to acknowledge the financial support of Natural Science and Engineering Research Council of Canada (NSERC) and Ontario Tech STAR Award for their financial support.
Author information
Authors and Affiliations
Contributions
Not applicable
Corresponding author
Ethics declarations
Additional declarations for articles in life science journals that report the results of studies involving humans and/or animals
Not applicable.
Ethics approval
Not applicable.
Consent to participate
Not applicable.
Consent for publication
Not applicable.
Competing interests
Not applicable.
Additional information
Publisher’s note
Springer Nature remains neutral with regard to jurisdictional claims in published maps and institutional affiliations.
Rights and permissions
About this article
Cite this article
DeBoer, B., Nguyen, N., Diba, F. et al. Additive, subtractive, and formative manufacturing of metal components: a life cycle assessment comparison. Int J Adv Manuf Technol 115, 413–432 (2021). https://doi.org/10.1007/s00170-021-07173-5
Received:
Accepted:
Published:
Issue Date:
DOI: https://doi.org/10.1007/s00170-021-07173-5
Keywords
- Additive manufacturing (AM)
- Subtractive manufacturing (SM)
- Machining
- Binder jetting (BJ)
- Powder bed fusion (PBF)
- Bound powder extrusion (BPE)
- Topology optimization
- Life cycle assessment (LCA)
- Sustainability