Abstract
Aims/hypothesis
Dietary n-3 polyunsaturated fatty acids, especially docosahexaenoic acid (DHA), are known to influence glucose homeostasis. We recently showed that Elovl2 expression in beta cells, which regulates synthesis of endogenous DHA, was associated with glucose tolerance and played a key role in insulin secretion. The present study aimed to examine the role of the very long chain fatty acid elongase 2 (ELOVL2)/DHA axis on the adverse effects of palmitate with high glucose, a condition defined as glucolipotoxicity, on beta cells.
Methods
We detected ELOVL2 in INS-1 beta cells and mouse and human islets using quantitative PCR and western blotting. Downregulation and adenoviral overexpression of Elovl2 was carried out in beta cells. Ceramide and diacylglycerol levels were determined by radio-enzymatic assay and lipidomics. Apoptosis was quantified using caspase-3 assays and poly (ADP-ribose) polymerase cleavage. Palmitate oxidation and esterification were determined by [U-14C]palmitate labelling.
Results
We found that glucolipotoxicity decreased ELOVL2 content in rodent and human beta cells. Downregulation of ELOVL2 drastically potentiated beta cell apoptosis induced by glucolipotoxicity, whereas adenoviral Elovl2 overexpression and supplementation with DHA partially inhibited glucolipotoxicity-induced cell death in rodent and human beta cells. Inhibition of beta cell apoptosis by the ELOVL2/DHA axis was associated with a decrease in ceramide accumulation. However, the ELOVL2/DHA axis was unable to directly alter ceramide synthesis or metabolism. By contrast, DHA increased palmitate oxidation but did not affect its esterification. Pharmacological inhibition of AMP-activated protein kinase and etomoxir, an inhibitor of carnitine palmitoyltransferase 1 (CPT1), the rate-limiting enzyme in fatty acid β-oxidation, attenuated the protective effect of the ELOVL2/DHA axis during glucolipotoxicity. Downregulation of CPT1 also counteracted the anti-apoptotic action of the ELOVL2/DHA axis. By contrast, a mutated active form of Cpt1 inhibited glucolipotoxicity-induced beta cell apoptosis when ELOVL2 was downregulated.
Conclusions/interpretation
Our results identify ELOVL2 as a critical pro-survival enzyme for preventing beta cell death and dysfunction induced by glucolipotoxicity, notably by favouring palmitate oxidation in mitochondria through a CPT1-dependent mechanism.
Similar content being viewed by others

Introduction
Pancreatic beta cell dysfunction plays a central role in the pathogenesis of type 2 diabetes. Islets of Langerhans can increase insulin secretion and their mass to limit the effect of insulin resistance associated with obesity [1] and therefore maintain glycaemia. Type 2 diabetes onset occurs at the time of beta cell failure due to insufficient production and secretion of insulin [2] and beta cell apoptosis [3,4,5]. Studies have shown that saturated NEFA are responsible for the defective adaptation of beta cell turnover [6,7,8]. Importantly, the chronic adverse effects of saturated NEFA on beta cell function and viability are potentiated by the presence of hyperglycaemia, a phenomenon that has been termed ‘glucolipotoxicity’ [9]. The molecular mechanisms involved in the pathogenesis of glucolipotoxicity in beta cells include an important role of ceramide synthesis [10, 11].
By contrast, monounsaturated fatty acids (MUFAs) exhibited opposite effects and counteracted the toxic effects of glucolipotoxicity induced by saturated NEFA [7, 12]. Another class of fatty acids, namely n-3 polyunsaturated fatty acids (PUFAs), such as docosahexaenoic acid (DHA; C22:6 n-3), has also been shown to modulate lipotoxicity, possibly by enhancing insulin signalling in peripheral tissues [13] and preventing the development of liver steatosis [14,15,16,17]. Currently, the role of endogenously synthesised n-3 PUFAs compared with those taken up from the diet on (gluco)lipotoxicity is relatively unknown, especially in beta cells.
Recently, Jacobsson and colleagues demonstrated that the major in vivo NEFA produced by very long chain fatty acid elongase 2 (ELOVL2) are DHA and docosapentaenoic acid [18]. Interestingly, we recently identified Elovl2 as a key islet gene associated with glucose intolerance and insulin secretion [19]. In the present study, we determined the effect of glucolipotoxicity on ELOVL2 levels in rodent and human beta cells. We then explored whether the ELOVL2/DHA axis could regulate beta cell apoptosis induced by glucolipotoxicity.
Methods
Cell culture conditions
Rat insulinoma INS-1 cells (mycoplasma-free) kindly provided by Merck–Serono (Merck Biopharma, Lyon, France) were cultured as already described [20]. Human islets were isolated from ten non-diabetic organ donors (age 61 ± 31 years; BMI 25 ± 12 kg/m2) in Pisa, Italy, with the approval of the local ethics committee. Human dispersed islet cells were obtained through trypsin digestion. INS-1 cells were transiently transfected with 30 nmol of sequence-specific small interfering RNA (siRNA) against rat Elovl2 and control siRNA using Lipofectamine RNAiMAX (Invitrogen, Paris, France). Human dispersed islet cells were transiently transfected with 30 nmol of sequence-specific small interfering RNA (siRNA) against human ELOVL2 and control siRNA (Dharmacon, Lafayette, France) using Lipofectamine RNAiMAX (Invitrogen, Paris, France). INS-1 cells and human dispersed islet cells were transfected with human ELOVL2 (SignaGen Laboratories, Le Perray-en-Yvelines, France). Tests were performed 48 h after infection. Fatty acids (palmitate, DHA and eicosapentaenoic acid) were prepared as already described [20]. The molar ratio of palmitate to BSA was 5:1. The fatty acid stock solutions were diluted in RPMI-1640 Medium (Invitrogen, Paris, France) supplemented with 1% (vol./vol.) FBS to obtain the required final concentration. In some experiments, gfp transfected cells were used as control and further stimulated with DHA. Other materials are described in ESM Materials.
Western blotting
Cells lysates were obtained and analysed by immunoblotting, as described [20]. The following antibodies were used: anti-poly (ADP-ribose) polymerase (PARP), anti-ELOVL2, anti-V5, anti-AMP-activated protein kinase (AMPK), anti-phospho-AMPK, anti-acetyl-CoA carboxylase (ACC), anti-phospho-ACC, anti-carnitine palmitoyltransferase 1 (CPT1) A and anti-β-actin. More details are given in ESM Materials.
Measurement of caspase-3/7 activity
Caspase-3/7 activity assays were performed using the Promega (Promega, Charbonnières-les-Bains, France) Apo-ONE Homogeneous Caspase-3/7 Assay kit as described previously [20]. Caspase-3/7 specific activity was expressed as the slope of the kinetic in arbitrary units. More details are given in ESM Materials.
Quantitative PCR
RNA isolation, cDNA synthesis and mRNA quantification of the seven Elovl elongases were carried out in INS-1 cells, whereas ELOVL2 was quantified in human islets as described [20]. A list of the primer sequences used is shown in ESM Table 1. mRNA transcript level of Rpl19 housekeeping gene was assayed and used for normalisation of other transcripts. More details are given in ESM Materials.
Lipid extraction and ceramide measurement
Cellular lipids were extracted by a modified Bligh and Dyer procedure [21]. Analysis of ceramide species was performed by LC-MS/MS as described previously [22]. Total ceramide levels were measured by the diacylglycerol kinase enzymatic method and total phospholipids were quantified as previously described [20]. More details are given in ESM Materials.
[U-14C]palmitate metabolism
Palmitate oxidation and esterification rates were determined during the last 2 h of culture in the presence of 250 μmol/l [U-14C]palmitate (2 Ci/mol) bound to 0.5% (wt/vol.) fatty acid-free BSA and 1 mmol/l carnitine. The medium was collected to determine [14C]CO2 and [14C]acid-soluble products (ASP) [23]. Cells extracted with chloroform/methanol (2:1, vol./vol.) were used to determine [14C]triacylglycerol, [14C]phospholipid and [14C]diacylglycerol separated by thin-layer chromatography on silica gel plates [23].
Statistical analysis
Data are expressed as means ± SEM. Results were compared using one-way or two-way ANOVA on GraphPad Prism version 5.0 (GraphPad Sofware, La Jolla, CA USA). Bonferroni post-hoc analysis was used to determine p values; a p value of <0.05 was considered to be statistically significant.
Results
Glucolipotoxicity reduced ELOVL2 expression in INS-1 beta cells and mouse islets
In INS-1 beta cells, we found that 5 mmol/l glucose with or without 0.4 mmol/l palmitate had no effect on Elovl2 mRNA levels after 24 h of treatment (Fig. 1a). By contrast, 30 mmol/l glucose transiently decreased Elovl2 mRNA levels at 6 h, with a progressive return to control levels at 24 h. Interestingly, we found that 0.4 mmol/l palmitate with 30 mmol/l glucose (conditions of glucolipotoxicity) induced a time-dependent decrease in Elovl2 mRNA levels (Fig. 1a). Glucolipotoxicity decreased Elovl2 mRNA levels by 41% after 6 h, and this effect persisted until 24 h, where a 60% reduction was observed. In agreement, western blot analysis showed that glucolipotoxicity reduced ELOVL2 protein levels in INS-1 cells (Fig. 1b). We also found that glucolipotoxicity decreased Elovl2 mRNA and ELOVL2 protein levels in mouse islets of Langerhans after 48 h of treatment (Fig. 1c, d). Gene expression of other elongases (Elovl1 to Elovl7) was not significantly altered by glucolipotoxicity in INS-1 cells (ESM Fig. 1). Together, these results suggest that glucolipotoxicity downregulates specifically Elovl2 expression in beta cells.
Palmitate and high glucose decreased ELOVL2 content in beta cells. INS-1 cells were treated with 0.4 mmol/l palmitate in the presence of 5 or 30 mmol/l glucose concentrations. (a) Kinetics of Elovl2 mRNA expression. INS-1 cells were stimulated with low glucose (5 mmol/l) in the absence (white circles) or presence (black circles) of palmitate, or with high glucose (30 mmol/l) in the absence (white triangles) or presence (black triangles) of palmitate. (b) ELOVL2 immunoblotting at 24 h of treatment. (c, d) Mouse isolated islets were stimulated with 30 mmol/l glucose in the presence or absence of palmitate for 48 h, and (c) Elovl2 transcript and (d) ELOVL2 protein levels were analysed. (e, f) INS-1 cells were treated with 5 or 30 mmol/l glucose in the presence or absence of palmitate, and (e) caspase-3/7 activity was determined and (f) PARP cleavage immunoblotting was performed. Results are represented as means + SEM of minimum three independent experiments. Western blot analysis: representative images are shown from three experiments. In (a) ¶p < 0.05 low vs high glucose; *p < 0.05, **p < 0.01, ***p < 0.001 low glucose vs high glucose plus palmitate; ‡p < 0.05, ‡‡p < 0.01 high glucose vs low glucose plus palmitate; ††p < 0.01, †††p < 0.001 low glucose plus palmitate vs high glucose plus palmitate; §§p < 0.01 high glucose vs high glucose palmitate. In (c, e) indicated conditions: **p < 0.01, ***p < 0.001. AU, arbitrary units
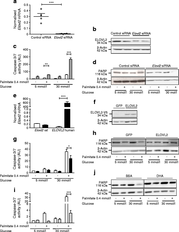
ELOVL2 expression regulated glucolipotoxicity-induced INS-1 beta cell apoptosis
Palmitate is known to stimulate beta cell apoptosis in the presence of high glucose concentrations [6, 20, 24]. Indeed, caspase-3/7 activity and PARP cleavage were increased with palmitate and high glucose (Fig. 1e, f). A specific Elovl2 siRNA significantly reduced Elovl2 mRNA and ELOVL2 protein levels in INS-1 cells (Fig. 2a, b). Interestingly, Elovl2 siRNA potentiated glucolipotoxicity-induced caspase activation (4.7-fold increase compared with control siRNA) (Fig. 2c) and cleavage of PARP in INS-1 cells (Fig. 2d). Adenoviral overexpression of human ELOVL2 significantly increased human ELOVL2 mRNA and ELOVL2 protein levels in INS-1 cells (Fig. 2e, f). In INS-1-overexpressing Elovl2 cells, induction of caspase-3/7 activation by glucolipotoxicity was significantly inhibited by 33% compared with Ad-gfp-transfected cells (Fig. 2g), while glucolipotoxicity was unable to induce PARP cleavage (Fig. 2h). Since ELOVL2 has been shown to be responsible for the synthesis of DHA [18], we explored whether addition of DHA to the culture medium could also inhibit glucolipotoxicity-induced apoptosis. DHA 10 μmol/l significantly inhibited caspase-3/7 activation (Fig. 2i) and PARP cleavage (Fig. 2j) induced by glucolipotoxicity. Together, these results suggest that ELOVL2, and the consequent synthesis of endogenous n-3 PUFAs, such as DHA, counteracts glucolipotoxicity-induced apoptosis of beta cells.
ELOVL2-controlled glucolipotoxicity-induced beta cell apoptosis . (a) Elovl2 mRNA levels and (b) ELOVL2 immunoblotting of INS-1 cells transfected with either control or Elovl2 siRNA. (c, d) INS-1 cells were transfected with control siRNA (white bars) and Elovl2 siRNA (grey bars), and then treated with palmitate and different glucose concentrations for 24 h. Then, (c) caspase-3/7 activity and (d) PARP cleavage were determined. (e–h) INS-1 cells were transduced with Ad-gfp (white bars) or Ad-Elovl2 (black bars) prior to (g, h) 24 h treatment with palmitate in the presence of different glucose concentrations. (e) Human and rat Elovl2 mRNA quantification by real-time quantitative PCR. (f) Overexpressed human ELOVL2-V5 was detected by western blot using an anti-V5 antibody. (g) Caspase-3/7 activity and (h) PARP cleavage were determined. (i, j) INS-1 cells treated with palmitate in the presence of different glucose concentrations with (grey bars) or without (white bars) 10 μmol/l DHA for 24 h. Then, (i) caspase-3/7 activity was determined and (j) PARP immunoblotting was performed. Results are represented as means + SEM of minimum three independent experiments. Western blot analysis: representative images are shown from three experiments; double lines indicate where blots were spliced. *p < 0.05; **p < 0.01, ***p < 0.001. AU, arbitrary units; GFP, green fluorescent protein
The ELOVL2/DHA axis inhibited ceramide accumulation induced by glucolipotoxicity in INS-1 beta cells
Glucolipotoxicity has been shown to induce beta cell apoptosis through ceramide accumulation via de novo ceramide synthesis [7, 24]. In agreement, we observed that glucolipotoxicity increased ceramide levels in INS-1 cells (Fig. 3a; ESM Fig. 2d). Elovl2 overexpression in INS-1 cells decreased ceramide accumulation induced by glucolipotoxicity (Fig. 3a). Addition of DHA, at 100 μmol/l and as low as 10 μmol/l, significantly inhibited ceramide accumulation during glucolipotoxicity (Fig. 3b; ESM Fig. 2d). During glucolipotoxicity, de novo ceramide biosynthesis led to the formation of ceramides with specific N-acyl chain lengths rather than an overall increase in ceramide content [20]. DHA treatment generally had no effect on ceramide species levels by itself, with the exception of reducing C16:0 and increasing C24:0 ceramide species (ESM Fig. 2a–c). However, during glucolipotoxicity, DHA decreased accumulation of specific ceramide species, namely C18:0, C22:0 and C24:0 ceramides, which have been previously linked to the glucolipotoxic pro-apoptotic effects (Fig. 3c) [20]. Interestingly, downregulation of Elovl2 expression via Elovl2 siRNA significantly increased ceramide levels under glucolipotoxic stimulation (Fig. 3d). Inhibition of ceramide synthesis with both l-cycloserine and fumonisin B1, which block serine palmitoyltransferase and ceramide synthase activity, respectively (Fig. 4a), partially protected INS-1 cells from glucolipotoxicity-induced apoptosis (Fig. 3e, f). In conditions where levels of ELOVL2 were downregulated, l-cycloserine and fumonisin B1 still decreased glucolipotoxicity-induced apoptosis by 40% and 70%, respectively (Fig. 3e, f). In agreement, both inhibitors efficiently diminished glucolipotoxicity-induced ceramide accumulation when ELOVL2 was downregulated (Fig. 3g, h). DHA treatment did not modify gene expression of serine palmitoyltransferase subunit and of ceramide synthases (data not shown). Together, our results suggest that the ELOVL2/DHA axis counteracts glucolipotoxicity-induced death by controlling accumulation of ceramides in INS-1 beta cells.
ELOVL2- and DHA-regulated glucolipotoxicity-induced ceramide accumulation in beta cells. (a) Ceramide levels quantified in INS-1 cells previously transduced with Ad-gfp (white bars) or Ad-Elovl2 (black bars) and treated with palmitate and different glucose concentrations. (b, c) INS-1 cells treated with palmitate and different glucose concentrations, in absence (white bars) or the presence of DHA 10 μmol/l (light grey bars) or 100 μmol/l (dark grey bars). Total ceramide levels were quantified (b) and chain-length specific ceramide species were determined by LC-MS/MS (c). (d–h) INS-1 cells were transfected with control siRNA (white bars in d) and Elovl2 siRNA (grey bars in d), and then treated with palmitate and different glucose concentrations for 24 h (e, g) with or without 2 mmol/l l-cycloserine (black bars) or (f, h) with or without 50 μmol/l fumonisin B1 (grey bars) (white bars, control). Caspase-3/7 activity (e, f) and ceramide levels (g, h) were analysed. Results are presented as means + SEM of minimum three independent experiments. *p < 0.05; **p < 0.01, ***p < 0.001. AU, arbitrary units; PL, phospholipid
ELOVL2 expression and DHA did not regulate ceramide synthesis or metabolism in beta cells in a glucolipotoxic environment. (a) Representative scheme of de novo ceramide synthesis and salvage pathways, ceramide analogues (a5, a6) and ceramide enzyme inhibitors (a1–4). (b–d) INS-1 cells previously transduced with Ad-gfp or Ad-Elovl2 were treated with palmitate and glucose; gfp transfected cells were further stimulated with 10 μmol/l DHA. 10 μmol/l PPMP (a glucosylceramide synthase inhibitor, black bars) or 25 μmol/l sphingosine (light grey bars) were added during the treatment (white bars, non-treated control). Caspase-3/7 activity (b, c) and ceramide levels (d) were then determined. (e) [U-14C]-labelled palmitate was used as a metabolic channelling tracker to determine its incorporation into triacylglycerols (TAG), phospholipids (PL) and diacylglycerols (DAG). INS-1 cells were incubated for 22 h with palmitate and glucose with (light grey bars) or without (white bars) DHA 10 μmol/l. Radiolabelled palmitate was added separately during the last 2 h to trace each lipid. (f) DAG levels were also determined by LC-MS/MS in presence of 10 μmol/l (light grey bars) or 100 μmol/l (dark grey bars) DHA, or in Elovl2 overexpressing cells (black bars) with 30 mmol/l glucose, with or without palmitate (white bars, non-treated control); BSA was used as the control for palmitate. Results are presented as means + SEM of minimum three independent experiments. *p < 0.05; **p < 0.01, ***p < 0.001. AU, arbitrary units; C2Cer, C2-ceramide; ER, endoplasmic reticulum; S1P, sphingosine-1-phosphate; SphK1, sphingosine kinase 1
The ELOVL2/DHA axis did not regulate ceramide and neutral lipid metabolism in INS-1 beta cells under conditions of glucolipotoxicity
We previously showed that palmitate stimulates ceramide accumulation in beta cells either by increasing de novo synthesis [20] or by modulating ceramide metabolism [25]. We found that dl-threo-1-phenyl-2-palmitoylamino-3-morpholino-1-propanol (PPMP), an inhibitor of glucosylceramide synthases (Fig. 4a), potentiated glucolipotoxic caspase-3/7 activation (Fig. 4b) but was unable to inhibit the effect of Ad-Elovl2 and DHA on beta cell survival under conditions of glucolipotoxicity (Fig. 4b). Inhibition of sphingosine kinase 1 by PF-543 [26] exacerbated glucolipotoxicity-induced apoptosis of INS-1 beta cells (ESM Fig. 3a) but did not counteract the anti-apoptotic effect of Ad-Elovl2 or DHA during glucolipotoxicity (ESM Fig. 3a). As the protective effects of ELOVL2/DHA appear independent of ceramide metabolism, an alternative hypothesis is that the ELOVL2/DHA axis was blocking the accumulation of pro-apoptotic ceramides at an early step in the de novo synthesis pathway. We found that sphingosine treatment induced accumulation of endogenous ceramides and caspase-3/7 activation when INS-1 cells were under conditions of glucolipotoxicity (Fig. 4c, d). DHA and Ad-Elovl2 were unable to block either ceramide accumulation or caspase-3/7 activation induced by sphingosine with glucolipotoxicity (Fig. 4c, d). These data suggest that the ELOVL2/DHA axis is unable to inhibit ceramide synthase, which converts sphingosine into ceramides (Fig. 4a [2]), to block caspase activity induced by glucolipotoxicity. Finally, we found that the ELOVL2/DHA axis was also unable to counteract caspase-3/7 activation (ESM Fig. 3b) induced by the C2-ceramide analogue. C2 ceramides were transformed into endogenous ceramides (Fig. 4a [6]; ESM Fig. 2e, 3c), which were not affected by the presence of Ad-Elovl2 and DHA (ESM Fig. 2e, 3b). In beta cells, palmitate could be esterified into triacylglycerols, a neutral form of fatty acid storage which has been shown to be non-toxic to the cells [27, 28]. In conditions of glucolipotoxicity, [U-14C]palmitate esterification into phospholipid was decreased, whereas esterification into diacylglycerol and triacylglycerol was increased in INS-1 beta cells (Fig. 4e). In these conditions, DHA led to a reduction in [U-14C]palmitate esterification into [14C]diacylglycerol but not into [14C]triacylglycerol (Fig. 4e). Using lipidomic analysis, we found that DHA inhibited the accumulation of diacylglycerol, the precursor of triacylglycerol synthesis, induced by glucolipotoxicity in INS-1 cells (Fig. 4f). ELOVL2/DHA preferentially inhibited diacylglycerol species incorporating palmitate (ESM Fig. 4a). Together, these data suggest that the ELOVL2/DHA axis inhibited ceramide accumulation without affecting the enzymatic machinery responsible for ceramide synthesis or metabolism in INS-1 cells. Moreover, it appears that the ELOVL2/DHA axis did not favour palmitate esterification into neutral lipids in order to mediate its protective effect against glucolipotoxicity in INS-1 beta cells.
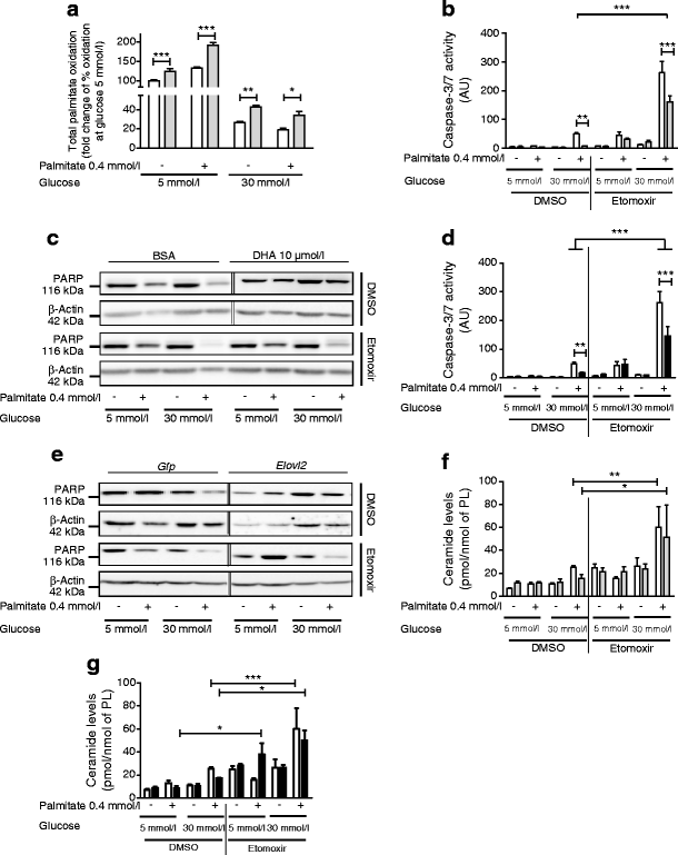
The ELOVL2/DHA axis stimulated fatty acid oxidation to protect INS-1 beta cells against glucolipotoxicity
CoA esterification of palmitate, the first step of NEFA metabolism, is required for the toxic action of NEFA at elevated glucose concentrations [6]. Palmitoyl-CoA is the precursor for ceramide synthesis but could also enter the mitochondrial NEFA β-oxidation pathway that is protective against beta cell apoptosis induced by glucolipotoxicity [29]. In INS-1 beta cells, we found that palmitate metabolism was mainly directed towards its esterification (93%), leaving only 7% being oxidised in basal conditions (ESM Fig. 4c). Looking at [U-14C]palmitate oxidation into [14C]CO2, [14C]ASP and their sum, we found, as expected, that high glucose with or without palmitate drastically decreased this pathway (Fig. 5a). Interestingly, DHA by itself significantly increased palmitate oxidation in basal conditions, and this stimulation remained even in the presence of palmitate and/or high glucose (Fig. 5a), suggesting a potent protective mechanism in INS-1 cells. Etomoxir, an inhibitor of CPT1, the rate-limiting-step enzyme of NEFA β-oxidation, allowed palmitate at 5 mmol/l glucose to induce caspase activation at a similar level to that caused by the combined presence of high glucose and palmitate (Fig. 5b). Etomoxir was also able to potentiate (fivefold) caspase-3/7 activity induced by glucolipotoxicity (Fig. 5b). Interestingly, etomoxir partially inhibited the protective effect of Ad-Elovl2 and DHA on caspase-3/7 activation (Fig. 5b, d; −45% and −44%) and PARP cleavage (Fig. 5c, e) induced by glucolipotoxicity. Moreover, in the presence of etomoxir, ceramide accumulation during glucolipotoxicity is significantly increased, and Ad-Elovl2 or DHA treatment was unable to inhibit this accumulation (Fig. 5f, g). Together, these data strongly suggest that palmitate oxidation could play a central role in the protective effect of the ELOVL2/DHA axis against glucolipotoxicity in INS-1 beta cells.
Fatty acid oxidation inhibition blocked the protective effect of ELOVL2/DHA on glucolipotoxicity-induced beta cell apoptosis. (a) INS-1 cells were treated with palmitate and glucose for 22 h in presence (grey bars) or absence (white bars) of 10 μmol/l DHA. [U-14C]-labelled palmitate was used to quantify total palmitate oxidation from the sum of CO2 and ASP levels. (b, c, f) INS-1 cells treated with palmitate and different glucose concentrations, in the presence of BSA (white bars) or DHA 10 μmol/l (grey bars). To inhibit NEFA β-oxidation, etomoxir (150 μmol/l) or DMSO were added during the treatment (DMSO was used as carrier medium for etomoxir). Caspase-3/7 activity (b) was determined and PARP immunoblotting (c) and ceramide quantification (f) were performed. (d, e, g) INS-1 cells previously transduced with Ad-gfp (white bars) or Ad-Elovl2 (black bars) were treated with palmitate and glucose for 24 h. To inhibit NEFA β-oxidation, etomoxir (150 μmol/l) or DMSO were added during the treatment. Caspase-3/7 activity (d) was determined and PARP immunoblotting (e) and ceramide quantification (g) were performed. Results are represented as means + SEM of minimum three independent experiments. Western blot analysis: representative images are shown from three experiments; double lines indicate where blots were spliced. *p < 0.05; **p < 0.01, ***p < 0.001. AU, arbitrary units; PL, phospholipid
The ELOVL2/DHA axis required CPT1 activity to protect INS-1 beta cells against glucolipotoxicity
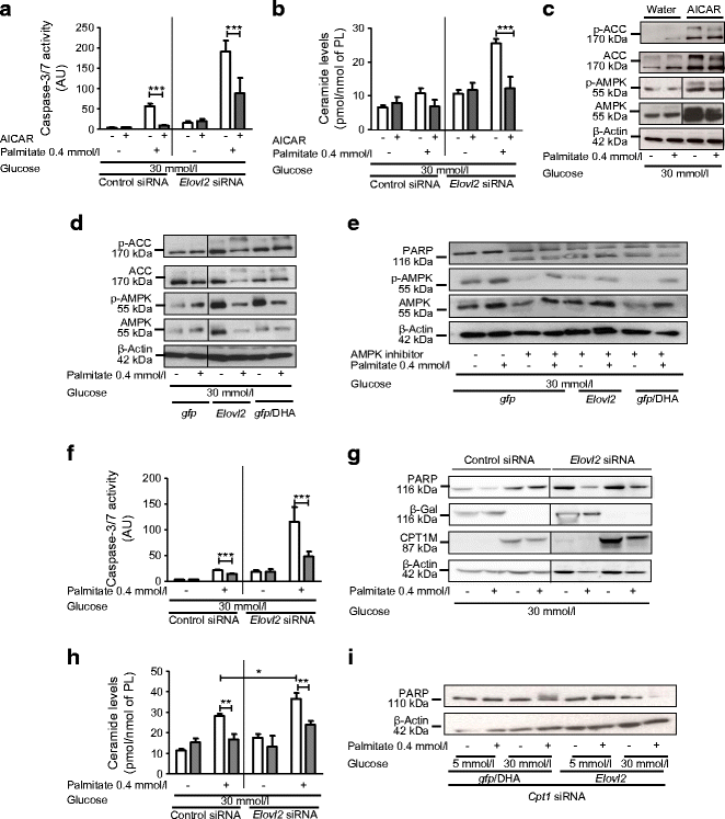
5-Aminoimidazole-4-carboxamide ribonucleotide (AICAR), an activator of AMPK that increases NEFA β-oxidation [30], drastically inhibited caspase-3/7 activation (Fig. 6a) induced by glucolipotoxicity. Moreover, AICAR partially inhibited glucolipotoxicity-induced caspase activation when Elovl2 was downregulated (Fig. 6a). This inhibitory effect of AICAR was associated with a decrease in glucolipotoxicity-induced ceramide accumulation (Fig. 6b). As expected, in INS-1 cells, AICAR induced AMPK phosphorylation which inhibited by phosphorylation its downstream target, ACC (Fig. 6c). Interestingly, DHA and Ad-Elovl2 overexpression also increased AMPK and ACC phosphorylation in INS-1 cells even in conditions of glucolipotoxicity (Fig. 6d). Pharmacological inhibition of AMPK, which blocked AMPK phosphorylation in response to DHA and Ad-Elovl2 (Fig. 6e), totally prevented the protective effect on PARP cleavage induced by glucolipotoxicity in INS-1 cells (Fig. 6). ACC activity is known to play a central role in malonyl-CoA synthesis, a physiological inhibitor of CPT1 that regulates mitochondrial NEFA oxidation [9]. We directly determined whether CPT1 activity plays a role in glucolipotoxicity-induced apoptosis when Elovl2 is downregulated, by using a mutated form of Cpt1, Cpt1-mutated (Cpt1-m) that is active but insensitive to malonyl-CoA inhibition [31]. Overexpression of Cpt1-m partially inhibited caspase-3/7 activation (−33%) (Fig. 6f) and PARP cleavage induced by glucolipotoxicity (Fig. 6g). Interestingly, these effects correlated with a diminution in ceramide accumulation (Fig. 6h). When Elovl2 was downregulated in INS-1 cells, Cpt1-m overexpression also induced a large decrease in glucolipotoxicity-induced caspase-3/7 activation (−58%) (Fig. 6f) and PARP cleavage (Fig. 6g). This inhibitory effect of Cpt1-m on glucolipotoxicity-induced apoptosis was also associated with reduced ceramide accumulation during glucolipotoxicity (Fig. 6h). When Cpt1a is downregulated by a specific Cpt1 siRNA (ESM Fig. 4b), both DHA and Ad-Elovl2 were unable to prevent glucolipotoxicity-induced PARP cleavage (Fig. 6i vs Fig. 2h, j). Together, these data strongly suggest that regulation of CPT1 activity by AMPK plays a central role in the protective effect of the ELOVL2/DHA axis against glucolipotoxicity in INS-1 beta cells.
ELOVL2 required AMPK and CPT1 activity to inhibit glucolipotoxicity-induced beta cell apoptosis. (a–c) INS-1 cells were transfected with control siRNA and Elovl2 siRNA, and then treated with palmitate and high glucose (30 mmol/l) for 24 h with (grey bars) or without (white bars) AICAR (1 mmol/l). Caspase-3/7 activity was determined (a) and ceramide quantification (b) and p-ACC, ACC, p-AMPK and AMPK immunoblotting (c) were performed. (d, e) INS-1 cells previously transduced with Ad-gfp or Ad-Elovl2 were treated with palmitate and glucose; gfp transfected cells were further stimulated with 2.5 μmol/l DHA. (d) p-ACC, ACC, p-AMPK and AMPK levels were determined by immunoblotting, and then (e) 10 μmol/l AMPK inhibitor was added during the treatment and PARP, p-AMPK and AMPK levels were determined. (f–h) INS-1 cells transfected with control siRNA and Elovl2 siRNA and transduced with β-galactosidase (β-Gal, white bars) or Cpt1-m adenovirus (grey bars) were treated with palmitate and a high glucose concentration for 24 h. Caspase-3/7 activity (f), PARP, β-Gal and mutated CPT1 (CPT1M) levels (g), and total ceramide levels (h) were determined. (i) INS-1 cells transfected with Cpt1 siRNA and transduced with Ad-gfp (in the presence of 2.5 μmol/l DHA) or Ad-Elovl2 were treated with palmitate and high glucose concentrations for 24 h. PARP immunoblotting was carried out. Results are represented as means + SEM of minimum three independent experiments. Western blot analysis: representative images are shown from three experiments. *p < 0.05, **p < 0.01, ***p < 0.001. AU, arbitrary units; PL, phospholipid
ELOVL2/DHA axis regulated glucolipotoxicity-induced apoptosis in human dispersed islet cells
We observed that human dispersed islet cells treated for 24 h with high glucose in the presence of palmitate also displayed a significant decrease in ELOVL2 mRNA levels (Fig. 7a). With reference to caspase-3/7 activity, palmitate at low glucose concentrations was not toxic, while in association with high glucose concentrations it significantly stimulated caspase-3/7 activity in human dispersed islets (Fig. 7b). Upon ELOVL2 downregulation (Fig. 7c), caspase-3/7 activation in human dispersed islets was significantly increased by glucolipotoxicity (Fig. 7e). Conversely, ELOVL2 overproduction (Fig. 7d) or DHA addition inhibited glucolipotoxicity-induced caspase-3/7 activation (−55% and −99%, respectively) in human dispersed islets (Fig. 7f, g). Etomoxir treatment of human dispersed islets increased glucolipotoxicity-induced caspase-3/7 activity twofold (Fig. 7h). Importantly, Ad-ELOVL2 or DHA addition were less effective at inhibiting glucolipotoxicity-induced caspase-3/7 activation (−25% and −34%, respectively) when human dispersed islets were treated with etomoxir (Fig. 7h, i). Together, these results support a protective role of the ELOVL2/DHA axis, mediated through CPT1 activity, in human islets against glucolipotoxicity-induced apoptosis.
ELOVL2 expression and DHA regulated human glucolipotoxicity-induced beta cell apoptosis. (a) ELOVL2 mRNA was quantified in dispersed human islet cells upon stimulation with high glucose with or without 0.4 mmol/l palmitate for 24 h. (b) Dispersed human islet cells were treated with 0.4 mmol/l palmitate with 5 or 30 mmol/l glucose, and caspase-3/7 activity was determined. (c, d) ELOVL2 transcript in dispersed human islet cells in the presence of human ELOVL2 siRNA (c) or Ad-ELOVL2 (d). (e) Dispersed human islet cells transfected with control siRNA (white bars) or ELOVL2 siRNA (grey bars) were treated with 0.4 mmol/l palmitate in the presence of 30 mmol/l glucose for 24 h, after which caspase-3/7 activity was determined. (f, h) Caspase-3/7 activity in dispersed human islet cells previously transduced with Ad-gfp (white bars) or Ad-Elovl2 (black bars) and then treated with palmitate and glucose for 24 h. (g, i) Caspase-3/7 activity in dispersed human islet cells treated with palmitate and glucose for 24 h with (grey bars) or without (white bars) 50 μmol/l DHA. Etomoxir (150 μmol/l) was added in some conditions to inhibit NEFA β-oxidation (h, i). Results are represented as means + SEM of minimum three independent experiments. *p < 0.05; **p < 0.01, ***p < 0.001
Discussion
Saturated NEFA are known to mediate beta cell dysfunction and apoptosis, which contribute to the development of type 2 diabetes [24, 32]. There is growing evidence pointing to the beneficial effect of NEFA taken up from the diet, such as n-3 PUFAs, on glucose homeostasis [13]. Recently, we identified ELOVL2, which produces n-3 PUFAs, as a novel regulator of beta cell function [19]. In the present study, we found that glucolipotoxicity downregulated ELOVL2 in both rodent and human beta cells. Interestingly, downregulation of ELOVL2 significantly increased beta cell apoptosis induced by glucolipotoxicity. By contrast, ELOVL2 overproduction in beta cells partially protected them from glucolipotoxicity-induced apoptosis. Previous studies have shown that n-3 PUFAs could counteract the deleterious effect of palmitate on beta cell dysfunction [33]. We found that DHA, an n-3 PUFA, completely inhibited beta cell apoptosis induced by glucolipotoxicity. Together, these results suggest that the ELOVL2/DHA axis is a new regulator of rodent and human beta cell fate under conditions of glucolipotoxicity.
We found, counter to what has been proposed recently, that the protective mechanism of the ELOVL2/DHA axis was not mediated by G-protein coupled receptor 120 (GPR120) [34]. GPR120 agonists were unable to inhibit glucolipotoxicity-induced caspase-3/7 activation, and addition of a GPR120 antagonist did not counteract the inhibitory effect of DHA on caspase-3/7 activation by glucolipotoxicity (ESM Fig. 5a, b). By contrast, we found that the ELOVL2/DHA axis inhibited glucolipotoxicity-increased ceramide levels, which have been shown to mediate apoptosis [24, 32]. Apoptosis induced by ELOVL2 downregulation potentiated ceramide accumulation during glucolipotoxicity and was completely abolished by inhibition of de novo ceramide synthesis. Glucolipotoxicity has been shown to induce the formation of ceramides with specific N-acyl chain lengths rather than an overall increase in ceramide content [20, 35]. We found that DHA blocked the accumulation of pro-apoptotic ceramide species induced by glucolipotoxicity. However, the ELOVL2/DHA axis was unable to inhibit conversion of sphingosine into ceramide and beta cell apoptosis induced by sphingosine. Sphingosine-induced apoptosis is associated with its conversion into ceramide by ceramide synthases [22], suggesting that the ELOVL2/DHA axis was not blocking ceramide synthase activities in beta cells. Additionally, the protective effect of the ELOVL2/DHA axis was not linked to ceramide metabolism, as the conversion of ceramide into non-toxic sphingolipids [22, 25] did not affect glucolipotoxicity-induced apoptosis when ELOVL2 was upregulated. Together, these results suggest that the ELOVL2/DHA axis does not act directly on ceramide synthesis.
Esterification of saturated fatty acids into neutral lipid such as triacylglycerol has been shown to prevent glucolipotoxicity-induced beta cell apoptosis [27, 28]. We found that palmitate and high glucose increased palmitate esterification into triacylglycerol and its precursor diacylglycerol in beta cells. DHA slightly decreased esterification of palmitate into diacylglycerol, while it had no effect on triacylglycerol synthesis. Moreover, DHA reduced accumulation of diacylglycerol species incorporating palmitate molecules, suggesting that the ELOVL2/DHA axis probably does not prevent beta cell apoptosis by stimulating neutral lipid synthesis from palmitate. It is known that inhibition of mitochondrial NEFA β-oxidation potentiates glucolipotoxicity-induced apoptosis [6]. Indeed, high glucose levels have been shown to decrease NEFA β-oxidation, through synthesis of malonyl-CoA, an allosteric inhibitor of CPT1 [2]. Nevertheless, etomoxir, an inhibitor of CPT1, could still potentiate glucolipotoxicity-induced beta cell apoptosis, suggesting a partial inactivation of CPT1 by high glucose. We found that DHA significantly increased palmitate oxidation, even in the presence of high levels of glucose and palmitate, suggesting a role for this pathway in the anti-apoptotic effect of the ELOVL2/DHA axis. Indeed, etomoxir prevented the protective effect of the ELOVL2/DHA axis in rodent and human beta cells and was associated with higher ceramide accumulation during glucolipotoxicity. Overexpression of a mutated form of Cpt1, which is insensitive to malonyl-CoA inhibition [31], counterbalanced Elovl2 downregulation-induced apoptosis and ceramide accumulation in beta cells during glucolipotoxicity. Moreover, specific downregulation of CPT1 totally prevented the protective effect of the ELOVL2/DHA axis. Together, our data suggest that the entry of palmitate into mitochondria through CPT1 contributes to the protective effect of the ELOVL2/DHA axis against glucolipotoxicity in beta cells.
These data support the idea that the ELOVL2/DHA axis regulates lipid partitioning in beta cells by channelling palmitate towards β-oxidation instead of ceramide synthesis. A similar effect is well consolidated for MUFAs [36]. PUFAs are known to prevent hepatic insulin resistance in an AMPKα2-dependent manner through regulation of NEFA β-oxidation [37]. Interestingly, AMPK activation, which increased NEFA β-oxidation [30], partially inhibited glucolipotoxicity-induced caspase activation when Elovl2 was downregulated. The ELOVL2/DHA axis stimulated AMPK as reflected by its phosphorylation and one of its targets, ACC, in beta cells. Inhibition of AMPK totally prevented the anti-apoptotic effect of the ELOVL2/DHA axis during glucolipotoxicity. Together, these data suggest that AMPK activation will reduce malonyl-CoA synthesis and therefore favour palmitate β-oxidation and beta cell survival in response to the ELOVL2/DHA axis.
We recently provided evidence for a role of ELOVL2 in glucose-induced insulin release [19]. In the present study, we showed an anti-apoptotic role of ELOVL2 against the deleterious effects of glucolipotoxicity in both rodent and human beta cells. Indeed, low levels of ELOVL2 and its product DHA predisposed beta cells to glucolipotoxicity-induced apoptosis. This protective effect is mediated by blocking the accumulation of pro-apoptotic ceramides. In fact, the ELOVL2/DHA axis modified lipid partitioning towards a non-toxic utilisation of palmitate by favouring its transport into mitochondria through a CPT1-dependent mechanism, where it can be β-oxidised. Finally, our work suggests that, independently of PUFA intake, modulation of intracellular PUFAs levels in beta cells could constitute a novel therapeutic strategy to prolong their survival and could limit the development of type 2 diabetes.
Data availability
Data is available on request from the corresponding authors.
Abbreviations
- ACC:
-
Acetyl-CoA carboxylase
- AICAR:
-
5-Aminoimidazole-4-carboxamide ribonucleotide
- AMPK:
-
AMP-activated protein kinase
- ASP:
-
Acid-soluble products
- CPT1:
-
Carnitine palmitoyltransferase 1
- DHA:
-
Docosahexaenoic acid
- ELOVL2:
-
Very long chain fatty acid elongase 2
- GPR120:
-
G-protein coupled receptor 120
- MUFA:
-
Monounsaturated fatty acid
- PARP:
-
Poly (ADP-ribose) polymerase
- PPMP:
-
dl-threo-1-phenyl-2-palmitoylamino-3-morpholino-1-propanol
- PUFA:
-
Polyunsaturated fatty acid
- siRNA:
-
Small interfering RNA
References
Nolan CJ, Leahy JL, Delghingaro-Augusto V et al (2006) Beta cell compensation for insulin resistance in Zucker fatty rats: increased lipolysis and fatty acid signalling. Diabetologia 49:2120–2130
Prentki M (2006) Islet cell failure in type 2 diabetes. J Clin Invest 116:1802–1812
Pick A, Clark J, Kubstrup C et al (1998) Role of apoptosis in failure of beta-cell mass compensation for insulin resistance and beta-cell defects in the male Zucker diabetic fatty rat. Diabetes 47:358–364
Donath MY, Gross DJ, Cerasi E, Kaiser N (1999) Hyperglycemia-induced beta-cell apoptosis in pancreatic islets of Psammomys obesus during development of diabetes. Diabetes 48:738–744
Shimabukuro M, Higa M, Zhou YT et al (1998) Lipoapoptosis in beta-cells of obese prediabetic fa/fa rats. Role of serine palmitoyltransferase overexpression. J Biol Chem 273:32487–32490
El-Assaad W, Buteau J, Peyot M-L et al (2003) Saturated fatty acids synergize with elevated glucose to cause pancreatic beta-cell death. Endocrinology 144:4154–4163
Maedler K, Spinas GA, Lehmann R et al (2001) Glucose induces beta-cell apoptosis via upregulation of the Fas receptor in human islets. Diabetes 50:1683–1690
Shimabukuro M, Zhou YT, Levi M, Unger RH (1998) Fatty acid-induced beta cell apoptosis: a link between obesity and diabetes. Proc Natl Acad Sci U S A 95:2498–2502
Prentki M, Joly E, El-Assaad W, Roduit R (2002) Malonyl-CoA signaling, lipid partitioning, and glucolipotoxicity: role in beta-cell adaptation and failure in the etiology of diabetes. Diabetes 51(Suppl 3):S405–S413
Kelpe CL, Moore PC, Parazzoli SD et al (2003) Palmitate inhibition of insulin gene expression is mediated at the transcriptional level via ceramide synthesis. J Biol Chem 278:30015–30021
El-Assaad W, Joly E, Barbeau A et al (2010) Glucolipotoxicity alters lipid partitioning and causes mitochondrial dysfunction, cholesterol, and ceramide deposition and reactive oxygen species production in INS832/13 ss-cells. Endocrinology 151:3061–3073
Maedler K, Oberholzer J, Bucher P et al (2003) Monounsaturated fatty acids prevent the deleterious effects of palmitate and high glucose on human pancreatic beta-cell turnover and function. Diabetes 52:726–733
Bhaswant M, Poudyal H, Brown L (2015) Mechanisms of enhanced insulin secretion and sensitivity with n-3 unsaturated fatty acids. J Nutr Biochem 26:571–584
Jump DB, Clarke SD (1999) Regulation of gene expression by dietary fat. Annu Rev Nutr 19:63–90
Sekiya M, Yahagi N, Matsuzaka T et al (2003) Polyunsaturated fatty acids ameliorate hepatic steatosis in obese mice by SREBP-1 suppression. Hepatology 38:1529–1539
González-Périz A, Horrillo R, Ferré N et al (2009) Obesity-induced insulin resistance and hepatic steatosis are alleviated by omega-3 fatty acids: a role for resolvins and protectins. FASEB J 23:1946–1957
Oosterveer MH, van Dijk TH, Tietge UJF et al (2009) High fat feeding induces hepatic fatty acid elongation in mice. PLoS One 4:e6066
Pauter AM, Olsson P, Asadi A et al (2014) Elovl2 ablation demonstrates that systemic DHA is endogenously produced and is essential for lipid homeostasis in mice. J Lipid Res 55:718–728
Cruciani-Guglielmacci C, Bellini L, Denom J et al (2017) Molecular phenotyping of multiple mouse strains under metabolic challenge uncovers a role for Elovl2 in glucose-induced insulin secretion. Mol Metab 6:340–351
Véret J, Coant N, Berdyshev EV et al (2011) Ceramide synthase 4 and de novo production of ceramides with specific N-acyl chain lengths are involved in glucolipotoxicity-induced apoptosis of INS-1 β-cells. Biochem J 438:177–189
Bligh EG, Dyer WJ (1959) A rapid method of total lipid extraction and purification. Can J Biochem Physiol 37:911–917
Berdyshev EV, Gorshkova IA, Usatyuk P et al (2006) De novo biosynthesis of dihydrosphingosine-1-phosphate by sphingosine kinase 1 in mammalian cells. Cell Signal 18:1779–1792
Akkaoui M, Cohen I, Esnous C et al (2009) Modulation of the hepatic malonyl-CoA–carnitine palmitoyltransferase 1A partnership creates a metabolic switch allowing oxidation of de novo fatty acids. Biochem J 420:429–438
Bellini L, Campana M, Mahfouz R et al (2015) Targeting sphingolipid metabolism in the treatment of obesity/type 2 diabetes. Expert Opin Ther Targets 19:1037–1050
Gjoni E, Brioschi L, Cinque A et al (2014) Glucolipotoxicity impairs ceramide flow from the endoplasmic reticulum to the Golgi apparatus in INS-1 β-cells. PLoS One 9:e110875
Lima S, Milstien S, Spiegel S (2014) A real-time high-throughput fluorescence assay for sphingosine kinases. J Lipid Res 55:1525–1530
Choi S-E, Jung I-R, Lee Y-J et al (2011) Stimulation of lipogenesis as well as fatty acid oxidation protects against palmitate-induced INS-1 beta-cell death. Endocrinology 152:816–827
Cnop M, Hannaert JC, Hoorens A et al (2001) Inverse relationship between cytotoxicity of free fatty acids in pancreatic islet cells and cellular triglyceride accumulation. Diabetes 50:1771–1777
Prentki M, Madiraju SRM (2012) Glycerolipid/free fatty acid cycle and islet β-cell function in health, obesity and diabetes. Mol Cell Endocrinol 353:88–100
Hardie DG, Pan DA (2002) Regulation of fatty acid synthesis and oxidation by the AMP-activated protein kinase. Biochem Soc Trans 30:1064–1070
Henique C, Mansouri A, Vavrova E et al (2015) Increasing mitochondrial muscle fatty acid oxidation induces skeletal muscle remodeling toward an oxidative phenotype. FASEB J 29:2473–2483
Biden TJ, Boslem E, Chu KY, Sue N (2014) Lipotoxic endoplasmic reticulum stress, β cell failure, and type 2 diabetes mellitus. Trends Endocrinol Metab 25:389–398
Kato T, Shimano H, Yamamoto T et al (2008) Palmitate impairs and eicosapentaenoate restores insulin secretion through regulation of SREBP-1c in pancreatic islets. Diabetes 57:2382–2392
Taneera J, Lang S, Sharma A et al (2012) A systems genetics approach identifies genes and pathways for type 2 diabetes in human islets. Cell Metab 16:122–134
Manukyan L, Ubhayasekera SJKA, Bergquist J et al (2015) Palmitate-induced impairments of β-cell function are linked with generation of specific ceramide species via acylation of sphingosine. Endocrinology 156:802–812
Nolan CJ, Larter CZ (2009) Lipotoxicity: why do saturated fatty acids cause and monounsaturates protect against it? J Gastroenterol Hepatol 24:703–706
Jelenik T, Rossmeisl M, Kuda O et al (2010) AMP-activated protein kinase α2 subunit is required for the preservation of hepatic insulin sensitivity by n-3 polyunsaturated fatty acids. Diabetes 59:2737–2746
Acknowledgements
The authors thank C. K. Ng, University College Dublin, Belfield, Ireland, for help with preparing the manuscript.
Contribution statement
HLS and LB contributed to the study concept and design, and to the analysis and interpretation of the data. LB, MCa, CR, NK, JV, KM and JD contributed to the acquisition of the data on caspase activity and the western blot experiments. LB and NK contributed to the acquisition and interpretation of the data from quantitative PCR experiments. LB and IH contributed to generate Elovl2 adenoviruses and interpretation of data using them. VL and CP-B contributed to the acquisition and interpretation of the data on [U-14C]palmitate metabolism. MB contributed to the preparation of human islets and analysis of the data. MCh and AB-Z performed and analysed the lipidomic data. CM, CC-G, PM, MI and BT contributed to the analysis of the data. HLS, LB and CM wrote/edited the manuscript with contributions from CP-B, CC-G, MI, PM and BT. HLS is responsible for the integrity of the work as a whole. All authors revised the article and approved the final version.
Funding
This project was supported by grants from the Centre National de la Recherche Scientifique (CNRS), the Innovative Medicines Initiative Joint Undertaking under grant agreement no. 155005 (IMIDIA), and the Agence Nationale de la Recherche (ANR PRCI-15-CE14-0027-01 BetaDiamark). LB received a doctoral fellowship supported by IMIDIA-ENSO. MCa received a doctoral fellowship from the Cardiovasculaire – Obésité – Rein – Diabète – Domaine d’Intérêt Majeur (CORDDIM), Ile de France. JV was supported by a postdoctoral fellowship from Université Paris Diderot.
Author information
Authors and Affiliations
Corresponding author
Ethics declarations
All authors declare that they have no duality of interest associated with this manuscript. The study sponsor was not involved in the design of the study, interpretation of the data or writing of the report.
Electronic supplementary material
ESM
(PDF 573 kb)
Rights and permissions
About this article
Cite this article
Bellini, L., Campana, M., Rouch, C. et al. Protective role of the ELOVL2/docosahexaenoic acid axis in glucolipotoxicity-induced apoptosis in rodent beta cells and human islets. Diabetologia 61, 1780–1793 (2018). https://doi.org/10.1007/s00125-018-4629-8
Received:
Accepted:
Published:
Issue Date:
DOI: https://doi.org/10.1007/s00125-018-4629-8









