Abstract
Key message
Two round-leaf mutants, rl-1 and rl-2, were identified from EMS-induced mutagenesis. High throughput sequencing and map-based cloning suggested CsPID encoding a Ser/Thr protein kinase as the most possible candidate for rl-1. Rl-2 was allelic to Rl-1.
Abstract
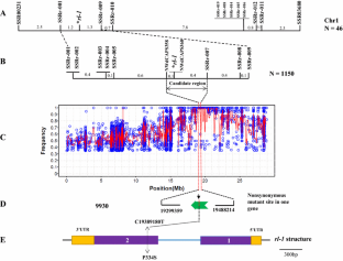
Leaf shape is an important plant architecture trait that is affected by plant hormones, especially auxin. In Arabidopsis, PINOID (PID), a regulator for the auxin polar transporter PIN (PIN-FORMED) affects leaf shape formation, but this function of PID in crop plants has not been well studied. From an EMS mutagenesis population, we identified two round-leaf (rl) mutants, C356 and C949. Segregation analysis suggested that both mutations were controlled by single recessive genes, rl-1 and rl-2, respectively. With map-based cloning, we show that CsPID as the candidate gene of rl-1; a non-synonymous SNP in the second exon of CsPID resulted in an amino acid substitution and the round leaf phenotype. As compared in the wild type plant, CsPID had significantly lower expression in the root, leaf and female flowers in C356, which may result in the less developed roots, round leaves and abnormal female flowers, respectively in the rl-1 mutant. Among the three copies of PID genes, CsPID, CsPID2 and CSPID2L (CsPID2-like) in the cucumber genome, CsPID was the only one with significantly differential expression in adult leaves between WT and C356 suggesting CsPID plays a main role in leaf shape formation. The rl-2 mutation in C949 was also cloned, which was due to another SNP in a nearby location of rl-1 in the same CsPID gene. The two round leaf mutants and the work presented herein provide a good foundation for understanding the molecular mechanisms of CsPID in cucumber leaf development.







Similar content being viewed by others
References
Barkoulas M, Galinha C, Grigg SP, Tsiantis M (2007) From genes to shape: regulatory interactions in leaf development. Curr Opin Plant Biol 10:660–666
Barkoulas M, Hay A, Kougioumoutzi E, Tsiantis M (2008) A developmental framework for dissected leaf formation in the Arabidopsis relative Cardamine hirsuta. Nat Genet 40:1136–1141
Benjamins R, Quint A, Weijers D, Hooykaas P, Offringa R (2001) The PINOID protein kinase regulates organ development in Arabidopsis by enhancing polar auxin transport. Development 128:4057–4067
Bennett SRM, Alvarez JP, Bossinger G, Smyth DR (1995) Morphogenesis in pinoid mutants of Arabidopsis thaliana. Plant J 8:505–520
Bilsborough GD, Runions A, Barkoulas M, Jenkins HW, Hasson A, Galinha C, Laufs P, Hay A, Prusinkiewicz P, Tsiantis M (2011) Model for the regulation of Arabidopsis thaliana leaf margin development. Proc Natl Acad Sci USA 108:3424–3429
Bo K, Wang H, Pan Y, Behera TK, Pandey S, Wen C, Wang Y, Simon PW, Li Y, Chen J, Weng Y (2016) SHORT HYPOCOTYL1 encodes a SMARCA3-like chromatin remodeling factor regulating elongation. Plant Physiol 172:1273–1292
Call AD, Wehner TC (2010) Gene list 2010 for cucumber. Cucurbit Genet Coop Rep 33–34:69–103
Cavagnaro PF, Senalik DA, Yang L, Simon PW, Harkins TT, Kodira CD, Huang S, Weng Y (2010) Genome-wide characterization of simple sequence repeats in cucumber (Cucumis sativus L.). BMC Genom 11:569
Chen F, Fu B, Pan Y, Zhang C, Wen H, Weng Y, Chen P, Li Y (2017) Fine mapping identifies CsGCN5 encoding a histone acetyltransferase as putative candidate gene for tendril-less1 mutation (td-1) in cucumber. Theor Appl Genet 130:1549–1558
Christensen SK, Dagenais N, Chory J, Weigel D (2000) Regulation of auxin response by the protein kinase PINOID. Cell 100:469–478
da Maia LC, Palmieri DA, De Souza VQ, Kopp MM, De Carvalho FI, De Oliveira AC (2008) SSR locator: tool for simple sequence repeat discovery integrated with primer design and pcr simulation. Int J Plant Genom 2008:412696
Dkhar J, Pareek A (2014) What determines a leaf’s shape? EvoDevo 5:47
Emery JF, Floyd SK, Alvarez J, Eshed Y, Nawker NP, Izhaki A, Baum SF, Bowman JL (2003) Radial patterning of Arabidopsis shoots by class III HD-ZIP and KANADI genes. Curr Biol 13:1768–1774
Friml J, Yang X, Michniewicz M, Weijers D, Quint A et al (2004) A PINOID-dependent binary switch in apical-basal PIN polar targeting directs auxin efflux. Science 306:862–865
Gao D, Zhang C, Zhang S, Hu B, Wang S, Zhang Z, Huang S (2017) Mutation in a novel gene SMALL AND CORDATE LEAF 1 affects leaf morphology in cucumber. J Integr Plant Biol 59:736–741
Hay A, Tsiantis M (2006) The genetic basis for differences in leaf form between Arabidopsis thaliana and its wild relative Cardamine hirsuta. Nat Genet 38:942–947
Huang S, Li R, Zhang Z, Li L, Gu X, Fan W et al (2009) The genome of the cucumber, Cucumis sativus L. Nat Genet 41:1275–1281
Kawamura E, Horiguchi G, Tsukaya H (2010) Mechanisms of leaf tooth formation in Arabidopsis. Plant J 62:429–441
Kerstetter RA, Bollman K, Taylor RA, Bomblies K, Poethig RS (2001) KANADI regulates organ polarity in Arabidopsis. Nature 411:706–709
Kim J, Jung J, Reyes JL, Kim Y, Kim S, Chung K, Kim JA, Lee M, Lee Y, Kim VN, Chua N, Park C (2005) MicroRNA-directed cleavage of ATHB15 mRNA regulates vascular development in Arabidopsis inflorescence stems. Plant J 42:84–94
Kleine-Vehn J, Huang F, Naramoto S, Zhang J, Michniewicz M, Offringa R, Friml J (2009) PIN auxin efflux carrier polarity is regulated by PINOID kinase-mediated recruitment into gnom-independent trafficking in Arabidopsis. Plant Cell 21:3839–3849
Koenig D, Sinha N (2010) Evolution of leaf shape: a pattern emerges. Curr Top Dev Biol 91:169–183
Koenig D, Bayer E, Kang J, Kuhlemeier C, Sinha N (2009) Auxin patterns Solanum lycopersicum leaf morphogenesis. Development 136:2997–3006
Lee SH, Cho HT (2006) PINOID positively regulates auxin efflux in Arabidopsis root hair cells and tobacco cells. Plant Cell 18:1604–1616
Li H, Durbin R (2009) Fast and accurate short read alignment with Burrows–Wheeler transform. Bioinformatics 25:1754–1760
Li L, Kang D, Chen Z, Qu L (2007) Hormonal regulation of leaf morphogenesis in Arabidopsis. J Integr Plant Biol 49:75–80
Li Y, Yang L, Pathak M, Li D, He X, Weng Y (2011) Fine genetic mapping of cp: a recessive gene for compact (dwarf) plant architecture in cucumber, Cucumis sativus L. Theor Appl Genet 123:973–983
Li WQ, Gao B, Yang J, Chen P, Li YH (2015) Physiological characterization of a new yellow leaf mutant. Acta Agric Boreal Occident Sin 24:98–103 (in Chinese)
Livak KJ, Schmittgen TD (2001) Analysis of relative gene expression data using real-time quantitative PCR and the 2−ΔΔCt method. Methods 25:402–408
Marquès-Bueno MM, Moreno-Romero J, Abas L, De Michele R, Martinez MC (2011) A dominant negative mutant of protein kinase CK2 exhibits altered auxin responses in Arabidopsis. Plant J 67:169–180
McSteen P, Malcomber S, Skirpan A, Lunde C, Wu X, Kellogg E, Hake S (2007) barren inflorescence2 encodes a co-ortholog of the PINOID serine/threonine kinase and is required for organogenesis during inflorescence and vegetative development in maize. Plant Physiol 144:1000–1011
Michniewicz M, Zago MK, Abas L, Weijers D, Schweighofer A et al (2007) Antagonistic regulation of PIN phosphorylation by PP2A and PINOID directs auxin flux. Cell 130:1044–1056
Mohammadi A, Omid M (2010) Economical analysis and relation between energy inputs and yield of greenhouse cucumber production in Iran. Appl Energy 87:191–196
Naramoto S (2017) Polar transport in plants mediated by membrane transporters: focus on mechanisms of polar auxin transport. Curr Opin Plant Biol 40:8–14
Nicotra AB, Leigh A, Boyce CK, Jones CS, Niklas KJ, Royer DL, Tsukaya H (2011) The evolution and functional significance of leaf shape in the angiosperms. Funct Plant Biol 38:535–552
Pan Y, Bo K, Cheng Z, Weng Y (2015) The loss-of-function GLABROUS 3 mutation in cucumber is due to LTR-retrotransposon insertion in a class IV HD-ZIP transcription factor gene CsGL3 that is epistatic over CsGL1. BMC Plant Biol 15:302
Pekker I, Alvarez JP, Eshed Y (2005) Auxin response factors mediate Arabidopsis organ asymmetry via modulation of KANADI activity. Plant Cell 17:2899–2910
Pressoir G, Brown PJ, Zhu W, Upadyayula N, Rocheford TR, Buckler ES, Kresovich S (2009) Natural variation in maize architecture is mediated by allelic differences at the PINOID co-ortholog barren inflorescence2. Plant J 58:618–628
Ramirez J, Bolduc N, Lisch D, Hake S (2009) Distal expression of knotted1 in maize leaves leads to reestablishment of proximal/distal patterning and leaf dissection. Plant Physiol 151:1878–1888
Ren Y, Zhang Z, Liu J, Staub J, Han Y et al (2009) An integrated genetic and cytogenetic map of the cucumber genome. PLoS ONE 4(6):e5795
Rodriguez RE, Debernardi JM, Palatnik JF (2014) Morphogenesis of simple leaves: regulation of leaf size and shape. Wiley Interdiscip Rev Dev Biol 3:41–57
Saini K, Markakis MN, Zdanio M, Balcerowicz DM, Beeckman T, De Veylder L, Prinsen E, Beemster GTS, Vissenberg K (2017) Alteration in auxin homeostasis and signaling by overexpression of PINOID kinase causes leaf growth defects in Arabidopsis thaliana. Front Plant Sci 8:1009
Saitou N, Nei M (1987) The neighbor-joining method: a new method for reconstructing phylogenetic trees. Mol Biol Evol 4:406–425
Shwartz I, Levy M, Ori N, Bar M (2016) Hormones in tomato leaf development. Dev Biol 419:132–142
Tsukaya H (1995) Developmental genetics of leaf morphogenesis in dicotyledonous plants. J Plant Res 108:407–416
Tsukaya H (2005) Leaf shape: genetic controls and environmental factors. Int J Dev Biol 49:547–555
Tsukaya H (2006) Mechanism of leaf-shape determination. Annu Rev Plant Biol 57:477–496
Tsukaya H (2013) Leaf development. In: The Arabidopsis book, p e0163. https://doi.org/10.1199/tab.0163
Vanneste S, Friml J (2009) Auxin: a trigger for change in plant development. Cell 136:1005–1016
Wan H, Zhao Z, Qian C, Sui Y, Malik AA, Chen J (2010) Selection of appropriate reference genes for gene expression studies by quantitative realtime polymerase chain reaction in cucumber. Anal Biochem 399:257–261
Wang H, Li W, Qin Y, Pan Y, Wang X, Weng Y, Chen P, Li Y (2017) The cytochrome P450 gene CsCYP85A1 is a putative candidate for super compact-1 (scp-1) plant architecture mutation in cucumber (Cucumis sativus L.). Front Plant Sci 8:266
Wechter WP, Levi A, Harris KR, Davis AR, Fei Z, Katzir N, Giovannoni JJ, Salman-Minkov A, Hernandez A, Thimmapuram J, Tadmor Y, Portnoy V, Trebitsh T (2008) Gene expression in developing watermelon fruit. BMC Genom 9:275
Wisniewska J, Xu J, Seifertova D, Brewer PB et al (2006) Polar PIN localization directs auxin flow in plants. Science 312:883
Zhou GK, Kubo M, Zhong R, Demura T, Ye ZH (2007) Overexpression of miR165 affects apical meristem formation, organ polarity establishment and vascular development in Arabidopsis. Plant Cell Physiol 48:391–404
Zhou C, Han L, Fu C, Wen J, Cheng X et al (2013) The trans-acting short interfering RNA3 pathway and no apical meristem antagonistically regulate leaf margin development and lateral organ separation, as revealed by analysis of an argonaute7/lobed leaflet1 mutant in Medicago truncatula. Plant Cell 25:4845–4862
Zourelidou M, Absmanner B, Weller B, Barbosa ICR, Willige BC et al (2014) Auxin efflux by PIN-FORMED proteins is activated by two different protein kinases, D6 PROTEIN KINASE and PINOID. eLife 3:e02860
Acknowledgements
This research was supported by a grant from the National Natural Science Foundation of China (Project #31471891) to YL and the National Institute of Food and Agriculture, U.S. Department of Agriculture, under award number 2015-51181-24285 to YW.
Author information
Authors and Affiliations
Corresponding authors
Ethics declarations
Conflict of interest
On behalf of all authors, the corresponding author declares that there is no conflict of interest.
Additional information
Communicated by Michael J. Havey.
Electronic supplementary material
Below is the link to the electronic supplementary material.
Rights and permissions
About this article
Cite this article
Zhang, C., Chen, F., Zhao, Z. et al. Mutations in CsPID encoding a Ser/Thr protein kinase are responsible for round leaf shape in cucumber (Cucumis sativus L.). Theor Appl Genet 131, 1379–1389 (2018). https://doi.org/10.1007/s00122-018-3084-8
Received:
Accepted:
Published:
Issue Date:
DOI: https://doi.org/10.1007/s00122-018-3084-8


