Skip to main content

Zusammenhang zwischen Burnout und Persönlichkeit

Ergebnisse aus der Zürich-Studie

Association between burnout and personality

Results of the Zürich study

Zusammenfassung

Hintergrund

Die Ursachen für Burnout werden v. a. in prekären Arbeitsverhältnissen lokalisiert. Die Forschungslage zu personenbezogenen Risikofaktoren für Burnout ist bescheiden. Es gibt erheblichen Forschungsbedarf, der sich mit der Interaktion von Umwelt und Person auf das Burnout-Risiko beschäftigt.

Methoden

Grundlage unserer Analyse ist die Zürich-Studie. Die Teilnehmer dieser Kohorte aus der Allgemeinbevölkerung wurden 1978 erstmals im Alter von 19 bis 20 Jahren untersucht und bis ins Alter von 49 bis 50 nachverfolgt. In der letzten Nachuntersuchung 2008 wurden erstmals Burnout-Maße erhoben. Untersucht wurden die Zusammenhänge zwischen Burnout, Mastery und Selbstvertrauen einerseits und andererseits Persönlichkeitsvariablen, die 1988 mittels des Freiburger Persönlichkeitsinventars gemessen worden waren.

Ergebnisse

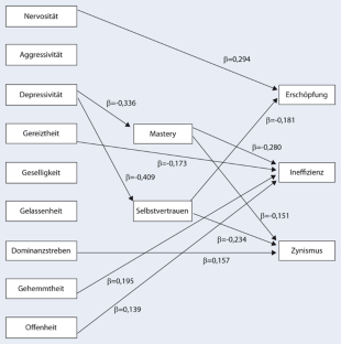
In einem pfadanalytischen Modell konnten wir diverse Zusammenhänge zwischen den genannten Variablen aufzeigen. Unsere Ergebnisse weisen darauf hin, dass es eine komplexe Interaktion von dysfunktionaler, maladaptiver Persönlichkeit und Burnout gibt.

Schlussfolgerungen

Um Burnout besser zu verstehen, braucht es Stichproben aus der Allgemeinbevölkerung, die sowohl aus personen- als auch umweltbezogener Perspektive untersucht werden.

Summary

Background

The causes of burnout can be mainly ascribed to stressful working conditions. Research results concerning the influence of personality characteristics on the risk of burnout are rare. Research addressing the interaction of the person and the environment on the risk of burnout is needed.

Methods

This study analysed data from the Zürich study. This study of a cohort from the general population started in 1978, when the participants were 19 and 20 years old and followed them until the age of 49 and 50. In the last interview (2008) several dimensions of burnout were assessed for the first time. The association between burnout and coping (mastery and self-confidence) on the one hand and personality characteristics as assessed in 1988 by means of the Freiburg Personality Inventory on the other were analysed.

Results

In a path-analytical model various associations between the variables under investigation were found. The results identify a complex interaction between a dysfunctional, maladaptive personality and burnout.

Conclusions

More samples from the general population are needed to better understand the interaction between person and environment on the risk of burnout.

This is a preview of subscription content, access via your institution.

Abb. 1
Abb. 2

Literatur

  1. Ahola K, Honkonen T, Isometsa E et al (2005) The relationship between job-related burnout and depressive disorders–results from the Finnish Health 2000 Study. J Affect Disord 88:55–62

    PubMed  Article  Google Scholar 

  2. Ahola K, Honkonen T, Kivimaki M et al (2006) Contribution of burnout to the association between job strain and depression: the health 2000 study. J Occup Environ Med 48:1023–1030

    PubMed  Article  Google Scholar 

  3. Angst J, Dobler-Mikola A, Binder J (1984) The Zurich study–a prospective epidemiological study of depressive, neurotic and psychosomatic syndromes. I. Problem, methodology. Eur Arch Psychiatry Neurol Sci 234:13–20

    PubMed  Article  CAS  Google Scholar 

  4. Angst J, Gamma A, Neuenschwander M et al (2005) Prevalence of mental disorders in the Zurich cohort study: a twenty year prospective study. Epidemiol Psichiatr Soc 14:68–76

    PubMed  Article  Google Scholar 

  5. Blom V (2012) Contingent self-esteem, stressors and burnout in working women and men. Work 43:123–131

    PubMed  Google Scholar 

  6. Brown TA (2006) Confirmatory factor analysis for applied research. Guilford Press, New York

  7. Cohen J (1988) Power analysis for the behavioral sciences. Erlbaum, Hillsdale

  8. Derogatis LR (1977) Symptom Checklist 90, R-Version manual I: scoring, administration, and procedures for the SCL-90. Johns Hopkins Press, Baltimore

  9. Dunn G, Pickles A, Tansella M et al (1999) Two-phase epidemiological surveys in psychiatric research. Br J Psychiatry 174:95–100

    PubMed  Article  CAS  Google Scholar 

  10. Eich D, Ajdacic-Gross V, Condrau M et al (2003) The Zurich Study: participation patterns and Symptom Checklist 90-R scores in six interviews, 1979–99. Acta Psychiatr Scand Suppl 108:11–14

    Article  Google Scholar 

  11. Fahrenberg J, Hampel R, Selg H (1984) Das Freiburger Persönlichkeitsinventar FPI. Revidierte Fassung FPI-R und teilweise geänderte Fassung FPI-A1. 4. revidierte Aufl. Hogrefe, Göttingen

  12. Freudenberger HJ (1974) Staff Burnout. J Soc Iss 30:159–165

    Article  Google Scholar 

  13. Hobfoll SE, Walfisch S (1984) Coping with a threat to life: a longitudinal study of self-concept, social support, and psychological distress. Am J Community Psychol 12:87–100

    PubMed  Article  CAS  Google Scholar 

  14. Kielholz P (1957) Diagnostik und Therapie der depressiven Zustandsbilder. Schweiz Med Wochenschr 5:107–110

    Google Scholar 

  15. Kielholz P (1959) Klinik, Differentialdiagnostik und Therapie der depressiven Zustandsbilder. Acta Psychosom (Docum Geigy) 2

  16. Korczak D, Huber B (2012) Burnout. Kann man es messen? Bundesgesundheitsbl 55:164–171

    Article  CAS  Google Scholar 

  17. Lauber C, Nordt C, Falcato L et al (2004) Factors influencing social distance toward people with mental illness. Community Ment Health J 40:265–274

    PubMed  Article  Google Scholar 

  18. Mäkikangas A, Hätinen M, Kinnunen U et al (2011) Longitudinal factorial invariance of the Maslach Burnout Inventory-General Survey among employees with job-related psychological health problems. Stress Health 27:347–352

    Article  Google Scholar 

  19. Maslach C, Jackson S (1981) The measurement of experienced burnout. J Occup Behav 2:99–113

    Article  Google Scholar 

  20. Maslach C, Jackson S, Leiter MP (1996) MBI: Maslach Burnout Inventory Manual. Consulting Psychologists Press, Palo Alto

  21. Maslach C, Schaufeli WB, Leiter MP (2001) Job burnout. Annu Rev Psychol 52:397–422

    PubMed  Article  CAS  Google Scholar 

  22. Mols F, Denollet J (2010) Type D personality in the general population: a systematic review of health status, mechanisms of disease, and work-related problems. Health Qual Life Outcomes 8:9

    PubMed  Article  Google Scholar 

  23. Muthén LK, Muthén BO (1998–2012) Mplus User’s Guide, 7. Aufl. Muthén und Muthén, Los Angeles

  24. Pearlin LI, Schooler C (1978) The structure of coping. J Health Soc Behav 19:2–21

    PubMed  Article  CAS  Google Scholar 

  25. Riedel-Heller SG, Luppa M, Seidler A et al (2013) Psychische Gesundheit und Arbeit. Konzepte, Evidenz und Implikationen für Forschung und Praxis. Nervenarzt

  26. Rossler W (2012) Stress, burnout, and job dissatisfaction in mental health workers. Eur Arch Psychiatry Clin Neurosci 262(Suppl 2):S65–S69

    PubMed  Article  Google Scholar 

  27. Rossler W, Hengartner MP, Angst J et al (2012) Linking substance use with symptoms of sub-clinical psychosis in a community cohort over 30 years. Addiction 107:1174–1184

    PubMed  Article  Google Scholar 

  28. Schaufeli WB, Bakker AB, Hoogduin K et al (2001) On the clinical validity of the maslach burnout inventory and the burnout measure. Psychol Health 16:565–582

    PubMed  Article  CAS  Google Scholar 

  29. Siegrist J (2013) Berufliche Gratifikationskrisen und depressive Störungen. Aktuelle Forschungsevidenz. Nervenarzt 84:33–37

    PubMed  Article  CAS  Google Scholar 

  30. Staehelin JE (1955) Übersicht. Über Depressionszustände. Schweiz Med Wochenschr 50:1205–1209

    Google Scholar 

  31. Walter U, Krugmann CS, Plaumann M (2012) Burnout wirksam prävenieren? Ein systematischer Review zur Effektivität individuumsbezogener und kombinierter Ansätze. Bundesgesundheitsbl 55:172–182

    Article  CAS  Google Scholar 

Download references

Interessenkonflikt

Der korrespondierende Autor gibt für sich und seine Koautoren an, dass kein Interessenkonflikt besteht.

Author information

Affiliations

Authors

Corresponding author

Correspondence to W. Rössler.

Rights and permissions

Reprints and Permissions

About this article

Cite this article

Rössler, W., Hengartner, M., Ajdacic-Gross, V. et al. Zusammenhang zwischen Burnout und Persönlichkeit. Nervenarzt 84, 799–805 (2013). https://doi.org/10.1007/s00115-013-3742-7

Download citation

  • Published:

  • Issue Date:

  • DOI: https://doi.org/10.1007/s00115-013-3742-7

Schlüsselwörter

  • Burnout
  • Persönlichkeit
  • Psychiatrische Epidemiologie
  • Allgemeinbevölkerung
  • Zürich-Studie

Keywords

  • Burnout
  • Personality
  • Psychiatric epidemiology
  • General population
  • Zürich study