Skip to main content

A molecular imaging biosensor detects in vivo protein folding and misfolding

Abstract

Aberrant protein folding represents the molecular basis of many important human diseases. Although the discovery of new anti-misfolding drugs is a major priority in molecular therapeutics, there is currently no generalizable protein folding assay for use in cell-based high throughput screening (HTS) of chemical libraries, or for in vivo imaging. We molecularly engineered a bioluminescence-based biosensor composed of rationally split Firefly luciferase reporter fragments flanking a test protein, and used this in a protein-fragment complementation assay to quantitatively measure folding of the test protein. We comprehensively validated this biosensor in vitro, in cells, and by optically imaging protein folding and misfolding in living mice using several test proteins including enhanced green fluorescent protein, Renilla luciferase, Gaussia luciferase, and SIRT1. Applications of this novel biosensor are potentially far-reaching in both cell-based HTS approaches to discover new anti-misfolding drugs, and when using the same biosensor in validation studies of drug candidates in small animal models.

Key messages

  • Novel anti-misfolding drugs are needed as molecular therapeutics for many diseases.

  • We developed first in vivo imaging protein folding biosensor to aid drug discovery.

  • Biosensor created by flanking a test protein with rationally split Firefly luciferase.

  • Biosensor validated by detecting folding of test proteins EGFP, Rluc, Gluc, and SIRT1.

  • Generalizable molecular biosensor for translational applications in drug screening.

This is a preview of subscription content, access via your institution.

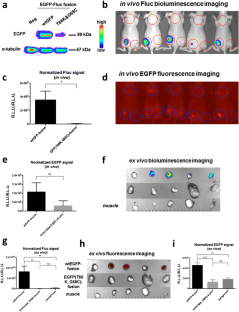
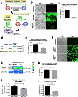
Fig. 1
Fig. 2
Fig. 3
Fig. 4

References

  1. Denny RA, Gavrin LK, Saiah E (2013) Recent developments in targeting protein misfolding diseases. Bioorg Med Chem Lett 23:1935–1944

    CAS  Article  PubMed  Google Scholar 

  2. Ong DS, Kelly JW (2011) Chemical and/or biological therapeutic strategies to ameliorate protein misfolding diseases. Curr Opin Cell Biol 23:231–238

    CAS  Article  PubMed  Google Scholar 

  3. Buchner J, Kiefhaber T (2008) Protein folding handbook. Wiley-VCH Verlag GmbH & Co. KGaA. Print ISBN: 9783527307845. Online ISBN: 9783527619498. Doi: 10.1002/9783527619498

  4. Pittman AM, Lage MD, Poltoratsky V, Vrana JD, Paiardini A, Roncador A, Cellini B, Hughes RM, Tucker CL (2012) Rapid profiling of disease alleles using a tunable reporter of protein misfolding. Genetics 192:831–842

    CAS  Article  PubMed  PubMed Central  Google Scholar 

  5. Cabantous S, Rogers Y, Terwilliger TC, Waldo GS (2008) New molecular reporters for rapid protein folding assays. PLoS One 3:e2387

    Article  PubMed  PubMed Central  Google Scholar 

  6. Ebbinghaus S, Dhar A, McDonald JD, Gruebele M (2010) Protein folding stability and dynamics imaged in a living cell. Nat Methods 7:319–23

    CAS  Article  PubMed  Google Scholar 

  7. Schuler B, Eaton WA (2008) Protein folding studied by single-molecule FRET. Curr Opin Struct Biol 18:16–26

    CAS  Article  PubMed  PubMed Central  Google Scholar 

  8. Curnow P, Booth PJ (2010) The contribution of a covalently bound cofactor to the folding and thermodynamic stability of an integral membrane protein. J Mol Biol 403:630–642

    CAS  Article  PubMed  Google Scholar 

  9. Deniz AA et al (2000) Single-molecule protein folding: diffusion fluorescence resonance energy transfer studies of the denaturation of chymotrypsin inhibitor 2. Proc Natl Acad Sci U S A 97:5179–5184

    CAS  Article  PubMed  PubMed Central  Google Scholar 

  10. Weiss S (2000) Measuring conformational dynamics of biomolecules by single molecule fluorescence spectroscopy. Nat Struct Biol 7:724–729

    CAS  Article  PubMed  Google Scholar 

  11. Weissleder R, Ntziachristos V (2003) Shedding light onto live molecular targets. Nat Med 9:123–128

    CAS  Article  PubMed  Google Scholar 

  12. Willmann JK, van Bruggen N, Dinkelborg LM, Gambhir SS (2008) Molecular imaging in drug development. Nat Rev Drug Discov 7:591–607

    CAS  Article  PubMed  Google Scholar 

  13. Christopher JA, Baldwin TO (1996) Implications of N and C-terminal proximity for protein folding. J Mol Biol 257:175–187

    CAS  Article  PubMed  Google Scholar 

  14. Paulmurugan R, Umezawa Y, Gambhir SS (2002) Noninvasive imaging of protein-protein interactions in living subjects by using reporter protein complementation and reconstitution strategies. Proc Natl Acad Sci U S A 99:15608–15613

    CAS  Article  PubMed  PubMed Central  Google Scholar 

  15. Michnick SW (2001) Exploring protein interactions by interaction-induced folding of proteins from complementary peptide fragments. Curr Opin Struct Biol 11:472–477

    CAS  Article  PubMed  Google Scholar 

  16. Massoud TF, Paulmurugan R, Gambhir SS (2010) A molecularly engineered split reporter for imaging protein-protein interactions with positron emission tomography. Nat Med 16:921–926

    CAS  Article  PubMed  PubMed Central  Google Scholar 

  17. Wu JC, Sundaresan G, Iyer M, Gambhir SS (2001) Noninvasive optical imaging of firefly luciferase reporter gene expression in skeletal muscles of living mice. Mol Ther 4:297–306

    CAS  Article  PubMed  Google Scholar 

  18. Paulmurugan R, Gambhir SS (2007) Combinatorial library screening for developing an improved split-firefly luciferase fragment-assisted complementation system for studying protein-protein interactions. Anal Chem 79:2346–53

    CAS  Article  PubMed  PubMed Central  Google Scholar 

  19. Yang J, Koga Y, Nakano H, Yamane T (2002) Modifying the chain-length selectivity of the lipase from Burkholderia cepacia KWI-56 through in vitro combinatorial mutagenesis in the substrate-binding site. Protein Eng 15:147–152

    CAS  Article  PubMed  Google Scholar 

  20. Tsien RY (1998) The green fluorescent protein. Annu Rev Biochem 67:509–544

    CAS  Article  PubMed  Google Scholar 

  21. Topell S, Hennecke J, Glockshuber R (1999) Circularly permuted variants of the green fluorescent protein. FEBS Lett 457:283–289

    CAS  Article  PubMed  Google Scholar 

  22. Kubelka J, Hofrichter J, Eaton WA (2004) The protein folding ‘speed limit’. Curr Opin Struct Biol 14:76–88

    CAS  Article  PubMed  Google Scholar 

  23. Liu T, Liu PY, Marshall GM (2009) The critical role of the class III histone deacetylase SIRT1 in cancer. Cancer Res 69:1702–1705

    CAS  Article  PubMed  Google Scholar 

  24. Sharma A, Gautam V, Costantini S, Paladino A, Colonna G (2012) Interactomic and pharmacological insights on human sirt-1. Front Pharmacol 3:40

    Article  PubMed  PubMed Central  Google Scholar 

  25. Dai H, Case AW, Riera TV, Considine T, Lee JE, Hamuro Y, Zhao H, Jiang Y, Sweitzer SM, Pietrak B et al (2015) Crystallographic structure of a small molecule SIRT1 activator-enzyme complex. Nat Commun 6:7645

    Article  PubMed  PubMed Central  Google Scholar 

Download references

Acknowledgments

We acknowledge use of the Stanford Center for Innovation in In-Vivo Imaging (SCi3) Core Facility and thank Dr. Sanjiv Sam Gambhir, Chairman, Department of Radiology, Stanford University, for his constant support. This work was supported by the National Institutes of Health (NIH grant R21CA185805 to T.F.M. and R.P.). T.F.M. was supported in part by the Ben and Catherine Ivy Foundation.

Author information

Affiliations

Authors

Corresponding authors

Correspondence to Ramasamy Paulmurugan or Tarik F. Massoud.

Ethics declarations

Conflict of interest

The authors declare that they have no competing interests.

Electronic supplementary material

Below is the link to the electronic supplementary material.

ESM 1

(PDF 1102 kb)

Rights and permissions

Reprints and Permissions

About this article

Verify currency and authenticity via CrossMark

Cite this article

Sheahan, A.V., Sekar, T.V., Chen, K. et al. A molecular imaging biosensor detects in vivo protein folding and misfolding. J Mol Med 94, 799–808 (2016). https://doi.org/10.1007/s00109-016-1437-9

Download citation

  • Received:

  • Revised:

  • Accepted:

  • Published:

  • Issue Date:

  • DOI: https://doi.org/10.1007/s00109-016-1437-9

Keywords

  • Protein folding
  • Protein misfolding
  • Molecular imaging
  • Drug discovery
  • High throughput screening
  • Bioluminescence imaging