Skip to main content

DcR3 suppresses influenza virus-induced macrophage activation and attenuates pulmonary inflammation and lethality

Abstract

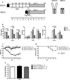
Influenza A virus (IAV) infects macrophages and stimulates innate immunity receptors and sensors to produce proinflammatory cytokines and chemokines, which are responsible for IAV-induced pulmonary inflammation and injury. Decoy receptor 3 (DcR3) is a soluble protein belonging to the tumor necrosis factor receptor superfamily (TNFRSF), and is able to skew macrophage differentiation into an M2 phenotype. We demonstrated that DcR3 attenuated IAV-induced secretion of proinflammatory cytokines and chemokine from macrophages, and mitigated pulmonary infiltration and reduce lethality. Proteome-wide phosphoproteomic mapping revealed that DcR3 not only activated STK10, a negative regulator of cell migration, but also inactivated PKC-α, which are crucial for the activation of ERK and JNK in human macrophages. Furthermore, less pulmonary infiltration with lower levels of proinflammatory cytokines and chemokine in bronchoalveolar lavage fluid (BALF) were observed in DcR3-transgenic mice. Moreover, recombinant DcR3.Fc and heparan sulfate proteoglycan binding domain of DcR3.Fc (HBD.Fc) fusion proteins attenuated weight loss and protected mice from IAV-induced lethality. Thus, DcR3-mediated protection is not only via suppression of proinflammatory cytokine and chemokine release, but also via activation of STK10 to inhibit cell infiltration. DcR3 fusion proteins may become therapeutic agents to protect host from IAV-induced lethality in the future.

Key message

• DcR3 suppresses IAV-induced cytokine secretion.

• DcR3 inhibits IAV-induced JNK and ERK activation in human macrophages.

• DcR3 downregulates TLR3 and 7 expressions in human macrophages.

• DcR3 protects mice from IAV-induced lethality.

This is a preview of subscription content, access via your institution.

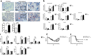
Fig. 1
Fig. 2
Fig. 3
Fig. 4
Fig. 5

References

  1. Cox NJ, Subbarao K (2000) Global epidemiology of influenza: past and present. Annu Rev Med 51:407–421

    CAS  Article  PubMed  Google Scholar 

  2. Fujisawa H, Tsuru S, Taniguchi M, Zinnaka Y, Nomoto K (1987) Protective mechanisms against pulmonary infection with influenza virus. I. Relative contribution of polymorphonuclear leukocytes and of alveolar macrophages to protection during the early phase of intranasal infection. J Gen Virol 68(Pt 2):425–432

    Article  PubMed  Google Scholar 

  3. Hofmann P, Sprenger H, Kaufmann A, Bender A, Hasse C, Nain M, Gemsa D (1997) Susceptibility of mononuclear phagocytes to influenza A virus infection and possible role in the antiviral response. J Leukoc Biol 61:408–414

    CAS  PubMed  Google Scholar 

  4. Bender BS, Small PA Jr (1992) Influenza: pathogenesis and host defense. Semin Respir Infect 7:38–45

    CAS  PubMed  Google Scholar 

  5. Julkunen I, Melen K, Nyqvist M, Pirhonen J, Sareneva T, Matikainen S (2000) Inflammatory responses in influenza A virus infection. Vaccine 19(Suppl 1):S32–S37

    CAS  Article  PubMed  Google Scholar 

  6. Shaw MW, Arden NH, Maassab HF (1992) New aspects of influenza viruses. Clin Microbiol Rev 5:74–92

    PubMed Central  CAS  PubMed  Google Scholar 

  7. Gordon S (2003) Alternative activation of macrophages. Nat Rev Immunol 3:23–35

    CAS  Article  PubMed  Google Scholar 

  8. Ricardo SD, van Goor H, Eddy AA (2008) Macrophage diversity in renal injury and repair. J Clin Invest 118:3522–3530

    PubMed Central  CAS  Article  PubMed  Google Scholar 

  9. Wynn TA, Barron L (2010) Macrophages: master regulators of inflammation and fibrosis. Semin Liver Dis 30:245–257

    PubMed Central  CAS  Article  PubMed  Google Scholar 

  10. Pitti RM, Marsters SA, Lawrence DA, Roy M, Kischkel FC, Dowd P, Huang A, Donahue CJ, Sherwood SW, Baldwin DT et al (1998) Genomic amplification of a decoy receptor for Fas ligand in lung and colon cancer. Nature 396:699–703

    CAS  Article  PubMed  Google Scholar 

  11. Lin WW, Hsieh SL (2011) Decoy receptor 3: a pleiotropic immunomodulator and biomarker for inflammatory diseases, autoimmune diseases and cancer. Biochem Pharmacol 81:838–847

    CAS  Article  PubMed  Google Scholar 

  12. Yu KY, Kwon B, Ni J, Zhai Y, Ebner R, Kwon BS (1999) A newly identified member of tumor necrosis factor receptor superfamily (TR6) suppresses LIGHT-mediated apoptosis. J Biol Chem 274:13733–13736

    CAS  Article  PubMed  Google Scholar 

  13. Migone TS, Zhang J, Luo X, Zhuang L, Chen C, Hu B, Hong JS, Perry JW, Chen SF, Zhou JX et al (2002) TL1A is a TNF-like ligand for DR3 and TR6/DcR3 and functions as a T cell costimulator. Immunity 16:479–492

    CAS  Article  PubMed  Google Scholar 

  14. Hsu TL, Chang YC, Chen SJ, Liu YJ, Chiu AW, Chio CC, Chen L, Hsieh SL (2002) Modulation of dendritic cell differentiation and maturation by decoy receptor 3. J Immunol 168:4846–4853

    CAS  Article  PubMed  Google Scholar 

  15. Chang YC, Hsu TL, Lin HH, Chio CC, Chiu AW, Chen NJ, Lin CH, Hsieh SL (2004) Modulation of macrophage differentiation and activation by decoy receptor 3. J Leukoc Biol 75:486–494

    CAS  Article  PubMed  Google Scholar 

  16. Yang CR, Wang JH, Hsieh SL, Wang SM, Hsu TL, Lin WW (2004) Decoy receptor 3 (DcR3) induces osteoclast formation from monocyte/macrophage lineage precursor cells. Cell Death Differ 11(Suppl 1):S97–S107

    CAS  Article  PubMed  Google Scholar 

  17. Chang YC, Chan YH, Jackson DG, Hsieh SL (2006) The glycosaminoglycan-binding domain of decoy receptor 3 is essential for induction of monocyte adhesion. J Immunol 176:173–180

    CAS  Article  PubMed  Google Scholar 

  18. You RI, Chang YC, Chen PM, Wang WS, Hsu TL, Yang CY, Lee CT, Hsieh SL (2008) Apoptosis of dendritic cells induced by decoy receptor 3 (DcR3). Blood 111:1480–1488

    CAS  Article  PubMed  Google Scholar 

  19. Chang YC, Chen TC, Lee CT, Yang CY, Wang HW, Wang CC, Hsieh SL (2008) Epigenetic control of MHC class II expression in tumor-associated macrophages by decoy receptor 3. Blood 111:5054–5063

    CAS  Article  PubMed  Google Scholar 

  20. Tai SK, Chang HC, Lan KL, Lee CT, Yang CY, Chen NJ, Chou TY, Tarng DC, Hsieh SL (2012) Decoy receptor 3 enhances tumor progression via induction of tumor-associated macrophages. J Immunol 188:2464–2471

    CAS  Article  PubMed  Google Scholar 

  21. Mantovani A, Sica A (2010) Macrophages, innate immunity and cancer: balance, tolerance, and diversity. Curr Opin Immunol 22:231–237

    CAS  Article  PubMed  Google Scholar 

  22. Mantovani A, Sozzani S, Locati M, Allavena P, Sica A (2002) Macrophage polarization: tumor-associated macrophages as a paradigm for polarized M2 mononuclear phagocytes. Trends Immunol 23:549–555

    CAS  Article  PubMed  Google Scholar 

  23. Sica A, Schioppa T, Mantovani A, Allavena P (2006) Tumour-associated macrophages are a distinct M2 polarised population promoting tumour progression: potential targets of anti-cancer therapy. Eur J Cancer 42:717–727

    CAS  Article  PubMed  Google Scholar 

  24. Chen CJ, Chen GW, Wang CH, Huang CH, Wang YC, Shih SR (2010) Differential localization and function of PB1-F2 derived from different strains of influenza A virus. J Virol 84:10051–10062

    PubMed Central  CAS  Article  PubMed  Google Scholar 

  25. Wang YT, Tsai CF, Hong TC, Tsou CC, Lin PY, Pan SH, Hong TM, Yang PC, Sung TY, Hsu WL et al (2010) An informatics-assisted label-free quantitation strategy that depicts phosphoproteomic profiles in lung cancer cell invasion. J Proteome Res 9:5582–5597

    CAS  Article  PubMed  Google Scholar 

  26. Tsou CC, Tsai CF, Tsui YH, Sudhir PR, Wang YT, Chen YJ, Chen JY, Sung TY, Hsu WL (2010) IDEAL-Q, an automated tool for label-free quantitation analysis using an efficient peptide alignment approach and spectral data validation. Mol Cell Proteomics 9:131–144

    PubMed Central  CAS  Article  PubMed  Google Scholar 

  27. Olsen JV, de Godoy LM, Li G, Macek B, Mortensen P, Pesch R, Makarov A, Lange O, Horning S, Mann M (2005) Parts per million mass accuracy on an Orbitrap mass spectrometer via lock mass injection into a C-trap. Mol Cell Proteomics 4:2010–2021

    CAS  Article  PubMed  Google Scholar 

  28. Iwasaki A, Pillai PS (2014) Innate immunity to influenza virus infection. Nat Rev Immunol 14:315–328

    PubMed Central  CAS  Article  PubMed  Google Scholar 

  29. Le Goffic R, Balloy V, Lagranderie M, Alexopoulou L, Escriou N, Flavell R, Chignard M, Si-Tahar M (2006) Detrimental contribution of the Toll-like receptor (TLR)3 to influenza A virus-induced acute pneumonia. PLoS Pathog 2:e53

    PubMed Central  Article  PubMed  Google Scholar 

  30. Diebold SS, Kaisho T, Hemmi H, Akira S, Reis e Sousa C (2004) Innate antiviral responses by means of TLR7-mediated recognition of single-stranded RNA. Science 303:1529–1531

    CAS  Article  PubMed  Google Scholar 

  31. Hsu MJ, Lin WW, Tsao WC, Chang YC, Hsu TL, Chiu AW, Chio CC, Hsieh SL (2004) Enhanced adhesion of monocytes via reverse signaling triggered by decoy receptor 3. Exp Cell Res 292:241–251

    CAS  Article  PubMed  Google Scholar 

  32. Yang CR, Hsieh SL, Ho FM, Lin WW (2005) Decoy receptor 3 increases monocyte adhesion to endothelial cells via NF-kappa B-dependent up-regulation of intercellular adhesion molecule-1, VCAM-1, and IL-8 expression. J Immunol 174:1647–1656

    CAS  Article  PubMed  Google Scholar 

  33. Lai AY, Wade PA (2011) Cancer biology and NuRD: a multifaceted chromatin remodelling complex. Nat Rev Cancer 11:588–596

    PubMed Central  CAS  Article  PubMed  Google Scholar 

  34. Steed E, Elbediwy A, Vacca B, Dupasquier S, Hemkemeyer SA, Suddason T, Costa AC, Beaudry JB, Zihni C, Gallagher E et al (2014) MarvelD3 couples tight junctions to the MEKK1-JNK pathway to regulate cell behavior and survival. J Cell Biol 204:821–838

    PubMed Central  CAS  Article  PubMed  Google Scholar 

  35. Tao L, Wadsworth S, Mercer J, Mueller C, Lynn K, Siekierka J, August A (2002) Opposing roles of serine/threonine kinases MEKK1 and LOK in regulating the CD28 responsive element in T-cells. Biochem J 363:175–182

    PubMed Central  CAS  Article  PubMed  Google Scholar 

  36. Asehnoune K, Strassheim D, Mitra S, Yeol Kim J, Abraham E (2005) Involvement of PKCalpha/beta in TLR4 and TLR2 dependent activation of NF-kappaB. Cell Signal 17:385–394

    CAS  Article  PubMed  Google Scholar 

  37. Paone A, Starace D, Galli R, Padula F, De Cesaris P, Filippini A, Ziparo E, Riccioli A (2008) Toll-like receptor 3 triggers apoptosis of human prostate cancer cells through a PKC-alpha-dependent mechanism. Carcinogenesis 29:1334–1342

    CAS  Article  PubMed  Google Scholar 

  38. Xie Z, Zeng X, Waldman T, Glazer RI (2003) Transformation of mammary epithelial cells by 3-phosphoinositide- dependent protein kinase-1 activates beta-catenin and c-Myc, and down-regulates caveolin-1. Cancer Res 63:5370–5375

    CAS  PubMed  Google Scholar 

  39. Cheng JJ, Wung BS, Chao YJ, Wang DL (2001) Sequential activation of protein kinase C (PKC)-alpha and PKC-epsilon contributes to sustained Raf/ERK1/2 activation in endothelial cells under mechanical strain. J Biol Chem 276:31368–31375

    CAS  Article  PubMed  Google Scholar 

  40. Hughes-Fulford M, Sugano E, Schopper T, Li CF, Boonyaratanakornkit JB, Cogoli A (2005) Early immune response and regulation of IL-2 receptor subunits. Cell Signal 17:1111–1124

    CAS  Article  PubMed  Google Scholar 

  41. Hsu TL, Wu YY, Chang YC, Yang CY, Lai MZ, Su WB, Hsieh SL (2005) Attenuation of Th1 response in decoy receptor 3 transgenic mice. J Immunol 175:5135–5145

    CAS  Article  PubMed  Google Scholar 

  42. La Gruta NL, Kedzierska K, Stambas J, Doherty PC (2007) A question of self-preservation: immunopathology in influenza virus infection. Immunol Cell Biol 85:85–92

    Article  PubMed  Google Scholar 

  43. Imai Y, Kuba K, Neely GG, Yaghubian-Malhami R, Perkmann T, van Loo G, Ermolaeva M, Veldhuizen R, Leung YH, Wang H et al (2008) Identification of oxidative stress and Toll-like receptor 4 signaling as a key pathway of acute lung injury. Cell 133:235–249

    CAS  Article  PubMed  Google Scholar 

  44. Shirey KA, Lai W, Scott AJ, Lipsky M, Mistry P, Pletneva LM, Karp CL, McAlees J, Gioannini TL, Weiss J et al (2013) The TLR4 antagonist Eritoran protects mice from lethal influenza infection. Nature 497:498–502

    PubMed Central  CAS  Article  PubMed  Google Scholar 

  45. Walsh KB, Teijaro JR, Wilker PR, Jatzek A, Fremgen DM, Das SC, Watanabe T, Hatta M, Shinya K, Suresh M et al (2011) Suppression of cytokine storm with a sphingosine analog provides protection against pathogenic influenza virus. Proc Natl Acad Sci U S A 108:12018–12023

    PubMed Central  CAS  Article  PubMed  Google Scholar 

  46. Shi G, Wu Y, Zhang J, Wu J (2003) Death decoy receptor TR6/DcR3 inhibits T cell chemotaxis in vitro and in vivo. J Immunol 171:3407–3414

    CAS  Article  PubMed  Google Scholar 

  47. Belkina NV, Liu Y, Hao JJ, Karasuyama H, Shaw S (2009) LOK is a major ERM kinase in resting lymphocytes and regulates cytoskeletal rearrangement through ERM phosphorylation. Proc Natl Acad Sci U S A 106:4707–4712

    PubMed Central  CAS  Article  PubMed  Google Scholar 

  48. Reading PC, Whitney PG, Pickett DL, Tate MD, Brooks AG (2010) Influenza viruses differ in ability to infect macrophages and to induce a local inflammatory response following intraperitoneal injection of mice. Immunol Cell Biol 88:641–650

    CAS  Article  PubMed  Google Scholar 

  49. Tate MD, Schilter HC, Brooks AG, Reading PC (2011) Responses of mouse airway epithelial cells and alveolar macrophages to virulent and avirulent strains of influenza A virus. Viral Immunol 24:77–88

    CAS  Article  PubMed  Google Scholar 

  50. Tate MD, Pickett DL, van Rooijen N, Brooks AG, Reading PC (2010) Critical role of airway macrophages in modulating disease severity during influenza virus infection of mice. J Virol 84:7569–7580

    PubMed Central  CAS  Article  PubMed  Google Scholar 

  51. Tate MD, Brooks AG, Reading PC (2011) Specific sites of N-linked glycosylation on the hemagglutinin of H1N1 subtype influenza A virus determine sensitivity to inhibitors of the innate immune system and virulence in mice. J Immunol 187:1884–1894

    CAS  Article  PubMed  Google Scholar 

  52. Yu WC, Chan RW, Wang J, Travanty EA, Nicholls JM, Peiris JS, Mason RJ, Chan MC (2011) Viral replication and innate host responses in primary human alveolar epithelial cells and alveolar macrophages infected with influenza H5N1 and H1N1 viruses. J Virol 85:6844–6855

    PubMed Central  CAS  Article  PubMed  Google Scholar 

  53. van Riel D, Leijten LM, van der Eerden M, Hoogsteden HC, Boven LA, Lambrecht BN, Osterhaus AD, Kuiken T (2011) Highly pathogenic avian influenza virus H5N1 infects alveolar macrophages without virus production or excessive TNF-alpha induction. PLoS Pathog 7:e1002099

    PubMed Central  Article  PubMed  Google Scholar 

  54. Brackertz M, Boeke J, Zhang R, Renkawitz R (2002) Two highly related p66 proteins comprise a new family of potent transcriptional repressors interacting with MBD2 and MBD3. J Biol Chem 277:40958–40966

    CAS  Article  PubMed  Google Scholar 

  55. Brackertz M, Gong Z, Leers J, Renkawitz R (2006) p66alpha and p66beta of the Mi-2/NuRD complex mediate MBD2 and histone interaction. Nucleic Acids Res 34:397–406

    PubMed Central  CAS  Article  PubMed  Google Scholar 

  56. Xue Y, Wong J, Moreno GT, Young MK, Cote J, Wang W (1998) NURD, a novel complex with both ATP-dependent chromatin-remodeling and histone deacetylase activities. Mol Cell 2:851–861

    CAS  Article  PubMed  Google Scholar 

  57. Rucci N, DiGiacinto C, Orru L, Millimaggi D, Baron R, Teti A (2005) A novel protein kinase C alpha-dependent signal to ERK1/2 activated by alphaVbeta3 integrin in osteoclasts and in Chinese hamster ovary (CHO) cells. J Cell Sci 118:3263–3275

    CAS  Article  PubMed  Google Scholar 

  58. Wen-Sheng W, Jun-Ming H (2005) Activation of protein kinase C alpha is required for TPA-triggered ERK (MAPK) signaling and growth inhibition of human hepatoma cell HepG2. J Biomed Sci 12:289–296

    Article  PubMed  Google Scholar 

  59. Lang W, Wang H, Ding L, Xiao L (2004) Cooperation between PKC-alpha and PKC-epsilon in the regulation of JNK activation in human lung cancer cells. Cell Signal 16:457–467

    CAS  Article  PubMed  Google Scholar 

Download references

Acknowledgments

We thank Wei-Ru Huang for technical assistance and Dr. Shin-Ru Shih and Dr. Adolfo García-Sastre for providing influenza viruses A/Taiwan/3530/2001 (H1N1) and A/Puerto Rico/8/34 (H1N1; PR/8), respectively. This work was supported by the National Science Council (NSC 103-2321-B-001-044 and NSC 103-2320-B-001-010-MY3), and Summit and Thematic Research Project (AS-101-TP-B06-2) of Academia Sinica.

Conflict of interest

The authors declare no competing financial interests.

Author information

Affiliations

Authors

Corresponding author

Correspondence to Shie-Liang Hsieh.

Electronic supplementary material

Below is the link to the electronic supplementary material.

ESM 1

(PDF 712 kb)

Rights and permissions

Reprints and Permissions

About this article

Verify currency and authenticity via CrossMark

Cite this article

Huang, MT., Chen, ST., Wu, HY. et al. DcR3 suppresses influenza virus-induced macrophage activation and attenuates pulmonary inflammation and lethality. J Mol Med 93, 1131–1143 (2015). https://doi.org/10.1007/s00109-015-1291-1

Download citation

  • Received:

  • Revised:

  • Accepted:

  • Published:

  • Issue Date:

  • DOI: https://doi.org/10.1007/s00109-015-1291-1

Keywords

  • Decoy receptor 3
  • Influenza virus
  • M2 macrophage
  • Phosphoproteome