Skip to main content

TGF-β1 mediates the radiation response of prostate cancer

Abstract

Radiotherapy is the main treatment modality for prostate cancer. This study investigated the role of TGF-β1 in biological sequelae and tumor regrowth following irradiation, which are critical for the clinical radiation response of prostate cancer. Human and murine prostate cancer cell lines, and corresponding hormone-refractory (HR) cells, were used to examine the radiation response by clonogenic assays in vitro and tumor growth delay in vivo. Biological changes after irradiation, including cell death and tumor regrowth, were examined by experimental manipulation of TGF-β1 signaling. The correlations among tumor radiation responses, TGF-β1 levels, and regulatory T cells (Tregs) recruitment were also evaluated using animal experiments. HR prostate cancer cells appeared more radioresistant and had higher expression of TGF-β1 compared to hormone-sensitive (HS) cells. TGF-β1 expression was positively linked to irradiation and radioresistance, as demonstrated by in vitro and in vivo experiments. Inhibition of TGF-β1 increased tumor inhibition and DNA damage after irradiation. When mice were irradiated with a sub-lethal dose, the regrowth of irradiated tumors was significantly correlated with TGF-β1 levels and Tregs accumulation in vivo. Furthermore, blocking TGF-β1 clearly attenuated Tregs accumulation and tumor regrowth following treatment. These data demonstrate that TGF-β1 is important in determining the radiation response of prostate cancer, including tumor cell killing and the tumor microenvironment. Therefore, concurrent treatment with a TGF-β1 inhibitor is a potential therapeutic strategy for increasing the radiation response of prostate cancer, particularly for more aggressive or HR cancer cells.

Key message

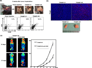
• HR prostate cancer cells appeared more radioresistant and had higher expression of TGF-β1.

• TGF-β1 was positively linked to the radiation resistance of prostate cancer.

• Tumor regrowth following irradiation was significantly correlated with TGF-β1 and Tregs levels.

• Blocking TGF-β1 significantly attenuated RT-induced DNA repair and Tregs.

• TGF-β1 inhibitor increases the radiation response of HR cancer cells.

This is a preview of subscription content, access via your institution.

Fig. 1
Fig. 2
Fig. 3
Fig. 4
Fig. 5
Fig. 6

References

  1. Alongi F, De Bari B, Campostrini F, Arcangeli S, Matei DV, Lopci E, Petralia G, Bellomi M, Chiti A, Magrini SM et al (2013) Salvage therapy of intraprostatic failure after radical external-beam radiotherapy for prostate cancer: a review. Crit Rev Oncol Hematol 88:550–563

    PubMed  Article  Google Scholar 

  2. Wu CT, Chen WC, Liao SK, Hsu CL, Lee KD, Chen MF (2007) The radiation response of hormone-resistant prostate cancer induced by long-term hormone therapy. Endocr Relat Cancer 14:633–643

    CAS  PubMed  Article  Google Scholar 

  3. Tombal B (2011) What is the pathophysiology of a hormone-resistant prostate tumour? Eur J Cancer 47(Suppl 3):S179–S188

    PubMed  Article  Google Scholar 

  4. Kuonen F, Secondini C, Ruegg C (2012) Molecular pathways: Emerging pathways mediating growth, invasion, and metastasis of tumors progressing in an irradiated microenvironment. Clin Cancer Res 18:5196–5202

    CAS  PubMed  Article  Google Scholar 

  5. Bernier J, Fuks Z (2004) Advances in translational radiation oncology: from molecular signaling to cancer cure. Int J Radiat Oncol Biol Phys 58:305–306

    PubMed  Article  Google Scholar 

  6. Atkinson MJ (2013) Radiation treatment effects on the proteome of the tumour microenvironment. Adv Exp Med Biol 990:49–60

    CAS  PubMed  Article  Google Scholar 

  7. Drabsch Y, ten Dijke P (2012) TGF-beta signalling and its role in cancer progression and metastasis. Cancer Metastasis Rev 31:553–568

    CAS  PubMed  Article  Google Scholar 

  8. Katsuno Y, Lamouille S, Derynck R (2013) TGF-beta signaling and epithelial-mesenchymal transition in cancer progression. Curr Opin Oncol 25:76–84

    CAS  PubMed  Article  Google Scholar 

  9. Li MO, Flavell RA (2006) TGF-beta, T-cell tolerance and immunotherapy of autoimmune diseases and cancer. Expert Rev Clin Immunol 2:257–265

    CAS  PubMed  Article  Google Scholar 

  10. Fuxe J, Karlsson MC (2012) TGF-beta-induced epithelial-mesenchymal transition: a link between cancer and inflammation. Semin Cancer Biol 22:455–461

    CAS  PubMed  Article  Google Scholar 

  11. Yang L (2010) TGFbeta and cancer metastasis: an inflammation link. Cancer Metastasis Rev 29:263–271

    PubMed  Article  Google Scholar 

  12. Saunier EF, Akhurst RJ (2006) TGF beta inhibition for cancer therapy. Curr Cancer Drug Targets 6:565–578

    CAS  PubMed  Article  Google Scholar 

  13. Oleinika K, Nibbs RJ, Graham GJ, Fraser AR (2013) Suppression, subversion and escape: the role of regulatory T cells in cancer progression. Clin Exp Immunol 171:36–45

    CAS  PubMed Central  PubMed  Article  Google Scholar 

  14. Hardee ME, Marciscano AE, Medina-Ramirez CM, Zagzag D, Narayana A, Lonning SM, Barcellos-Hoff MH (2012) Resistance of glioblastoma-initiating cells to radiation mediated by the tumor microenvironment can be abolished by inhibiting transforming growth factor-beta. Cancer Res 72:4119–4129

    CAS  PubMed Central  PubMed  Article  Google Scholar 

  15. Bouquet F, Pal A, Pilones KA, Demaria S, Hann B, Akhurst RJ, Babb JS, Lonning SM, DeWyngaert JK, Formenti SC et al (2011) TGFbeta1 inhibition increases the radiosensitivity of breast cancer cells in vitro and promotes tumor control by radiation in vivo. Clin Cancer Res 17:6754–6765

    CAS  PubMed Central  PubMed  Article  Google Scholar 

  16. Wikstrom P, Stattin P, Franck-Lissbrant I, Damber JE, Bergh A (1998) Transforming growth factor beta1 is associated with angiogenesis, metastasis, and poor clinical outcome in prostate cancer. Prostate 37:19–29

    CAS  PubMed  Article  Google Scholar 

  17. Wu CT, Hsieh CC, Lin CC, Chen WC, Hong JH, Chen MF (2012) Significance of IL-6 in the transition of hormone-resistant prostate cancer and the induction of myeloid-derived suppressor cells. J Mol Med (Berl) 90:1343–1355

    CAS  Article  Google Scholar 

  18. Sasada T, Kimura M, Yoshida Y, Kanai M, Takabayashi A (2003) CD4 + CD25+ regulatory T cells in patients with gastrointestinal malignancies: Possible involvement of regulatory T cells in disease progression. Cancer 98:1089–1099

    PubMed  Article  Google Scholar 

  19. Shiloh Y (2003) ATM and related protein kinases: Safeguarding genome integrity. Nat Rev Cancer 3:155–168

    CAS  PubMed  Article  Google Scholar 

  20. Ewan KB, Henshall-Powell RL, Ravani SA, Pajares MJ, Arteaga C, Warters R, Akhurst RJ, Barcellos-Hoff MH (2002) Transforming growth factor-beta1 mediates cellular response to DNA damage in situ. Cancer Res 62:5627–5631

    CAS  PubMed  Google Scholar 

  21. Sak A, Stuschke M (2010) Use of gammaH2AX and other biomarkers of double-strand breaks during radiotherapy. Semin Radiat Oncol 20:223–231

    PubMed  Article  Google Scholar 

  22. Sharma S, Sharma MC, Sarkar C (2005) Morphology of angiogenesis in human cancer: a conceptual overview, histoprognostic perspective and significance of neoangiogenesis. Histopathology 46:481–489

    CAS  PubMed  Article  Google Scholar 

  23. Thiery JP (2002) Epithelial-mesenchymal transitions in tumour progression. Nat Rev Cancer 2:442–454

    CAS  PubMed  Article  Google Scholar 

  24. Liu VC, Wong LY, Jang T, Shah AH, Park I, Yang X, Zhang Q, Lonning S, Teicher BA, Lee C (2007) Tumor evasion of the immune system by converting CD4 + CD25− T cells into CD4 + CD25+ T regulatory cells: role of tumor-derived TGF-beta. J Immunol 178:2883–2892

    CAS  PubMed  Article  Google Scholar 

  25. Kachikwu EL, Iwamoto KS, Liao YP, DeMarco JJ, Agazaryan N, Economou JS, McBride WH, Schaue D (2011) Radiation enhances regulatory T cell representation. Int J Radiat Oncol Biol Phys 81:1128–1135

    PubMed Central  PubMed  Article  Google Scholar 

  26. Miller AM, Lundberg K, Ozenci V, Banham AH, Hellstrom M, Egevad L, Pisa P (2006) CD4 + CD25 high T cells are enriched in the tumor and peripheral blood of prostate cancer patients. J Immunol 177:7398–7405

    CAS  PubMed  Article  Google Scholar 

  27. Flammiger A, Weisbach L, Huland H, Tennstedt P, Simon R, Minner S, Bokemeyer C, Sauter G, Schlomm T, Trepel M (2013) High tissue density of FOXP3+ T cells is associated with clinical outcome in prostate cancer. Eur J Cancer 49:1273–1279

    CAS  PubMed  Article  Google Scholar 

  28. Cretney E, Kallies A, Nutt SL (2013) Differentiation and function of Foxp3(+) effector regulatory T cells. Trends Immunol 34:74–80

    CAS  PubMed  Article  Google Scholar 

  29. Qinfeng S, Depu W, Xiaofeng Y, Shah W, Hongwei C, Yili W (2013) In situ observation of the effects of local irradiation on cytotoxic and regulatory T lymphocytes in cervical cancer tissue. Radiat Res 179:584–589

    PubMed  Article  Google Scholar 

  30. Tran DQ (2012) TGF-beta: the sword, the wand, and the shield of FOXP3(+) regulatory T cells. J Mol Cell Biol 4:29–37

    CAS  PubMed  Article  Google Scholar 

  31. Du S, Barcellos-Hoff MH (2013) Tumors as organs: biologically augmenting radiation therapy by inhibiting transforming growth factor β activity in carcinomas. Semin Radiat Oncol 23:242–251

    PubMed Central  PubMed  Article  Google Scholar 

  32. Muller WJ, Swanson I (2013) Orthotopic and Ectopic Models of Metastasis Experimental and Clinical Metastasis pp 227–236

  33. Knox JD, Mack CF, Powell WC, Bowden GT, Nagle RB (1993) Prostate tumor cell invasion: a comparison of orthotopic and ectopic models. Invasion Metastasis 13:325–331

    CAS  PubMed  Google Scholar 

  34. Elliott RL, Blobe GC (2005) Role of Transforming Growth Factor Beta in Human Cancer. J Clin Oncol 23:2078–2093

    CAS  PubMed  Article  Google Scholar 

  35. Ivanovic V, Melman A, Davis-Joseph B, Valcic M, Geliebter J (1995) Elevated plasma levels of TGF-beta 1 in patients with invasive prostate cancer. Nat Med 1:282–284

    CAS  PubMed  Article  Google Scholar 

  36. Zavadova E, Vocka M, Spacek J, Konopasek B, Fucikova T, Petruzelka L (2014) Cellular and humoral immunodeficiency in breast cancer patients resistant to hormone therapy. Neoplasma 61:90–98

    CAS  PubMed  Article  Google Scholar 

  37. Reis ST, Pontes-Júnior J, Antunes AA, Sousa-Canavez JM, Abe DK, Cruz JA, Dall'oglio MF, Crippa A, Passerotti CC, Ribeiro-Filho LA et al (2011) Tgf-β1 expression as a biomarker of poor prognosis in prostate cancer. Clinics (Sao Paulo) 66:1143–1147

    Google Scholar 

  38. Shariat SF, Walz J, Roehrborn CG, Montorsi F, Jeldres C, Saad F, Karakiewicz PI (2008) Early postoperative plasma transforming growth factor-beta1 is a strong predictor of biochemical progression after radical prostatectomy. J Urol 179:1593–1597

    PubMed  Article  Google Scholar 

  39. Andarawewa KL, Costes SV, Fernandez-Garcia I, Chou WS, Ravani SA, Park H, Barcellos-Hoff MH (2011) Lack of radiation dose or quality dependence of epithelial-to-mesenchymal transition (EMT) mediated by transforming growth factor beta. Int J Radiat Oncol Biol Phys 79:1523–1531

    CAS  PubMed  Article  Google Scholar 

  40. Schaue D, Ratikan JA, Iwamoto KS, McBride WH (2012) Maximizing tumor immunity with fractionated radiation. Int J Radiat Oncol Biol Phys 83:1306–1310

    CAS  PubMed Central  PubMed  Article  Google Scholar 

  41. Baba J, Watanabe S, Saida Y, Tanaka T, Miyabayashi T, Koshio J, Ichikawa K, Nozaki K, Koya T, Deguchi K et al (2012) Depletion of radio-resistant regulatory T cells enhances antitumor immunity during recovery from lymphopenia. Blood 120:2417–2427

    CAS  PubMed  Article  Google Scholar 

  42. Lissoni P, Brivio F, Fumagalli L, Messina G, Meregalli S, Porro G, Rovelli F, Vigorè L, Tisi E, D'Amico G (2009) Effects of the conventional antitumor therapies surgery, chemotherapy, radiotherapy and immunotherapy on regulatory T lymphocytes in cancer patients. Anticancer Res 29:1847–1852

    CAS  PubMed  Google Scholar 

  43. Chen W, Jin W, Hardegen N, Lei KJ, Li L, Marinos N, McGrady G, Wahl SM (2003) Conversion of peripheral CD4 + CD25- naive T cells to CD4 + CD25+ regulatory T cells by TGF-beta induction of transcription factor Foxp3. J Exp Med 198:1875–1886

    CAS  PubMed Central  PubMed  Article  Google Scholar 

  44. Nicolini A, Rossi G, Ferrari P, Carpi A (2014) Clinical and laboratory patterns during immune stimulation in hormone responsive metastatic breast cancer. Biomed Pharmacother 68:171–178

    CAS  PubMed  Article  Google Scholar 

  45. Smith AL, Robin TP, Ford HL (2012) Molecular pathways: Targeting the TGF-β pathway for cancer therapy. Clin Cancer Res 18:4514–4521

    CAS  PubMed  Article  Google Scholar 

Download references

Competing interests

The author(s) indicated no potential conflict of interest.

Funding sources

The study was supported by National Science Council, Taiwan. Grant 101-2314-B-182-062-MY3,

Disclosure

The authors declare no conflict of interests related to this study.

Author information

Affiliations

Authors

Corresponding author

Correspondence to Miao-Fen Chen.

Electronic supplementary material

Below is the link to the electronic supplementary material.

ESM 1

(PDF 412 kb)

Rights and permissions

Reprints and Permissions

About this article

Verify currency and authenticity via CrossMark

Cite this article

Wu, CT., Hsieh, CC., Yen, TC. et al. TGF-β1 mediates the radiation response of prostate cancer. J Mol Med 93, 73–82 (2015). https://doi.org/10.1007/s00109-014-1206-6

Download citation

  • Received:

  • Revised:

  • Accepted:

  • Published:

  • Issue Date:

  • DOI: https://doi.org/10.1007/s00109-014-1206-6

Keywords

  • TGF-β1
  • Irradiation
  • Regulatory T cells
  • Prostate cancer