Skip to main content

Die richtige Rekrutierung von Studienteilnehmern

Patient recruitment in clinical studies

Zusammenfassung

Die Rekrutierung von Patienten in klinische Studien ist ein essenzieller früher Schritt in jeder Arzneimittelstudie. Die Qualität dieses Prozesses ist mitbestimmend für die Sicherheit der gesamten Studie und beeinflusst den wissenschaftlichen Erkenntnisgewinn. Eine zeitnahe Rekrutierung der Studienteilnehmer ist einerseits wichtig für den Entwicklungsprozess der Arzneimittel und aus gesellschaftlicher Sicht wünschenswert. Andererseits dürfen Geschwindigkeit und Eile nicht die Gesundheit der Teilnehmer gefährden. Aus diesem Grund müssen alle Teilschritte einer Rekrutierung, angefangen bei der Identifizierung der Teilnehmer über deren Erreichbarkeit und Information bis zum erfolgreichen Studieneinschluss, entsprechend optimiert erfolgen. Der vorliegende Beitrag beschreibt die zahlreichen Herausforderungen in der Rekrutierung, Fallstricke und Risiken, die eine sichere und erfolgreiche Rekrutierung gefährden, sowie Strategien zur Verbesserung dieses wichtigen Prozesses.

Abstract

Patient recruitment in clinical studies is an essential step early in a drug trial. The quality of this process determines the safety of the trial and may modulate the validity of the resulting scientific information. While there are good reasons to recruit participants as quickly as possible to accelerate drug development and promote new treatment options, it is even more important to safeguard health and well-being of the participant. Therefore all steps of recruitment from patient identification and patient availability to patient information and enrolment have to be tailored accordingly. This paper describes the numerous challenges in this task, pitfalls and risks that may jeopardize reliable and effective recruitment, and strategies to improve this important process.

This is a preview of subscription content, access via your institution.

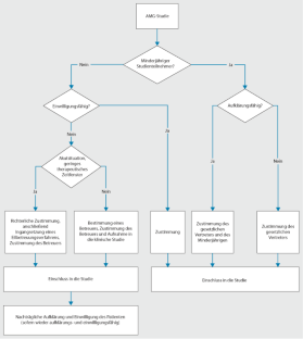
Abb. 1

Literatur

  1. Baram M (2001) Making clinical trials safer for human subjects. Am J Law Med 27:253–282

    PubMed  CAS  Google Scholar 

  2. Abdoler E, Taylor H, Wendler D (2008) The ethics of phase 0 oncology trials. Clin Cancer Res 14:3692–3697

    PubMed  Article  Google Scholar 

  3. Marks L, Power E (2002) Using technology to address recruitment issues in the clinical trial process. Trends Biotechnol 20:105–109

    PubMed  Article  CAS  Google Scholar 

  4. O’Quigley J, Zohar S (2006) Experimental designs for phase I and phase I/II dose-finding studies. Br J Cancer 94:609–613

    Google Scholar 

  5. Kleist P (2000) Patienten dringendst gesucht! Schweiz Ärztezeitung 81:2448–2450

    Google Scholar 

  6. Rettig RA (2000) The industrialization of clinical research. Health Aff (Millwood) 19:129–146

    Google Scholar 

  7. Steiner T, Walter-Sack I, Taupitz J et al (2008) Ethical and legal aspects of including patients unable to consent in acute therapy studies. Example of a medication study for the treatment of intracerebral hemorrhage – the Heidelberg procedure. Dtsch Med Wochenschr 133:787–792

    PubMed  Article  CAS  Google Scholar 

  8. Aleksa K, Koren G (2002) Ethical issues in including pediatric cancer patients in drug development trials. Paediatr Drugs 4:257–265

    PubMed  Google Scholar 

  9. Williams B, Entwistle V, Haddow G, Wells M (2008) Promoting research participation: why not advertise altruism? Soc Sci Med 66:1451–1456

    PubMed  Article  Google Scholar 

  10. Connolly NB, Schneider D, Hill AM (2004) Improving enrollment in cancer clinical trials. Oncol Nurs Forum 31:610–614

    PubMed  Article  Google Scholar 

  11. Taylor KSM, Gordon JC, Harris CE, Counsell CE (2008) Recruitment bias resulted in poorer overall health status in a community-based control group. J Clin Epidemiol 61:890–895

    PubMed  Article  CAS  Google Scholar 

  12. Eastwood BJ, Gregor RD, MacLean DR, Wolf HK (1996) Effects of recruitment strategy on response rates and risk factor profile in two cardiovascular surveys. Int J Epidemiol 25:763–769

    PubMed  Article  CAS  Google Scholar 

  13. Whitebird RR, Bliss DZ, Hase KA, Savik K (2006) Community-based recruitment and enrollment for a clinical trial on the sensitive issue of fecal incontinence: the Fiber study. Res Nurs Health 29:233–243

    PubMed  Article  Google Scholar 

  14. Macias FM, Ramsay RE, Rowan AJ (2007) Recruitment and retention in clinical trials of the elderly. Int Rev Neurobiol 81:265–272

    PubMed  Article  Google Scholar 

  15. Vivrette R, Martin JL, Kramer BJ (2008) An attempt to characterize factors that affect participation in minimal-risk research of older adults: what can we learn from published research findings? J Am Geriatr Soc 56:1584–1586

    PubMed  Article  Google Scholar 

  16. Spiro SG, Gower NH, Evans MT et al (2000) Recruitment of patients with lung cancer into a randomised clinical trial: experience at two centres. On behalf of the Big Lung Trial Steering Committee. Thorax 55:463–465

    PubMed  Article  CAS  Google Scholar 

  17. Williams B, Irvine L, McGinnis AR et al (2007) When „no“ might not quite mean „no“; the importance of informed and meaningful non-consent: results from a survey of individuals refusing participation in a health-related research project. BMC Health Serv Res 7:59

    PubMed  Article  Google Scholar 

  18. Otte A, Maier-Lenz H, Dierckx RA (2005) Good clinical practice: historical background and key aspects. Nucl Med Commun 26:563–574

    PubMed  Article  Google Scholar 

  19. Denny CC, Grady C (2007) Clinical research with economically disadvantaged populations. J Med Ethics 33:382–385

    PubMed  Article  Google Scholar 

  20. Melo-Martin I de, Ho A (2008) Beyond informed consent: the therapeutic misconception and trust. J Med Ethics 34:202–205

    PubMed  Article  Google Scholar 

  21. Aaronson NK, Visser-Pol E, Leenhouts GH et al (1996) Telephone-based nursing intervention improves the effectiveness of the informed consent process in cancer clinical trials. J Clin Oncol 14:984–996

    PubMed  CAS  Google Scholar 

  22. Apseloff G, Ashton HM, Friedman H, Gerber N (1994) The importance of measuring cotinine levels to identify smokers in clinical trials. Clin Pharmacol Ther 56:460–462

    PubMed  CAS  Google Scholar 

  23. Tishler CL, Apseloff G, Bartholomae S et al (2007) Are normal healthy research volunteers psychologically healthy? A pilot investigation. Exp Clin Psychopharmacol 15:539–545

    PubMed  Article  Google Scholar 

  24. Rieger K, Scholer A, Arnet I et al (2004) High prevalence of unknown co-medication in hospitalised patients. Eur J Clin Pharmacol 60:363–368

    PubMed  Article  Google Scholar 

  25. Martin-Facklam M, Rieger K, Riedel KD et al (2004) Undeclared exposure to St. John’s Wort in hospitalized patients. Br J Clin Pharmacol 58:437–441

    PubMed  Article  CAS  Google Scholar 

  26. Darragh A, Kenny M, Lambe R, Brick I (1985) Sudden death of a volunteer. Lancet 1:93–94

    PubMed  Article  CAS  Google Scholar 

  27. Roberts TG Jr, Goulart BH, Squitieri L et al (2004) Trends in the risks and benefits to patients with cancer participating in phase 1 clinical trials. JAMA 292:2130–2140

    PubMed  Article  CAS  Google Scholar 

  28. Allmark P, Mason S (2006) Should desperate volunteers be included in randomised controlled trials? J Med Ethics 32:548–553

    PubMed  Article  CAS  Google Scholar 

  29. Meropol NJ, Weinfurt KP, Burnett CB et al (2003) Perceptions of patients and physicians regarding phase I cancer clinical trials: implications for physician-patient communication. J Clin Oncol 21:2589–2596

    PubMed  Article  Google Scholar 

  30. Horstmann E, McCabe MS, Grochow L et al (2005) Risks and benefits of phase 1 oncology trials, 1991 through 2002. N Engl J Med 352:895–904

    PubMed  Article  CAS  Google Scholar 

  31. Suntharalingam G, Perry MR, Ward S et al (2006) Cytokine storm in a phase 1 trial of the anti-CD28 monoclonal antibody TGN1412. N Engl J Med 355:1018–1028

    PubMed  Article  CAS  Google Scholar 

  32. Potter DM (2006) Phase I studies of chemotherapeutic agents in cancer patients: a review of the designs. J Biopharm Stat 16:579–604

    PubMed  Article  Google Scholar 

  33. Murgo AJ, Kummar S, Rubinstein L et al (2008) Designing phase 0 cancer clinical trials. Clin Cancer Res 14:3675–3682

    PubMed  Article  CAS  Google Scholar 

  34. Reverby SM (2001) Tuskegee: could it happen again? Postgrad Med J 77:553–554

    PubMed  Article  CAS  Google Scholar 

  35. Shalala D (2000) Protecting research subjects – what must be done. N Engl J Med 343:808–810

    PubMed  Article  CAS  Google Scholar 

  36. Department of Health and Human Services. Office of Inspector General (2000) Recruiting Human subjects. Pressures in Industry-Sponsored Clinical Research

  37. Packer M, Carver JR, Rodeheffer RJ et al (1991) Effect of oral milrinone on mortality in severe chronic heart failure. The PROMISE Study Research Group. N Engl J Med 325:1468–1475

    PubMed  CAS  Google Scholar 

  38. Miller FG (2003) Ethical issues in research with healthy volunteers: risk-benefit assessment. Clin Pharmacol Ther 74:513–515

    PubMed  Article  Google Scholar 

  39. Stein CM (2003) Managing risk in healthy subjects participating in clinical research. Clin Pharmacol Ther 74:511–512

    PubMed  Article  Google Scholar 

  40. Steinbrook R (2002) Improving protection for research subjects. N Engl J Med 346:1425–1430

    PubMed  Article  Google Scholar 

Download references

Author information

Affiliations

Authors

Corresponding author

Correspondence to W.E. Haefeli.

Rights and permissions

Reprints and Permissions

About this article

Cite this article

Grün, B., Haefeli, W. Die richtige Rekrutierung von Studienteilnehmern. Bundesgesundheitsbl. 52, 402–409 (2009). https://doi.org/10.1007/s00103-009-0822-8

Download citation

  • Published:

  • Issue Date:

  • DOI: https://doi.org/10.1007/s00103-009-0822-8

Schlüsselwörter

  • Klinische Studien
  • Rekrutierungstechniken

Keywords

  • Clinical studies
  • Patient recruitment techniques