Skip to main content

Standardisierte Erhebung von Vorstellungsgründen in der Notaufnahme

Implementierung von codierten Vorstellungsgründen in das elektronische Notaufnahmeinformationssystem eines Schwerpunktversorgers und deren Potenzial für die Versorgungsforschung

Standardized collection of presenting complaints in the emergency room

Integration of coded presenting complaints into the electronic medical record system of an emergency department and their value for health care research

Zusammenfassung

Hintergrund

Der Weg eines Patienten in der Notaufnahme beginnt mit einer Beschwerde oder einem Symptom. Eine Bewertung der nachfolgenden Prozesse bis zur Diagnosefindung ist nur unter Berücksichtigung dieser Angabe möglich.

Ziel der Arbeit

Wir berichten die Einführung von codierten Vorstellungsgründen in die elektronische Dokumentation einer Notaufnahme und beschreiben anhand dieser Angaben das Patientenkollektiv.

Methodik

Ein Katalog von 171 Vorstellungsgründen (CEDIS Presenting Complaint List) wurde in das Notaufnahmeinformationssystem eines Schwerpunktversorgers (38.000 Fälle/Jahr) implementiert. Nach 8 Monaten erfolgte eine explorative Analyse der häufigsten Vorstellungsgründe. Weiterhin ermittelten wir die häufigsten Aufnahmediagnosen bei Vorstellungsgrund „Luftnot“ und die häufigsten Vorstellungsgründe bei der Diagnose „Sepsis“.

Ergebnisse

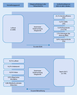
Nach Einführung des Katalogs wurden alle behandelten Patienten mit einem Vorstellungsgrund codiert. Im Gesamtkollektiv (26.330 Fälle) bilden Patienten mit „Schmerzen und Verletzungen der Extremitäten“ die größte Gruppe (29,5 %). Die Gründe „Brustschmerz (kardial)“ (3,7 %) und „Schwäche in den Extremitäten/Symptome eines Schlaganfalls“ (2,4 %) dominieren als kardiologische bzw. neurologische Gründe. Die Patienten werden meist als dringlich eingeschätzt (>80 %) und auf eine Überwachungsstation (>50 %) aufgenommen. Häufigste Diagnose zu dem Vorstellungsgrund „Luftnot“ war Herzinsuffizienz (25,1 %), häufigster Vorstellungsgrund zu der Diagnose Sepsis war „Luftnot“ (18,1 %).

Diskussion

Die Implementierung des Vorstellungsgrundsystems war ohne zusätzliche Schulungsmaßnahmen erfolgreich. Die codierte Erfassung von Vorstellungsgründen bietet eine Grundlage für symptombasierte Analysen der Prozesse und der Versorgungsrealität in Notaufnahmen.

Abstract

Background

The point of entry of a patient in emergency care is a symptom or a complaint. To evaluate subsequent processes in an emergency department until a diagnosis is made, this information has to be taken into account.

Objectives

We report the introduction of coded presenting complaints into the electronic medical record system of an emergency department and describe the patients based on these data.

Methods

The CEDIS presenting complaint list was integrated into the emergency department information system of an emergency department (38,000 patients/year). After 8 months, we performed an exploratory analysis of the most common presenting complaints. Furthermore, we identified the most frequent diagnoses for presenting complaint “shortness of breath” and the most frequent presenting complaints for the diagnosis of sepsis.

Results

After implementing the presenting complaint list, a presenting complaint code was assigned to each patient. In our sample (26,330 cases), “extremity pain and injury” comprised the largest group of patients (29.5%). “Chest pain—cardiac features” (3.7%) and “extremity weakness/symptoms of cerebrovascular accident” (2.4%) were the main cardiac and neurologic complaints, respectively. They were mostly triaged as urgent (>80%) and hospitalized in critical care units (>50%). The main diagnosis for presenting complaint “shortness of breath” was heart failure (25.1%), while the main presenting complaint for the diagnosis sepsis was “shortness of breath” (18.1%).

Conclusions

Containing 171 presenting complaints, this classification was implemented successfully without providing extensive staff training. The documentation of coded presenting complaints enables symptom-based analysis of the health care provided in emergency departments.

This is a preview of subscription content, access via your institution.

Abb. 1
Abb. 2
Abb. 3
Abb. 4

Literatur

  1. Ahlbrandt J, Brammen D, Majeed RW et al (2014) Balancing the need for big data and patient data privacy – an IT infrastructure for a decentralized emergency care research database. Stud Health Technol Inform 205:750–754

    PubMed  Google Scholar 

  2. Brammen D, Greiner F, Dormann H et al (2017) Lessons learned in applying the International Society for Pharmacoeconomics and Outcomes Research methodology to translating Canadian Emergency Department Information System presenting complaints list into German. Eur J Emerg Med. doi:10.1097/mej.0000000000000450 (Epub ahead of print)

    PubMed  Google Scholar 

  3. Canadian Association of Emergency Physicians (2015) Canadian Emergency Department Information System (CEDIS) presenting complaint list (V3.0). http://caep.ca/sites/caep.ca/files/caep/ed_presenting_complaint_list_v3.0_2015_en_fr.pdf. Zugegriffen: 27. Dez 2016

    Google Scholar 

  4. Christ M, Grossmann F, Winter D et al (2010) Triage in der Notaufnahme. Dtsch Arztebl Int 107:892–898

    PubMed  PubMed Central  Google Scholar 

  5. Christ M, Bingisser R, Nickel CH (2016) Bedeutung der Triage in der klinischen Notfallmedizin. Dtsch Med Wochenschr 141:329–335

    Article  PubMed  Google Scholar 

  6. Fleischmann T (2016) Schnittstelle Zentrale Notaufnahme. Dtsch Med Wochenschr 141:19–23

    Article  PubMed  Google Scholar 

  7. Grafstein E, Unger B, Bullard M et al (2003) Canadian Emergency Department Information System (CEDIS) Presenting Complaint List (Version 1.0). CJEM 5:27–34

  8. Griffey RT, Pines JM, Farley HL et al (2015) Chief complaint-based performance measures: a new focus for acute care quality measurement. Ann Emerg Med 65:387–395

    Article  PubMed  Google Scholar 

  9. Hamm CW, Bassand J‑P, Agewall S et al (2011) ESC Guidelines for the management of acute coronary syndromes in patients presenting without persistent ST-segment elevation. The Task Force for the management of acute coronary syndromes (ACS) in patients presenting without persistent ST-segment elevation of the European Society of Cardiology (ESC). Eur Heart J 32:2999–3054

    Article  PubMed  Google Scholar 

  10. IQTIG (2016) Ambulant erworbene Pneumonie – Beschreibung der Qualitätsindikatoren für das Erfassungsjahr 2015. https://iqtig.org/downloads/ergebnisse/qidb/2015/2016-05-25/QIDB_2015_INDIREKT_PDF/QIDB_2015_indirekte_Leistungsbereiche/QIDB_mit_Rechenregeln/PNEU_QIDB2015_Rechenregeln.pdf. Zugegriffen: 27. Dez 2016

    Google Scholar 

  11. Krafft T, Ziemann A (2013) Notfallmedizin und öffentliche Gesundheit. In: Neumayr A, Schinnerl A, Baubin M (Hrsg) Qualitätsmanagement im prähospitalen Notfallwesen: Bestandsaufnahme, Ziele und Herausforderungen. Springer, Wien, S 31–42

    Chapter  Google Scholar 

  12. Krey J (2016) Klinische Ersteinschätzung in der Notaufnahme. Med Klin Intensivmed Notfmed 111:124–133

    CAS  Article  PubMed  Google Scholar 

  13. Kulla M, Röhrig R, Helm M et al (2014) Nationaler Datensatz „Notaufnahme“. Anaesthesist 63:243–252

    CAS  Article  PubMed  Google Scholar 

  14. Kulla M, Brammen D, Greiner F et al (2016) Vom Protokoll zum Register – Entwicklungen für ein bundesweites Qualitätsmanagement in deutschen Notaufnahmen. DIVI 7:12–20

    Google Scholar 

  15. Kulla M, Kraus S, Walcher F et al (2016) Patienten mit akutem, nicht traumatischem Abdominalschmerz in der zentralen Notaufnahme – eine prospektive, monozentrische Beobachtungsstudie. Zentralbl Chir 141:666–676

    CAS  Article  PubMed  Google Scholar 

  16. Mackway-Jones K, Marsden J, Windle J (2010) Ersteinschätzung in der Notaufnahme: Das Manchester-Triage-System. Huber, Bern

    Google Scholar 

  17. Malmstrom T, Huuskonen O, Torkki P et al (2012) Structured classification for ED presenting complaints – from free text field-based approach to ICPC-2 ED application. Scand J Trauma Resusc Emerg Med 20:76

    Article  PubMed  PubMed Central  Google Scholar 

  18. Meier F, Bauer K, Schöffski O et al (2015) Zur Ökonomie ambulanter Notaufnahmepatienten. Notf Rettungsmed 19:33–40

    Article  Google Scholar 

  19. Mockel M, Searle J, Muller R et al (2013) Chief complaints in medical emergencies: Do they relate to underlying disease and outcome? The Charite Emergency Medicine Study (CHARITEM). Eur J Emerg Med 20:103–108

    Article  PubMed  Google Scholar 

  20. Pari E, Rinaldi F, Gipponi S et al (2015) Management of headache disorders in the Emergency Department setting. Neurol Sci 36:1153–1160

    Article  PubMed  Google Scholar 

  21. Ries M, Christ M (2015) Qualitätsmanagement in der Notaufnahme. Med Klin Intensivmed Notfmed 110:589–596

    CAS  Article  PubMed  Google Scholar 

  22. Schöpke T, Plappert T (2011) Kennzahlen von Notaufnahmen in Deutschland. Notf Rettungsmed 14:371–378

    Article  Google Scholar 

  23. Schrappe M, Pfaff H (2016) Versorgungsforschung vor neuen Herausforderungen: Konsequenzen für Definition und Konzept. Gesundheitswesen 78:689–694

    CAS  Article  PubMed  Google Scholar 

  24. Steg PG, James SK, Atar D et al (2012) ESC Guidelines for the management of acute myocardial infarction in patients presenting with ST-segment elevation. The Task Force on the management of ST-segment elevation acute myocardial infarction of the European Society of Cardiology (ESC). Eur Heart J 33:2569–2619

    CAS  Article  PubMed  Google Scholar 

  25. Van Der Meer MG, Backus BE, Van Der Graaf Y et al (2015) The diagnostic value of clinical symptoms in women and men presenting with chest pain at the emergency department, a prospective cohort study. PLOS ONE 10:e0116431

    Article  Google Scholar 

  26. Walcher F, Kulla M, Klinger S et al (2012) Standardisierte Dokumentation im Schockraum mit dem Kerndatensatz „Notaufnahme“ der DIVI. Unfallchirurg 115:457–464

    CAS  Article  PubMed  Google Scholar 

  27. Weyrich P, Christ M, Celebi N et al (2012) Triagesysteme in der Notaufnahme. Med Klin Intensivmed Notfmed 107:67–79

    CAS  Article  PubMed  Google Scholar 

Download references

Danksagung

Wir bedanken uns bei den Mitarbeitern der Zentralen Notfallaufnahme am Klinikum Wolfsburg sowie bei Bernadette Günterberg und Eckhard Hahne für die Datenextraktion.

Author information

Affiliations

Authors

Corresponding author

Correspondence to F. Greiner M.Sc..

Ethics declarations

Interessenkonflikt

F. Greiner und D. Brammen geben an, Förderung durch das Bundesministerium für Bildung und Forschung erhalten zu haben, Förderkennzeichen 01KX1319A (AKTIN); M. Kulla: Deutsche Interdisziplinäre Vereinigung für Intensiv- und Notfallmedizin (DIVI): Reise- und Beherbergungskosten, finanzielle Unterstützung einer Open-Access-Publikation; Bundesministerium der Verteidigung – Förderkennzeichen SoFo 34K3-17 1515 (DigiPen): Forschungsgelder zur Entwicklung eines medizinischen Einsatzregisters für die Bundeswehr; Bundesministerium für Bildung und Forschung – Förderkennzeichen 01KX1319A (AKTIN): Antragsteller – keine finanzielle oder anderweitige Unterstützung/Leistung; Bundesministerium der Verteidigung – Förderkennzeichen SoFo 37K3-S-20 1618 (HappiER): Patientenzufriedenheit in der Notaufnahme; F. Walcher und B. Erdmann geben an, dass kein Interessenkonflikt besteht.

Die Untersuchung erfolgte im Rahmen des Projekts „Verbesserung der Versorgungsforschung in der Akutmedizin in Deutschland durch den Aufbau eines nationalen Notaufnahmeregisters“, das von der Ethik-Kommission der medizinischen Fakultät der Universität Magdeburg zustimmend bewertet wurde (Kennzeichen 160/15).

Additional information

Redaktion

M. Buerke, Siegen

Rights and permissions

Reprints and Permissions

About this article

Verify currency and authenticity via CrossMark

Cite this article

Greiner, F., Brammen, D., Kulla, M. et al. Standardisierte Erhebung von Vorstellungsgründen in der Notaufnahme. Med Klin Intensivmed Notfmed 113, 115–123 (2018). https://doi.org/10.1007/s00063-017-0286-9

Download citation

  • Received:

  • Revised:

  • Accepted:

  • Published:

  • Issue Date:

  • DOI: https://doi.org/10.1007/s00063-017-0286-9

Schlüsselwörter

  • Notaufnahme
  • Vorstellungsgrund
  • Dokumentation
  • Versorgungsforschung
  • Epidemiologie

Keywords

  • Emergency department
  • Presenting complaint
  • Documentation
  • Health care research
  • Epidemiology