Skip to main content

Bardet–Biedl Syndrome proteins regulate cilia disassembly during tissue maturation

Abstract

Primary cilia are conserved organelles that mediate cellular communication crucial for organogenesis and homeostasis in numerous tissues. The retinal pigment epithelium (RPE) is a ciliated monolayer in the eye that borders the retina and is vital for visual function. Maturation of the RPE is absolutely critical for visual function and the role of the primary cilium in this process has been largely ignored to date. We show that primary cilia are transiently present during RPE development and that as the RPE matures, primary cilia retract, and gene expression of ciliary disassembly components decline. We observe that ciliary-associated BBS proteins protect against HDAC6-mediated ciliary disassembly via their recruitment of Inversin to the base of the primary cilium. Inhibition of ciliary disassembly components was able to rescue ciliary length defects in BBS deficient cells. This consequently affects ciliary regulation of Wnt signaling. Our results shed light onto the mechanisms by which cilia-mediated signaling facilitates tissue maturation.

This is a preview of subscription content, access via your institution.

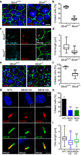
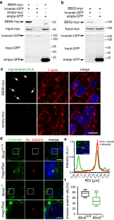
Fig. 1
Fig. 2
Fig. 3
Fig. 4
Fig. 5
Fig. 6
Fig. 7
Fig. 8

References

  1. Ross AJ et al (2005) Disruption of Bardet–Biedl syndrome ciliary proteins perturbs planar cell polarity in vertebrates. Nat Genet 37:1135–1140

    Article  CAS  PubMed  Google Scholar 

  2. Schneider L et al (2005) PDGFRαα signaling is regulated through the primary cilium in fibroblasts. Curr Biol 15:1861–1866

    Article  CAS  PubMed  Google Scholar 

  3. Goetz SC, Anderson KV (2010) The primary cilium: a signalling centre during vertebrate development. Nat Rev Genet 11:331–344

    Article  CAS  PubMed  PubMed Central  Google Scholar 

  4. May-Simera HL, Kelley MW (2012) Cilia, Wnt signaling, and the cytoskeleton. Cilia 1:7

    Article  CAS  PubMed  PubMed Central  Google Scholar 

  5. Wheatley DN, Wang AM, Strugnell GE (1996) Expression of primary cilia in mammalian cells. Cell Biol Int 20:73–81

    Article  CAS  PubMed  Google Scholar 

  6. Denman-Johnson K, Forge A (1999) Establishment of hair bundle polarity and orientation in the developing vestibular system of the mouse. J Neurocytol 28:821–835

    Article  CAS  PubMed  Google Scholar 

  7. McDermott KM, Liu BY, Tlsty TD, Pazour GJ (2010) Primary cilia regulate branching morphogenesis during mammary gland development. Curr Biol 20:731–737

    Article  CAS  PubMed  PubMed Central  Google Scholar 

  8. Blitzer AL et al (2011) Primary cilia dynamics instruct tissue patterning and repair of corneal endothelium. Proc Natl Acad Sci 108:2819–2824

    Article  CAS  PubMed  Google Scholar 

  9. Iomini C, Tejada K, Mo W, Vaananen H, Piperno G (2004) Primary cilia of human endothelial cells disassemble under laminar shear stress. J Cell Biol 164:811–817

    Article  CAS  PubMed  PubMed Central  Google Scholar 

  10. Liang Y, Meng D, Zhu B, Pan J (2016) Mechanism of ciliary disassembly. Cell Mol Life Sci 73:1787–1802

    Article  CAS  PubMed  Google Scholar 

  11. Keeling J, Tsiokas L, Maskey D (2016) Cellular mechanisms of ciliary length control. Cells 5:6

    Article  CAS  PubMed Central  Google Scholar 

  12. Caspary T, Larkins CE, Anderson KV (2007) The graded response to sonic hedgehog depends on cilia architecture. Dev Cell 12:767–778

    Article  CAS  PubMed  Google Scholar 

  13. Tran PV et al (2008) THM1 negatively modulates mouse sonic hedgehog signal transduction and affects retrograde intraflagellar transport in cilia. Nat Genet 40:403–410

    Article  CAS  PubMed  PubMed Central  Google Scholar 

  14. Besschetnova TY et al (2010) Identification of signaling pathways regulating primary cilium length and flow-mediated adaptation. Curr Biol 20:182–187

    Article  CAS  PubMed  PubMed Central  Google Scholar 

  15. Thompson CL, Chapple JP, Knight MM (2014) Primary cilia disassembly down-regulates mechanosensitive hedgehog signalling: a feedback mechanism controlling ADAMTS-5 expression in chondrocytes. Osteoarthr Cartil 22:490–498

    Article  CAS  PubMed  PubMed Central  Google Scholar 

  16. Sánchez I, Dynlacht BD (2016) Cilium assembly and disassembly. Nat Cell Biol 18:711–717

    Article  CAS  PubMed  PubMed Central  Google Scholar 

  17. May-Simera H, Nagel-Wolfrum K, Wolfrum U (2016) Cilia—the sensory antennae in the eye. Prog Retin. Eye Res. https://doi.org/10.1016/j.preteyeres.2017.05.001

    Article  Google Scholar 

  18. Wheway G, Parry DA, Johnson CA (2014) The role of primary cilia in the development and disease of the retina. Organogenesis 10:69–85

    Article  PubMed  Google Scholar 

  19. May-simera HL et al (2018) Primary cilium-mediated retinal pigment epithelium maturation is disrupted in ciliopathy patient cells article primary cilium-mediated retinal pigment epithelium maturation is disrupted in ciliopathy patient cells. Cell Rep. 22:189–205

    Article  CAS  PubMed  PubMed Central  Google Scholar 

  20. Plotnikova OV, Pugacheva EN, Golemis EA (2009) Primary cilia and the cell cycle. Methods Cell Biol 94:137–160

    Article  CAS  PubMed  PubMed Central  Google Scholar 

  21. Kukic I, Rivera-Molina F, Toomre D (2016) The IN/OUT assay: a new tool to study ciliogenesis. Cilia 5:23

    Article  CAS  PubMed  PubMed Central  Google Scholar 

  22. Pugacheva EN, Jablonski SA, Hartman TR, Henske EP, Golemis E (2007) a. HEF1-dependent Aurora A activation induces disassembly of the primary cilium. Cell 129:1351–1363

    Article  CAS  PubMed  PubMed Central  Google Scholar 

  23. Kim S, Lee K, Choi J-H, Ringstad N, Dynlacht BD (2015) Nek2 activation of Kif24 ensures cilium disassembly during the cell cycle. Nat Commun 6:8087

    Article  CAS  PubMed  PubMed Central  Google Scholar 

  24. Fisher SK, Steinberg RH (1982) Origin and organization of pigment epithelial apical projections to cones in cat retina. J Compd Neurol 206:131–145

    Article  CAS  Google Scholar 

  25. Nishiyama K, Sakaguchi H, Hu JG, Bok D, Hollyfield JG (2002) Claudin localization in cilia of the retinal pigment epithelium. Anat Rec 267:196–203

    Article  CAS  PubMed  Google Scholar 

  26. Williams CL et al (2011) MKS and NPHP modules cooperate to establish basal body/transition zone membrane associations and ciliary gate function during ciliogenesis. J Cell Biol 192:1023–1041

    Article  CAS  PubMed  PubMed Central  Google Scholar 

  27. Hernandez-Hernandez V et al (2013) Bardet-Biedl syndrome proteins control cilia length through regulation of actin polymerisation. Hum Mol Genet 22:3858–3868

    Article  CAS  PubMed  PubMed Central  Google Scholar 

  28. Patzke S et al (2010) CSPP is a ciliary protein interacting with nephrocystin 8 and required for cilia formation. Mol Biol Cell 21:2555–2567

    Article  CAS  PubMed  PubMed Central  Google Scholar 

  29. Wei Q et al (2012) The BBSome controls IFT assembly and turnaround in cilia. Nat Cell Biol 14:950–957

    Article  CAS  PubMed  PubMed Central  Google Scholar 

  30. Goetz SC, Bangs F, Barrington CL, Katsanis N, Anderson KV (2017) The Meckel syndrome- associated protein MKS1 functionally interacts with components of the BBSome and IFT complexes to mediate ciliary trafficking and hedgehog signaling. PLoS One 12:e0173399

    Article  CAS  PubMed  PubMed Central  Google Scholar 

  31. Nachury MV et al (2007) A core complex of BBS proteins cooperates with the GTPase Rab8 to promote ciliary membrane biogenesis. Cell 129:1201–1213

    Article  CAS  PubMed  Google Scholar 

  32. Jin H, Nachury MV (2007) The BBSome. Curr Biol 19:472–473

    Article  CAS  Google Scholar 

  33. Otto EA et al (2003) Mutations in INVS encoding inversin cause nephronophthisis type 2, linking renal cystic disease to the function of primary cilia and left-right axis determination. Nat Genet 34:413–420

    Article  CAS  PubMed  PubMed Central  Google Scholar 

  34. Plotnikova OV, Golemis EA, Pugacheva EN, Ciliogenesis Cell Cycle-Dependent (2008) Cell cycle–dependent ciliogenesis and cancer. Cancer Res 68:2058–2061

    Article  CAS  PubMed  PubMed Central  Google Scholar 

  35. Mergen M et al (2013) The nephronophthisis gene product NPHP2/Inversin interacts with Aurora A and interferes with HDAC6-mediated cilia disassembly. Nephrol Dial Transpl 28:2744–2753

    Article  CAS  Google Scholar 

  36. Simons M et al (2005) Inversin, the gene product mutated in nephronophthisis type II, functions as a molecular switch between Wnt signaling pathways. Nat Genet 37:537–543

    Article  CAS  PubMed  PubMed Central  Google Scholar 

  37. Loktev AV et al (2008) A BBSome Subunit Links Ciliogenesis, Microtubule Stability, and Acetylation. Dev Cell 15:854–865

    Article  CAS  PubMed  Google Scholar 

  38. Gerdes JM et al (2007) Disruption of the basal body compromises proteasomal function and perturbs intracellular Wnt response. Nat Genet 39:1350–1360

    Article  CAS  PubMed  Google Scholar 

  39. Oh EC, Katsanis N (2013) Context-dependent regulation of Wnt signaling through the primary cilium. J Am Soc Nephrol 24:10–18

    Article  CAS  PubMed  Google Scholar 

  40. Liu C et al (2002) Control of beta-catenin phosphorylation/degradation by a dual-kinase mechanism. Cell 108:837–847

    Article  CAS  PubMed  Google Scholar 

  41. Valenta T, Hausmann G, Basler K (2012) The many faces and functions of β-catenin. EMBO J 31:2714–2736

    Article  CAS  PubMed  PubMed Central  Google Scholar 

  42. Boatright JH et al (2015) Methodologies for analysis of patterning in the mouse RPE sheet. Mol Vis 21:40–60

    PubMed  PubMed Central  Google Scholar 

  43. Pugacheva EN, Golemis EA (2005) The focal adhesion scaffolding protein HEF1 regulates activation of the Aurora-A and Nek2 kinases at the centrosome. Nat Cell Biol 7:937–946

    Article  CAS  PubMed  PubMed Central  Google Scholar 

  44. Moore FE et al (2010) The WW-HECT protein Smurf2 interacts with the Docking Protein NEDD9/HEF1 for Aurora A activation. Cell Div 5:22

    Article  CAS  PubMed  PubMed Central  Google Scholar 

  45. Konari K et al (1995) Development of the blood-retinal barrier in vitro “ formation of tight junctions as revealed by occludin and ZO-1 Correlates with the barrier function of chick retinal pigment epithelial. Exp Eye Res 61:99–108

    Article  CAS  PubMed  Google Scholar 

  46. Burke JM, Cao F, Irving PE, Skumatz CMB (1999) Expression of E-Cadherin by human retinal pigment epithelium: delayed expression in vitro. Invest Ophthalmol Vis Sci 40:2963–2970

    CAS  PubMed  Google Scholar 

  47. Gibbs D et al (2004) Role of myosin VIIa and Rab27a in the motility and localization of RPE melanosomes. J Cell Sci 26:6473–6483

    Article  CAS  Google Scholar 

  48. Hubbert C et al (2002) HDAC6 is a microtubule-associated deacetylase. Nature 417:455–458

    Article  CAS  PubMed  Google Scholar 

  49. Hideshima T et al (2005) Small-molecule inhibition of proteasome and aggresome function induces synergistic antitumor activity in multiple myeloma. Proc Natl Acad Sci USA 102:8567–8572

    Article  CAS  PubMed  Google Scholar 

  50. Yuan H et al (2012) Overcoming CML acquired resistance by specific inhibition of Aurora A kinase in the KCL-22 cell model. Carcinogenesis 33:285–293

    Article  CAS  PubMed  Google Scholar 

  51. Corbit KC et al (2008) Kif3a constrains beta-catenin-dependent Wnt signalling through dual ciliary and non-ciliary mechanisms. Nat Cell Biol 10:70–76

    Article  CAS  PubMed  Google Scholar 

  52. Li Y, Zhang X, Polakiewicz RD, Yao TP, Comb MJ (2008) HDAC6 is required for epidermal growth factor-induced β-catenin nuclear localization. J Biol Chem 283:12686–12690

    Article  CAS  PubMed  PubMed Central  Google Scholar 

  53. Gerhardt C, Leu T, Lier JM, Rüther U (2016) The cilia-regulated proteasome and its role in the development of ciliopathies and cancer. Cilia 5:14

    Article  CAS  PubMed  PubMed Central  Google Scholar 

  54. Verheyen EM, Gottardi CJ (2010) Regulation of Wnt/β-catenin signaling by protein kinases. Dev Dyn 239:34–44

    CAS  PubMed  PubMed Central  Google Scholar 

  55. Forcioli-Conti N, Lacas-Gervais S, Dani C, Peraldi P (2015) The primary cilium undergoes dynamic size modifications during adipocyte differentiation of human adipose stem cells. Biochem Biophys Res Commun 458:117–122

    Article  CAS  PubMed  Google Scholar 

  56. Nachury MV et al (2007) A core complex of BBS proteins cooperates with the GTPase Rab8 to promote ciliary membrane biogenesis. Cell 129:1201–1213

    Article  CAS  PubMed  Google Scholar 

  57. Jin H, Nachury MV (2009) The BBSome. Curr Biol 19:R472–R473

    Article  CAS  PubMed  Google Scholar 

  58. Seo S et al (2010) BBS6, BBS10, and BBS12 form a complex with CCT/TRiC family chaperonins and mediate BBSome assembly. Proc Natl Acad Sci USA 107:1488–1493

    Article  PubMed  Google Scholar 

  59. Sobkowicz HM, Slapnick SM, August BK (1995) The kinocilium of auditory hair cells and evidence for its morphogenetic role during the regeneration of stereocilia and cuticular plates. J Neurocytol 24:633–653

    Article  CAS  PubMed  Google Scholar 

  60. Korobeynikov V, Deneka AY, Golemis EA (2017) Mechanisms for nonmitotic activation of Aurora-A at cilia. Biochem Soc Trans 45:37–49

    Article  CAS  PubMed  PubMed Central  Google Scholar 

  61. Jang C, Coppinger JA, Seki A, Yates JR, Fang G (2009) Plk1 and Aurora A regulate the depolymerase activity and the cellular localization of Kif2a. J Cell Sci 122:1334–1341

    Article  CAS  PubMed  PubMed Central  Google Scholar 

  62. Otto EA et al (2005) Nephrocystin-5, a ciliary IQ domain protein, is mutated in Senior-Loken syndrome and interacts with RPGR and calmodulin. Nat Genet 37:282–288

    Article  CAS  PubMed  Google Scholar 

  63. Kinzel D et al (2010) Pitchfork regulates primary cilia disassembly and left-right asymmetry. Dev Cell 19:66–77

    Article  CAS  PubMed  PubMed Central  Google Scholar 

  64. Gabriel E et al (2016) CPAP promotes timely cilium disassembly to maintain neural progenitor pool. EMBO J 35:699–791

    Article  CAS  Google Scholar 

  65. Liu YP et al (2014) Ciliopathy proteins regulate paracrine signaling by modulating proteasomal degradation of mediators. J Clin Invest 124:2059–2070

    Article  CAS  PubMed  PubMed Central  Google Scholar 

  66. Mahuzier A et al (2012) Dishevelled stabilization by the ciliopathy protein Rpgrip1 l is essential for planar cell polarity. J Cell Biol 198:927–940

    Article  CAS  PubMed  PubMed Central  Google Scholar 

  67. Long H, Wang Q, Huang K (2015) Ciliary/flagellar protein ubiquitination. Cells 4:474–482

    Article  CAS  PubMed  PubMed Central  Google Scholar 

  68. Cao M, Li G, Pan J (2009) Regulation of cilia assembly, disassembly, and length by protein phosphorylation. Methods Cell Biol 94:333–346

    Article  CAS  PubMed  Google Scholar 

  69. Tadenev ALD et al (2011) Loss of Bardet-Biedl syndrome protein-8 (BBS8) perturbs olfactory function, protein localization, and axon targeting. Proc Natl Acad Sci USA 108:10320–10325

    Article  PubMed  Google Scholar 

  70. Livak KJ, Schmittgen TD (2001) Analysis of relative gene expression data using real-time quantitative PCR and. Methods 25:402–408

    Article  CAS  PubMed  PubMed Central  Google Scholar 

  71. Pfaffl MW (2001) A new mathematical model for relative quantification in real-time RT-PCR. Nucleic Acids Res 29:45e–45

    Article  Google Scholar 

  72. Sedmak T, Wolfrum U (2010) Intraflagellar transport molecules in ciliary and nonciliary cells of the retina. J Cell Biol 189:171–186

    Article  CAS  PubMed  PubMed Central  Google Scholar 

Download references

Acknowledgments

This work was supported by the Alexander Von Humboldt Foundation and the Johannes Gutenberg University. The authors thank Uwe Wolfrum, Kerstin Nagel-Wolfrum and Anne Régnier-Vigouroux for abundant discussion and proofreading. We especially thank Elisabeth Sehn and Gabriele Stern-Schneider for expert technical assistance and Tina Sedmark for providing TEM specimens for analysis.

Author information

Affiliations

Authors

Contributions

SRP and HLM-S were responsible for conception and experimental design. SRP, VK, LB, A-KV, SS, LRO-C and HLM-S performed experiments. SRP and VK generated figures. SRP and HLM-S co-wrote the manuscript.

Corresponding author

Correspondence to Helen Louise May-Simera.

Ethics declarations

Conflict of interest

The authors declares that they have no conflict of interest.

Electronic supplementary material

Below is the link to the electronic supplementary material.

Supplementary material 1 (DOCX 1503 kb)

Rights and permissions

Reprints and Permissions

About this article

Verify currency and authenticity via CrossMark

Cite this article

Patnaik, S.R., Kretschmer, V., Brücker, L. et al. Bardet–Biedl Syndrome proteins regulate cilia disassembly during tissue maturation. Cell. Mol. Life Sci. 76, 757–775 (2019). https://doi.org/10.1007/s00018-018-2966-x

Download citation

  • Received:

  • Revised:

  • Accepted:

  • Published:

  • Issue Date:

  • DOI: https://doi.org/10.1007/s00018-018-2966-x

Keywords

  • Retinal dystrophy
  • Ciliopathy
  • Signaling pathways
  • Proteasomal degradation
  • Signaling inhibitors