Skip to main content

The neuronal p35 activator of Cdk5 is a novel F-actin binding and bundling protein

Abstract

The neuronal Cdk5 activator p35 is involved in a multitude of neuronal activities, including cytoskeletal organization. We show here that p35 directly interacts with filamentous actin (F-actin) but not with monomeric actin (G-actin). Through binding, p35 induces the formation of actin bundles and stabilizes F-actin against dilution-induced depolymerization. p35 forms intermolecular self-associations, suggesting that p35 cross-links actin filaments into bundles via its intermolecular self-association. p35 dimerization and association with F-actin occur at the N-terminal region that is absent in the calpain-cleaved product p25, indicating that such p35 properties are lost by its truncation induced under neurotoxic conditions. Using p35 phosphorylated by Cdk5 and a mutational approach, we demonstrate that the phosphorylation of p35 promotes its homodimerization and p35-induced formation of F-actin bundles. In addition, the phosphorylation regulates p35 distribution to microtubule and actin cytoskeletons. Together, these observations define a novel function for p35 in cytoskeletal regulation.

This is a preview of subscription content, access via your institution.

Fig. 1a, b
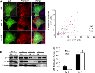
Fig. 2a–f
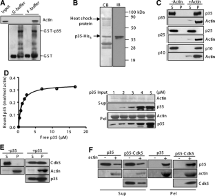
Fig. 3a–c
Fig. 4
Fig. 5a–c
Fig. 6a–d
Fig. 7a, b

References

  1. Ohshima T, Ward JM, Huh CG, Longenecker G, Veeranna, Pant HC, Brady RO, Martin LJ, Kulkarni AB (1996) Targeted disruption of the cyclin-dependent kinase 5 gene results in abnormal corticogenesis, neuronal pathology and perinatal death. Proc Natl Acad Sci USA 93:11173–11178

    PubMed  Article  CAS  Google Scholar 

  2. Chae T, Kwon YT, Bronson R, Dikkes P, Li E, Tsai LH (1997) Mice lacking p35, a neuronal specific activator of Cdk5, display cortical lamination defects, seizures, and adult lethality. Neuron 18:29–42

    PubMed  Article  CAS  Google Scholar 

  3. Nikolic M, Dudek H, Kwon YT, Ramos YF, Tsai LH (1996) The cdk5/p35 kinase is essential for neurite outgrowth during neuronal differentiation. Genes Dev 10:816–825

    PubMed  Article  CAS  Google Scholar 

  4. Dhavan R, Tsai LH (2001) A decade of CDK5. Nat Rev Mol Cell Biol 2:749–759

    PubMed  Article  CAS  Google Scholar 

  5. Lim AC, Qu D, Qi RZ (2003) Protein–protein interactions in Cdk5 regulation and function. Neurosignals 12:230–238

    PubMed  Article  CAS  Google Scholar 

  6. Kusakawa G, Saito T, Onuki R, Ishiguro K, Kishimoto T, Hisanaga S (2000) Calpain-dependent proteolytic cleavage of the p35 cyclin-dependent kinase 5 activator to p25. J Biol Chem 275:17166–17172

    PubMed  Article  CAS  Google Scholar 

  7. Lee MS, Kwon YT, Li M, Peng J, Friedlander RM, Tsai LH (2000) Neurotoxicity induces cleavage of p35 to p25 by calpain. Nature 405:360–364

    PubMed  Article  CAS  Google Scholar 

  8. Patrick GN, Zukerberg L, Nikolic M, de la MS, Dikkes P, Tsai LH (1999) Conversion of p35 to p25 deregulates Cdk5 activity and promotes neurodegeneration. Nature 402:615–622

    PubMed  Article  CAS  Google Scholar 

  9. Paglini G, Peris L, ez-Guerra J, Quiroga S, Caceres A (2001) The Cdk5–p35 kinase associates with the Golgi apparatus and regulates membrane traffic. EMBO Rep 2:1139–1144

    PubMed  Article  CAS  Google Scholar 

  10. Humbert S, Dhavan R, Tsai L (2000) p39 activates cdk5 in neurons, and is associated with the actin cytoskeleton. J Cell Sci 113:975–983

    PubMed  CAS  Google Scholar 

  11. Fu WY, Chen Y, Sahin M, Zhao XS, Shi L, Bikoff JB, Lai KO, Yung WH, Fu AK, Greenberg ME, Ip NY (2007) Cdk5 regulates EphA4-mediated dendritic spine retraction through an ephexin1-dependent mechanism. Nat Neurosci 10:67–76

    PubMed  Article  CAS  Google Scholar 

  12. Kawauchi T, Chihama K, Nabeshima Y, Hoshino M (2006) Cdk5 phosphorylates and stabilizes p27kip1 contributing to actin organization and cortical neuronal migration. Nat Cell Biol 8:17–26

    PubMed  Article  CAS  Google Scholar 

  13. Kim Y, Sung JY, Ceglia I, Lee KW, Ahn JH, Halford JM, Kim AM, Kwak SP, Park JB, Ho RS, Schenck A, Bardoni B, Scott JD, Nairn AC, Greengard P (2006) Phosphorylation of WAVE1 regulates actin polymerization and dendritic spine morphology. Nature 442:814–817

    PubMed  Article  CAS  Google Scholar 

  14. Nikolic M, Chou MM, Lu W, Mayer BJ, Tsai LH (1998) The p35/Cdk5 kinase is a neuron-specific Rac effector that inhibits Pak1 activity. Nature 395:194–198

    PubMed  Article  CAS  Google Scholar 

  15. Dos Remedios CG, Chhabra D, Kekic M, Dedova IV, Tsubakihara M, Berry DA, Nosworthy NJ (2003) Actin binding proteins: regulation of cytoskeletal microfilaments. Physiol Rev 83:433–473

    PubMed  CAS  Google Scholar 

  16. Pollard TD, Cooper JA (1986) Actin and actin-binding proteins. A critical evaluation of mechanisms and functions. Annu Rev Biochem 55:987–1035

    PubMed  Article  CAS  Google Scholar 

  17. Otto JJ (1994) Actin-bundling proteins. Curr Opin Cell Biol 6:105–109

    PubMed  Article  CAS  Google Scholar 

  18. Johnson HW, Schell MJ (2009) Neuronal IP3 3-kinase is an F-actin bundling protein: role in dendritic targeting and regulation of spine morphology. Mol Biol Cell 20:5166–5180

    Google Scholar 

  19. Okamoto K, Narayanan R, Lee SH, Murata K, Hayashi Y (2007) The role of CaMKII as an F-actin-bundling protein crucial for maintenance of dendritic spine structure. Proc Natl Acad Sci USA 104:6418–6423

    PubMed  Article  CAS  Google Scholar 

  20. Sekerkova G, Loomis PA, Changyaleket B, Zheng L, Eytan R, Chen B, Mugnaini E, Bartles JR (2003) Novel espin actin-bundling proteins are localized to Purkinje cell dendritic spines and bind the Src homology 3 adapter protein insulin receptor substrate p53. J Neurosci 23:1310–1319

    PubMed  CAS  Google Scholar 

  21. Fu X, Choi YK, Qu D, Yu Y, Cheung NS, Qi RZ (2006) Identification of nuclear import mechanisms for the neuronal CDK5 activator. J Biol Chem 281:39014–39021

    PubMed  Article  CAS  Google Scholar 

  22. Spudich JA, Watt S (1971) The regulation of rabbit skeletal muscle contraction. I. Biochemical studies of the interaction of the tropomyosin–troponin complex with actin and the proteolytic fragments of myosin. J Biol Chem 246:4866–4871

    PubMed  CAS  Google Scholar 

  23. Lean-Fletcher S, Pollard TD (1980) Mechanism of action of cytochalasin B on actin. Cell 20:329–341

    Article  Google Scholar 

  24. Pollard TD, Cooper JA (1982) Methods to characterize actin filament networks. Methods Enzymol 85:211–233

    PubMed  Article  CAS  Google Scholar 

  25. Lim AC, Tiu SY, Li Q, Qi RZ (2004) Direct regulation of microtubule dynamics by protein kinase CK2. J Biol Chem 279:4433–4439

    PubMed  Article  CAS  Google Scholar 

  26. Cooper JA, Pollard TD (1982) Methods to measure actin polymerization. Methods Enzymol 85:182–210

    PubMed  Article  CAS  Google Scholar 

  27. Sandrock TM, Brower SM, Toenjes KA, Adams AE (1999) Suppressor analysis of fimbrin (Sac6p) overexpression in yeast. Genetics 151:1287–1297

    PubMed  CAS  Google Scholar 

  28. Kamei H, Saito T, Ozawa M, Fujita Y, Asada A, Bibb JA, Saido TC, Sorimachi H, Hisanaga S (2007) Suppression of calpain-dependent cleavage of the CDK5 activator p35 to p25 by site-specific phosphorylation. J Biol Chem 282:1687–1694

    PubMed  Article  CAS  Google Scholar 

  29. George SP, Wang Y, Mathew S, Srinivasan K, Khurana S (2007) Dimerization and actin-bundling properties of villin and its role in the assembly of epithelial cell brush borders. J Biol Chem 282:26528–26541

    PubMed  Article  CAS  Google Scholar 

  30. Bunai F, Ando K, Ueno H, Numata O (2006) Tetrahymena eukaryotic translation elongation factor 1A (eEF1A) bundles filamentous actin through dimer formation. J Biochem 140:393–399

    PubMed  Article  CAS  Google Scholar 

  31. He L, Hou Z, Qi RZ (2008) Calmodulin binding and Cdk5 phosphorylation of p35 regulate its effect on microtubules. J Biol Chem 283:13252–13260

    PubMed  Article  CAS  Google Scholar 

  32. Hou Z, Li Q, He L, Lim HY, Fu X, Cheung NS, Qi DX, Qi RZ (2007) Microtubule association of the neuronal p35 activator of Cdk5. J Biol Chem 282:18666–18670

    PubMed  Article  CAS  Google Scholar 

  33. O’Hare MJ, Kushwaha N, Zhang Y, Aleyasin H, Callaghan SM, Slack RS, Albert PR, Vincent I, Park DS (2005) Differential roles of nuclear and cytoplasmic cyclin-dependent kinase 5 in apoptotic and excitotoxic neuronal death. J Neurosci 25:8954–8966

    PubMed  Article  Google Scholar 

  34. Selden SC, Pollard TD (1983) Phosphorylation of microtubule-associated proteins regulates their interaction with actin filaments. J Biol Chem 258:7064–7071

    PubMed  CAS  Google Scholar 

  35. Roger B, Al-Bassam J, Dehmelt L, Milligan RA, Halpain S (2004) MAP2c, but not tau, binds and bundles F-actin via its microtubule binding domain. Curr Biol 14:363–371

    PubMed  Article  CAS  Google Scholar 

  36. Fulga TA, Elson-Schwab I, Khurana V, Steinhilb ML, Spires TL, Hyman BT, Feany MB (2007) Abnormal bundling and accumulation of F-actin mediates tau-induced neuronal degeneration in vivo. Nat Cell Biol 9:139–148

    PubMed  Article  CAS  Google Scholar 

  37. Togel M, Wiche G, Propst F (1998) Novel features of the light chain of microtubule-associated protein MAP1B: microtubule stabilization, self interaction, actin filament binding, and regulation by the heavy chain. J Cell Biol 143:695–707

    PubMed  Article  CAS  Google Scholar 

  38. Hou Z, He L, Qi RZ (2007) Regulation of S6 kinase 1 activation by phosphorylation at ser-411. J Biol Chem 282:6922–6928

    PubMed  Article  CAS  Google Scholar 

  39. Qu D, Li Q, Lim HY, Cheung NS, Li R, Wang JH, Qi RZ (2002) The protein SET binds the neuronal Cdk5 activator p35nck5a and modulates Cdk5/p35nck5a activity. J Biol Chem 277:7324–7332

    PubMed  Article  CAS  Google Scholar 

  40. Patrick GN, Zhou P, Kwon YT, Howley PM, Tsai LH (1998) p35, the neuronal-specific activator of cyclin-dependent kinase 5 (Cdk5) is degraded by the ubiquitin–proteasome pathway. J Biol Chem 273:24057–24064

    PubMed  Article  CAS  Google Scholar 

  41. Saito T, Onuki R, Fujita Y, Kusakawa G, Ishiguro K, Bibb JA, Kishimoto T, Hisanaga S (2003) Developmental regulation of the proteolysis of the p35 cyclin-dependent kinase 5 activator by phosphorylation. J Neurosci 23:1189–1197

    PubMed  CAS  Google Scholar 

  42. Cheung ZH, Ip NY (2007) The roles of cyclin-dependent kinase 5 in dendrite and synapse development. Biotechnol J 2:949–957

    PubMed  Article  CAS  Google Scholar 

  43. Qi Z, Tang D, Zhu X, Fujita DJ, Wang JH (1998) Association of neurofilament proteins with neuronal Cdk5 activator. J Biol Chem 273:2329–2335

    PubMed  Article  CAS  Google Scholar 

Download references

Acknowledgments

We thank Dr. Henry N. Higgs (Dartmouth Medical School) for advice on actin polymerization assays. This work was supported by the Research Grants Council (General Research Fund and Collaborative Research Fund) and the University Grants Committee (Area of Excellence Scheme and Special Equipment Grant) of Hong Kong.

Author information

Affiliations

Authors

Corresponding author

Correspondence to Robert Z. Qi.

Additional information

L. He and Z. Zhang contributed equally to this work.

Rights and permissions

Reprints and Permissions

About this article

Cite this article

He, L., Zhang, Z., Yu, Y. et al. The neuronal p35 activator of Cdk5 is a novel F-actin binding and bundling protein. Cell. Mol. Life Sci. 68, 1633–1643 (2011). https://doi.org/10.1007/s00018-010-0562-9

Download citation

  • Received:

  • Revised:

  • Accepted:

  • Published:

  • Issue Date:

  • DOI: https://doi.org/10.1007/s00018-010-0562-9

Keywords

  • Cdk5
  • Cdk5 activator
  • Actin
  • Actin-binding proteins
  • Protein phosphorylation