Skip to main content

Heat-shock protein 60 translocates to the surface of apoptotic cells and differentiated megakaryocytes and stimulates phagocytosis

Abstract

Heat-shock protein 60 (Hsp60) is a highly conserved stress protein which has chaperone functions in prokaryotes and mammalian cells. Hsp60 is associated with the mitochondria and the plasma membrane through phosphorylation by protein kinase A, and is incorporated into lipid membranes as a protein-folding chaperone. Its diverse intracellular chaperone functions include the secretion of proteins where it maintains the conformation of precursors and facilitates their translocation through the plasma membrane. We report here that Hsp60 is concentrated in apoptotic membrane blebs and translocates to the surface of cells undergoing apoptosis. Hsp60 is also enriched in platelets derived from terminally differentiated megakaryocytes and expressed at the surface of senescent platelets. Furthermore, the exposure of monocytic U937 cells to Hsp60 enhanced their phagocytic activity. Our results suggests that externalized Hsp60 in apoptotic cells and senescent platelets influences events subsequent to apoptosis, such as the clearance of apoptotic cells by phagocytes.

This is a preview of subscription content, access via your institution.

Fig. 1
Fig. 2
Fig. 3
Fig. 4
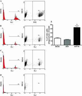
Fig. 5

References

  1. Al-Daccak R, Mooney N, Charron D (2004) MHC class II signaling in antigen-presenting cells. Curr Opin Immunol 16:108–113

    PubMed  Article  CAS  Google Scholar 

  2. Wyllie AH, Kerr JF, Currie AR (1980) Cell death: the significance of apoptosis. Int Rev Cytol 68:251–306

    PubMed  Article  CAS  Google Scholar 

  3. Kerr JF, Wyllie AH, Currie AR (1972) Apoptosis: a basic biological phenomenon with wide-ranging implications in tissue kinetics. Br J Cancer 26:239–257

    PubMed  Article  CAS  Google Scholar 

  4. Nat R, Voiculescu B, Stanciu C, Vidulescu C, Cergan R, Badiu C, Popescu LM (2001) Apoptosis in human embryo development: 2. Cerebellum. J Cell Mol Med 5:179–187

    PubMed  Article  CAS  Google Scholar 

  5. Matwee C, Betts DH, King WA (2000) Apoptosis in the early bovine embryo. Zygote 8:57–68

    PubMed  Article  CAS  Google Scholar 

  6. Savill JS, Wyllie AH, Henson JE, Walport MJ, Henson PM, Haslett C (1989) Macrophage phagocytosis of aging neutrophils in inflammation. Programmed cell death in the neutrophil leads to its recognition by macrophages. J Clin Invest 83:865–875

    PubMed  Article  CAS  Google Scholar 

  7. Viktorsson K, Lewensohn R, Zhivotovsky B (2005) Apoptotic pathways and therapy resistance in human malignancies. Adv Cancer Res 94:143–196

    PubMed  Article  CAS  Google Scholar 

  8. Arends MJ, McGregor AH, Wyllie AH (1994) Apoptosis is inversely related to necrosis and determines net growth in tumors bearing constitutively expressed myc, ras, and HPV oncogenes. Am J Pathol 144:1045–1057

    PubMed  CAS  Google Scholar 

  9. Wyllie AH, Beattie GJ, Hargreaves AD (1981) Chromatin changes in apoptosis. Histochem J 13:681–692

    PubMed  Article  CAS  Google Scholar 

  10. Morris RG, Hargreaves AD, Duvall E, Wyllie AH (1984) Hormone-induced cell death. 2. Surface changes in thymocytes undergoing apoptosis. Am J Pathol 115:426–436

    PubMed  CAS  Google Scholar 

  11. Cohen GM (1997) Caspases: the executioners of apoptosis. Biochem J 326(Pt 1):1–16

    PubMed  CAS  Google Scholar 

  12. Shimizu T, Pommier Y (1997) Camptothecin-induced apoptosis in p53-null human leukemia HL60 cells and their isolated nuclei: effects of the protease inhibitors Z-VAD-fmk and dichloroisocoumarin suggest an involvement of both caspases and serine proteases. Leukemia 11:1238–1244

    PubMed  Article  CAS  Google Scholar 

  13. Billack B, Heck DE, Mariano TM, Gardner CR, Sur R, Laskin DL, Laskin JD (2002) Induction of cyclooxygenase-2 by heat shock protein 60 in macrophages and endothelial cells. Am J Physiol Cell Physiol 283:C1267–C1277

    PubMed  CAS  Google Scholar 

  14. Zanin-Zhorov A, Cahalon L, Tal G, Margalit R, Lider O, Cohen IR (2006) Heat shock protein 60 enhances CD4+ CD25+ regulatory T cell function via innate TLR2 signaling. J Clin Invest 116:2022–2032

    PubMed  Article  CAS  Google Scholar 

  15. Cohen-Sfady M, Nussbaum G, Pevsner-Fischer M, Mor F, Carmi P, Zanin-Zhorov A, Lider O, Cohen IR (2005) Heat shock protein 60 activates B cells via the TLR4-MyD88 pathway. J Immunol 175:3594–3602

    PubMed  CAS  Google Scholar 

  16. Kreisel W, Hildebrandt H, Schiltz E, Kohler G, Spamer C, Dietz C, Mossner W, Heilmann C (1994) Immuno-gold electron microscopical detection of heat shock protein 60 (hsp60) in mitochondria of rat hepatocytes and myocardiocytes. Acta Histochem 96:51–62

    PubMed  CAS  Google Scholar 

  17. Khan IU, Wallin R, Gupta RS, Kammer GM (1998) Protein kinase A-catalyzed phosphorylation of heat shock protein 60 chaperone regulates its attachment to histone 2B in the T lymphocyte plasma membrane. Proc Natl Acad Sci U S A 95:10425–10430

    PubMed  Article  CAS  Google Scholar 

  18. Lecker S, Lill R, Ziegelhoffer T, Georgopoulos C, Bassford PJ Jr, Kumamoto CA, Wickner W (1989) Three pure chaperone proteins of Escherichia coli – SecB, trigger factor and GroEL – form soluble complexes with precursor proteins in vitro. EMBO J 8:2703–2709

    PubMed  CAS  Google Scholar 

  19. Kusukawa N, Yura T, Ueguchi C, Akiyama Y, Ito K (1989) Effects of mutations in heat-shock genes groES and groEL on protein export in Escherichia coli. EMBO J 8:3517–3521

    PubMed  CAS  Google Scholar 

  20. Torok Z, Horvath I, Goloubinoff P, Kovacs E, Glatz A, Balogh G, Vigh L (1997) Evidence for a lipochaperonin: association of active protein-folding GroESL oligomers with lipids can stabilize membranes under heat shock conditions. Proc Natl Acad Sci U S A 94:2192–2197

    PubMed  Article  CAS  Google Scholar 

  21. Hart SP, Ross JA, Ross K, Haslett C, Dransfield I (2000) Molecular characterization of the surface of apoptotic neutrophils: implications for functional downregulation and recognition by phagocytes. Cell Death Differ 7:493–503

    PubMed  Article  CAS  Google Scholar 

  22. Southcott MJ, Tanner MJ, Anstee DJ (1999) The expression of human blood group antigens during erythropoiesis in a cell culture system. Blood 93:4425–4435

    PubMed  CAS  Google Scholar 

  23. Zauli G, Vitale M, Falcieri E, Gibellini D, Bassini A, Celeghini C, Columbaro M, Capitani S (1997) In vitro senescence and apoptotic cell death of human megakaryocytes. Blood 90:2234–2243

    PubMed  CAS  Google Scholar 

  24. Clarke MC, Savill J, Jones DB, Noble BS, Brown SB (2003) Compartmentalized megakaryocyte death generates functional platelets committed to caspase-independent death. J Cell Biol 160:577–587

    PubMed  Article  CAS  Google Scholar 

  25. Pereira J, Palomo I, Ocqueteau M, Soto M, Aranda E, Mezzano D (1999) Platelet aging in vivo is associated with loss of membrane phospholipid asymmetry. Thromb Haemost 82:1318–1321

    PubMed  CAS  Google Scholar 

  26. Gardai SJ, McPhillips KA, Frasch SC, Janssen WJ, Starefeldt A, Murphy-Ullrich JE, Bratton DL, Oldenborg PA, Michalak M, Henson PM (2005) Cell-surface calreticulin initiates clearance of viable or apoptotic cells through trans-activation of LRP on the phagocyte. Cell 123:321–334

    PubMed  Article  CAS  Google Scholar 

  27. Samali A, Cai J, Zhivotovsky B, Jones DP, Orrenius S (1999) Presence of a pre-apoptotic complex of pro-caspase-3, Hsp60 and Hsp10 in the mitochondrial fraction of jurkat cells. EMBO J 18:2040–2048

    PubMed  Article  CAS  Google Scholar 

  28. Gao B, Tsan MF (2003) Recombinant human heat shock protein 60 does not induce the release of tumor necrosis factor alpha from murine macrophages. J Biol Chem 278:22523–22529

    PubMed  Article  CAS  Google Scholar 

  29. Zheng L, He M, Long M, Blomgran R, Stendahl O (2004) Pathogen-induced apoptotic neutrophils express heat shock proteins and elicit activation of human macrophages. J Immunol 173:6319–6326

    PubMed  CAS  Google Scholar 

  30. Itoh H, Kobayashi R, Wakui H, Komatsuda A, Ohtani H, Miura AB, Otaka M, Masamune O, Andoh H, Koyama K et al (1995) Mammalian 60-kDa stress protein (chaperonin homolog). Identification, biochemical properties, and localization. J Biol Chem 270:13429–13435

    PubMed  Article  CAS  Google Scholar 

  31. Hoffmann PR, de Cathelineau AM, Ogden CA, Leverrier Y, Bratton DL, Daleke DL, Ridley AJ, Fadok VA, Henson PM (2001) Phosphatidylserine (PS) induces PS receptor-mediated macropinocytosis and promotes clearance of apoptotic cells. J Cell Biol 155:649–659

    PubMed  Article  CAS  Google Scholar 

  32. Habich C, Baumgart K, Kolb H, Burkart V (2002) The receptor for heat shock protein 60 on macrophages is saturable, specific, and distinct from receptors for other heat shock proteins. J Immunol 168:569–576

    PubMed  CAS  Google Scholar 

  33. Lipsker D, Ziylan U, Spehner D, Proamer F, Bausinger H, Jeannin P, Salamero J, Bohbot A, Cazenave JP, Drillien R, Delneste Y, Hanau D, de la Salle H (2002) Heat shock proteins 70 and 60 share common receptors which are expressed on human monocyte-derived but not epidermal dendritic cells. Eur J Immunol 32:322–332

    PubMed  Article  CAS  Google Scholar 

  34. Habich C, Kempe K, Gomez FJ, Lillicrap M, Gaston H, van der Zee R, Kolb H, Burkart V (2006) Heat shock protein 60: identification of specific epitopes for binding to primary macrophages. FEBS Lett 580:115–120

    PubMed  Article  CAS  Google Scholar 

  35. De Botton S, Sabri S, Daugas E, Zermati Y, Guidotti JE, Hermine O, Kroemer G, Vainchenker W, Debili N (2002) Platelet formation is the consequence of caspase activation within megakaryocytes. Blood 100:1310–1317

    PubMed  Article  Google Scholar 

  36. Pereira J, Soto M, Palomo I, Ocqueteau M, Coetzee LM, Astudillo S, Aranda E, Mezzano D (2002) Platelet aging in vivo is associated with activation of apoptotic pathways: studies in a model of suppressed thrombopoiesis in dogs. Thromb Haemost 87:905–909

    PubMed  CAS  Google Scholar 

  37. Zhang H, Nimmer PM, Tahir SK, Chen J, Fryer RM, Hahn KR, Iciek LA, Morgan SJ, Nasarre MC, Nelson R, Preusser LC, Reinhart GA, Smith ML, Rosenberg SH, Elmore SW, Tse C (2007) Bcl-2 family proteins are essential for platelet survival. Cell Death Differ 14:943–951

    PubMed  Article  CAS  Google Scholar 

  38. Brown SB, Clarke MC, Magowan L, Sanderson H, Savill J (2000) Constitutive death of platelets leading to scavenger receptor-mediated phagocytosis. A caspase-independent cell clearance program. J Biol Chem 275:5987–5996

    PubMed  Article  CAS  Google Scholar 

  39. Cailleteau C, Liagre B, Beneytout JL (2009) A proteomic approach to the identification of molecular targets in subsequent apoptosis of HEL cells after diosgenin-induced megakaryocytic differentiation. J Cell Biochem 107:785–796

    PubMed  Article  CAS  Google Scholar 

  40. Lin L, Kim SC, Wang Y, Gupta S, Davis B, Simon SI, Torre-Amione G, Knowlton AA (2007) HSP60 in heart failure: abnormal distribution and role in cardiac myocyte apoptosis. Am J Physiol Heart Circ Physiol 293:H2238–H2247

    PubMed  Article  CAS  Google Scholar 

  41. Kirchhoff SR, Gupta S, Knowlton AA (2002) Cytosolic heat shock protein 60, apoptosis, and myocardial injury. Circulation 105:2899–2904

    PubMed  Article  CAS  Google Scholar 

  42. Henson PM, Bratton DL, Fadok VA (2001) Apoptotic cell removal. Curr Biol 11:R795–R805

    PubMed  Article  CAS  Google Scholar 

  43. Gershov D, Kim S, Brot N, Elkon KB (2000) C-reactive protein binds to apoptotic cells, protects the cells from assembly of the terminal complement components, and sustains an antiinflammatory innate immune response: implications for systemic autoimmunity. J Exp Med 192:1353–1364

    PubMed  Article  CAS  Google Scholar 

  44. Yamanaka M, Eda S, Beppu M (2005) Carbohydrate chains and phosphatidylserine successively work as signals for apoptotic cell removal. Biochem Biophys Res Commun 328:273–280

    PubMed  Article  CAS  Google Scholar 

  45. Fonteneau JF, Kavanagh DG, Lirvall M, Sanders C, Cover TL, Bhardwaj N, Larsson M (2003) Characterization of the MHC class I cross-presentation pathway for cell-associated antigens by human dendritic cells. Blood 102:4448–4455

    PubMed  Article  CAS  Google Scholar 

  46. Fadok VA, Bratton DL, Konowal A, Freed PW, Westcott JY, Henson PM (1998) Macrophages that have ingested apoptotic cells in vitro inhibit proinflammatory cytokine production through autocrine/paracrine mechanisms involving TGF-beta, PGE2, and PAF. J Clin Invest 101:890–898

    PubMed  Article  CAS  Google Scholar 

  47. Trouw LA, Blom AM, Gasque P (2008) Role of complement and complement regulators in the removal of apoptotic cells. Mol Immunol 45:1199–1207

    PubMed  Article  CAS  Google Scholar 

  48. Hall SE, Savill JS, Henson PM, Haslett C (1994) Apoptotic neutrophils are phagocytosed by fibroblasts with participation of the fibroblast vitronectin receptor and involvement of a mannose/fucose-specific lectin. J Immunol 153:3218–3227

    PubMed  CAS  Google Scholar 

  49. Savill J, Hogg N, Ren Y, Haslett C (1992) Thrombospondin cooperates with CD36 and the vitronectin receptor in macrophage recognition of neutrophils undergoing apoptosis. J Clin Invest 90:1513–1522

    PubMed  Article  CAS  Google Scholar 

  50. Mevorach D (2000) Opsonization of apoptotic cells. Implications for uptake and autoimmunity. Ann N Y Acad Sci 926:226–235

    PubMed  Article  CAS  Google Scholar 

  51. Takizawa F, Tsuji S, Nagasawa S (1996) Enhancement of macrophage phagocytosis upon iC3b deposition on apoptotic cells. FEBS Lett 397:269–272

    PubMed  Article  CAS  Google Scholar 

  52. Vandivier RW, Ogden CA, Fadok VA, Hoffmann PR, Brown KK, Botto M, Walport MJ, Fisher JH, Henson PM, Greene KE (2002) Role of surfactant proteins A, D, and C1q in the clearance of apoptotic cells in vivo and in vitro: calreticulin and CD91 as a common collectin receptor complex. J Immunol 169:3978–3986

    PubMed  CAS  Google Scholar 

  53. Miyanishi M, Tada K, Koike M, Uchiyama Y, Kitamura T, Nagata S (2007) Identification of Tim4 as a phosphatidylserine receptor. Nature 450:435–439

    PubMed  Article  CAS  Google Scholar 

  54. Park D, Tosello-Trampont A, Elliott MR, Lu M, Haney LB, Ma Z, Klibanov AL, Mandell JW, Ravichandran KS (2007) BAI1 is an engulfment receptor for apoptotic cells upstream of the ELMO/Dock180/Rac module. Nature 450:430–434

    PubMed  Article  CAS  Google Scholar 

  55. Scott RS, McMahon EJ, Pop SM, Reap EA, Caricchio R, Cohen PL, Earp HS, Matsushima GK (2001) Phagocytosis and clearance of apoptotic cells is mediated by MER. Nature 411:207–211

    PubMed  Article  CAS  Google Scholar 

  56. Seitz HM, Camenisch TD, Lemke G, Earp HS, Matsushima GK (2007) Macrophages and dendritic cells use different Axl/Mertk/Tyro3 receptors in clearance of apoptotic cells. J Immunol 178:5635–5642

    PubMed  CAS  Google Scholar 

  57. Cocca BA, Cline AM, Radic MZ (2002) Blebs and apoptotic bodies are B cell autoantigens. J Immunol 169:159–166

    PubMed  CAS  Google Scholar 

  58. Tesniere A, Panaretakis T, Kepp O, Apetoh L, Ghiringhelli F, Zitvogel L, Kroemer G (2008) Molecular characteristics of immunogenic cancer cell death. Cell Death Differ 15:3–12

    PubMed  Article  CAS  Google Scholar 

  59. Rosado JA, Lopez JJ, Gomez-Arteta E, Redondo PC, Salido GM, Pariente JA (2006) Early caspase-3 activation independent of apoptosis is required for cellular function. J Cell Physiol 209:142–152

    PubMed  Article  CAS  Google Scholar 

Download references

Acknowledgments

This work was funded by the National Medical Research Council (NMRC) of Singapore and the Singapore Totalisator Board. We thank Dr. Yaw Chyn Lim, Department of Physiology, Yong Loo Lin School of Medicine, National University of Singapore, for her critical appraisal of sections of our work.

Author information

Affiliations

Authors

Corresponding authors

Correspondence to Yaw Chong Goh or James A. Ross.

Additional information

Yaw Chong Goh and Celestial T. Yap are co-authors, and Yaw Chong Goh and James A. Ross are co-corresponding authors.

Electronic supplementary material

Below is the link to the electronic supplementary material.

Mass spectrometry analysis identifies Hsp60 as the antigen recognised by BOB78 antibody. Protein bands immunoprecipitated with BOB78 antibody were digested with trypsin, and peptides from the digestions were examined by LC-MS and MALDI-MS mass spectrometers. The samples were analysed on a Voyager DE-STR MALDI-TOF MS (Applied Biosystems) and the processed spectra searched against the NCBI non-redundant database such as SwissProt using Protein Prospector.

Supplementary material 1 (DOC 486 kb)

Rights and permissions

Reprints and Permissions

About this article

Cite this article

Goh, Y.C., Yap, C.T., Huang, B.H. et al. Heat-shock protein 60 translocates to the surface of apoptotic cells and differentiated megakaryocytes and stimulates phagocytosis. Cell. Mol. Life Sci. 68, 1581–1592 (2011). https://doi.org/10.1007/s00018-010-0534-0

Download citation

  • Received:

  • Revised:

  • Accepted:

  • Published:

  • Issue Date:

  • DOI: https://doi.org/10.1007/s00018-010-0534-0

Keywords

  • Hsp60
  • Apoptosis
  • Translocation
  • Platelets
  • Phagocytosis