Abstract
Developments in wearable technology have enabled researchers to continuously and objectively monitor various aspects and physiological domains of real life including levels of physical activity, quality of sleep, and strength of circadian rhythm in many epidemiological and clinical studies. Current analytical practice is to summarize each of these three domains individually via a standard inventory of interpretable features, and explore individual associations between the features and clinical variables. However, the features often exhibit significant interaction and correlation both within and between domains. Integration of features across multiple domains remains methodologically challenging. To address this problem, we propose to use joint and individual variation explained, a dimension reduction technique that efficiently deals with multivariate data representing multiple domains. In this paper, we review the most frequently used features to characterize the domains of physical activity, sleep, and circadian rhythmicity and illustrate the approach using wrist-worn actigraphy data from 198 participants of the Baltimore Longitudinal Study of Aging.
This is a preview of subscription content, log in to check access.














References
- 1.
Actigraph (2018a) What are counts. https://actigraph.desk.com/customer/en/portal/articles/2515580-what-are-counts-
- 2.
Actigraph (2018b) What does the “detect sleep periods” button do and how does it work? https://actigraph.desk.com/customer/en/portal/articles/2515836-what-does-the-%22detect-sleep-periods%22-button-do-and-how-does-it-work-
- 3.
Ancoli-Israel S, Martin JL, Blackwell T, Buenaver L, Liu L, Meltzer LJ, Sadeh A, Spira AP, Taylor DJ (2015) The sbsm guide to actigraphy monitoring: clinical and research applications. Behav Sleep Med 13(sup1):S4–S38
- 4.
Argiropoulou EC, Michalopoulou M, Aggeloussis N, Avgerinos A (2004) Validity and reliability of physical activity measures in greek high school age children. J Sports Sci Med 3(3):147
- 5.
Ayas NT, White DP, Al-Delaimy WK, Manson JE, Stampfer MJ, Speizer FE, Patel S, Hu FB (2003a) A prospective study of self-reported sleep duration and incident diabetes in women. Diabetes Care 26(2):380–384. https://doi.org/10.2337/diacare.26.2.380
- 6.
Ayas NT, White DP, Manson JE, Stampfer MJ, Speizer FE, Malhotra A, Hu FB (2003b) A prospective study of sleep duration and coronary heart disease in women. Arch Intern Med 163(2):205. https://doi.org/10.1001/archinte.163.2.205
- 7.
Bai J, Di C, Xiao L, Evenson KR, LaCroix AZ, Crainiceanu CM, Buchner DM (2016) An activity index for raw accelerometry data and its comparison with other activity metrics. PLoS ONE 11(8):e0160. https://doi.org/10.1371/journal.pone.0160644
- 8.
Bassett DR (2012) Device-based monitoring in physical activity and public health research. Physiol Meas 33(11):1769–1783. https://doi.org/10.1088/0967-3334/33/11/1769
- 9.
Bassett DR, Troiano RP, McClain JJ, Wolff DL (2015) Accelerometer-based physical activity: total volume per day and standardized measures. Med Sci Sports Exerc 47(4):833–8
- 10.
Bellettiere J, Winkler EA, Chastin SF, Kerr J, Owen N, Dunstan DW, Healy GN (2017) Associations of sitting accumulation patterns with cardio-metabolic risk biomarkers in Australian adults. PLoS ONE 12(6):e0180,119
- 11.
Buman MP, Winkler EAH, Kurka JM, Hekler EB, Baldwin CM, Owen N, Ainsworth BE, Healy GN, Gardiner PA (2014) Reallocating time to sleep, sedentary behaviors, or active behaviors: associations with cardiovascular disease risk biomarkers, NHANES 2005–2006. Am J Epidemiol 179(3):323–334. https://doi.org/10.1093/aje/kwt292
- 12.
Chau JY, Grunseit AC, Chey T, Stamatakis E, Brown WJ, Matthews CE, Bauman AE, van der Ploeg HP (2013) Daily sitting time and all-cause mortality: a meta-analysis. PLoS ONE 8(11):e80,000. https://doi.org/10.1371/journal.pone.0080000
- 13.
Cornelissen G (2014) Cosinor-based rhythmometry. Theor Biol Med Model 11(1):16
- 14.
Di J, Leroux A, Urbanek J, Varadhan R, Spira A, Schrack J, Zipunnikov V (2017) Patterns of sedentary and active time accumulation are associated with mortality in US adults: the NHANES study. bioRxiv http://biorxiv.org/content/early/2017/08/31/182337.abstract
- 15.
Diaz KM, Howard VJ, Hutto B, Colabianchi N, Vena JE, Safford MM, Blair SN, Hooker SP (2017) Patterns of sedentary behavior and mortality in U.S. middle-aged and older adults. Ann Inter Med 167:465–475. https://doi.org/10.7326/M17-0212
- 16.
Dunlap JC, Loros JJ (2004) Chronobiology: biological timekeeping. Sinauer Associates, Sunderland
- 17.
Dunstan DW, Kingwell BA, Larsen R, Healy GN, Cerin E, Hamilton MT, Shaw JE, Bertovic DA, Zimmet PZ, Salmon J, Owen N (2012) Breaking up prolonged sitting reduces postprandial glucose and insulin responses. Diabetes Care 35(5):976–983. https://doi.org/10.2337/dc11-1931
- 18.
Edgar RS, Green EW, Zhao Y, van Ooijen G, Olmedo M, Qin X, Xu Y, Pan M, Valekunja UK, Feeney KA, Maywood ES, Hastings MH, Baliga NS, Merrow M, Millar AJ, Johnson CH, Kyriacou CP, O’Neill JS, Reddy AB (2012) Peroxiredoxins are conserved markers of circadian rhythms. Nature 485(7399):459. https://doi.org/10.1038/nature11088
- 19.
Feng Q, Hannig J, Marron J (2015) Non-iterative joint and individual variation explained. arXiv preprint arXiv:1512.04060
- 20.
Ferrucci L (2008) The baltimore longitudinal study of aging (BLSA): a 50-year-long journey and plans for the future. J Gerontol Ser A 63(12):1416–1419. https://doi.org/10.1093/gerona/63.12.1416
- 21.
Ferrucci L, Alley D (2007) Obesity, disability, and mortality: a puzzling link. Arch Intern Med 167(8):750–751
- 22.
Gaynanova I, Li G (2017) Structural learning and integrative decomposition of multi-view data. arXiv preprint arXiv:1707.06573
- 23.
Goldsmith J, Zipunnikov V, Schrack J (2015) Generalized multilevel function-on-scalar regression and principal component analysis. Biometrics 71(2):344–353
- 24.
Gonçalves BS, Cavalcanti PR, Tavares GR, Campos TF, Araujo JF (2014) Nonparametric methods in actigraphy: an update. Sleep Sci 7(3):158–164
- 25.
Hamilton MT, Healy GN, Dunstan DW, Zderic TW, Owen N (2008) Too little exercise and too much sitting: inactivity physiology and the need for new recommendations on sedentary behavior. Curr Cardiovasc Risk Rep 2(4):292–298. https://doi.org/10.1007/s12170-008-0054-8
- 26.
Hauri PJ, Wisbey J (1992) Wrist actigraphy in insomnia. Sleep 15(4):293–301. https://doi.org/10.1093/sleep/15.4.293
- 27.
Healy GN, Clark BK, Winkler EA, Gardiner PA, Brown WJ, Matthews CE (2011) Measurement of adults’ sedentary time in population-based studies. Am J Prev Med 41(2):216–227. https://doi.org/10.1016/j.amepre.2011.05.005
- 28.
Hofstra WA, de Weerd AW (2008) How to assess circadian rhythm in humans: a review of literature. Epilepsy Behav 13(3):438–444. https://doi.org/10.1016/j.yebeh.2008.06.002
- 29.
Hotelling H (1936) Relations between two sets of variates. Biometrika 28(3—-4):321–377. https://doi.org/10.2307/2333955
- 30.
Jean-Louis G, von Gizycki H, Zizi F, Fookson J, Spielman A, Nunes J, Fullilove R, Taub H (1996) Determination of sleep and wakefulness with the actigraph data analysis software (ADAS). Sleep 19(9):739–743
- 31.
Jean-Louis G, Kripke DF, Cole RJ, Assmus JD, Langer RD (2001) Sleep detection with an accelerometer actigraph: comparisons with polysomnography. Physiol Behav 72(1—-2):21–28. https://doi.org/10.1016/S0031-9384(00)00355-3
- 32.
John D, Freedso P (2012) ActiGraph and actical physical activity monitors: a peek under the hood. Med Sci Sports Exerc 44(1 Suppl 1):S86–89. https://doi.org/10.1249/MSS.0b013e3182399f5e
- 33.
Jondeau E, Jurczenko E, Rockinger M (2010) Moment component analysis: an illustration with international stock markets. SSRN Electron J 36(4):576–598. https://doi.org/10.2139/ssrn.1694643
- 34.
Kaplan A, Lock EF (2017) Prediction with dimension reduction of multiple molecular data sources for patient survival. arXiv preprint arXiv:1704.02069
- 35.
Koster A, Caserotti P, Patel KV, Matthews CE, Berrigan D, Van Domelen DR, Brychta RJ, Chen KY, Harris TB (2012) Association of sedentary time with mortality independent of moderate to vigorous physical activity. PLoS ONE 7(6):e37,696. https://doi.org/10.1371/journal.pone.0037696
- 36.
Kripke DF, Garfinkel L, Wingard DL, Klauber MR, Marler MR (2002) Mortality associated with sleep duration and insomnia. Arch Gen Psychiatr 59(2):131. https://doi.org/10.1001/archpsyc.59.2.131
- 37.
Kushida CA, Chang A, Gadkary C, Guilleminault C, Carrillo O, Dement WC (2001) Comparison of actigraphic, polysomnographic, and subjective assessment of sleep parameters in sleep-disordered patients. Sleep Med 2(5):389–396. https://doi.org/10.1016/S1389-9457(00)00098-8
- 38.
Leroux A, Di J, Smirnova E, Mcguffey EJ, Cao Q, Bayatmokhtari E, Tabacu L, Zipunnikov V, Urbanek JK, Crainiceanu C (2019) Organizing and analyzing the activity data in NHANES. Stat Biosci. https://doi.org/10.1007/s12561-018-09229-9
- 39.
Li G, Gaynanova I (2017) A general framework for association analysis of heterogeneous data. arXiv preprint arXiv:1707.06485
- 40.
Lock EF, Hoadley KA, Marron JS, Nobel AB (2013) Joint and individual variation explained (JIVE) for integrated analysis of multiple data types. Ann Appl Stat 7(1):523–542. https://doi.org/10.1214/12-AOAS597
- 41.
Marler MR, Gehrman P, Martin JL, Ancoli-Israel S (2006) The sigmoidally transformed cosine curve: a mathematical model for circadian rhythms with symmetric non-sinusoidal shapes. Stat Med 25(22):3893–3904. https://doi.org/10.1002/sim.2466
- 42.
Matthews CE, George SM, Moore SC, Bowles HR, Blair A, Park Y, Troiano RP, Hollenbeck A, Schatzkin A (2012) Amount of time spent in sedentary behaviors and cause-specific mortality in US adults. Am J Clin Nutr 95(2):437–445. https://doi.org/10.3945/ajcn.111.019620
- 43.
Miettinen J, Taskinen S, Nordhausen K, Oja H (2015) Fourth moments and independent component analysis. Stat Sci 30(3):372–390. https://doi.org/10.1214/15-STS520
- 44.
Mills JN (1966) Human circadian rhythms. Physiol Rev 46(1):128–171
- 45.
Morton J, Lim LH (2009) Principal cumulant component analysis. preprint
- 46.
Nakazaki K, Kitamura S, Motomura Y, Hida A, Kamei Y, Miura N, Mishima K (2014) Validity of an algorithm for determining sleep/wake states using a new actigraph. J Physiol Anthropol 33(1):31. https://doi.org/10.1186/1880-6805-33-31
- 47.
Nastasi AJ, Ahuja A, Zipunnikov V, Simonsick EM, Ferrucci L, Schrack JA (2018) Objectively measured physical activity and falls in well-functioning older adults. Am J Phys Med Rehabil 97(4):255–260. https://doi.org/10.1097/PHM.0000000000000830
- 48.
Owen N, Healy GN, Matthews CE, Dunstan DW (2010) Too much sitting: the population-health science of sedentary behavior. Exerc Sport Sci Rev 38(3):105–113. https://doi.org/10.1097/JES.0b013e3181e373a2
- 49.
Patel SR, Malhotra A, Gao X, Hu FB, Neuman MI, Fawzi WW (2012) A prospective study of sleep duration and pneumonia risk in women. Sleep 35(1):97–101. https://doi.org/10.5665/sleep.1594
- 50.
Pyrkov TV, Slipensky K, Barg M, Kondrashin A, Zhurov B, Zenin A, Pyatnitskiy M, Menshikov L, Markov S, Fedichev PO (2018) Extracting biological age from biomedical data via deep learning: too much of a good thing? Sci Rep 8(1):5210
- 51.
Ramsay JO (2006) Functional data analysis. Wiley, New York
- 52.
Ringnér M (2008) What is principal component analysis? Nat Biotechnol 26(3):303–304. https://doi.org/10.1038/nbt0308-303
- 53.
Schrack JA, Zipunnikov V, Goldsmith J, Bai J, Simonsick EM, Crainiceanu C, Ferrucci L (2014) Assessing the “Physical Cliff”: detailed quantification of age-related differences in daily patterns of physical activity. J Gerontol Ser A. https://doi.org/10.1093/gerona/glt199
- 54.
Schrack JA, Kuo PL, Wanigatunga AA, Di J, Simonsick EM, Spira AP, Ferrucci L, Zipunnikov V (2018a) Active-to-sedentary behavior transitions, fatigability, and physical functioning in older adults. J Gerontol 74(4):560–567. https://doi.org/10.1093/gerona/gly243
- 55.
Schrack JA, Leroux A, Fleg JL, Zipunnikov V, Simonsick EM, Studenski SA, Crainiceanu C, Ferrucci L (2018b) Using heart rate and accelerometry to define quantity and intensity of physical activity in older adults. J Gerontol 73(5):668–675
- 56.
Shephard RJ (2003) Limits to the measurement of habitual physical activity by questionnaires. Br J Sports Med 37(3):197–206
- 57.
Shou H, Zipunnikov V, Crainiceanu CM, Greven S (2015) Structured functional principal component analysis. Biometrics 71(1):247–257
- 58.
Spira AP, An Y, Peng Y, Wu MN, Simonsick EM, Ferrucci L, Resnick SM (2017) Apoe genotype and nonrespiratory sleep parameters in cognitively intact older adults. Sleep 40(8):zsx076
- 59.
Stone JL, Norris AH (1966) Activities and attitudes of participants in the baltimore longitudinal study. J Gerontol 21(4):575–580. https://doi.org/10.1093/geronj/21.4.575
- 60.
Taheri S, Lin L, Austin D, Young T, Mignot E (2004) Short sleep duration is associated with reduced leptin, elevated ghrelin, and increased body mass index. PLoS Med 1(3):e62. https://doi.org/10.1371/journal.pmed.0010062
- 61.
Tilmanne J, Urbain J, Kothare MV, Wouwer AV, Kothare SV (2009) Algorithms for sleep-wake identification using actigraphy: a comparative study and new results. J Sleep Res 18(1):85–98. https://doi.org/10.1111/j.1365-2869.2008.00706.x
- 62.
Tran T, Phung D, Venkatesh S (2011) Mixed-variate restricted boltzmann machines. In: Asian conference on machine learning, pp 213–229
- 63.
Tremblay MS, Aubert S, Barnes JD, Saunders TJ, Carson V, Latimer-Cheung AE, Chastin SF, Altenburg TM, Chinapaw MJ (2017) Sedentary behavior research network (SBRN)—terminology consensus project process and outcome. Int J Behav Nutr Phys Activity 14(1):75. https://doi.org/10.1186/s12966-017-0525-8
- 64.
Troiano R, Berrigan D, Dodd K, Masse L, Tilert T, McDowell M (2008) Physical activity in the united states measured by accelerometer. Med Sci Sports Exerc 40(1):181
- 65.
Troiano RP, Macera CA, Ballard-Barb R (2001) Be physically active each day. How can we know? J Nutr 131(2S–1):451S–460S
- 66.
Udell M, Horn C, Zadeh R, Boyd S et al (2016) Generalized low rank models. Found Trends Mach Learn 9(1):1–118
- 67.
Urbanek JK, Spira AP, Di J, Leroux A, Crainiceanu C, Zipunnikov V (2018) Epidemiology of objectively measured bedtime and chronotype in us adolescents and adults: Nhanes 2003–2006. Chronobiol Int 35(3):416–434. https://doi.org/10.1080/07420528.2017.1411359
- 68.
van Hees VT, Sabia S, Jones SE, Wood AR, Anderson KN, Kivimäki M, Frayling TM, Pack AI, Bucan M, Trenell M et al (2018) Estimating sleep parameters using an accelerometer without sleep diary. Sci Rep 8(1):12,975
- 69.
van Someren EJ, Hagebeuk EE, Lijzenga C, Scheltens P, de Rooij SE, Jonker C, Pot AM, Mirmiran M, Swaab DF (1996) Circadian rest—activity rhythm disturbances in Alzheimer’s disease. BiolPsychiatr 40(4):259–270. https://doi.org/10.1016/0006-3223(95)00370-3
- 70.
Van Someren EJW, Swaab DF, Colenda CC, Cohen W, McCall WV, Rosenquist PB (1999) Bright light therapy: improved sensitivity to its effects on rest-activity rhythms in alzheimer patients by application of nonparametric methods. Chronobiol Int 16(4):505–518. https://doi.org/10.3109/07420529908998724
- 71.
Varma VR, Dey D, Leroux A, Di J, Urbanek J, Xiao L, Zipunniko V (2017a) Re-evaluating the effect of age on physical activity over the lifespan. Prev Med 101:102–108. https://doi.org/10.1016/j.ypmed.2017.10.028
- 72.
Varma VR, Dey D, Leroux A, Di J, Urbanek J, Xiao L, Zipunnikov V (2017b) Total volume of physical activity: TAC, TLAC or TAC(\(\lambda \)). Prev Med. https://doi.org/10.1016/j.ypmed.2017.10.028
- 73.
Varo JJ, Martínez-González MA, de Irala-Estévez J, Kearney J, Gibney M, Martínez JA (2003) Distribution and determinants of sedentary lifestyles in the European Union. Int J Epidemiol 32(1):138–146. https://doi.org/10.1093/ije/dyg116
- 74.
Wanigatunga AA, Simonsick EM, Zipunnikov V, Spira AP, Studenski S, Ferrucci L (2018) Perceived fatigability and objective physical activity in mid- to late-life. J Gerontol 73(5):630–635. https://doi.org/10.1093/gerona/glx181
- 75.
Witting W, Kwa I, Eikelenboom P, Mirmiran M, Swaab D (1990) Alterations in the circadian rest-activity rhythm in aging and Alzheimer’s disease. Biol Psychiatr 27(6):563–572
- 76.
Wold H (2004) Partial least squares. In: Encyclopedia of statistical sciences, John, Hoboken. https://doi.org/10.1002/0471667196.ess1914
- 77.
Wolff-Hughes DL, Fitzhugh EC, Bassett DR, Churilla JR (2015) Waist-worn actigraphy: population-referenced percentiles for total activity counts in us adults. J Phys Activity Health 12(4):447–453
- 78.
Xiao L, Zipunnikov V, Ruppert D, Crainiceanu C (2016) Fast covariance estimation for high-dimensional functional data. Stat Comput 26(1–2):409–421
Funding
This study was supported in part by the Intramural Research Program (IRP), National Institute on Aging (NIA), National Institutes of Health (NIH), and by Research and Development Contract HHSN-260-2004-00012C. Dr. Adam Spira was supported in part by R01AG050507 from the National Institute on Aging. Dr Adam Spira received an honorarium from Springer Nature Switzerland AG for Guest Editing a Special Issue of Current Sleep Medicine Reports. Dr. Mark Wu was supported by R01AG054771. Dr. Jennifer Schrack was supported by U01AG057545 and R21AG053198.
Author information
Affiliations
Corresponding author
Appendix
Appendix
A Functional PCA
Functional PCs for circadian rhythmicity domain, for each subject, 1440-min activity profile were averaged across valid days which resulted in an average daily profile that is representative. Then functional PCA using sandwich smoother for covariance matrix smoothing was applied [78]. The first 10 principal components explained more than 90% of total variation. Figure 11 shows the first 10 functional PCs.
B Results from the Two-Step Alternative Approach
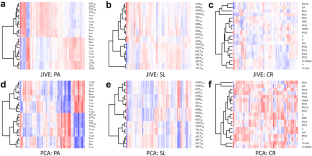
We considered an alternative two-step approach by first performing PCA to each domain individually, and then applying JIVE to the joint truncated data from all three domains.
In order to keep as much joint variation as possible, we considered in the first step (i.e., individual PCA) to keep 5 and 8 PCs from each domain. When 5 PCs were kept in each domain, JIVE selected joint rank to be 4, and 1, 2, and 5 as the individual ranks for PA, SL, and CR, respectively. Meanwhile, when 8 PCs were kept in each domain, JIVE selected joint rank to be 4 as well, but individual ranks to be 2, 2, and 7 for domains for PA, SL, and CR, respectively. Figure 12 shows the proportion of variation explained. Even though it seems like there are more joint variation recovered, but we have to keep in mind that potentially useful information may have been removed, and the proportion here is with respect to the remained variation in the truncated data.
Figures 13 and 14 show the relationships between JIVE results from the main analysis (denoted by (A)) and the alternative analysis with 5 PCs selected (denoted by (B1)), and with 8 PCs selected (denoted by (B2)). The first joint PCs between (A) and (B1)/(B2) are highly correlated, which shows high consistency between the two approaches. There is also certain level of correlation between JT-PC2 from the two approaches. The individual PCs from the two approaches are highly correlated.
C Results for the Sensitivity Analyses
This section contains the results from the sensitivity analyses described in Sect. 4.4 where we considered 3 other ways to handle missing data in activity profiles. In sensitivity analysis 1 (S1), missing data were imputed using median of the specific time within each subject instead of mean. We still have 198 subjects contributed by 1134 days (with mean 5.72 days and standard deviation of 0.62). In sensitivity analysis 2 (S2), instead of using \(5\%\) of the threshold, we consider removing days with more than \(7\%\) of missing data (101 min per day). We have 198 subjects contributed by 1163 days (with mean 5.76 days and standard deviation of 0.59). In sensitivity analysis 3 (S3), we considered the most aggressive approach which is to remove all subject days with missing values. This approach left us 189 subjects contributed by 986 days (with mean 5.22 days and standard deviation of 0.98).
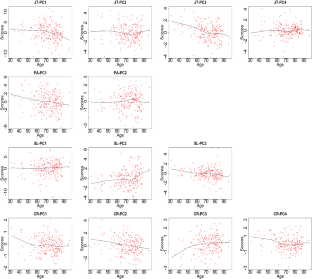
The patterns are quite similar to what we observed from the main analysis. In S1, joint structure explains 68.1%, 20.1%, and 25.8% of total variation in PA, SL, and CR domains, respectively. Individual structures explain 26.1%, 74.5%, and 38.5% of total variation in PA, SL, and CR domains, respectively. And there are only 5.8%, 5.3%, and 35.7% of variation that cannot be explained in PA, SL, and CR respectively. In S2, joint structure explains 69.0%, 18.7%, and 25.9% of total variation in PA, SL, and CR domains, respectively. Individual structures explain 25.2%, 76.2%, and 38.6% of total variation in PA, SL, and CR domains, respectively. And there are only 5.7%, 5.2%, and 35.5% of variation that cannot be explained in PA, SL, and CR respectively. Finally, in S3, joint structure explains 63.6%, 20.7%, and 27.2% of total variation in PA, SL, and CR domains, respectively. Individual structures explain 30.5%, 73.0%, and 35.3% of total variation in PA, SL, and CR domains, respectively. And there are only 6.0%, 6.3%, and 37.5% of variation that cannot be explained in PA, SL, and CR, respectively. The cross-correlation plots between features and JIVE/PC scores are shown in Figs. 15, 16, and 17.
Rights and permissions
About this article
Cite this article
Di, J., Spira, A., Bai, J. et al. Joint and Individual Representation of Domains of Physical Activity, Sleep, and Circadian Rhythmicity. Stat Biosci 11, 371–402 (2019). https://doi.org/10.1007/s12561-019-09236-4
Received:
Revised:
Accepted:
Published:
Issue Date:
Keywords
- Multi-domain
- Physical activity
- Sleep
- Circadian rhythmicity
- JIVE
- Dimension reduction


