Management of clandestine drug laboratories: need for evidence-based environmental health policies
- 380 Downloads
- 2 Citations
Abstract
Clandestine drug laboratories (CDLs) have been emerging and increasing as a public health problem in Australia, with methamphetamine being the dominant illegally manufactured drug. However, management and remediation of contaminated properties are still limited in terms of regulation and direction, especially in relation to public and environmental health practice. Therefore, this review provides an update on the hazards and health effects associated with CDLs, with a specific look at the management of these labs from an Australian perspective. Particularly, the paper attempts to describe the policy landscape for management of CDLs, and identifies current gaps and how further research may be utilised to advance understanding and management of CDLs and inform public health policies. The paper highlights a significant lack of evidence-based policies and guidelines to guide regulatory authority including environmental health officers in Australia. Only recently, the national Clandestine Drug Laboratory Guidelines were developed to assist relevant authority and specialists manage and carry out investigations and remediation of contaminated sites. However, only three states have developed state-based guidelines, some of which are inadequate to meet environmental health requirements. The review recommends well-needed inter-sectoral collaborations and further research to provide an evidence base for the development of robust policies and standard operating procedures for safe and effective environmental health management and remediation of CDLs.
Keywords
Clandestine drug laboratories Australia Environmental health practice Research Evidence-based policyBackground and introduction
Clandestine drug laboratories, i.e. “the illicit production of drugs or drug precursors within an improvised laboratory environment” [1], have emerged as a public health problem in developed countries worldwide. According to a United Nations Office on Drugs and Crime (UNODC) [2] report, the majority of clandestine drug laboratories (CDLs) detected (~99 %) manufactured amphetamine-type stimulants (ATS), with limited data available on the manufacturing of other forms of illicit drugs in illegal laboratories. This is similar to Australian trends, with pseudoephedrine and ephedrine being the most commonly used precursors in the production of methamphetamine within the ATS group [3]. The US National Drug Intelligence Center (NDIC) [4] defines a methamphetamine (also known as methylamphetamine or meth) laboratory as “an illicit operation that has the apparatus and chemicals needed to produce the powerful stimulant methamphetamine”. The size and production ability of laboratories vary from large laboratories or “super labs” producing approximately >10 pounds (~4.5 kg) of methamphetamine per production cycle to smaller “box labs” producing as little as an ounce (~28.350 g) or less [4].
Illegal production of methamphetamine has led to innovative use of space, resulting in laboratories being created in a variety of premises [5]. By-products of methamphetamine can be either volatile vapours which condense and become suspended in air as tiny particles [6, 7], or salts which persist on surfaces [8, 9]. Methamphetamine by-products can also persist on indoor surfaces for several months after production has ceased, particularly where there is no human activity or remediation [8]. Residual contamination of laboratories poses risks to human and environmental health [10, 11]. It has been suggested that chronic or acute exposure to chemical components and/or by-products of methamphetamines may result in long-term health effects in both adults and toddlers and that disposal of hazardous waste from the “cooking” process can lead to harmful effects on the environment [11, 12].
Clandestine drug laboratories in Australia
Number of clandestine laboratory detections in Australian states and territories, 2001–02 to 2010–11; source: Australian Crime Commission [3]
| Period | NSW | VIC | QLD | SA | WA | TAS | NT | ACT | Total |
|---|---|---|---|---|---|---|---|---|---|
| 2001–2002 | 32 | 24 | 138 | 32 | 22 | 3 | 1 | 0 | 252 |
| 2002–2003 | 47 | 19 | 171 | 34 | 36 | 2 | 3 | 2 | 314 |
| 2003–2004 | 61 | 20 | 189 | 48 | 33 | 1 | 6 | 0 | 358 |
| 2004–2005 | 45 | 31 | 209 | 25 | 44 | 3 | 21 | 3 | 381 |
| 2005–2006 | 55 | 47 | 161 | 50 | 58 | 5 | 12 | 2 | 390 |
| 2006–2007 | 49 | 72 | 132 | 51 | 37 | 9 | 1 | 5 | 356 |
| 2007–2008 | 51 | 76 | 121 | 69 | 30 | 2 | 1 | 6 | 356 |
| 2008–2009 | 67 | 84 | 148 | 65 | 78 | 0 | 7 | 0 | 449 |
| 2009–2010 | 82 | 113 | 297 | 71 | 118 | 1 | 12 | 0 | 694 |
| 2010–2011 | 87 | 63 | 293 | 75 | 171 | 11 | 2 | 1 | 703 |
Unfortunately, due to their illegal nature, these laboratories represent only a fraction of CDLs, which are often associated with explosions resulting in severe injury, contamination of the environment and destruction of property [16, 17]. First responders, including law enforcement, fire and environmental health officers, are at serious risk from exposure to hazardous substances associated with drug production [15, 17, 18]. Reports from the USA suggest that, while meth events represent only a small proportion of acute hazardous substance-release events, they are more likely to result in injuries, accounting for more victims than non-meth events, with emergency first responders accounting for the majority of victims [19, 20]. The USA has made much headway in setting up regulatory and surveillance systems [4, 5, 21, 22, 23]; however there is limited regulation and direction in the management of clean-up of contaminated properties in Australia. A few clean-up/remediation guidelines have been developed in Australia, but there is still limited understanding and clarity about the role of environmental health officers (EHOs) in the detection and remediation processes. Research is therefore needed for evidence-based planning and policy-making to guide safe detection and remediation of CDLs.
This review provides an update on the hazards and health effects associated with CDLs, looking specifically at the management of these labs from an Australian perspective. Specifically the paper attempts to describe the policy landscape for management of CDLs, and identifies gaps and how further research may be helpful to advance understanding and management of CDLs and inform public health policies. The paper highlights a significant lack of evidence-based policies and guidelines to guide EHOs in Australia and recommends further research to provide an evidence base for the development of robust policies and standard operating procedures based on safe and effective environmental health management and remediation of CDLs.
Health hazards and effects of CDLs
- (a)
Health hazards associated with CDLs
Illegal drug laboratories are not only a law enforcement challenge due to the illegal manufacture of controlled substances; they also have significant public health, safety and environmental impacts [24]. Illegal drug laboratories—mainly for methamphetamine—come in various arrangements. Their location may vary from remote to rural, in residential and commercial premises including private homes, motels, hotels, apartments, house trailers, commercial buildings, abandoned buildings, campgrounds, mobile houses, trucks, trailers and different automobiles [5]. The cooking process may happen once or repeatedly using various production processes that utilise different reagents, forming a range of by-products [21, 25, 26]. Lab operators range from beginners with little or no chemistry knowledge to professional chemists with higher degrees [27]. Sizes of laboratories may also vary from small-scale, basic, temporary production to large-scale, highly complicated and technologically sophisticated “super labs”. As a result, the nature and type of hazards generated vary immensely [4, 22].
According to the Society for Public Health Education (SOPHE) [29], likely hazards such as airborne contaminants, chemical spills, retained reagents, by-product waste, and contaminated surfaces and household items can be potentially harmful to future residents and remediation workers. Studies suggest that airborne contaminants including vapours and residues may disperse widely throughout buildings, permeate structures and can be deposited on furniture, carpets, insulation structures and household items in seized and active labs, posing short- and long-term health risks [6, 30]. Spills of liquid reagents, such as ammonia, ether, methanol and acetone, can potentially cause an airborne threat to the public due to the slow release of volatilized reagents [29].
Laboratory operators often indiscriminately dispose of hazardous waste, such as raw materials, toxic chemicals, carcinogens and phytotoxins, at on- and off-site locations, including household drains, large containers, backyards, soil, roads and creeks, resulting in not only significant health risks to the public and responders but also contamination of the environment [27, 29]. Pal et al. [25] indicated that, after the release of those chemicals into the environment, they may undergo various processes, such as sorption, degradation and leaching, in different environmental sections, resulting in potential harm to people, wildlife and ecosystems. Moreover, individuals, especially children, coming into contact with discarded waste may incur serious injuries [25, 26].
According to the Drug Enforcement Administration (DEA) [27], many children were present during illegal lab seizures nationwide in the USA in 2001, with many being exposed to toxic chemicals and others injured. Protection of children’s health is paramount due to their vulnerability to environmental exposure compared with adults. Their active nature involving physical contact with their environment may increase their likelihood of being exposed to chemicals and contaminated environments through food, water and surfaces [22]. A New Zealand study found high prevalence of methamphetamine residue in hair samples from children, indicating evidence of passive exposure to methamphetamine [10]. The vulnerability of children to hazardous chemicals such as lead, asbestos and mercury utilised in drug production is another important consideration [22].
Other hazards associated with needles, syringes and glassware may put personnel at risk for infection with bloodborne diseases such as hepatitis B and human immunodeficiency virus (HIV)/acquired immunodeficiency syndrome (AIDS) [31]. This raises the issue of the need for appropriate personal protective equipment (PPE) and immunisation coverage for response personnel. Specific training may therefore be necessary for EHOs and other response personnel in the identification of CDL hazards and the use of appropriate exposure controls [12].
- (b)
Health effects associated with CDLs
The evidence base for the full spectrum of health effects from exposure to illegal drugs is still developing; however, exposure to chemicals used in drug production can be harmful [17]. Air-suspended methamphetamine particles can be inhaled and rapidly absorbed into the gas-exchange portion of the lung and thereby into the bloodstream [9]. The risk of this happening is highest immediately following production of the drug; as such, responders should be careful not to eat or smoke in the affected area [17]. Re-suspension of chemicals is likely during seizure and removal of drug production equipment [8] and by walking or vacuuming of contaminated surfaces [9]. The US DEA [27] and Skeers [31] suggest that both acute and chronic health effects are presented by illegal drug laboratories, with various individuals usually at risk, including first responders, clean-up contractors, local health responders, residents in associated building(s), nearby residents, the public, property owners and subsequent tenants.
Examples of frequently used chemicals and associated hazards in illegal drug (meth) production; source: Hannan [28]
| Chemical | Example of source | Hazard property (hazard class) per DOT regulations |
|---|---|---|
| Petroleum (toluene, xylene, ether) | Toluol; xylol; starting fluid (ether); Coleman camping fuel (mixture of petroleum solvents) | Flammable liquids (3) |
| Sodium hydroxide | Red Devil Lye | Corrosive base (8) |
| Sulphuric acid | Draino | Corrosive acid (8) |
| Hydrochloric acid | Muriatic—pool cleaner | Corrosive acid (8) |
| Lithium | Lithium batteries | Dangerous when wet (4.3) |
| Red phosphorus | Matchbox strike plates | Flammable solid (4.1) |
| Iodine | Pharmaceuticals | Corrosive (8) |
| Anhydrous ammonia | Agriculture cooperative | Poisonous gas (2.3) |
The US Hazardous Substances Emergency Events Surveillance (HSEES) system, which monitors the public health consequences of acute hazardous substance-release events [21], reported that, during the January 2000 to June 2004 period, 1,791 (4 %) of the 40,349 events reported were associated with illicit meth production. Of these, 558 (31 %) events resulted in 947 injured persons, more than half of whom were police officers. Frequent symptoms/injuries included respiratory irritation (39 %), headache (26 %), eye irritation (8 %) and burns (8 %), nearly half of which required either on-site treatment or hospitalisation [20].
Witter et al. [36] found that more than 70 % of law enforcement personnel investigating methamphetamine labs reportedly experienced headaches, respiratory symptoms, central nervous system symptoms, sore throat and other symptoms. Although symptoms diminished after a short time period for some individuals, others required medical attention for persistent symptoms [36]. An earlier retrospective cohort study found that 59 law enforcement personnel surveyed in Washington State experienced headaches and respiratory, mucous and skin irritations, mostly during the processing phase of removing laboratory chemicals and taking samples [32]. Life-threatening symptoms due to severe exposure may also occur, leading to respiratory failure, coma and death depending on routes of exposure, duration and compound type [31].
Due to the risks and hazards associated with investigation and remediation of CDLs, response personnel including EHOs should be provided with full personal protective equipment (PPE), which must be decontaminated immediately upon exiting the lab [17]. Experts suggest that self-contained breathing apparatus (SCBA) or respirator, and level B personal protective suits are the minimum protection required, and level A protection can be used where a higher level of skin protection is required [17].
Management of illegal drug labs in Australia
General process for site investigation and reporting under the Australian Government Clandestine Drug Laboratory Remediation Guidelines (sourced from Newell et al. [38]). The figure shows the four phases in the notification and remediation process that are recommended to be followed by the various agencies involved in clandestine drug laboratory remediation
-
“Conducting preliminary assessments in relation to contamination of sites and their suitability for habitation. This should include outdoor (environment/health assessment) and indoor (health assessment). It is recommended that Officers attend sites while police are still investigating and if attending that they should ensure their own safety and wear proper relevant protective equipment (PPE). It is also stated that officers should ideally be aware of the nature and types of chemicals present and should have access to the full information regarding those chemicals and manufacturing processes while conducting this assessment.
-
If risk is found, imposing contamination control, clean-up notices, environmental orders and determining who is responsible for the assessment and remediation of sites. The guidelines state that these actions should be determined by the policies and practices developed by each state/territory regulatory authority.
- If further assessment and remediation are necessary then authority should either:
-
Appoint the services of a properly competent person which include EHOs with an environmental health degree.
-
Oblige property owners or any person who have legal authority over the site to provide evidence that the site will not create a health or environmental health risks. This includes appointing a consultant that should follow proper site investigations, reporting and remediation and reporting back to the authority”.
-
As stated in the document’s introduction, these guidelines are targeted towards regulatory authority and environmental professionals. Therefore, it is assumed that “regulatory authority”—which administer health and/or environmental legislation and which take actions to protect health and prevent environmental contamination—also include health departments, environment protection agencies and councils, while responsible officers are EHOs and/or environment officers. That being said, use of these guidelines is limited to administration and remediation of contaminated sites, and the Australian Government recommends using them in conjunction with other endorsed guidelines [38]. Unfortunately, there are little or no other endorsed guidelines available in Australia. Moreover, the guideline’s disclaimer states that anybody using the document should ask for specialist guidance to establish if the guidelines are relevant to their individual conditions. Also, the guidelines do not make any expressed or implied liability or warranty [38].
Summary of key areas of management of illegal drug laboratories and the roles and responsibilities of EHOs in Western Australia, Victoria and Queensland
| Key areas of clandestine laboratory management | Roles, Responsibilities & Issues Relevant to Environmental Health Officers in Western Australia (WA Health, 2012) | Roles, Responsibilities & Issues Relevant to Environmental Health Officers in Victoria (Victoria Department of Health, 2012) | Roles, Responsibilities & Issues Relevant to Environmental Health Officers in Queensland (Queensland Health, 2012) |
|---|---|---|---|
| Document relevance | Developed for relevant authority (local governments and DEC) and specifies roles of EHOs from relevant authority | Developed mainly for local government EHOs | Owners of properties where illegal drug activities or laboratory took place |
| Clandestine lab hazards | • Outlines two distinct possible risks: dwelling contamination and environmental contamination | • Recognises potential risks to health and the environment | • Mentions potential health and environmental hazards |
| Links to national guidelines | • Investigation levels (IL) developed by the national guidelines are used as basis for risk-based analysis and remediation | • Investigation levels (IL) developed by the national guidelines are used as basis for risk-based analysis | • The national guidelines are included as a useful link to consider, but does not provide explanation on their use and relevance |
| EHO safety and use of PPE | • EHO safety and use of PPE are discussed. Guidelines on PPE use are based on national guidelines | • EHO safety briefly outlined with respect to responding to nuisance caused by clandestine labs • No instructions on PPE or other safety measures provided | • Only indicates that owners must contact Queensland Health regarding potential health risks but does not provide detailed guidance for EHOs |
| Link to legislation | • Health Act 1911: sections (general powers, issuing notices, dwelling suitability, and remediation) relevant to EHO roles and legal proceedings are discussed | • Public Health and Wellbeing Act 2008 (PHWA): nuisance and powers sections | • Public Health Act 2005 is to be used by local government in relation to health risks from former clandestine labs |
| • Municipal Association of Victoria’s PHWA Guidance Manual for Local Government Authorised Officers: nuisance, investigation and enforcement mechanism and procedures sections | • No explanation on which sections to be used, who is authorized to enforce them and when they are enforced | ||
| • Environmental Protection Act 1986 and Contaminated Sites Act 2003: sections relevant to LG EHOs and DEC officers are discussed | |||
| Notification and initial follow-up | • Police to WA Health to LGs and DEC | • Police to LG EHOs | • QLD Police to notify property owners |
| • Role of EHOs, property | |||
| • Role of EHOs clearly outlined and discussed, including their roles in access to sites, reporting and inspections | |||
| • Access and safety considerations not clearly outlined | |||
| • Role of LG EHOs discussed | |||
| Roles in remediation | • EHOs are directly involved in the assessment and management of sites | • EHOs are not to be involved in assessment, testing or remediation, which is deemed the responsibility of owners | • Owners are responsible for assessment, investigation and remediation of sites |
| • Owners to engage the services of an experienced cleaning company or a professional to manage the process; may follow the US EPA Voluntary Guidelines for Methamphetamine Laboratory Clean Up to clean properties themselves. The role of EHOs in verifying effectiveness of remediation is not discussed | |||
| • LG EHOs to issue notices, determine management steps, contacting, directing and liaising with owners | |||
| • EHO to assist owners in engaging qualified assessors for further assessment, investigation and remediation; issue improvement and prohibition notices if required; agree on remediation plans; and oversee the remediation process | |||
| • Owners to engage forensic and cleaning contractors at the request of LG EHOs | |||
| • EHO roles in industrial and occupational sites and where owners are not located are unclear | |||
| • EHO roles where owners are not located are unclear | |||
| • EHO roles in industrial and occupational sites are not discussed | |||
| Environmental contamination | • WA DEC officers to respond to external environmental contamination. DEC to liaise with LG EHOs and decide on proper follow-up and statutory actions | • Assessed by contracted assessors | • No explanation on: agencies to report to and to be involved, EHO roles, owner’s responsibilities, who to contact if contamination is found and legalisation enforcement |
| • Environment Protection Agency (EPA) Victoria to advise on transportation, disposal and landfill facilities | |||
| • Relevant legislation and role of EPA Victoria in the process are not discussed | |||
| • DEC pollution and contaminated sites branches to manage protection of the environment and contamination issues | |||
| • Owners to engage environmental contractors in accordance with DEC instructions and directions | |||
| Post-remediation assessment | • LG EHOs and DEC officers to verify compliance with legislation and notices using the forensic and environmental contractors’ written report | • LG EHOs to verify compliance with notices using assessor’s written reports | • Test kits to be used by owners to verify effectiveness of cleaning and remediation, with the assistance of the Queensland Health Forensic and Scientific Services |
| Training on management and the use of documents discussed | • Information sessions on the interim guidelines and their use are being provided to LG EHOs. A training package for EHOs will be released in 2013 | • Not discussed | • Not discussed |
Flowchart of the notification process of illegal drug laboratories in Western Australia (sourced from WA Health [39]). The figure shows that the procedure begins with notification by the Western Australia Police and also outlines what is to be done for tier 1 (during office hours) and tier 2 (outside of office hours) notifications
-
Notification to receival process
-
Continuous engagement of relevant agencies in the process
-
Technical information and resources available, such as approvals
-
Level of enforcement by EHOs
-
Adequacy of legislation, such as the Health Act 1911
-
Residential versus industrial and occupational versus non-occupational settings issues, as the guidelines are only intended for non-occupational and residential settings
These are only temporary guidelines, and WA Health in collaboration with other regulatory agencies is in the process of developing more detailed guidelines as well as a training package for EHOs to go along with the release of the new technical guidelines in 2013 [39].
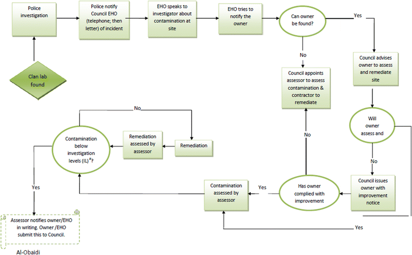
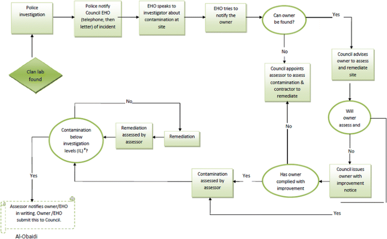
Victoria Department of Health flow chart for remediation of clandestine drug laboratory sites (sourced from Victoria Department of Health [41]). The flow chart outlines the Victoria Department of Health procedures, general roles of EHOs, other agencies and property owners and the decision-making process for remediation of clandestine drug laboratory sites
According to this document and flow chart, it is evident that local government EHOs are neither expected nor recommended to personally assess, test or remediate a CDL location under the public health legislation [41]. Instead, it is stated that only experienced professionals in this field should carry out these responsibilities with proper engagement and overseeing by local government EHOs. Local government EHOs can also advise property owners, who are considered to have the full responsibility for remediating sites, by providing contact details of properly competent assessors and cleaning contractors [41]. In addition, the practice note does not provide any information about the responsibilities or roles of EHOs from the Department of Health or the Environment Protection Agency regarding this issue.
In Queensland, only a fact sheet in relation to the management of CDLs was found, released by the Queensland Department of Health (Queensland Health) in 2012. The purpose of this fact sheet is to give general advice to owners of dwellings which had illegal drug laboratories [42]. This document is therefore not intended to provide guidance on the roles and responsibilities of EHOs within different regulatory authority. According to this fact sheet, the responsibility for property assessment, investigation and remediation lies solely with property owners, who must ensure that the property is safe for future residents. The document does not clearly define what safe property means, with no reference to standards or investigative numbers. The fact sheet also mentions briefly that local governments regulate health risks from previous CDLs under the Public Health Act 2005 and that other regulators may also be involved, including regulators who deal with hazardous waste generated from these labs. Moreover, when further information is needed regarding health hazards generated from illegal drug laboratories, it is advised that Queensland Health be contacted for advice. However, the fact sheet provides no discussion on the roles of regulatory authority, the degree of their involvement and follow-up regarding this issue, public health response or legislative requirements and enforcement.
Based on the foregoing, it is evident that the policy landscape for management of CDLs in Australia is limited and still under-developed with respect to providing adequate guidance for EHOs and other regulatory authority involved in management and remediation of CDLs. While the Commonwealth of Australia has recently provided broad guidelines, the majority of state and territory jurisdictions are yet to provide clear, unambiguous directives for EHOs. Research is needed to provide the evidence base for the development of context-specific policies and guidelines to facilitate multi-disciplinary and collaborative CDL management.
Current research on CDLs
There is little or no research in the published literature pertaining to occupational, safety and health exposure and handling of CDLs in Australia. The limited availability of robust policies for management of CDLs in Australia may be a reflection of the limited research being conducted in this area. The research being conducted in Australia focusses on the law enforcement aspects, health effects, outcomes of illicit drug use and sports-related use of controlled substances. The Illicit Drug Data Report 2009–2010 indicated that illicit drug data were obtained from a variety of sources, such as law enforcement, health and academia. However, the evidence base that is provided from these sources was mainly intended to assist decision-makers in the development of strategies to combat the threat posed by illicit drugs [14], but this does not necessarily translate to assisting those on the front line. A dated report on the proceedings of a one-day research workshop hosted by the Australian National University in 1993 examined “Australian research on the structure and economics of drug markets, the interaction of drug markets and law enforcement and the impact of drug markets on health” [43]. The majority of studies presented at that time surrounded the law enforcement aspects and the public health risk of amphetamine use [43]. One of the key recommendations from the workshop was that “Research should be able to evaluate the effectiveness of interventions and policies and to predict likely effects of new policies” [43]. The workshop recommendations made over a decade ago remain as relevant today as they were then.
Conclusions and scope for future research
This review has found that, whilst CDLs are an emerging environmental health issue in Australia, several gaps in policy and guidelines were identified, indicating a strong need for rigorous research. There is sufficient evidence from the discussion to indicate that research is needed at the local level to inform the development of effective interventions and policies for management of CDLs in Australia. Research could determine whether specific guidelines are needed for each state or at federal level for adaption at state level. Research could help to define what proportion of CDLs are being missed and the burden of illness associated with exposure to CDLs. Research is needed to determine whether EHOs or other regulatory personnel are adequately trained and equipped to respond to CDLs. This would include: whether adequate standard operating procedures are in place and being followed; whether adequate and appropriate personal protective equipment is provided; reporting requirements and follow-up procedures; safe handling, re-use and/or disposal of PPE; and pre- and post-exposure testing to determine whether response personnel are exposed to harmful levels of harmful chemicals. Additional field research could assist in providing evidence of the effectiveness of remediation procedures in minimizing exposure of future occupants of premises used for meth production, and to provide more specific recommendations for remediation protocols.
Additional considerations should be given to other occupational, safety and health issues that need to be considered and addressed by local councils, state and federal health sectors, including whether EHOs and other regulatory personnel should be immunised against potentially infectious material they may encounter in drug premises. Other issues have been identified, including the need for clarification of the illicit drugs research sector to enable access to funding, since it does not seem to fit clearly into either “health” or “law enforcement” research funding priorities. There is much room for inter-sectoral research collaboration, which should be given priority funding. Specific training should be provided for EHOs and other response personnel in identification of CDL hazards and use of appropriate exposure controls.
Notes
Conflict of interest
The authors declare that they have no conflict of interest.
References
- 1.Newell P. Clandestine drug manufacture in Australia. Chem Aust. 2008;75:11–4.Google Scholar
- 2.UNODC. World Drug Report 2010. New York: United Nations Office on Drugs and Crime (UNODC). 2010.Google Scholar
- 3.ACC. Illicit Drug Data Report 2010–11. Canberra City: Australian Crime Commission. 2012.Google Scholar
- 4.NDIC. Methamphetamine Laboratory Identification and Hazards: Fast Facts. National Drug Intelligence Center (NDIC), US Department of Justice. 2004.Google Scholar
- 5.Granholm JM, Olszewski J. Cleanup of Clandestine Drug Laboratory guidance. Michigan: Michigan Department of Community Health; 2007.Google Scholar
- 6.Martyny JW, Arbuckle SL, McCammon CS, Esswein EJ, Erb N, et al. Chemical concentrations and contamination associated with clandestine methamphetamine laboratories. J Chem Health Saf. 2007;1:40–52.CrossRefGoogle Scholar
- 7.Salocks CB, Hui X, Lamel S, Qiao P, Sanborn JR, et al. Dermal exposure to methamphetamine hydrochloride contaminated residential surfaces: surface pH values, volatility, and in vitro human skin. Food Chem Toxicol. 2012;50:4436–40.PubMedCrossRefGoogle Scholar
- 8.Environmental Risk Sciences. Derivation of risk-based investigation levels: Clandestine Drug Laboratory. Site Investigation Guidelines Australian Crime Commission. 2009.Google Scholar
- 9.VanDyke M, Erb N, Arbuckle S, Martyny J. A 24-hour study to investigate persistent chemical exposures associated with clandestine methamphetamine laboratories. J Occup Environ Hyg. 2009;6:82–9.PubMedCrossRefGoogle Scholar
- 10.Bassindale T. Quantitative analysis of methamphetamine in hair of children removed from clandestine laboratories—evidence of passive exposure? Forensic Sci Int. 2012;219:179–82.PubMedCrossRefGoogle Scholar
- 11.AGNMI. Clandestine drug laboratories 2012. Australia: Australian Government National Measurement Institute. 2012.Google Scholar
- 12.Cameron M. Health and safety concerns for law enforcement personnel investigating clandestine drug labs. Chem Health Saf. 2002;9:6–9.CrossRefGoogle Scholar
- 13.ACC. Illicit Drug Data Report 2008–09. Canberra City: Australian Crime Commission. 2010.Google Scholar
- 14.ACC. Illicit Drug Data Report 2009–10. Canberra City: Australian Crime Commission. 2011.Google Scholar
- 15.Caldicott DGE, Pigou PE, Beattie R, Edwards JW. Clandestine drug laboratories in Australia and the potential for harm. Aust N Z J Public Health. 2005;29:155–62.PubMedCrossRefGoogle Scholar
- 16.Barn P, Wiens M, Dods P. Clandestine amphetamine-derived drug laboratories: remediation guidelines for residential settings. 2012.Google Scholar
- 17.Smith JP (2011) Clandestine drug labs. Firehouse. Fort Atkinson, United States, Fort Atkinson: Cygnus Business Media, Inc. p. 22–29.Google Scholar
- 18.McKetin R, McLaren J, Kelly E. The Sydney methamphetamine market: patterns of supply, use, personal harms and social consequences. National Drug Law Enforcement Research Fund. 2005.Google Scholar
- 19.Cooper D, Souther L, Hanlon D, Fischer P, Leiker R, et al. Public health consequences among first responders to emergency events associated with illicit methamphetamine laboratories selected states, 1996–1999. Morb Mortal Wkly Rep. 2000;49:X-1024.Google Scholar
- 20.Cooper D, Rice N, Wilburn R, Horton DK, Rossiter S. Acute public health consequences of methamphetamine laboratories—16 states, January 2000–June 2004. MMWR. 2005;54:356–9.Google Scholar
- 21.Melnikova N, Welles WL, Wilburn RE, Rice N, Wu J, et al. Hazards of illicit methamphetamine production and efforts at reduction: data from the hazardous substances emergency events surveillance system. Public Health Rep. 2011;126:116–23.PubMedCentralPubMedGoogle Scholar
- 22.US EPA. Voluntary Guidelines for Methamphetamine Laboratory Cleanup. United States Environmental Protection Agency. 2013.Google Scholar
- 23.Welles WL, Wilburn RE, Ehrlich JK, Kamara JM. New York Hazardous Substances Emergency Events Surveillance (HSEES) data support emergency response, promote safety and protect public health. J Loss Prev Process Ind. 2009;22:728–34.CrossRefGoogle Scholar
- 24.Cline JS. Illegal Methamphetamine Laboratories as a public health hazard. UNC School of Government. 2005.Google Scholar
- 25.Pal R, Megharaj M, Kirkbride KP, Naidu R. Illicit drugs and the environment. Hobart, Tasmania: National Drug Law Enforcement Research Fund (NDLERF). 978-0-9807169-4-8 978-0-9807169-4-8. 2008.Google Scholar
- 26.Pal R, Megharaj M, Kirkbride KP, Naidu R. Illicit drugs and the environment—a review. Sci Total Environ. 2012.Google Scholar
- 27.US DEA. Guidelines for law enforcement for the cleanup of clandestine drug laboratories Drug Enforcement Administration (US DEA)—U.S. Department of Justice. 2005.Google Scholar
- 28.Hannan D. Meth Labs (cover story). Prof Saf. 2005;50:24–31.Google Scholar
- 29.SOPHE. Helping Communities Combat Clandestine Methamphetamine Laboratories. The Society for Public Health Education (SOPHE) in conjunction with Agency for Toxic Substances and Disease Registry and The American College of Medical Toxicology. 2007.Google Scholar
- 30.Hammon TL, Griffin S. Support for selection of a methamphetamine cleanup standard in Colorado. Regul Toxicol Pharmacol. 2007;48:102–14.PubMedCrossRefGoogle Scholar
- 31.Skeers VM. Illegal methamphetamine drug laboratories: a new challenge for environmental health professionals. J Environ Health. 1992;55:6–10.Google Scholar
- 32.Burgess JL, Barnhart S, Checkoway H. Investigating clandestine drug laboratories: adverse medical effects in law enforcement personnel. Am J Ind Med. 1996;30:488–94.PubMedCrossRefGoogle Scholar
- 33.Burgess JL, Chandler D. Clandestine drug laboratories. Environ Toxicol. 646–665.Google Scholar
- 34.ADEC. Guidance and standards for cleanup of illegal drug-manufacturing sites. Alaska: Alaska Department of Environmental Conservation. 2007.Google Scholar
- 35.Horton D, Berkowitz Z, Kaye W. The acute health consequences to children exposed to hazardous substances used in illicit methamphetamine production, 1996–2001. J Child Health. 2003;1:99–108.CrossRefGoogle Scholar
- 36.Witter RZ, Martyny JW, Mueller K, Gottschall B, Newman LS. Symptoms experienced by law enforcement personnel during methamphetamine lab investigations. J Occup Environ Hyg. 2007;4:895–902.PubMedCrossRefGoogle Scholar
- 37.Australian National Drug Strategy. National Drug Strategy 2010–2015: a framework for action on alcohol, tobacco and other drugs. The National Drug Strategy. 2011.Google Scholar
- 38.Newell P, Hugel J, Vallely P, Wright J, Makin S, et al. Clandestine Drug Laboratory Remediation Guidelines. 2011.Google Scholar
- 39.Health WA. Clandestine drug laboratories. Western Australia: Western Australia-Department of Health; 2013.Google Scholar
- 40.WA Health. Interim Guidelines for Notification and Risk Management after Detection of a Clandestine Drug Laboratory (Clan Lab). Western Australia: Western Australia-Department of Health. 2012.Google Scholar
- 41.Victoria Department of Health. Clandestine Laboratory remediation: environmental health practice note. Victoria: Victoria Department of Health. 2012.Google Scholar
- 42.Queensland Health. Advice to owners of properties where an illicit drug laboratory has operated. Queensland Department of Health. 2012.Google Scholar
- 43.NCEPH. Australian Drug Markets Research: What are we doing? Where are we going? What are the gaps? In: Proceedings of a one-day workshop; 1993 Monday 22 February 1993; Scarth Room, University House, The Australian National University. National Centre for Epidemiology and Population Health (NCEPH).Google Scholar


