Information Systems Frontiers

, Volume 18, Issue 4, pp 781–818 | Cite as

CHOOSE: Towards a metamodel for enterprise architecture in small and medium-sized enterprises

  • Maxime Bernaert
  • Geert Poels
  • Monique Snoeck
  • Manu De Backer
Article

Abstract

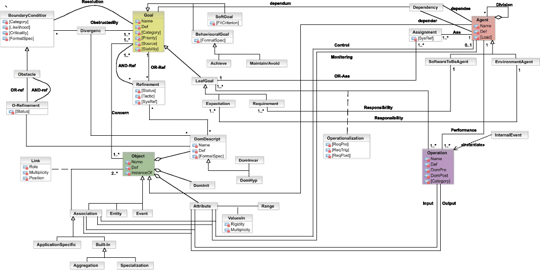
Enterprise architecture (EA) is a coherent whole of principles, methods, and models that are used in the design and realization of an enterprise’s organizational structure, business processes, information systems, and IT infrastructure. Recent research indicates the need for EA in small and medium-sized enterprises (SMEs), important drivers of the economy, as they struggle with problems related to a lack of structure and overview of their business. However, existing EA frameworks are perceived as too complex and, to date, none of the EA approaches are sufficiently adapted to the SME context. Therefore, this paper presents the CHOOSE metamodel for EA in SMEs that was developed and evaluated through action research in an SME and further refined and validated through case study research in five other SMEs. This metamodel is based on the essential dimensions of EA frameworks and is kept simple so that it may be applied in an SME context. The final CHOOSE metamodel includes only four essential concepts (i.e. goal, actor, operation, object), one for each most frequently used EA focus. As an example, an extract is included from the specific model that was created for the SME used in our action research. Finally, the CHOOSE metamodel is evaluated according to the dimensions essential in EA and the requirements for EA in an SME context.

Keywords

Enterprise architecture Small and medium-sized enterprises CHOOSE Metamodel 

References

  1. Aarabi, M., Saman, M. Z. M., Wong, K. Y., Beheshti, H. M., & Hemdi, A. R. (2011). The effect of enterprise architecture for enterprise resource planning in small and medium enterprises: A review and research direction. In IESS, Indonesia (pp. 159–163).Google Scholar
  2. Andersson, B., Johannesson, P., & Zdravkovic, J. (2009). Aligning goals and services through goal and business modelling. Information System and e-Business Management, 7(2), 143–169.CrossRefGoogle Scholar
  3. Anton, A. I. (1996). Goal-based requirements analysis. In ICRE (pp. 136–144).Google Scholar
  4. Anton, A. I., McCracken, W. M., & Potts, C. (1994). Goal decomposition and scenario analysis in business process reengineering. In CAiSE (Vol. 811, pp. 94–104, LNCS). Utrecht: Springer.Google Scholar
  5. Balabko, P., & Wegmann, A. (2006). Systemic classification of concern-based design methods in the context of enterprise architecture. Information Systems Frontiers, 8(2), 115–131.CrossRefGoogle Scholar
  6. Baskerville, R., & Myers, M. D. (2004). Special issue on action research in information systems: making IS research relevant to practice: foreword. MIS Quarterly, 28(3), 329–335.Google Scholar
  7. Bernaert, M., & Poels, G. (2011). The quest for know-how, know-why, know-what and know-who: Using KAOS for enterprise modelling. In CAiSE international workshops (Vol. 83, pp. 29–40, LNBIP): Heidelberg: Springer.Google Scholar
  8. Bernaert, M., Maes, J., & Poels, G. (2013a). An android tablet tool for enterprise architecture modeling in small and medium-sized enterprises. In The practice of enterprise modeling (pp. 145–160). Heidelberg: Springer.CrossRefGoogle Scholar
  9. Bernaert, M., Poels, G., Snoeck, M., & De Backer, M. (2013b). Enterprise architecture for small and medium-sized enterprises: A starting point for bringing EA to SMEs, based on adoption models. In Information systems and small and medium-sized enterprises (SMEs): State of art of IS research in SMEs. Berlin: Springer.Google Scholar
  10. Bhagwat, R., & Sharma, M. K. (2007). Information system architecture: a framework for a cluster of small- and medium-sized enterprises (SMEs). Production Planning and Control, 18(4), 283–296.CrossRefGoogle Scholar
  11. Bidan, M., Rowe, F., & Truex, D. (2012). An empirical study of IS architectures in French SMEs: integration approaches. European Journal of Information Systems, 21(3), 287–302.CrossRefGoogle Scholar
  12. Bittler, R. S., & Kreizmann, G. (2005). Gartner enterprise architecture process. Evolution, 21.Google Scholar
  13. Boman, M., Bubenko, J. A., Johannesson, P., & Wangler, B. (1997). Conceptual modelling. London: Prentice-Hall, Inc.Google Scholar
  14. Boone, S., Bernaert, M., Roelens, B., Mertens, S., & Poels, G. (2014). Evaluating and improving the visualisation of CHOOSE, an enterprise architecture approach for SMEs. In The practice of enterprise modeling (Vol. 197, pp. 87–102, LNBIP). Berlin: Springer.Google Scholar
  15. Braun, C., & Winter, R. (2005). A comprehensive enterprise architecture metamodel and its implementation using a metamodeling platform. In EMISA (pp. 64–79).Google Scholar
  16. Bubenko, J. (1993). Extending the scope of information modelling. In DAISD (pp. 73–97).Google Scholar
  17. Business Transformation Agency. (2009). Vocabulary-Driven Enterprise Architecture Development: Guidelines for DoDAF AV-2: Design and Development of the Integrated Dictionary.Google Scholar
  18. Businska, L., Kirikova, M., Penicina, L., Buksa, I., & Rudzajs, P. (2012). Enterprise modeling for respecting regulations. In PoEM (pp. 106–117).Google Scholar
  19. Clark, T., Barn, B. S., & Oussena, S. (2011). LEAP: A precise lightweight framework for enterprise architecture. In ISEC (pp. 85–94). ACM.Google Scholar
  20. Daneva, M., & van Eck, P. (2007). What enterprise architecture and enterprise systems usage can and can not tell about each other. International Journal of Computer Science and Applications, 4, 93–109.Google Scholar
  21. Dardenne, A., Fickas, S., & van Lamsweerde, A. (1991). Goal-directed concept acquisition in requirements elicitation. In IWSSD (pp. 14–21). Los Alamitos: IEEE.Google Scholar
  22. Dardenne, A., van Lamsweerde, A., & Fickas, S. (1993). Goal-directed requirements acquisition. Science of Computer Programming, 20(1–2), 3–50.CrossRefGoogle Scholar
  23. Database Systems Group. (2013). USE: A UML based Specification Environment. http://sourceforge.net/projects/useocl/.
  24. Denzin, N. K. (2006). Sociological methods: A sourcebook. Transaction Publishers: Piscataway.Google Scholar
  25. Devos, J. (2011). IT governance for SMEs. Ghent: University of Ghent.Google Scholar
  26. DoD. (2010). DoDAF Architecture Framework Version 2.2. http://dodcio.defense.gov/dodaf20.aspx.
  27. Dumeez, J., Bernaert, M., & Poels, G. (2013). Development of software tool support for enterprise architecture in small and medium-sized enterprises. In CAiSE international workshops (LNBIP). Springer.Google Scholar
  28. Engelsman, W., & Wieringa, R. (2012). Goal-oriented requirements engineering and enterprise architecture: Two case studies and some lessons learned. In REFSQ (Vol. 7195, pp. 306–320, LNCS). Heidelberg: Springer.Google Scholar
  29. Engelsman, W., Quartel, D., Jonkers, H., & van Sinderen, M. (2011). Extending enterprise architecture modelling with business goals and requirements. Enterprise Information Systems, 5(1), 9–36.CrossRefGoogle Scholar
  30. Erickson, J., & Siau, K. (2007 ). Can UML be simplified? Practitioner use of UML in separate domains. In EMMSAD (pp. 89–98). Citeseer.Google Scholar
  31. Eriksson, H.-E., & Penker, M. (2000). Business modeling with UML: Business patterns at work. New York: Wiley.Google Scholar
  32. Ernst, A. M., Lankes, J., Schweda, C. M., & Wittenburg, A. (2006). Tool support for enterprise architecture management—Strengths and weaknesses. In EDOC (pp. 13–22)Google Scholar
  33. European Commission. (2011). Are EU SMEs recovering from the crisis? Annual Report on EU Small and Medium sized Enterprises 2010/2011.Google Scholar
  34. French, W. L., & Bell, C. H. (1973). Organization development: Behavioral science interventions for organization improvement. Englewood Cliffs: Prentice-Hall.Google Scholar
  35. Gartner (2012). Gartner’s 2011 Global Enterprise Architecture Survey: EA Frameworks Are Still Homemade and Hybrid.Google Scholar
  36. Georgiadis, G. (2015). Development of an ontology and risk-led method for selecting and tailoring Enterprise Architecture Frameworks. In W. Paper (Ed.), Working Paper, Ghent University.Google Scholar
  37. Glissman, S., & Sanz, J. (2009). A comparative review of business architecture. San Jose: IBM.Google Scholar
  38. Gogolla, M., Büttner, F., & Richters, M. (2007). USE: a UML-based specification environment for validating UML and OCL. Science of Computer Programming, 69(1–3), 27–34.CrossRefGoogle Scholar
  39. Hannon, P. D., & Atherton, A. (1998). Small firm success and the art of orienteering: the value of plans, planning, and strategic awareness in the competitive small firm. Journal of Small Business and Enterprise Development, 5(2), 102–119.CrossRefGoogle Scholar
  40. Hegge, H. M. H., & Wortmann, J. C. (1991). Generic bill-of-material: a new product model. International Journal of Production Economics, 23(1–3), 117–128.CrossRefGoogle Scholar
  41. Henderson, J. C., & Venkatraman, N. (1993). Strategic alignment: leveraging information technology for transforming organizations. IBM Systems Journal, 32(1), 4–16.CrossRefGoogle Scholar
  42. Henderson-Sellers, B., Low, G., & Gonzalez-Perez, C. (2012). Semiotic considerations for the design of an agent-oriented modelling language. In EMMSAD (Vol. 113, pp. 422–434). Springer LNBIP.Google Scholar
  43. Hevner, A. R., March, S. T., Park, J., & Ram, S. (2004). Design science in information systems research. MIS Quarterly, 28(1), 75–105.Google Scholar
  44. Heyse, M., Bernaert, M., & Poels, G. (2012). Keuzes Maken binnen Processen: Het Vermijden van een Russische Roulette voor de Organisaties. Ghent: University of Ghent.Google Scholar
  45. Hoogervorst, J. (2004). Enterprise architecture: enabling integration, agility and change. International Journal of Cooperative Information Systems, 13(3), 213–233.CrossRefGoogle Scholar
  46. IEEE Computer Society. (2000). IEEE Recommended Practice for Architectural Description of Software-Intensive Systems. IEEE Std 1471–2000.Google Scholar
  47. IFEAD. (2005). Trends in Enterprise Architecture 2005: How are Organizations Progressing?Google Scholar
  48. IFEAD. (2006). Extended Enterprise Architecture Framework Essentials Guide.Google Scholar
  49. Ingelbeen, D., Bernaert, M., & Poels, G. (2013). Enterprise architecture software tool support for small and medium-sized enterprises: EASE. In AMCIS. Google Scholar
  50. Jacobs, D., Kotzé, P., van der Merwe, A., & Gerber, A. (2011). Enterprise architecture for small and medium enterprise growth. In EEWC (Vol. 79, pp. 61–75, LNBIP). Heidelberg: Springer.Google Scholar
  51. James, G. A., Handler, R. A., Lapkin, A., & Gall, N. (2005). Gartner Enterprise Architecture Framework. Evolution.Google Scholar
  52. Järvinen, P. (2007). Action research is similar to design science. Quality & Quantity, 41(1), 37–54.CrossRefGoogle Scholar
  53. Jonkers, H., Lankhorst, M. M., ter Doest, H. W. L., Arbab, F., Bosma, H., & Wieringa, R. J. (2006). Enterprise architecture: management tool and blueprint for the organisation. Information Systems Frontiers, 8(2), 63–66.CrossRefGoogle Scholar
  54. Kerzner, H. R. (2013). Project management: A systems approach to planning, scheduling, and controlling (Vol. 11). Hoboken: Wiley.Google Scholar
  55. Kroon, B., Voorde, K., & Timmers, J. (2012). High performance work practices in small firms: a resource-poverty and strategic decision-making perspective. Small Business Economics, 1, 1–21.Google Scholar
  56. Lankhorst, M. (2013). Enterprise architecture at work: Modelling, communication and analysis (Vol. 3). New York: Springer.CrossRefGoogle Scholar
  57. Leist, S., & Zellner, G. (2006). Evaluation of current architecture frameworks. In SAC (pp. 1546–1553). New York: ACM.Google Scholar
  58. Letier, E., & van Lamsweerde, A. (2002). Deriving operational software specifications from system goals. In SIGSOFT (pp. 119–128). New York: ACM.Google Scholar
  59. Letier, E., & van Lamsweerde, A. (2004). Reasoning about partial goal satisfaction for requirements and design engineering. In SIGSOFT (pp. 53–62). Newport Beach: ACM.Google Scholar
  60. Lindström, A., Johnson, P., Johansson, E., Ekstedt, M., & Simonsson, M. (2006). A survey on CIO concerns-do enterprise architecture frameworks support them? Information Systems Frontiers, 8(2), 81–90.CrossRefGoogle Scholar
  61. Loucopoulos, P., & Kavakli, E. (1995). Enterprise modelling and the teleological approach to requirements engineering. International Journal of Cooperative Information Systems, 4(1), 45–79.CrossRefGoogle Scholar
  62. Luftman, J., & Ben-Zvi, T. (2011). Key issues for IT executives 2011: cautious optimism in uncertain economic times. MIS Quarterly Executive, 10(4), 203–212.Google Scholar
  63. Lybaert, N. (1998). The information use in a SME: its importance and some elements of influence. Small Business Economics, 10(2), 171–191.CrossRefGoogle Scholar
  64. Moody, D. L. (2003). The method evaluation model: A theoretical model for validating information systems design methods. In ECIS.Google Scholar
  65. Moody, D. (2009). The physics of notations: toward a scientific basis for constructing visual notations in software engineering. IEEE Transactions on Software Engineering, 35(6), 756–779.CrossRefGoogle Scholar
  66. Mostow, J. (1985). Towards better models of the design process. AI Magazine, 6(1), 44–57.Google Scholar
  67. Mylopoulos, J., Chung, L., & Nixon, B. (1992). Representing and using nonfunctional requirements: a process-oriented approach. IEEE Transactions on Software Engineering, 18(6), 483–497.CrossRefGoogle Scholar
  68. OMG. (2008). Semantics of Business Vocabulary and Business Rules (SBVR) (v1.0). http://www.omg.org/spec/SBVR/1.0/.
  69. OMG. (2009). Organization Structure Metamodel (OSM). http://www.omg.org/cgi-bin/doc?bmi/09-08-02.
  70. OMG. (2010). Business Motivation Model (BMM) (v1.1). http://www.omg.org/spec/BMM/1.1/.
  71. OMG. (2011a). Business Process Model and Notation (BPMN) (v2.0). http://www.omg.org/spec/BPMN/2.0/.
  72. OMG. (2011b). OMG Unified Modeling Language (OMG UML), Infrastructure (v2.4.1). http://www.omg.org/spec/UML/2.4.1/.
  73. OMG. (2011c). OMG Unified Modeling Language (OMG UML), Superstructure (v2.4.1). http://www.omg.org/spec/UML/2.4.1/.
  74. OMG. (2012a). OMG Object Constraint Language (OCL) (v2.3.1). http://www.omg.org/spec/OCL/2.3.1/.
  75. OMG. (2012b). OMG’s MetaObject Facility. http://www.omg.org/mof/.
  76. OMG. (2013). MDA—The Architecture Of Choice For A Changing World. http://www.omg.org/mda/.
  77. O’Regan, N., & Ghobadian, A. (2004). The importance of capabilities for strategic direction and performance. Management Decisions, 42(2), 292–313.CrossRefGoogle Scholar
  78. Paige, R. F., Brooke, P. J., & Ostroff, J. S. (2007). Metamodel-based model conformance and multiview consistency checking. ACM Transactions on Software Engineering and Methodology, 16(3).Google Scholar
  79. Project Management Institute. (2013). Project Management Body of Knowlegde (PMBOK). http://www.pmi.org/PMBOK-Guide-and-Standards.aspx.
  80. Radeke, F. (2011). Toward understanding enterprise architecture management’s role in strategic change: Antecedents, processes, outcomes. In WI (Vol. 2011).Google Scholar
  81. Rescher, N. (1977). Methodological pragmatism: Systems-theoretic approach to the theory of knowledge. Oxford: Blackwell Publishers.Google Scholar
  82. Respect-IT. (2007). A KAOS Tutorial. http://www.respect-it.be/.
  83. Roose, D., Vansteenlandt, J., Bernaert, M., & Poels, G. (2013). Development of a common base for enterprise architecture: Building the bridge between CHOOSE and ArchiMate. Ghent: University of Ghent.Google Scholar
  84. Ross, J. W., Weill, P., & Robertson, D. (2006). Enterprise architecture as strategy: Creating a foundation for business execution. Boston: Harvard Business Review Press.Google Scholar
  85. Rossi, M., & Brinkkemper, S. (1996). Complexity metrics for systems development methods and techniques. Information Systems, 21(2), 209–227.CrossRefGoogle Scholar
  86. Sandkuhl, K., Stirna, J., Persson, A., & Wißotzki, M. (2014). Enterprise modeling: Tackling business challenges with the 4EM method. Berlin: Springer.CrossRefGoogle Scholar
  87. Scheer, A.-W. (2000). ARIS—Business process modeling (Vol. 3). Berlin: Springer.CrossRefGoogle Scholar
  88. Schekkerman, J. (2006). How to survive in the jungle of enterprise architecture frameworks: Creating or choosing an enterprise architecture framework. Victoria: Trafford Publishing.Google Scholar
  89. Sessions, R. (2007). Comparison of the top four enterprise architecture methodologies. Microsoft.Google Scholar
  90. Small Business Administration. (2011). How Important are Small Businesses to the U.S. Economy? http://www.sba.gov/advo.
  91. Smith, J. A. (1998). Strategies for start-ups. Long Range Planning, 31(6), 857–872.CrossRefGoogle Scholar
  92. Snoeck, M., Dedene, G., Verhelst, M., & Depuydt, A.-M. (1999). Object-oriented enterprise modelling with MERODE. Leuven: Leuven University Press.Google Scholar
  93. Stirna, J., & Persson, A. (2007). Ten years plus with EKD: Reflections from using an enterprise modeling method in practice. In EMMSAD (pp. 99–108).Google Scholar
  94. Susman, G. I., & Evered, R. D. (1978). An assessment of the scientific merits of action research. Administrative Science Quarterly, 23(4), 582–603.CrossRefGoogle Scholar
  95. Tamm, T., Seddon, P. B., Shanks, G., & Reynolds, P. (2011). How does enterprise architecture add value to organisations? CAIS, 28(1)Google Scholar
  96. The Open Group. (2009). TOGAF Version 9. http://www.opengroup.org/togaf.
  97. The Open Group. (2012). ArchiMate 2.0. http://www3.opengroup.org/subjectareas/enterprise/archimate.
  98. The White House OMB. (2012). The Common Approach To Federal Enterprise Architecture.Google Scholar
  99. The White House OMB. (2013). Federal Enterprise Architecture. http://www.whitehouse.gov/omb/e-gov/FEA.
  100. Urbaczewski, L., & Mrdalj, S. (2006). A comparison of enterprise architecture frameworks. Issues in Information Systems, 7(2), 18–23.Google Scholar
  101. Van Lamsweerde, A. (2009). Requirements engineering: From system goals to UML models to software specifications (Vol. 3). New York: Wiley.Google Scholar
  102. van Lamsweerde, A., Dardenne, A., Delcourt, B., & Dubisy, F. (1991). The KAOS project: Knowledge acquisition in automated specification of software. In AAAI Spring Symposium Series, Stanford University (pp. 59–62).Google Scholar
  103. van Lamsweerde, A., Darimont, R., & Massonet, P. (1995). Goal-directed elaboration of requirements for a meeting scheduler: Problems and lessons learnt. In RE (pp. 194–203). IEEE.Google Scholar
  104. van Lamsweerde, A., Darimont, R., & Letier, E. (2002). Managing conflicts in goal-driven requirements engineering. IEEE Transactions on Software Engineering, 24(11), 908–926.CrossRefGoogle Scholar
  105. van’t Wout, J., Waage, M., Hartman, H., Stahlecker, M., & Hofman, A. (2010). The integrated architecture framework explained: Why, what, how. Berlin: Springer.CrossRefGoogle Scholar
  106. Veasey, P. W. (2001). Use of enterprise architectures in managing strategic change. Business Process Management Journal, 7(5), 420–436.CrossRefGoogle Scholar
  107. Wagter, R., van den Berg, M., Luijpers, J., & van Steenbergen, M. (2005). Dynamic enterprise architecture: How to make it work. New York: Wiley.Google Scholar
  108. Warmer, J., & Kleppe, A. (2003). The object constraint language: Getting your models ready for MDA (Vol. 2). Addison-Wesley Professional.Google Scholar
  109. Wegmann, A., Regev, G., Rychkova, I., Lê, L.-S., de la Cruz, J. D., & Julia, P. (2007). Business and IT alignment with SEAM for enterprise architecture. In EDOC. Google Scholar
  110. Weske, M. (2012). Business process management: Concepts, languages, architectures (Vol. 2). Berlin: Springer.CrossRefGoogle Scholar
  111. Winter, R., & Fischer, R. (2007). Essential layers, artifacts, and dependencies of enterprise architecture. Journal of Enterprise Architecture, 3(2), 7–18.Google Scholar
  112. Wißotzki, M., & Sonnenberger, A. (2012). Enterprise architecture management—State of research analysis & a comparison of selected approaches. In PoEM (pp. 37).Google Scholar
  113. Yu, E. S. K. (1993). Modelling organizations for information systems requirements engineering. In RE (pp. 34–41). IEEE.Google Scholar
  114. Zach, O. (2012). ERP system implementation in small and medium-sized enterprises. Agder: University of Agder.Google Scholar
  115. Zachman, J. A. (1987). A framework for information systems architecture. IBM Systems Journal, 26(3), 276–292.CrossRefGoogle Scholar
  116. Zachman International. (2011). Zachman Version 3.0. http://www.zachman.com.

Copyright information

© Springer Science+Business Media New York 2015

Authors and Affiliations

  • Maxime Bernaert
    • 1
    • 2
  • Geert Poels
    • 1
  • Monique Snoeck
    • 3
  • Manu De Backer
    • 1
    • 4
  1. 1.Department of Business Informatics and Operations ManagementGhent UniversityGhentBelgium
  2. 2.Master of ICT Enterprise Architectureinno.com InstituteBeerzelBelgium
  3. 3.Department of Decision Sciences and Information ManagementK.U. LeuvenLeuvenBelgium
  4. 4.Department of Management Information SystemsUniversity of AntwerpAntwerpBelgium

Personalised recommendations