Osteoblast Interactions Within a Biomimetic Apatite Microenvironment
- 967 Downloads
- 12 Citations
Abstract
Numerous reports have shown that accelerated apatites can mediate osteoblastic differentiation in vitro and bone formation in vivo. However, how cells interact within the apatite microenvironment remains largely unclear, despite the vast literature available today. In response, this study evaluates the in vitro interactions of a well-characterized osteoblast cell line (MC3T3-E1) with the apatite microenvironment. Specifically, cell attachment, spreading, and viability were evaluated in the presence and absence of serum proteins. Proteins were found to be critical in the mediation of cell–apatite interactions, as adherence of MC3T3-E1 cells to apatite surfaces without protein coatings resulted in significant levels of cell death within 24 h in serum-free media. In the absence of protein–apatite interaction, cell viability could be “rescued” upon treatment of MC3T3-E1 cells with inhibitors to phosphate (PO4 3−) transport, suggesting that PO4 3− uptake may play a role in viability. In contrast, rescue was not observed upon treatment with calcium (Ca2+) channel inhibitors. Interestingly, a rapid “pull-down” of extracellular Ca2+ and PO4 3− ions onto the apatite surface could be measured upon the incubation of apatites with α-MEM, suggesting that cells may be subject to changing levels of Ca2+ and PO4 3− within their microenvironment. Therefore, the biomimetic apatite surface may significantly alter the microenvironment of adherent osteoblasts and, as such, be capable of affecting both cell survival and differentiation.
Keywords
Biomimetic apatite Osteoblast Protein adsorptionIntroduction
Accelerated biomimetic apatite coatings have a history of success in both in vitro 11,12 and in vivo 13 studies for bone tissue engineering. Chou et al. 12 previously showed that the coating of two-dimensional surfaces with accelerated apatite could support cell attachment, spreading, viability, and proliferation in standard in vitro culture conditions. The osteoinductive properties of the apatite coatings were made evident by the upregulation of several bone-specific markers such as osteopontin (OPN), osteocalcin (OCN), and bone sialoprotein (BSP) in MC3T3-E1 cells cultured on apatite compared to cells cultured on standard uncoated tissue culture polystyrene (TCPS). Furthermore, it was observed that the apatite surfaces could induce the MC3T3-E1 cells to express these osteogenic markers in the absence of commonly used osteogenic factors such as ascorbic acid and beta-glycerophosphate. On a three-dimensional substrate, MC3T3-E1 cells cultured on apatite-coated PLGA scaffolds in vitro also showed significant upregulation of OPN expression at day 3, while OCN and BSP expression was upregulated at 4 weeks relative to cells on non-coated PLGA scaffold controls.11 These apatite-coated PLGA scaffolds have also shown potential in improving bone formation in vivo, demonstrating the ability to regenerate bone in critical-size mouse calvarial defects in conjunction with adipose-derived adult stromal cells.13 Despite this success of using apatite coatings for bone tissue regeneration, little is known on the exact mechanism that induces the positive biological response of the apatite microenvironment. As a first step in elucidating the relationship between apatite surfaces and the cellular response, MC3T3-E1 pre-osteoblast cells were cultured, in this study, on apatite-coated TCPS in the presence and absence of proteins, and the effect on adhesion and viability were assessed.
Materials and Methods
Preparation of Apatite-Coated Surfaces
Biomimetic apatite-coated surfaces were prepared using an accelerated approach using simulated body fluid solutions (5 × SBF1 and 5 × SBF2) as previously published.10 TCPS wells were coated through an initial incubation with 5 × SBF1 for 24 h at 37 °C, followed by a 48 h incubation (at 37 °C) with 5 × SBF2. Each well was then rinsed gently with sterile distilled deionized water and dried in a laminar flow hood overnight.
Apatite Morphology
Surface morphology and elemental composition (Ca and P) of the apatite coatings were analyzed with a FEI Nova SEM 230 scanning electron microscope with attached EDS detector (FEI Co., Hillsboro, OR). Sections of apatite-coated TCPS were analyzed with SEM under low-vacuum mode with an accelerating voltage of 10 kV. Energy dispersive X-ray analysis (EDS) was performed on the samples to obtain Ca and P content of the apatite coatings.12
MC3T3-E1 Cell Culture and Viability on Apatite Surfaces
MC3T3-E1 cells were purchased from ATCC (CRL-2594). The cells were expanded under standard tissue culture conditions in MC3T3-E1 expansion medium (EM) containing α-MEM, 10% FBS, and 1% penicillin/streptomycin. For experiments performed on bare apatite surfaces, monolayers of MC3T3-E1 cells were prepared for serum-free conditions by incubating in EM containing 5% FBS for 6 h, followed by 12 h in serum-free EM. The cells were then harvested using 0.25% trypsin/2.21 mM EDTA, and resuspended at a desired density in serum-free EM. The apatite surfaces were seeded by incubating with the cell suspension overnight in a 37 °C, 5% CO2 incubator. All tissue culture reagents were purchased from Mediatech CellGro (Manassas, VA).
To assess the effect of adhesion to the apatite surface on cell viability, MC3T3-E1 cells were seeded onto apatite surfaces at 10,000 cells/cm2, and viability determined at select time points up to 24 h using either a Live/Dead kit (Invitrogen, Carlsbad, CA) or an Alamar Blue assay (AbD Serotec, Oxford, UK). For the Live/Dead assay, cells were incubated at the desired time points with a solution of calcein AM and ethidium homodimer-1 (EthD-1) as outlined by the manufacturer to determine living (green) and dead (red) cells, respectively. For cell quantitation, Alamar Blue reagent, which is metabolically processed by the cells, was added directly to the MC3T3-E1 EM at select time points and the cells incubated for 1 h at 37 °C. The EM containing the metabolized Alamar Blue was then removed and measured at 535/590 nm (excitation/emission). Cell number was determined based on these absorbances according to the manufacturer. Viability assays were repeated three times (n = 3) and expressed as the average number of viable cells ±SD.
Protein Adsorption on Apatite Surfaces
To assess the effect of adsorbed proteins on viability, either FBS or BSA was absorbed to the apatite-coated surfaces. Since FBS contains a variety of proteins including albumin, BSA was also chosen in this study to eliminate possible confounding effects that multiple protein adsorption from FBS may have on influencing cell behavior or function.
For BSA-coated apatite, a 1% (w/v) stock solution was made by dissolving BSA protein (#A9418, Sigma, St. Louis, MO) in PBS (Ca2+ and Mg2+ free, Mediatech CellGro, Manassas, VA). The BSA stock solution was sterile filtered and further diluted with sterile 1XPBS to make 0.1, 0.01, and 0.001% BSA solutions. FBS solutions were created by the dilution of FBS (Omega Scientific, Tarzana, CA) in sterile 1 × PBS to make concentrations of 10, 1, 0.1, and 0.01% FBS. Apatite-coated 12-well TCPS plates were then incubated with the BSA and FBS solutions for 12 h in a 37 °C incubator. For all wells, the apatite surface area to protein solution volume ratio was 3.9 cm2/mL. Each well was then rinsed gently three times with 1 × PBS and the amount of protein adsorbed to the apatite surfaces was quantified using BCA assay (Pierce BCA Protein Assay, Thermo, Waltham, MA).
Determination of Caspase Signaling Activity by Immunofluorescence
To study apoptosis, caspase-3 activity was assessed in MC3T3-E1 cells cultured on apatite surfaces. Cells were cultured at a cell seeding density of 10,000 cells/cm2 in serum-free EM for 24 h on bare apatite, 1% BSA-coated apatite, or bare apatite surfaces in the presence of 1 mM phosphonoformic acid (PFA). The cells were then fixed and probed with antibodies specific for activated caspase-3, washed three times with 1 × PBS for 5 min/wash, and then incubated with FITC-conjugated goat anti-rabbit secondary antibodies. Cell nuclei were counterstained with DAPI mount (Southern Biotech, Birmingham, AL). As a positive control, MC3T3-E1 cells were cultured on TCPS in the presence of 1 μM doxorubicin (Sigma) a DNA intercalator that induces apoptosis through the caspase cascade. Staining for caspase activity was observed under fluorescence microscopy (Leica DM IRB, Wetzlar, Germany).
Effect of Caspase Inhibition on MC3T3-E1 Cell Viability upon Culture on Apatite Surfaces
To further assess the role of apoptosis in cell death on apatite surfaces, MC3T3-E1 cells were cultured on bare apatite in serum-free EM in the presence of the general caspase inhibitor zVAD-fmk.37 MC3T3-E1 cells were prepared for serum-free conditions as described above, and treated with various concentrations of zVAD-fmk (0, 10, 50, 100 μM) prior to seeding onto apatite. The cells were then seeded at density of 10,000 cell/cm2 onto apatite-coated TCPS, and again treated following seeding with zVAD-fmk at the concentrations listed above for 24 h. Cells cultured on 1% BSA-coated apatite were used as a control. After 24 h, cell viability was assessed with Live/Dead staining and Alamar Blue as before.
The Effect of Extracellular Calcium (Ca2+) and Phosphate (PO4 3−) on MC3T3-E1 Viability
The effect of Ca2+ and PO4 3− uptake on cell viability was performed by supplementing EM with known amounts of Ca2+ and PO4 3−. For this, 10 mM stock solutions of CaCl2 (EMD) and NaH2PO4 (Sigma) were prepared separately in EM. MC3T3-E1 cells were cultured on TCPS at 10,000 cells/cm2 for 4 h in unsupplemented EM to allow cell attachment. After 4 h, the media from each well was replaced with EM supplemented with various concentrations of Ca2+ and PO 4 3 , prepared from the 10 mM stock solutions of CaCl2 and NaH2PO4. The cells were cultured in the Ca2+/PO 4 3 -supplemented media for 24 h and cell viability was assessed using Live/Dead staining or Alamar Blue assay. The pH of the Ca2+ and PO 4 3 -supplemented EM at each of the different concentrations was measured to verify that the pH had not altered significantly from physiological pH (data not shown).
To confirm the effect of Ca2+ and PO4 3− uptake on cell death, MC3T3-E1 cells were incubated in EM containing cytotoxic levels of Ca2+ and PO4 3− in the presence of Ca2+ blockers or PO4 3− transporter inhibitor. Cells were seeded at 10,000 cells/cm2 on either uncoated or apatite-coated 12-well TCPS plates and immediately treated with EM for 24 h supplemented with ion transport inhibitor. To block Ca2+ uptake, the L-type Ca2+-channel inhibitors, nifedipine (Sigma) or verapamil (Sigma), or the generalized Ca2+-channel inhibitor lanthanum chloride (Sigma) were added to EM at a concentration ranging from 25 to 100 μM. To block uptake of PO4 3−, the PO4 3− transport inhibitor phosphonoformate (PFA, Sigma)2 was added to the culture medium at concentrations ranging from 25 μM to 1 mM. The effect of these inhibitors on MC3T3-E1 viability was assessed by Live/Dead staining and Alamar Blue assay.
Inductively Coupled Plasma-Optical Emission Spectroscopy and Radio-Labeled Calcium Phosphate Tracking
Analysis of extracellular Ca and P concentration in culture media was performed using inductively coupled plasma-optical emission spectroscopy (ICP-OES). For this, apatite-coated surfaces were incubated in the presence of serum-free α-MEM from 15 min to 24 h. Basal levels of Ca and P are reported by the manufacturer to be 1.8 and 1.0 mM, respectively. The medium from each apatite-coated well was then collected and digested with nitric acid for 2 h on a 90 °C heating block. Each digested sample was diluted with glass distilled water until the final concentration of nitric acid reached 5% to match that of the calibration standards, which contained a known amount of Ca and P. The samples were then analyzed for elemental Ca and P with a TJA Radial Iris 1000 ICP-OES machine (Thermo, Waltham, MA).
To confirm that Ca2+ and PO4 3− ions from culture medium were adsorbing to the apatite surface, α-MEM was supplemented with radioactive Ca-45 or P-32 isotopes (MP Biomedicals, Santa Ana, CA) at a concentration of 1μCi/mL, and incubated over apatite-coated surfaces up to 24 h. The media was collected and radioactivity measured with a Beckman Coulter LS6500 multi-purpose scintillation counter (Beckman Coulter, Brea, CA). In addition, the apatite coatings were digested with 1 mM HCl from the bottom of each well and their radioactivity also measured to determine the amount of radioactive Ca2+ and PO4 3− adsorbed to the apatite.
Results
Apatite Morphology
Plate-like morphology of biomimetically prepared apatite surfaces. Apatite surfaces were created in tissue culture polystyrene (TCPS) wells using an accelerated biomimetic approach. ×1000 (a) and ×5000 (b) scanning electron micrographs confirm the plate-like morphology of the resulting apatite surface. EDS analysis (a, inset) confirmed the content of calcium and phosphorus with a stoichiometric Ca/P ratio of 1.48
Protein Adsorption on Apatite Surfaces is Required for Cell Viability
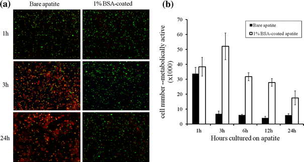
Bare apatite surfaces do not support cell viability. (a) MC3T3-E1 cells were seeded on uncoated apatite surfaces (i.e., bare apatite) and viability assessed after 1, 3, and 24 h using a Live/Dead stain. The majority of cells remain viable (green fluorescence) after 1 h. However, increased cell death (red fluorescence) is observed between 3 and 24 h. MC3T3-E1 cells cultured on 1% BSA-coated apatite surfaces retained viability at all time points assessed. (b) MC3T3-E1 viability was quantified over 24 h culture on bare apatite at the indicated times using an Alamar Blue fluorometric assay. The total number of metabolically active (i.e., viable) cells on the apatite surface was determined (cell number − metabolically active (×1000)) and expressed with respect to time (hours cultured on apatite)
Protein adsorption to apatite surfaces can “rescue” MC3T3-E1 viability. (a) Increasing concentrations of either FBS (black bars) or BSA (white bars) were incubated with apatite surfaces for 12 h to adsorb proteins onto their surface. Protein adsorption was confirmed using a conventional BCA protein assay. Protein adsorption (adsorbed protein on apatite per area) was expressed as μg protein per cm2 apatite surface. (b) MC3T3-E1 viability on bare apatite surfaces (0% BSA, 0% FBS) and on surfaces adsorbed to increasing concentration of FBS (right panel 0.1–10%) or BSA (left panel 0.01–1.0%) was assessed using Live/Dead fluorescent staining. Cell viability shows a dose-dependent response with respect to the amount of protein pre-adsorbed onto the apatite coating prior to cell seeding, with an increasing number of live cells (green fluorescence) and a fewer number of dead cells (red fluorescence) being observed as protein concentration increases. (c) MC3T3-E1 viability on bare and protein-coated apatite surfaces was also quantified using a fluorescent Alamar Blue assay. Viable cells, measured through metabolic Alamar Blue reduction (cell number − metabolically active (×1000)), were expressed with respect to % protein adsorbed to the apatite surface (Concentration of protein solution). Increasing cell viability on apatite surfaces was dose-dependent, with a minimum protein concentration of 0.1% FBS or 0.001% BSA needed to “rescue” cell viability
Live/Dead staining of MC3T3-E1 cells cultured in serum-free EM on protein-coated apatite surfaces showed that “rescuing” cell viability was related to the amount of pre-adsorbed protein on the apatite surface prior to cell seeding (Fig. 3b). As shown in Fig. 3b, the viability of cells maintained in serum-free media for 24 h on apatite surfaces with increasing amounts of adsorbed BSA or FBS, increased in a qualitative manner. For example, approximately 50% of the seeded cells maintained on apatite surfaces pre-treated with a 0.1% FBS solution remained viable, while nearly all cells remained viable on apatite surfaces pre-treated with 10% FBS. Similarly, MC3T3-E1 cells cultured for 24 h on apatite surfaces pre-exposed to 0.01% BSA (i.e., the approximate concentration of albumin found in 0.1% FBS) showed close to 50% viability, while protein pre-adsorption with a 1% BSA solution (i.e., the approximate content of albumin found in 10% FBS) rescued viability in nearly 100% of the adherent cells. Quantifying cell metabolic activity as a means of measuring viability confirmed the Live/Dead studies (Fig. 3c). As with the protein adsorption studies of Fig. 3a, a definitive dose-dependent relationship appeared to exist between FBS concentration and cell viability. In contrast, the effect of BSA on MC3T3-E1 viability was not as linear, but appeared to plateau out at 0.01% BSA. Increasing the concentration of BSA beyond 0.01% did not enhance viability in a statistically significant manner.
Apatite-Induced Cell Death is Not Through Caspase-Mediated Apoptosis
MC3T3-E1 cell death on bare apatite surfaces is not mediated through a caspase-dependent apoptotic pathway. (a) MC3T3-E1 cells were cultured on bare apatite (left panel), 1% BSA-coated apatite (center panel), or bare apatite with 1 mM PFA (right panel) for 1 h and then analyzed for immunofluorescent staining of activated caspase-3 (cleaved caspase 3—green fluorescence). Cell nuclei were counterstained with DAPI (blue) and the images merged. (b) MC3T3-E1 cells cultured on bare apatite (black bars) or 1% BSA-coated apatite surfaces (white bars) for 24 h in the presence of the general caspase inhibitor zVAD-fmk. Cell viability was assessed with Live (green)/Dead (red) staining. (c) Quantification of cell viability on bare apatite vs. 1% BSA-coated apatite in the presence of zVAD-fmk was assessed using fluorescent Alamar Blue assay. The number of viable cells (cell number − metabolically active (×1000)) was expressed with respect to the μM concentration of zVAD-fmk
To determine if other effector caspases known to induce apoptosis (i.e., caspase-6, caspase-7) were mediating MC3T3-E1 cell death, cells were cultured on bare apatite surfaces in the presence of the general caspase inhibitor zVAD-fmk. Over the range of zVAD-fmk concentrations tested (0, 10, 50, 100 μM), Live/Dead staining (Fig. 4b) and Alamar Blue viability quantification (Fig. 4c) showed that general inhibition of caspase activity was not sufficient for preventing MC3T3-E1 cell death when cultured on bare apatite. Adsorbed BSA on apatite, however, still demonstrated the ability to mitigate the cytotoxic effects of the apatite surface, with or without the presence of zVAD-fmk in the medium. Taken together, the lack of caspase-3 activation and the inability to rescue cell viability through the inhibition of caspase activity, suggest that the mechanism of apatite-induced cell death over 24 h of culture is not due to caspase-mediated apoptosis.
Elevated Levels of Ca2+ in Combination with PO4 3− Can Decrease MC3T3-E1 Cell Viability
Extracellular Ca2+ and phosphate can affect MC3T3-E1 cell viability. (a) MC3T3-E1 cells were cultured on TCPS for 24 h in EM supplemented with extracellular Ca2+ (total range: 1.8–10 mM) and phosphate ions (total range: 1.0–10.0 mM). Unsupplemented EM containing basal Ca2+ and phosphate levels of 1.8 and 1.0 mM, respectively, is shown with an asterisk. The number of viable cells (cell number − metabolically active (×1000)) was quantified using an Alamar Blue assay and expressed with respect to calcium and phosphate levels. In the presence of increased phosphate, increasing the amount of supplemented Ca2+ leads to an increase in cell death. (b) MC3T3-E1 cells were prepared as in (a), but in the presence of the Na–Pi co-transport inhibitor PFA. Alamar Blue viability assay demonstrated that extracellular calcium and phosphate ion-induced cell death could be inhibited with PFA
To further confirm the cytotoxic effects of Ca2+ and PO4 3− on MC3T3-E1 viability, cells, incubated on TCPS in the presence of cytotoxic levels of extracellular Ca2+ and PO4 3−, were treated with the Na–Pi co-transporter inhibitor PFA, to block PO4 3− entry into the cell, followed by an assessment of their viability. Results from the Alamar Blue assay confirmed previous studies2 showing that administering PFA results in the “rescue” of MC3T3-E1 viability (Fig. 5b). At the higher levels of extracellular PO4 3− (i.e., 5, 10 mM), which were shown to be cytotoxic in this study with a slight increase in extracellular Ca2+, a delivered dose of 1 mM PFA was sufficient to significantly reduce the amount of cell death that was observed above. In contrast, as has been shown previously,2 although the blockage of PO4 3− transporters was sufficient to inhibit the Ca2+/PO4 3−-induced cell death, treatment of cells with L-type Ca2+ channel blockers (nifedipine or verapamil) and a general Ca2+ channel blocker (lanthanum chloride) did little to mitigate cell death in the presence of elevated extracellular Ca2+ and PO4 3− (data not shown).
Apatite Surfaces in Culture Medium Induce the “Pull-Down” of Extracellular Ca2+ and PO4 3−
Apatite surfaces induce the “pull-down” of calcium and phosphate from the culture media. (a) Acellular apatite surfaces were incubated in serum-free α-MEM for up to 24 h. At the indicated times (hours incubated over apatite), the media was removed and subject to ICP-OES analysis to measure the concentrations of Ca and P ions within the media (Ca or P concentration (mM)). ICP-OES shows a progressive removal of Ca and P ions from the culture media within the first 6 h, suggesting that these ions are “pulled” out of the media and deposit onto the apatite surface. Levels for Ca and P in alpha-MEM reported by the manufacturer were measured by ICP-OES prior to incubation on apatite surfaces and are shown (dotted lines). (b, c) To confirm the ICP-OES results, serum-free α-MEM was supplemented with radioactive Ca-45 (b) or P-32 (c) and incubated on acellular apatite surfaces for various lengths of time up to 24 h (hours incubated over apatite). The media was then removed, followed by solubilization of the apatite in HCl. Radioactivity, in counts per minute (CPM) was measured in both media and apatite sample (radioactivity (CPM) × 1000). A time-dependent decrease in radioactivity within the media was observed (dashed lines), confirming the “pull-down” effect of Ca and P ions from the media onto the apatite surface. Solubilized apatite coatings showed increases in radioactivity (solid lines) that correlated almost exactly to the decrease in radioactivity in the media
To confirm this data, apatite surfaces were cultured with serum-free α-MEM containing radioactive Ca-45 and P-32. After 3 h incubation over apatite surfaces, the radioactivity of Ca-45 and P-32 in the serum-free α-MEM fell to levels nearly identical to that obtained from ICP-OES. (Figs. 6b, 6c, dashed lines). The amount of radioactive Ca-45 and P-32 in the medium fell to 53 ± 0.017% and 62 ± 0.0067%, respectively. Similar to the results obtained by ICP-OES, the decrease in Ca-45 and P-32 in the medium began to level off after 12 h incubation over apatite at approximately 36 ± 0.017% of the starting Ca-45 levels and 49 ± 0.011% of the P-32 initially added to the serum-free medium.
After removal of the Ca-45 and P-32-supplemented α-MEM from the apatite-coated wells at each time point, the apatite coatings were dissolved with dilute HCl and the amount of Ca-45 and P-32 that had deposited on the surfaces were measured. The radioactivity of deposited Ca-45 and P-32 onto the apatite surface correlated almost identically to the amount of radioactive material that had been depleted from the Ca-45 and P-32-supplemented medium collected at each time point (Figs. 6b, 6c, solid lines). Along with the ICP-OES data, these results suggest that the apatite surfaces are capable of altering local extracellular ionic Ca2+ and PO4 3− concentrations that are presented to the cultured MC3T3-E1 cells.
Inhibition of PO4 3− Uptake Can “Rescue” MC3T3-E1 Viability upon Culture on Apatite Surfaces
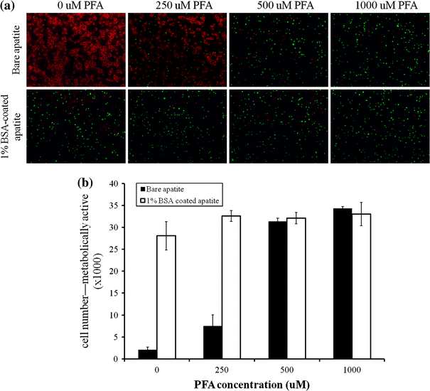
Blocking the uptake of phosphate ions can rescue the viability of MC3T3-E1 cells cultured on bare apatite. MC3T3-E1 cells were cultured for 24 h on bare apatite in EM supplemented with the Na–Pi co-transport inhibitor phosphonoformate (PFA) at the indicated concentrations to block entry of phosphate into the cells. Viable cells (green fluorescence) and dead cells (red fluorescence) were detected using a Live/Dead viability cytotoxicity stain. MC3T3-E1 cells were also cultured with PFA on apatite surfaces coated with 1% BSA (1% BSA-coated apatite) as a control for the effects of this inhibitor. Increasing levels of viable cells on bare apatite treated with increasing levels of PFA suggests that blocking phosphate uptake can “rescue” MC3T3-E1 cells from apatite-induced cell death. (b) MC3T3-E1 cells were cultured on either bare apatite (black bars) or 1% BSA-coated apatite (white bars) as a control, and the number of viable cells was determined via Alamar Blue assay (cell number − metabolically active (×1000)). Increasing amounts of PFA appears to increase MC3T3-E1 viability on bare apatite with a concentration of 500 μM rescuing the majority of cells
Blocking the uptake of calcium ions has no effect on the viability of MC3T3-E1 cells cultured on bare apatite. MC3T3-E1 cells were cultured for 24 h on bare apatite in EM supplemented with the L-type calcium channel inhibitors (a) nifedipine, and (b) verapamil and the general calcium channel blocker (c) lanthanum chloride at the concentrations shown (black bars). MC3T3 cells were also cultured with these inhibitors on apatite surfaces coated with 1% BSA (1% BSA on apatite) as a control for the effects of this inhibitor (white bars). The number of viable cells (cell number − metabolically active (×1000)) was measured via Alamar Blue assay. At the given concentrations indicated below, treatment with calcium channel blockers was not able to “rescue” viability of MC3T3-E1 cells cultured on bare apatite surfaces. Treatment with higher concentrations of nifedipine (i.e., 10–100 μM) indicated a possible toxic effect of this calcium channel blocker to control cells cultured on 1% BSA-coated apatite, while lack of toxicity was observed for the given concentrations of verapamil and lanthanum chloride
Discussion
Despite the evidence suggesting that accelerated biomimetic apatite coatings are capable of mediating osteoblastic differentiation in vitro 11,12 and new bone formation in vivo,13 the exact mechanisms by which cells interact with biomimetic apatite coatings to elicit these osteogenic responses remains largely unknown, and few studies in the literature have studied the direct cell-apatite relationship closely. As such, this study attempts to more closely examine the relationship between the apatite layer and the cellular response. In the in vivo environment, apatite materials are very biocompatible. However, performing the in vitro experiments in this study allows us to dissect the apatite microenvironment and evaluate the relative contribution of each component in this highly complex, dynamic system. To accomplish this, MC3T3-E1 pre-osteoblasts were cultured on apatite surfaces and the effect of this surface on the adhesion and viability of these cells was assessed.
As was previously shown,10 apatite coatings prepared from an accelerated biomimetic approach resulted in a uniform coating consisting of Ca2+ and PO4 3− ions in a calcium/phosphorus atomic ratio of 1.48, which is below the stoichiometric ratio of 1.67 for hydroxyapatite. The coating consists of distinct plate-like apatite crystals around amorphous calcium phosphates. Electron diffraction of the calcium-deficient, plate-like apatite crystal revealed diffraction patterns at d 1 = 2.81 Å, d 2 = 3.44 Å, and d 3 = 2.72 Å which correspond to (2 1 1), (0 0 2), and (1 1 2) planes of hydroxyapatite, respectively.10 Although the direct effect of apatite crystal structure on cell viability remains largely undiscovered, it is known, however, that the crystalline phase of the apatite contributes to its stability and consequently its dissolution rate.14,29 It is known that both the amorphous and crystalline phases undergo continuous phase transformation, and fluctuations in Ca2+ and PO3 4− levels may contribute significantly to changes in the overall microenvironment and subsequent in vitro cellular response.
Consistent with previous studies,36 MC3T3-E1 cells rapidly adhered to uncoated apatite materials (i.e., bare apatite). However, cell death began to appear within the first 3 h post-seeding with increasing levels of cell death becoming apparent as culture time increased. The reason for this rapid cell death was found not to be due to canonical apoptotic mechanisms. Cells undergoing apoptosis, or “programmed cell death,” typically commit to one of two distinct pathways (extrinsic or intrinsic) that converge upon one or more effector caspases (capase-3, -6, -7), whose activation results in cell death.22 Our results, however, showed that the bare apatite surface did not induce activation of caspase-3 within adherent MC3T3-E1 cells, nor did inhibition of caspase activation by the general caspase inhibitor zVAD-fmk prevent cell death. Although our experiments preclude activation of the caspase cascade as the mechanism of death in MC3T3-E1 cells cultured on bare apatite, it is still possible that cell death via apoptosis may be occurring through caspase-independent pathways.9
Morphologically, apoptosis is generally marked by membrane blebbing, chromatin condensation, and DNA fragmentation.34,38 In this study, DAPI staining as well as EthD-1 (dead) staining of cell nuclei clearly show that cells cultured on bare apatite exhibit significant alteration of nuclear morphology. However, instead of DNA condensation both DAPI and EthD-1 show a very diffuse staining pattern, suggesting that DNA dispersion outside the nuclear envelope may be occurring when cells are cultured on bare apatite. This result may further suggest that when cultured on bare apatite surfaces, the mechanism of apatite-induced cell death over 24 h of culture is not due to caspase-mediated apoptosis. A more likely scenario is death caused by necrosis, which is generally highlighted by nuclear swelling, early plasma membrane rupture and release of cellular contents.18 Further morphological examination of MC3T3-E1 cells on apatite will be needed to determine whether the mechanism of apatite-induced cell death is through a necrotic process.
While bare apatite surfaces rapidly induced cell death, mitigation of cell death was observed upon pre-coating the apatite with either BSA or FBS. Previous studies have suggested that adsorbed protein layers mediate the interaction between cells and biomaterials, including biomimetic apatite coatings, promoting cell adhesion and survival.15,21,25,33 A possible mechanism by which adsorbed proteins decrease cell death on apatite may be the activation of pro-survival intracellular signaling, initiated via membrane-bound integrin receptors and their transduction of the extracellular environment into intracellular signals that govern changes in cell function, including survival.8 It has been shown in many cell types, including osteoblasts, that survival signals are mediated through integrin-ECM interactions.16,17 For example, MC3T3-E1 attachment to surfaces, modified with the ECM-integrin motif RGDS, can reduce apoptosis and promote their survival in the presence of various apoptogens.19 Moreover, this attachment activates several signaling pathways thought to mediate cell survival, including FAK, Akt, and PI3K. FAK and Akt activation and decreased osteoblast death has also been observed upon the adsorption of fibronectin and vitronectin to hydroxyapatite/PLLA composite scaffolds.39
Alternatively, adsorbed protein layers may mitigate cell death via their alteration of the surface potential of the apatite coating or by modulation of the phase transformation rate of the apatite surface. Negatively charged surfaces of polarized hydroxyapatite ceramics are known to promote proliferation, while positively charged surfaces inhibit this response.30 The interaction of acidic proteins, such as BSA, to cationic sites on the apatite surface is also known to cause the net surface charge to become more negative.31 As such, the adsorption of BSA or FBS to the apatite layers in this study may alter surface charge sufficiently to improve cell adhesion and viability.
Adsorbed protein layers, alternatively, may increase the surface stability of the apatite through the modulation of phase transformation.3,23 Fibroblasts cultured on biphasic tricalcium phosphate–hydroxapatite (TCP–HA) ceramics in the absence of proteins are thought to rupture due to adhesion to the unstable TCP–HA surface,36 while the addition of serum components to their culture media is capable of mitigating this response. The adsorption of serum protein to these TCP–HA surfaces and the increased stability of this surface are proposed as the mechanism behind the increased survival of these fibroblasts. Additional studies on the surface charge and stability of the apatite surfaces created in this study are certainly warranted.
Previous in vitro work on MC3T3-E1 pre-osteoblasts has shown that elevated levels of both extracellular Ca2+ and PO4 3− decrease cell viability, possibly through their complexing as an ion pair or cluster, thus triggering receptor-mediated induction of apoptosis, or endocytic activation of cell death.2,27 Consistent with these studies, we confirmed that MC3T3-E1 cells, cultured on TCPS showed increasing levels of cell death upon supplementation with both extracellular Ca2+ and PO4 3−. Ca2+ uptake into osteoblasts is thought to be mediated through several types of calcium channels including conventional L- and T-type channels5,20 and G-protein coupled receptors termed “Ca2+-sensing receptors” that respond to extracellular Ca2+ levels.7 Phosphate uptake by these cells has been attributed to the type III Na–Pi transporters, Pit-1 and Pit-2.6 While both Ca2+ and PO4 3− ions were needed to induce MC3T3-E1 cell death in this study, only specific inhibition of PO4 3− uptake was able to mitigate this response, indicating that cell death is sensitive to PO4 3− transport, and that this sensitivity has been shown to be Ca2+-dependent.2 In contrast, treatment with several Ca2+ channel blockers (i.e., nifedipine, verapamil, lanthanum chloride) was unable to change levels of cell death. Although the inhibition of the Ca2+ channels specific to the blockers used in this study failed to rescue cell viability, there may be other Ca2+ channels that play a more significant role in mediating cell viability and function, and efforts to determine intracellular Ca2+ levels will provide additional insight into this mechanism. Inhibition of extracellular PO4 3− transport into human osteoblasts and MC3T3-E1 cells by the Pit-1 inhibitor phosphonoformate (PFA) has been shown to reduce Ca2+/PO4 3−-induced cell death through its ability to modulate the mitochondrial membrane permeability transition as well as caspase-mediated apoptosis.1,2,32 The precise reason for why both extracellular Ca2+ and PO4 3− ions are needed to induce cell death in MC3T3-E1 cells, and why specifically inhibiting PO4 3− uptake is able to rescue these cells remains unclear. In vascular smooth muscle cells, Pit-1 expression levels can be regulated by calcium concentration.26 As such, it is possible that increasing extracellular Ca2+ levels may increase PO4 3− uptake into MC3T3-E1 cells through its ability to regulate expression levels of the Pit-1 transporter. Further studies examining this possibility are certainly warranted.
As a rich source of Ca2+ and PO4 3−, biomimetic apatite coatings may be able to induce cell death in a manner similar to extracellular Ca2+/PO4 3−. In vitro, slightly acidic conditions can induce the dissolution of calcium phosphate ceramic materials and the release of Ca2+ and PO4 3− ions into the extracellular environment.4 The release of these ions may create a microenvironment surrounding the cell in which the levels of Ca2+ and PO4 3− are toxic. Subsequent PO4 3− uptake by the adherent MC3T3-E1 cell would then lead to PO4 3−-induced cell death. In support of this theory, the rescue of MC3T3-E1 viability on bare apatite was induced in the current study upon treatment of the cells with PFA, whereas blocking Ca2+ uptake had no effect. Furthermore, the presence of an adsorbed protein layer may be sufficient for mitigating PO4 3− uptake by MC3T3-E1 cells in a similar manner as PFA. However, the ICP-OES analysis of our study confirmed that the culture conditions used did not cause a noticeable release of ions from the apatite into solution. Rather, levels of extracellular calcium and phosphorus (as a component of PO4 3−) were found to decrease upon incubation of apatite surfaces with α-MEM, suggesting that the apatite surface may act to “pull-down” or “attract” Ca2+ and PO4 3− ions from the overlying medium towards the apatite surface. Similar decreases in the concentrations of Ca2+ and PO4 3− ions in culture medium have been reported with TCP–HA ceramics.35 How this “pull-down” might relate to MC3T3-E1 death on bare apatite layers remains unknown but it is tempting to speculate that an apatite-induced “flux” of PO4 3− ions through the microenvironment of the adherent cell could result in increased uptake of these ions, thus resulting in the induction of cell death.
Conclusions
In the absence of an adsorbed protein layer, bare apatites surfaces induce cell death of MC3T3-E1 pre-osteoblasts in serum-free media. However, it was determined that the mechanism of cell death was not mediated by caspase-dependent activation of apoptosis. Cell death could be prevented by pre-coating apatite surfaces with BSA or FBS proteins, or by pre-treating the cells with PFA to inhibit Na–Pi transport into the cell. These results suggest that adsorbed proteins may be capable of altering the bare apatite microenvironment to make it less detrimental to cell viability, possibly through the modulation of phosphate-mediated cell death.
Notes
Open Access
This article is distributed under the terms of the Creative Commons Attribution Noncommercial License which permits any noncommercial use, distribution, and reproduction in any medium, provided the original author(s) and source are credited.
References
- 1.Adams, C. S., and I. M. Shapiro. Mechanisms by which extracellular matrix components induce osteoblast apoptosis. Connect Tissue Res. 44(Suppl 1):230–239, 2003.PubMedGoogle Scholar
- 2.Adams, C. S., K. Mansfield, R. L. Perlot, and I. M. Shapiro. Matrix regulation of skeletal cell apoptosis. Role of calcium and phosphate ions. J. Biol. Chem. 276:20316–20322, 2001.PubMedCrossRefGoogle Scholar
- 3.Barbour, M. E., R. P. Shellis, D. M. Parker, G. C. Allen, and M. Addy. Inhibition of hydroxyapatite dissolution by whole casein: the effects of pH, protein concentration, calcium, and ionic strength. Eur. J. Oral Sci. 116:473–478, 2008.PubMedCrossRefGoogle Scholar
- 4.Barrere, F., C. A. van Blitterswijk, and K. de Groot. Bone regeneration: molecular and cellular interactions with calcium phosphate ceramics. Int. J. Nanomedicine 1:317–332, 2006.PubMedGoogle Scholar
- 5.Bergh, J. J., Y. Shao, E. Puente, R. L. Duncan, and M. C. Farach-Carson. Osteoblast Ca(2+) permeability and voltage-sensitive Ca(2+) channel expression is temporally regulated by 1,25-dihydroxyvitamin D(3). Am. J. Physiol. Cell Physiol. 290:C822–C831, 2006.PubMedCrossRefGoogle Scholar
- 6.Caverzasio, J., T. Selz, and J. P. Bonjour. Characteristics of phosphate transport in osteoblastlike cells. Calcif. Tissue Int. 43:83–87, 1988.PubMedCrossRefGoogle Scholar
- 7.Chang, W., C. Tu, T. H. Chen, L. Komuves, Y. Oda, S. A. Pratt, S. Miller, and D. Shoback. Expression and signal transduction of calcium-sensing receptors in cartilage and bone. Endocrinology 140:5883–5893, 1999.PubMedCrossRefGoogle Scholar
- 8.Chen, Q., M. S. Kinch, T. H. Lin, K. Burridge, and R. L. Juliano. Integrin-mediated cell adhesion activates mitogen-activated protein kinases. J. Biol. Chem. 269:26602–26605, 1994.PubMedGoogle Scholar
- 9.Chipuk, J. E., and D. R. Green. Do inducers of apoptosis trigger caspase-independent cell death? Nat. Rev. Mol. Cell Biol. 6:268–275, 2005.PubMedCrossRefGoogle Scholar
- 10.Chou, Y. F., W. A. Chiou, Y. Xu, J. C. Dunn, and B. M. Wu. The effect of pH on the structural evolution of accelerated biomimetic apatite. Biomaterials 25:5323–5331, 2004.PubMedCrossRefGoogle Scholar
- 11.Chou, Y. F., J. C. Dunn, and B. M. Wu. In vitro response of MC3T3-E1 pre-osteoblasts within three-dimensional apatite-coated PLGA scaffolds. J. Biomed. Mater. Res. B Appl. Biomater. 75:81–90, 2005.PubMedGoogle Scholar
- 12.Chou, Y. F., W. Huang, J. C. Dunn, T. A. Miller, and B. M. Wu. The effect of biomimetic apatite structure on osteoblast viability, proliferation, and gene expression. Biomaterials 26:285–295, 2005.PubMedCrossRefGoogle Scholar
- 13.Cowan, C. M., Y. Y. Shi, O. O. Aalami, Y. F. Chou, C. Mari, R. Thomas, N. Quarto, C. H. Contag, B. Wu, and M. T. Longaker. Adipose-derived adult stromal cells heal critical-size mouse calvarial defects. Nat. Biotechnol. 22:560–567, 2004.PubMedCrossRefGoogle Scholar
- 14.Ducheyne, P., S. Radin, and L. King. The effect of calcium phosphate ceramic composition and structure on in vitro behavior. I. Dissolution. J. Biomed. Mater. Res. 27:25–34, 1993.PubMedCrossRefGoogle Scholar
- 15.El-Ghannam, A., P. Ducheyne, and I. M. Shapiro. Effect of serum proteins on osteoblast adhesion to surface-modified bioactive glass and hydroxyapatite. J. Orthop. Res. 17:340–345, 1999.PubMedCrossRefGoogle Scholar
- 16.Giancotti, F. G., and E. Ruoslahti. Integrin signaling. Science 285:1028–1032, 1999.PubMedCrossRefGoogle Scholar
- 17.Globus, R. K., S. B. Doty, J. C. Lull, E. Holmuhamedov, M. J. Humphries, and C. H. Damsky. Fibronectin is a survival factor for differentiated osteoblasts. J. Cell Sci. 111(Pt 10):1385–1393, 1998.PubMedGoogle Scholar
- 18.Golstein, P., and G. Kroemer. Cell death by necrosis: towards a molecular definition. Trends Biochem. Sci. 32:37–43, 2007.PubMedCrossRefGoogle Scholar
- 19.Grigoriou, V., I. M. Shapiro, E. A. Cavalcanti-Adam, R. J. Composto, P. Ducheyne, and C. S. Adams. Apoptosis and survival of osteoblast-like cells are regulated by surface attachment. J. Biol. Chem. 280:1733–1739, 2005.PubMedCrossRefGoogle Scholar
- 20.Guggino, S. E., D. Lajeunesse, J. A. Wagner, and S. H. Snyder. Bone remodeling signaled by a dihydropyridine- and phenylalkylamine-sensitive calcium channel. Proc. Natl Acad. Sci. U.S.A. 86:2957–2960, 1989.PubMedCrossRefGoogle Scholar
- 21.Guth, K., C. Campion, T. Buckland, and K. A. Hing. Effect of silicate-substitution on attachment and early development of human osteoblast-like cells seeded on microporous hydroxyapatite discs. Adv. Eng. Mater. 12:B26–B36, 2010.CrossRefGoogle Scholar
- 22.Hotchkiss, R. S., A. Strasser, J. E. McDunn, and P. E. Swanson. Mechanisms of disease cell death. N. Eng. J. Med. 361:1570–1583, 2009.CrossRefGoogle Scholar
- 23.Juhasz, J. A., S. M. Best, A. D. Auffret, and W. Bonfield. Biological control of apatite growth in simulated body fluid and human blood serum. J. Mater. Sci. Mater. Med. 19:1823–1829, 2008.PubMedCrossRefGoogle Scholar
- 24.Kay, M. I., R. A. Young, and A. S. Posner. Crystal structure of hydroxyapatite. Nature 204:1050–1052, 1964.PubMedCrossRefGoogle Scholar
- 25.Kilpadi, K. L., P. L. Chang, and S. L. Bellis. Hydroxylapatite binds more serum proteins, purified integrins, and osteoblast precursor cells than titanium or steel. J. Biomed. Mater. Res. 57:258–267, 2001.PubMedCrossRefGoogle Scholar
- 26.Li, X., H. Y. Yang, and C. M. Giachelli. Role of the sodium-dependent phosphate cotransporter, Pit-1, in vascular smooth muscle cell calcification. Circ. Res. 98:905–912, 2006.PubMedCrossRefGoogle Scholar
- 27.Meleti, Z., I. M. Shapiro, and C. S. Adams. Inorganic phosphate induces apoptosis of osteoblast-like cells in culture. Bone 27:359–366, 2000.PubMedCrossRefGoogle Scholar
- 28.Nakayama, G. R., M. C. Caton, M. P. Nova, and Z. Parandoosh. Assessment of the Alamar Blue assay for cellular growth and viability in vitro. J. Immunol. Methods 204:205–208, 1997.PubMedCrossRefGoogle Scholar
- 29.Nelson, D. G. A., J. C. Barry, C. P. Shields, R. Glena, and J. D. B. Featherstone. Crystal morphology, composition, and dissolution behavior of carbonated apatites prepared at controlled pH and temperature. J. Colloid Interface Sci. 130:467–479, 1989.CrossRefGoogle Scholar
- 30.Ohgaki, M., T. Kizuki, M. Katsura, and K. Yamashita. Manipulation of selective cell adhesion and growth by surface charges of electrically polarized hydroxyapatite. J. Biomed. Mater. Res. 57:366–373, 2001.PubMedCrossRefGoogle Scholar
- 31.Reynolds, E. C., and A. Wong. Effect of adsorbed protein on hydroxyapatite zeta potential and Streptococcus mutans adherence. Infect. Immun. 39:1285–1290, 1983.PubMedGoogle Scholar
- 32.Saunders, R., K. H. Szymczyk, I. M. Shapiro, and C. S. Adams. Matrix regulation of skeletal cell apoptosis III: mechanism of ion pair-induced apoptosis. J. Cell. Biochem. 100:703–715, 2007.PubMedCrossRefGoogle Scholar
- 33.Sawyer, A. A., K. M. Hennessy, and S. L. Bellis. Regulation of mesenchymal stem cell attachment and spreading on hydroxyapatite by RGD peptides and adsorbed serum proteins. Biomaterials 26:1467–1475, 2005.PubMedCrossRefGoogle Scholar
- 34.Steller, H. Mechanisms and genes of cellular suicide. Science 267:1445–1449, 1995.PubMedCrossRefGoogle Scholar
- 35.Suzuki, T., T. Yamamoto, M. Toriyama, K. Nishizawa, Y. Yokogawa, M. R. Mucalo, Y. Kawamoto, F. Nagata, and T. Kameyama. Surface instability of calcium phosphate ceramics in tissue culture medium and the effect on adhesion and growth of anchorage-dependent animal cells. J. Biomed. Mater. Res. 34:507–517, 1997.PubMedCrossRefGoogle Scholar
- 36.Suzuki, T., R. Ohashi, Y. Yokogawa, K. Nishizawa, F. Nagata, Y. Kawamoto, T. Kameyama, and M. Toriyama. Initial anchoring and proliferation of fibroblast L-929 cells on unstable surface of calcium phosphate ceramics. J. Biosci. Bioeng. 87:320–327, 1999.PubMedCrossRefGoogle Scholar
- 37.Van Noorden, C. J. The history of Z-VAD-FMK, a tool for understanding the significance of caspase inhibition. Acta Histochem. 103:241–251, 2001.PubMedCrossRefGoogle Scholar
- 38.Williams, J. R., J. B. Little, and W. U. Shipley. Association of mammalian cell death with a specific endonucleolytic degradation of DNA. Nature 252:754–755, 1974.PubMedCrossRefGoogle Scholar
- 39.Woo, K. M., J. Seo, R. Y. Zhang, and P. X. Ma. Suppression of apoptosis by enhanced protein adsorption on polymer/hydroxyapatite composite scaffolds. Biomaterials 28:2622–2630, 2007.PubMedCrossRefGoogle Scholar







