Ratiometric high-resolution imaging of JC-1 fluorescence reveals the subcellular heterogeneity of astrocytic mitochondria
- 1.6k Downloads
- 23 Citations
Abstract
Using the mitochondrial potential (ΔΨm) marker JC-1 (5,5′,6,6′-tetrachloro-1,1′,3,3′-tetraethylbenzimidazolylcarbocyanine iodide) and high-resolution imaging, we functionally analyzed mitochondria in cultured rat hippocampal astrocytes. Ratiometric detection of JC-1 fluorescence identified mitochondria with high and low ΔΨm. Mitochondrial density was highest in the perinuclear region, whereas ΔΨm tended to be higher in peripheral mitochondria. Spontaneous ΔΨm fluctuations, representing episodes of increased energization, appeared in individual mitochondria or synchronized in mitochondrial clusters. They continued upon withdrawal of extracellular Ca2+, but were antagonized by dantrolene or 2-aminoethoxydiphenylborate (2-APB). Fluo-3 imaging revealed local cytosolic Ca2+ transients with similar kinetics that also were depressed by dantrolene and 2-APB. Massive cellular Ca2+ load or metabolic impairment abolished ΔΨm fluctuations, occasionally evoking heterogeneous mitochondrial depolarizations. The detected diversity and ΔΨm heterogeneity of mitochondria confirms that even in less structurally polarized cells, such as astrocytes, specialized mitochondrial subpopulations coexist. We conclude that ΔΨm fluctuations are an indication of mitochondrial viability and are triggered by local Ca2+ release from the endoplasmic reticulum. This spatially confined organelle crosstalk contributes to the functional heterogeneity of mitochondria and may serve to adapt the metabolism of glial cells to the activity and metabolic demand of complex neuronal networks. The established ratiometric JC-1 imaging—especially combined with two-photon microscopy—enables quantitative functional analyses of individual mitochondria as well as the comparison of mitochondrial heterogeneity in different preparations and/or treatment conditions.
Keywords
Two-photon microscopy Astrocyte Organelle interaction Intracellular calcium stores Hippocampus Calcium microdomainIntroduction
Mitochondria of various preparations have been reported to differ remarkably in subcellular distribution, membrane potential (ΔΨm), and metabolic activity, and they may exist as spherical particles or form clusters and filaments [1, 7, 30, 37, 38]. It is this heterogeneity of mitochondria which appears to define their functional determination and vulnerability to metabolic insults or oxidative damage. Detailed structure/function analyses of mitochondrial heterogeneity and identification of the underlying molecular physiological processes will therefore be required to foster the understanding of mitochondrial (dys-)function. For these tasks, sophisticated optical techniques enabling functional real-time analysis of individual mitochondria are essential. Also, a ratiometric approach for the determination of ΔΨm is desirable, as it would allow a direct comparison of mitochondrial energization among different preparations or experimental conditions independent of the concentration of the ΔΨm marker applied.
5,5′,6,6′-Tetrachloro-1,1′,3,3′-tetraethylbenzimidazolylcarbocyanine iodide (JC-1) does allow for such a ratiometric approach [9, 38]. It accumulates in mitochondria depending on ΔΨm and is present either as monomer or J-aggregate. The JC-1 monomer predominating in depolarized mitochondria emits green fluorescence (∼530 nm), whereas the oligomer (J-aggregate) forming in mitochondria with potentials more negative than −140 mV emits red fluorescence (∼590 nm) [15, 17, 36, 38]. This formation of J-aggregates is fully reversible [33]. Accordingly, the relative green and red components of JC-1 fluorescence distinguish between mitochondria with high and low ΔΨm and should also be capable of reporting ΔΨm changes or fluctuations.
Additional advantages of JC-1 are that it is less sensitive to membrane potential changes of the cell under analysis than the commonly used mitochondrial marker rhodamine 123 (Rh123) and it shows more consistent responses to mitochondrial depolarization [35]. More importantly, JC-1—especially its red fluorescing J-aggregate—responds linearly to ΔΨm changes [9, 38]. Used in a ratiometric manner, JC-1 can therefore be expected to report also subtle changes in ΔΨm more sensitively. In contrast, Rh123, dependent on the concentration used, is prone to self quenching, yields highly non-linear responses, and is a qualitative rather than quantitative dye [16].
However, JC-1 seems to be less well retained within cells than Rh123 [31], but used in a ratiometric approach, such loss of dye during the experiment can be neglected. Another potential drawback of JC-1 might be that the red-fluorescing J-aggregates start forming locally inside mitochondria and hence might not always fill up the entire matrix space [13, 26] which may limit its reliability for high-resolution imaging approaches. Nevertheless, JC-1 is being used as a standard indicator in, e.g., flow cytometry [4, 8].
To take advantage of the ratiometric properties which are offered by no other ΔΨm indicator, we used JC-1 and evaluated its feasibility for ratiometric high-resolution imaging approaches on the level of individual mitochondria/mitochondrial structures in cultured rat hippocampal astrocytes. The hippocampus was chosen since it responds promptly to metabolic compromise; astrocytes appeared ideal for the optical recordings, since they were widely spread out, flatly grown, and contained a multitude of clearly distinguishable individual mitochondrial structures. Using high-resolution wide-field and two-photon microscopy, we analyzed the heterogeneity of mitochondrial shape and function. Ratiometric JC-1 imaging reliably unveiled differences in mitochondrial shape, ΔΨm, and apparently, also the sensitivity to metabolic challenge of individual mitochondria in their cellular environment. Furthermore, JC-1 imaging revealed spontaneous ΔΨm fluctuations which were proven by subcellular activity correlation imaging to be synchronized within parts of the mitochondrial population. Mechanistically, these ΔΨm fluctuations were triggered by localized Ca2+ release from the endoplasmic reticulum (ER). Accordingly, mitochondria–ER crosstalk seems capable of initiating fluctuations in mitochondrial energization, which may serve to metabolically adjust glial cells to the activity of neighboring neurons.
Materials and methods
Cell cultures
Cell cultures of hippocampal neurons and glial cells were prepared from 2 to 4-day-old Sprague–Dawley rats as described earlier [19, 21]. After decapitation, the brain was removed and placed in ice-cold Hanks’-balanced salt solution containing 20% fetal calf serum (FCS; Biochrom). The hippocampi were isolated, cut into small pieces, and trypsinated (5 mg/ml, 10 min, 37°C). Cells were then dissociated and centrifuged (1,500 rpm, 10 min, 4°C). The pellet was re-suspended and plated on Matrigel (BD Biosciences) -coated glass cover slips, which were transferred to 4-well culture plates (Nunc). Cultures were incubated at 37°C in a humidified, 5% CO2-containing atmosphere. After 24 h, the medium was exchanged with growth medium, and after 3 days, medium and growth factors were refreshed. Within 2–3 days in culture, cells fully recovered well-pronounced cellular processes and were suitable for the experiments. Astrocytes were identified by their characteristic flatly grown shape and markedly larger size than neurons.
Solutions
Chemicals, unless otherwise mentioned, were obtained from Sigma-Aldrich. The artificial cerebrospinal fluid (ACSF) was composed of (in millimolar): 130 NaCl, 3.5 KCl, 1.25 NaH2PO4, 24 NaHCO3, 1.2 CaCl2, 1.2 MgSO4, and 10 dextrose; aerated with 95% O2–5% CO2 to adjust pH to 7.4. Minimum essential cell culture medium (MEM, Invitrogen) was supplemented with 5 mg/ml glucose, 0.2 mg/ml NaHCO3, and 0.1 mg/ml transferrin (Calbiochem/Merck). For initial plating, it also contained 10% FCS, 2 mM l-glutamine, and 25 μg/ml insulin. The medium used after day 1 in culture (“growth medium”) contained 5% FCS, 0.5 mM l-glutamine, 20 μl/ml B27 50× supplement (Invitrogen), and 100 μg/ml penicillin–streptomycin (Biochrom).
JC-1 (Invitrogen) and Rh123 were dissolved in dimethylsulfoxide (DMSO) as 2 and 20 mg/ml stocks, respectively. MitoTracker Red and ER-Tracker Blue-White DPX (both Invitrogen) were dissolved as 1 mM stocks in DMSO. Fluo-3 AM (Mobitec) was prepared as 2-mM stock in DMSO, adding 10% pluronic acid to improve cell loading. 4′,6-Diamidino-2-phenylindol (DAPI), carbonyl cyanide 4-(trifluoromethoxy) phenylhydrazone (FCCP; Tocris), and dantrolene were dissolved as 10–20 mM stocks in DMSO; 2-aminoethoxydiphenylborate (2-APB) was dissolved as 100-mM stock in DMSO. Cyanide, azide, and glutamate (all obtained as sodium salts) were prepared as aqueous 1-M stocks. DMSO concentrations of the final solutions were ≤0.2%.
Optical recordings
Functional time-lapse recordings of mitochondria were mostly performed with a fluorescence imaging system composed of a Xenon light source (Polychrome II, Till Photonics) and a sensitive CCD camera (Imago QE, 62% quantum efficiency at 500 nm, PCO Imaging) attached to an upright microscope (Axiotech Vario, Zeiss). JC-1 was excited at 490 nm and an optical image splitter device (Dual-ViewTM, Optical Insights) was attached to the microscope to separate spectrally the green and red components of JC-1 fluorescence (see Fig. 2d for schematic and filter settings). For fluo 3-AM recordings a 505 nm beamsplitter, a 535/35 nm bandpass filter (emitter) and 485-nm excitation wavelength were used. Experiments were performed in a submersion style chamber; cell cultures were continuously superfused with ACSF (32–33°C, flow rate 3–4 ml/min) and 63× or 100× water immersion objectives (Apochromat and Achroplan, respectively; Zeiss) were used.
High-resolution ratiometric JC-1 analyses were performed using a custom-built two-photon laser scanning microscope (TPLSM) [29]. The original system layout has been extended by a second upright microscope (BX51WI, Olympus) equipped with an IR-optimized 20× 0.95NA objective (XLUMPlanFL, Olympus) and two non-descanned single-photon counting photomultiplier tubes (H7421-40, Hamamatsu; Fig. 2a). Also a new laser (Mai Tai eHP DS, Newport Spectra-Physics) has been added just recently. The general scan head design was unchanged, but improved and faster galvanometric scanners (VM500C with MiniSAX control circuits and 4 mm mirrors; General Scanning/Cambridge Technology) were chosen. The scanning process and data acquisition were controlled by a digital signal processor (ADwin-Gold-ENET; Jäger) and the outputs of the two photomultiplier tubes (TTL pulses) were analyzed by a custom-built 2-channel TTL pulse counter. Z-axis (axial) adjustment was realized by a piezo-driven objective nano-positioning system (Pifoc P-721; Physik Instrumente). For two-photon imaging, the excitation wavelength was 790–800 nm; fluorescence was separated using a 670-nm dichroic mirror (670dcxxr) and the green and red components were further separated by a 570-nm dichroic mirror (570dcxr) followed by 536/40 and 617/73 nm bandpass emission filters, respectively. Offline image analysis was performed with Tillvision 4.0 (Till Photonics) and MetaMorph Offline 6.1/7.0 (Molecular Devices).
Statistics
Data were obtained from 35 rat pups (32 different litters) and each experimental paradigm was performed on at least three different animals. Data are given as mean ± standard deviation.
Results
Taking advantage of the ratiometric properties of JC-1, we analyzed the subcellular heterogeneity of mitochondria in rat hippocampal astrocytes. The focus was on their cellular distribution, morphology, static/dynamic differences in ΔΨm, and their responses to metabolic challenge.
Heterogeneity in mitochondrial shape and distribution
Subcellular heterogeneity of mitochondrial distribution and shape. a Distribution of Rh123-labeled mitochondria in a cultured hippocampal astrocyte. Note the variable shape of the individual mitochondrial structures and their dense packing around the nucleus. Mitochondria were visualized with a custom-built two-photon laser scanning microscope (TPLSM) using a 63× objective and 800-nm excitation wavelength; the dashed line resembles a typical line of interest along which the density distribution of mitochondria was calculated. Shown is a 3-dimensional reconstruction composed of 45 optical planes (z-distance 0.25 μm, 250-nm pixel resolution). b Frequency distribution of mitochondrial lengths (bin width 0.5 μm), as analyzed from 1,373 individual JC-1-labeled mitochondria in 23 randomly chosen astrocytes. c Mitochondrial density profiles showing that the mitochondrial packing is highest within a 15-μm perimeter around the outer edge of the nucleus and then drops off towards the cellular periphery. The five displayed profiles were calculated along lines of interest, spanning from the edge of the nucleus (distance 0) to the periphery (see dashed line in a) and normalized to the most intense density detected in each profile. d Summary of mitochondrial density. Plotted is the normalized averaged mitochondrial density profile of 39 randomly chosen cells (mean ± standard deviation). The cumulative density curve (dashed curve) shows that 50% of mitochondria are within 8 μm of the nucleus
In the majority of astrocytes (77% of 114 analyzed) the mitochondrial density was highest in the perinuclear region and dropped off towards the cellular periphery. Calculating a normalized density distribution of mitochondria along a cell-spanning horizontal or vertical line (see dotted line in Fig. 1a) in 39 astrocytes confirmed that on average 50% of mitochondria were closer than 8 μm to the edge of the nucleus (Fig. 1c, d).
Dual emission imaging of mitochondrial arrangement and ΔΨm. a General system layout of the TPLSM. Fluorescence emission is spectrally separated onto the two single-photon counting photomultiplier tubes (PMTs) by a dichroic (e.g., 570 nm beamsplitter to separate green and red JC-1 fluorescence) and appropriate emission bandpass filters. b The visualization of MitoTracker Red-labeled mitochondria and the DAPI-labeled nucleus (shown in blue) confirms the perinuclear clustering of mitochondria. c Colocalization of MitoTracker Red-labeled mitochondria (shown in red) and the ER-Tracker Blue-White DPX-labeled ER (shown in green). The overlap of red and green structures suggests that especially perinuclear mitochondria are in close contact with the ER. d General principle of the image splitter device (Dual-View) used for longer time frame ratiometric imaging. The Dual-View is equipped with the appropriate dichroic and bandpass emitters to spectrally separate green and red JC-1 fluorescence and to project the resulting half-images side by side onto the CCD camera chip. e Comparing the green and red half-images enables colocalization and ratiometric studies to analyze mitochondrial heterogeneity and ΔΨm fluctuations within a cell
Heterogeneity of ΔΨm
To analyze ΔΨm in detail, green and red JC-1 fluorescence were monitored simultaneously using either the dual-detector TPLSM (Fig. 2a) or CCD camera imaging and an optical image splitter device (Dual-View; Fig. 2d, e). The TPLSM was superior in terms of contrast, apparent resolution, and alignment of the “red” and “green” images. The Dual-View/CCD camera approach offers higher frame rates and due to less intense illumination also enables longer time frame recordings. Thus, depending on the experimental protocol, either the TPLSM (frame rate 0.1 Hz) or Dual-View/CCD camera imaging (frame rate 0.2 Hz) was used.
Heterogeneity of ΔΨm within the mitochondrial population. a–c TPLSM images of JC-1-labeled mitochondria. Displayed are the calculated ratios of red and green JC-1 fluorescence (ratio = F red*5/F green). With the superior contrast and apparent resolution of two-photon imaging, the ratiometric approach allows for a quantitative analysis of ΔΨm on the level of individual mitochondrial structures (granules, filaments). Note that ΔΨm clearly differs within the mitochondrial population. Scaling is identical for all three images. d Analyzing the ΔΨm of individual mitochondria (quantified as JC-1 ratio) shows a bell-shaped distribution with various grades in between functional and depolarized. Data are based on 1,373 individual mitochondria in 23 randomly chosen astrocytes. e A correlation of mitochondrial length and ΔΨm (JC-1 ratio) could not be proven (n = 1,373 mitochondria; 23 astrocytes). f A correlation of the distance of a given mitochondrion from the nucleus and its ΔΨm does not exist either. Note, however, that the variability of ΔΨm seems less pronounced for those mitochondria located within 15 μm of the center of the nucleus
Detailed ratiometric analysis revealed that ΔΨm was just as heterogeneous as mitochondrial shapes, and that mitochondria with clearly differing potentials coexist even in close proximity within a given cell. Analysis of 1,373 individual mitochondria in 23 randomly chosen astrocytes showed that ΔΨm ranged in between a JC-1 ratio of 28 (depolarized) and 247 (polarized) and that its scatter yields a bell-shaped, continuous distribution rather than two distinct classes of functional (polarized) and resting (depolarized) mitochondria (Fig. 3d). Accordingly, the majority of mitochondria show an intermediate ΔΨm. A correlation of mitochondrial length and ΔΨm does not exist (n = 1,373 mitochondria, 23 astrocytes, correlation coefficient 0.033; Fig. 3e).
Testing for a putative effect of the cellular location on ΔΨm revealed that in 14 out of 23 analyzed astrocytes peripherally located mitochondria exhibited more negative potentials, five cells did not show any noticeable regional differences in ΔΨm, and four cells contained mitochondria with more intense potentials in the perinuclear region. Pooling all 1,373 analyzed mitochondria and testing for a dependence of ΔΨm and nuclear distance failed, however, to confirm a general correlation (correlation coefficient 0.042; Fig. 3f). However, the reduced scatter of ΔΨm in perinuclear mitochondria located within 15 μm of the center of the nucleus suggests somewhat more uniform potentials of more centrally located mitochondria.
Spontaneous ΔΨm fluctuations
Spontaneous ΔΨm fluctuations in mitochondrial clusters and individual mitochondria. a Time-lapse recording (CCD camera/Dual-View, frame rate is 0.2 Hz) of synchronized ΔΨm fluctuations in a cluster of densely packed mitochondria. Note the opposite changes in red and green JC-1 fluorescence. Black arrows identify episodes of increased mitochondrial potential. The displayed images show the perinuclear mitochondrial cluster that was analyzed. b Plotted is the red JC-1 fluorescence of three individual mitochondria (arrow marks) which undergo spontaneous ΔΨm fluctuations. The rise in red JC-1 fluorescence indicates periods of increased mitochondrial energization. Even though spatially separated mitochondria were analyzed, their ΔΨm fluctuations are synchronized (correlation coefficients Mito1/2 = 0.58, Mito1/3 = 0.93, Mito 2/3 = 0.81). Time scaling is identical for b–d. c Desynchronized ΔΨm fluctuations of another three individual JC-1-labeled mitochondria. d ΔΨm fluctuations also occurred in Rh123-labeled mitochondria, yet the frequency was higher than with JC-1. Note also that Rh123 was more prone to photobleaching
The ΔΨm fluctuations typically lasted from several seconds to 1–2 min and the time interval in between two consecutive ΔΨm surges was highly variable, ranging from a few seconds to several minutes (Fig. 4a–c). ΔΨm fluctuations were detectable in almost every astrocyte (∼90% of 124 analyzed), but in a given cell, they occurred only in about 30% of the mitochondrial population. Mitochondria, not undergoing ΔΨm fluctuations, remained at a lower level of red JC-1 fluorescence, i.e., lower JC-1 ratios. The ΔΨm fluctuations occurred highly synchronized in mitochondrial clusters (Fig. 4a) or neighboring mitochondrial filaments (Fig. 4b) as well as less synchronized in individual mitochondria (Fig. 4c).
Since it has been reported earlier that the red-fluorescing J-aggregate of JC-1 may respond to changes in pH, osmolarity, and H2O2 levels [15], we confirmed the existence of spontaneous ΔΨm fluctuations by using the well-established (non-ratiometric) ΔΨm marker Rh123. As expected, Rh123-labeled mitochondria also showed prominent ΔΨm fluctuations (Fig. 4d), whose frequencies were, however, two to three times higher than those observed with JC-1 labeling.
Subcellular activity correlation imaging (ACI) reveals synchronized ΔΨm fluctuations. a–d ACI analyses identified those mitochondria undergoing synchronized ΔΨm fluctuations. The left image of each pair displays the JC-1 labeled mitochondria (CCD camera/Dual-View imaging, red JC-1 channel) and the right image shows the corresponding correlation map. Those mitochondria showing synchronized ΔΨm fluctuations (correlation coefficient >0.5) are plotted in the same color. Up to five different large groups of synchronized mitochondria could be identified in a given cell. Comparison of the displayed cells reveals the individual organization and extent of the different groups of synchronized mitochondria. Scaling is identical for all panels
Do cytosolic Ca2+ signals trigger ΔΨm fluctuations?
Fluo-3 recordings confirm the existence of intracellular localized Ca2+ transients. a TPLSM image of a fluo-3-labeled astrocyte and subtraction images (middle and right panel) showing perinuclear Ca2+ transients in pseudo colors. The arrows identify two Ca2+ microdomains; the four regions of interest analyzed are indicated. b Time course of normalized fluo-3 fluorescence analyzed within four perinuclear regions of interest (ROI) of the astrocyte displayed in a. Increases in fluo-3 fluorescence report a rise in [Ca2+]i. Time scaling is identical for b–d. c Administration of Ca2+-free solutions did not abolish the spatially confined Ca2+ changes, ruling out an influx of Ca2+ from extracellular space as the underlying mechanism. The plotted fluo-3 transients represent Ca2+-microdomains (ROI 1 and 2) recorded by CCD camera/Dual-View imaging from two neighboring astrocytes. d In the presence of 2-APB (100 μM), the local Ca2+ fluctuations were reversibly blocked, suggesting an involvement of the ER. The solvent DMSO itself (0.2%) did not affect [Ca2+]i
The localized Ca2+ transients persisted in Ca2+-free solutions, suggesting an intracellular origin (Fig. 6c). To verify the involvement of intracellular Ca2+ stores, Ca2+ release from the ER was blocked. Administration of dantrolene (20–40 μM) in Ca2+-free solutions antagonized the localized Ca2+ transients in 9 out of 13 astrocytes, and they were abolished in the presence of 2-APB (100 μM, n = 9; Fig. 6d); this confirms that spatially confined Ca2+ release from the ER is the underlying mechanism. The solvent DMSO itself did not affect [Ca2+]i or the localized Ca2+ transients (n = 4, Fig. 6d).
ΔΨm fluctuations are triggered by Ca2+-release from the ER. a Under control conditions, ΔΨm fluctuations were regularly observed. Plotted is the normalized red JC-1 fluorescence as detected by CCD-camera/DualView imaging; time scaling is identical for all panels. b The ΔΨm fluctuations continued despite withdrawal of extracellular Ca2+, suggesting independence of Ca2+ influx from extracellular space. Solid and dashed lines represent different mitochondria analyzed. c Administration of dantrolene (20 µM) antagonized the ΔΨm fluctuations, confirming an involvement of the ER as intracellular Ca2+ store. d Treatment with 2-APB (100 µM) also abolished the ΔΨm fluctuations of the three mitochondria analyzed
Responses to metabolic challenge, excitotoxic stimuli, and metabolic compromise
Challenging mitochondria by voltage-dependent and voltage-independent Ca2+ transients. a Glutamate (1 mM) depolarized the mitochondria and blocked the ΔΨm fluctuations. Plotted are the normalized red and green JC-1 fluorescence as well as the normalized JC-1 ratio of an individual mitochondrion (CCD camera/Dual-View time-lapse recordings). The TPLSM images show the overlay of red and green JC-1 fluorescence. Scaling is identical for all images/traces. b Lowering [K+]o to 0.2 mM depolarized mitochondria and depressed ΔΨm fluctuations, indicating that it is not the depolarization of the astrocyte but rather the Ca2+ load which modulates mitochondrial function
Marked changes in [Ca2+]i of glial cells can also be elicited by low extracellular K+ levels, a treatment rendering inward-rectifying K+ channels Ca2+ permeable [10, 18, 20]. As a result, glial cells experience a pronounced Ca2+ load independent of a preceding marked membrane depolarization. Exposing cultured hippocampal astrocytes to 0.2 mM K+ solutions (5–8 min) depolarized their mitochondria and the ΔΨm fluctuations slowed down or ceased (n = 11, Fig. 8b).
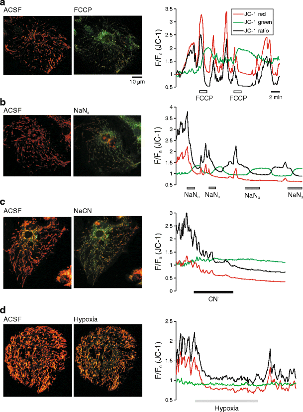
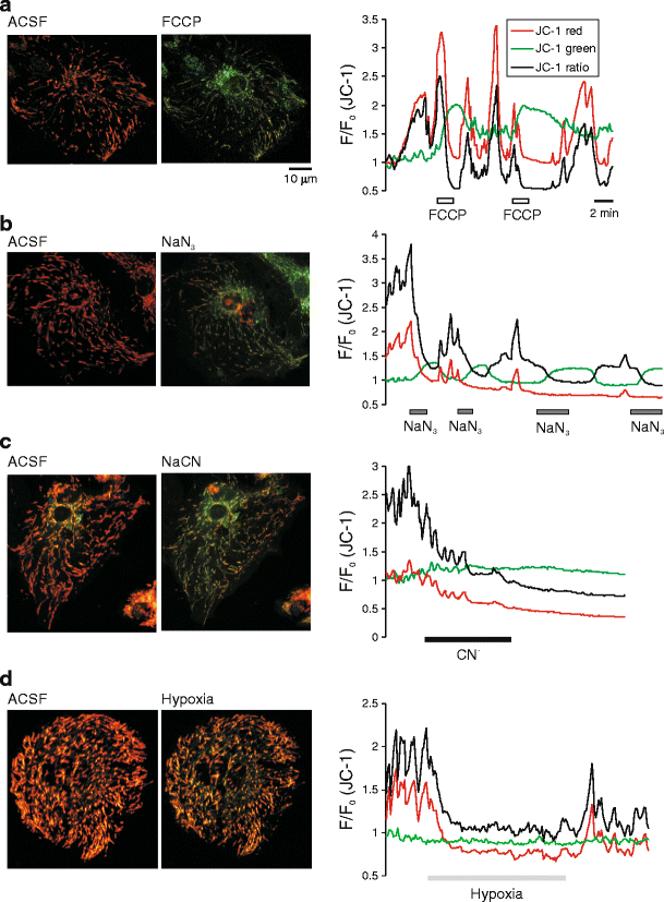
Pharmacological targeting of mitochondria antagonizes ΔΨm fluctuations, but does not evoke equally severe ΔΨm changes within the mitochondrial population. a Mitochondrial uncoupling with FCCP causes a massive loss of ΔΨm, but not the entire mitochondrial population was fully depolarized. TPLSM images show the overlay of red and green JC-1 fluorescence, plotted traces of JC-1 fluorescence were extracted from CCDcamera/Dual-View time-lapse recordings. b Block of complex IV by NaN3 (2 mM) also markedly depolarized mitochondria and the ΔΨm fluctuations ceased. Some mitochondria remained, however, partly depolarized. c Inhibiting complex IV by CN− (1 mM) depolarized mitochondria and blocked the ΔΨm fluctuations. Again, not all mitochondria showed equally severe depolarizations. d Oxygen withdrawal resulted in a marked depolarization of some mitochondria only. Nevertheless, the ΔΨm fluctuations were abolished and returned upon reoxygenation
Oxygen withdrawal (95% N2-5% CO2-aerated solutions for up to 20 min) was less efficient. The depolarization of mitochondria was less intense as compared to NaN3 or CN−-mediated poisoning, and only some mitochondria depolarized markedly. Nevertheless, the ΔΨm fluctuations were consistently abolished or markedly depressed in 11 of 14 cells; upon reoxygenation, the ΔΨm fluctuations reoccurred (Fig. 9d). The oxygen scavenger Na-sulfite was not added to the solutions, since in initial trials it seemed to promote the formation of JC-1 J-aggregates.
Discussion
Our present work confirms the suitability of JC-1 for analyses of the subcellular heterogeneity of mitochondria. Taking advantage of the unique property of JC-1 to spectrally differentiate among functional and depolarized mitochondria [38], we performed ratiometric analyses of red/green JC-1 fluorescence and detected static and dynamic differences in the ΔΨm of mitochondria in hippocampal astrocytes down to the level of the individual organelle. Possible correlations of mitochondrial size, subcellular location, and ΔΨm were analyzed, as were the mitochondrial responses to metabolic challenge and interactions with other cellular organelles. To our knowledge, there is only one prior study on the use of JC-1 in two-photon microscopy [11], which, however, did not include ratiometric analyses.
Suitability of JC-1
We found JC-1 to label reliably mitochondria and we obtained corresponding staining patterns as with the other mitochondrial markers tested (MitoTracker Red, Rh123). Inhomogeneous staining of individual mitochondria due to localized J-aggregates as reported earlier [13, 26] was observed only rarely and does not seem to limit the suitability of JC-1 in hippocampal glial astrocytes. Some limitations may apply, if time courses/kinetics of fast ΔΨm changes are analyzed, as this may be hampered by the response kinetics of JC-1 (J-aggregate formation/breakdown) which seem to be slower than those of the non-aggregating markers such as Rh123 or tetramethylrhodamine methyl ester (TMRM). Compared with Rh123, we found JC-1 to be less sensitive to photobleaching (see e.g., Fig. 4c, d). This is in line with earlier studies reporting that especially Rh123 is highly susceptible to photobleaching and exhibits strong photo-induced toxicity [6, 31]. In contrast, JC-1 even withstands more than 100 scans performed during either confocal one-photon excitation microscopy or TPLSM imaging [11]. Furthermore, Rh123 concentrations >1 μM (0.36 μg/ml) may interfere with mitochondrial respiration and ATPase activity and concentrations of >10 μM induce mitochondrial swelling [16]. In the case of JC-1, concentrations of up to 550 nM (0.37 μg/ml) have been confirmed not to affect mitochondrial respiration [32]; flow cytometry cell viability assays using even higher concentrations of JC-1 (10 μg/ml) always yielded viability counts of >95% [8]. In our experiments, a concentration of 1 μg/ml JC-1 was applied and we did not observe any adverse effects on cell viability or cell shape.
Heterogeneity of mitochondrial shape and ΔΨm
Even though glial cells are less compartmentalized than neurons, their mitochondria are quite heterogeneous in terms of shape, ΔΨm, and subcellular distribution. Mitochondrial shapes ranged from granular to filamentous, resembling conditions found in neuronal, other glial, myocardial, endothelial, and fibroblast preparations [7, 30, 37]. This structural heterogeneity arises from the ability of mitochondria to undergo fusion and fission [1, 2, 42], but also reflects their respective function. Mitochondrial fusion is considered to protect against accumulation of oxidative damage by enabling the exchange of mitochondrial genes and gene products [5]. Furthermore, long mitochondrial filaments were proposed to act as power-transmitting wires [37] and mediate Ca2+ tunneling [7].
Ratiometric JC-1 imaging nicely revealed that ΔΨm within the mitochondrial population was quite heterogeneous, which is in line with earlier non-ratiometric studies on glia [7, 12]. Since ΔΨm determines the functional status of mitochondria, it is not surprising that their metabolism is heterogeneous as well; for example, heterogeneously distributed α-ketoglutarate dehydrogenase was reported for mitochondria of cerebellar and cortical astrocytes [41]. Our ratiometric analyses yielded a bell-shaped distribution of ΔΨm with the majority of mitochondria exhibiting an intermediate ΔΨm. Within an individual mitochondrial structure ΔΨm appeared homogenous, suggesting that even long filamentous mitochondria are luminally continuous functional entities [12, 30]. Occasional red JC-1 speckles within individual mitochondria are considered artifacts arising from localized J-aggregate formation [13, 26]. Mitochondrial length and ΔΨm were not correlated, indicating that mitochondrial activity and ΔΨm are rather determined by intracellular location and interactions with other organelles. It therefore seems worthwhile to differentiate mitochondria according to their very cellular localization and involvement in organelle crosstalk.
Two-photon imaging revealed mitochondrial clustering around the nucleus—comparable to cortical astrocytes [7]—and intense colocalization of mitochondria and ER. This clustering and the tendency of a more uniform ΔΨm among perinuclear mitochondria may serve the high ATP demand of gene expression and subsequent synthesis processes within the ER and Golgi complex. It thus represents an example of local mitochondrial specialization. Preventing a very negative ΔΨm in perinuclear mitochondria may also serve to limit the formation of reactive oxygen species in that cell region. In addition to the observed ΔΨm modulation by nuclear proximity and ER interactions, also adjacent acidic vesicles mediate a depolarizing effect on mitochondria [12]. Another example for mitochondrial specialization is that in HeLa cells, HUVEC cells, and hepatocytes, especially peripheral mitochondria, show a proportionally more negative ΔΨm [7], which may be an adaptation to episodes of cell growth. We observed such a trend in 61% of astrocytes; yet pooling all data did not confirm a general correlation of the nuclear distance of a mitochondrion and its ΔΨm.
ΔΨm fluctuations
JC-1 time-lapse recordings indicated clear fluctuations of ΔΨm, during which mitochondria entered a state of higher energization. The time course of the ΔΨm fluctuations depended on the fluorophore used; they were two to three times faster in Rh123-labeled cells. In accordance, in forebrain neurons, ΔΨm fluctuations visualized by TMRM show higher frequencies than those recorded with JC-1 [3], which was attributed to different distribution kinetics of both dyes across the inner mitochondrial membrane. Accordingly, JC-1 labeling, due to slow disaggregation of J-aggregates, may underestimate the true kinetics of the ΔΨm fluctuations. Mechanistically, ΔΨm fluctuations are on–off transitions of oxidative phosphorylation [3], which also occur in cardiomyocytes and endothelium [14, 22], various neurons [3, 30], human fetal astrocytes [13], and even isolated mitochondria [22, 23, 39, 40]. In our experiments, ∼30% of mitochondria produced ΔΨm fluctuations; in neurons, 55% of mitochondria were reported to be involved [3]. By applying activity correlation imaging analysis [24] to the subcellular level, we found that neighboring mitochondria, but also groups of mitochondria separated by quite a distance, did undergo synchronized ΔΨm fluctuations. Also, different groups of synchronized mitochondria could be identified within a given cell.
Though resembling a ubiquitous phenomenon, the detailed mechanisms of the ΔΨm fluctuations are not entirely understood. They are triggered by increased Ca2+ levels [39] and abolished by Ca2+ chelators [3], suggesting a key role of Ca2+ ions. Indeed, a rise in [Ca2+]i stimulates oxidative phosphorylation [27], and by releasing Ca2+, the ER is capable of modulating mitochondrial function [19, 25, 28, 34]. Vice versa—as we reported recently—also mitochondria by generating reactive oxygen species are capable of triggering Ca2+ release from the ER [19]. Our present observations strongly suggest that in hippocampal astrocytes, the Ca2+ that drives the ΔΨm fluctuations is released from the ER rather than entering the cell, which is similar to findings in cardiomyocytes [14]. Increasing ΔΨm intensifies the electrochemical gradient for Ca2+ uptake and the driving force for ATP synthesis. Accordingly, when astrocytes are exposed to neurotransmitters during neuronal activity, Ca2+ release from intracellular stores and the generation of Ca2+ microdomains might activate and energize nearby mitochondria for the metabolic demand associated with, e.g., K+ and neurotransmitter uptake from interstitial space.
Metabolic challenge
In addition to being part of physiological organelle crosstalk, ΔΨm fluctuations may also be evoked by pathophysiological events such as excitotoxic stimuli, oxidative stress, and intense illumination/phototoxicity [3, 22, 30], and—at least for non-neuronal mitochondria—transient opening of the permeability transition pore was proposed as another underlying mechanism [22, 23]. In our experiments, glutamate occasionally triggered ΔΨm fluctuations in previously “silent” mitochondria. Yet in general, increasing the metabolic load by low K+ solutions or glutamate treatment as well as hypoxia, chemical mitochondrial poisoning, or uncoupling blocked the ΔΨm fluctuations. The antagonistic effect of low K+ solutions confirms that a massive Ca2+ load even without a pronounced glial depolarization is sufficient to abolish ΔΨm fluctuations.
In line with the concept that ΔΨm fluctuations represent on–off transitions of oxidative phosphorylation, hypoxia, complex IV blockers (CN−, NaN3), and mitochondrial uncoupling (FCCP) abolished the ΔΨm fluctuations. Such pharmacological inhibition was more efficient than massive Ca2+ influx, obviously due to a direct effect on respiratory complexes and/or the mitochondrial proton gradient. Altogether, these results confirm that ΔΨm fluctuations are restricted to functional mitochondria and hence can be taken as an indication of mitochondrial viability. Nevertheless, it still remains to be elucidated, why only a certain fraction of an intact mitochondrial population produces ΔΨm fluctuations. For this task, JC-1 seems a valuable tool.
Also, the responses to metabolic compromise varied to some degree within the mitochondrial population. Some mitochondria appeared to remain at a stable relatively polarized potential despite of close proximity to massively depolarizing mitochondria. Clearly, this cannot be explained by differences in ΔΨm at the time-point of drug administration or uneven intracellular drug distribution. Such heterogeneity was also reported for the timing of the mitochondrial permeability transition in HeLa cells [7]. In part, also the slow disaggregation kinetics of the JC-1 J-aggregates may have contributed to the delayed and/or more subtle responses of some mitochondria to metabolic compromise.
Concluding remarks
Combining high-resolution imaging with the ratiometric properties of JC-1 revealed that mitochondria in hippocampal astrocytes exhibit a marked heterogeneity that is complemented by structural and functional plasticity. Even though mitochondria are largely autonomous organelles, we found that ΔΨm is—at least partly—defined and modulated by their immediate cellular environment, which involves interactions with other cellular organelles. Pronounced ΔΨm fluctuations which seem to indicate mitochondrial viability can clearly arise from spatial proximity to the ER. The localized Ca2+ changes eliciting such ΔΨm fluctuations were confirmed to represent a possible communication mode in organelle crosstalk. Identification of further cellular events underlying mitochondrial heterogeneity and functional plasticity will be crucial for the understanding of mitochondrial (patho-)physiology in defined cellular compartments. Mitochondrial heterogeneity may give rise to the formation of cytosolic microdomains—such as localized Ca2+ changes, output of reactive oxygen species, and ATP generation—which may critically modulate cellular signaling or even initiate neurodegenerative alterations. In this aspect, the established ratiometric approach of JC-1-based mitochondrial analysis in combination with high-resolution/two-photon microscopy constitutes a valuable optical tool enabling functional and time-resolved organelle analyses at the level of individual mitochondria and mitochondrial superstructures such as long filaments.
Notes
Acknowledgments
We thank Belinda Hildebrandt for her excellent technical assistance and Mihai Alevra for providing the algorithm for activity correlated imaging analysis. This study was supported by grants of the Deutsche Forschungsgemeinschaft and the BMBF [Cluster of Excellence EXC171, “Microscopy at the Nanometer Range”; DFG Research Center “Center Molecular Physiology of the Brain (CMPB)”].
Open Access
This article is distributed under the terms of the Creative Commons Attribution Noncommercial License which permits any noncommercial use, distribution, and reproduction in any medium, provided the original author(s) and source are credited.
References
- 1.Bereiter-Hahn J (1990) Behavior of mitochondria in the living cell. Int Rev of Cytology 122:1–63CrossRefGoogle Scholar
- 2.Bossy-Wetzel E, Barsoum MJ, Godzik A, Schwarzenbacher R, Lipton SA (2003) Mitochondrial fission in apoptosis, neurodegeneration and aging. Curr Opin Cell Biol 15:706–716PubMedCrossRefGoogle Scholar
- 3.Buckman JF, Reynolds IJ (2001) Spontaneous changes in mitochondrial membrane potential in cultured neurons. J Neurosci 21:5054–5065PubMedGoogle Scholar
- 4.Cassart D, Fett T, Sarlet M, Baise E, Coignoul F, Desmecht D (2007) Flow cytometric probing of mitochondrial function in equine peripheral blood mononuclear cells. BMC Vet Res 3:25PubMedCrossRefGoogle Scholar
- 5.Chan DC (2006) Mitochondria: dynamic organelles in disease, aging, and development. Cell 125:1241–1252PubMedCrossRefGoogle Scholar
- 6.Chen LB (1989) Fluorescent labeling of mitochondria. Methods Cell Biol 29:103–123PubMedCrossRefGoogle Scholar
- 7.Collins TJ, Berridge MJ, Lipp P, Bootman MD (2002) Mitochondria are morphologically and functionally heterogeneous within cells. EMBO J 21:1616–1627PubMedCrossRefGoogle Scholar
- 8.Cossarizza A, Baccarani-Contri M, Kalashnikova G, Franceschi C (1993) A new method for the cytofluorimetric analysis of mitochondrial membrane potential using the J-aggregate forming lipophilic cation 5,5′,6,6′-tetrachloro-1,1′,3,3′-tetraethylbenzimidazolcarbocyanine iodide (JC-1). Biochem Biophys Res Commun 197:40–45PubMedCrossRefGoogle Scholar
- 9.Cossarizza A, Ceccarelli D, Masini A (1996) Functional heterogeneity of an isolated mitochondrial population revealed by cytofluorometric analysis at the single organelle level. Exp Cell Res 222:84–94PubMedCrossRefGoogle Scholar
- 10.Dallwig R, Deitmer JW (2002) Cell-type specific calcium responses in acute rat hippocampal slices. J Neurosci Methods 116:77–87PubMedCrossRefGoogle Scholar
- 11.Dedov VN, Cox GC, Roufogalis BD (2001) Visualisation of mitochondria in living neurons with single- and two-photon fluorescence laser microscopy. Micron 32:653–660PubMedCrossRefGoogle Scholar
- 12.Diaz G, Setzu MD, Zucca A, Isola R, Diana A, Murru R, Sogos V, Gremo F (1999) Subcellular heterogeneity of mitochondrial membrane potential: relationship with organelle distribution and intercellular contacts in normal, hypoxic and apoptotic cells. J Cell Sci 112:1077–1084PubMedGoogle Scholar
- 13.Diaz G, Falchi AM, Gremo F, Isola R, Diana A (2000) Homogeneous longitudinal profiles and synchronous fluctuations of mitochondrial transmembrane potential. FEBS Lett 475:218–224PubMedCrossRefGoogle Scholar
- 14.Duchen MR, Leyssens A, Crompton M (1998) Transient mitochondrial depolarizations reflect focal sarcoplasmic reticular calcium release in single rat cardiomyocytes. J Cell Biol 142:975–988PubMedCrossRefGoogle Scholar
- 15.Duchen MR, Surin A, Jacobson J (2003) Imaging mitochondrial function in intact cells. Methods Enzymol 361:353–389PubMedCrossRefGoogle Scholar
- 16.Emaus RK, Grunwald R, Lemasters JJ (1986) Rhodamine 123 as a probe of transmembrane potential in isolated rat-liver mitochondria: spectral and metabolic properties. Biochim Biophys Acta 850:436–448PubMedCrossRefGoogle Scholar
- 17.Foster KA, Galeffi F, Gerich FJ, Turner DA, Müller M (2006) Optical and pharmacological tools to investigate the role of mitochondria during oxidative stress and neurodegeneration. Prog Neurobiol 79:136–171PubMedCrossRefGoogle Scholar
- 18.Funke F, Dutschmann M, Müller M (2007) Imaging of respiratory-related population activity with single-cell resolution. Am J Physiol Cell Physiol 292:C508–C516PubMedCrossRefGoogle Scholar
- 19.Gerich FJ, Funke F, Hildebrandt B, Faßhauer M, Müller M (2009) H2O2-mediated modulation of cytosolic signaling and organelle function in rat hippocampus. Pflugers Arch 458:937–952PubMedCrossRefGoogle Scholar
- 20.Härtel K, Singaravelu K, Kaiser M, Neusch C, Hülsmann S, Deitmer JW (2007) Calcium influx mediated by the inwardly rectifying K+ channel Kir4.1 (KCNJ10) at low external K+ concentration. Cell Calcium 42:271–280PubMedCrossRefGoogle Scholar
- 21.Hepp S, Gerich FJ, Müller M (2005) Sulfhydryl oxidation reduces hippocampal susceptibility to hypoxia-induced spreading depression by activating BK-channels. J Neurophysiol 94:1091–1103PubMedCrossRefGoogle Scholar
- 22.Hüser J, Blatter LA (1999) Fluctuations in mitochondrial membrane potential caused by repetitive gating of the permeability transition pore. Biochem J 343:311–317PubMedCrossRefGoogle Scholar
- 23.Ichas F, Jouaville LS, Mazat JP (1997) Mitochondria are excitable organelles capable of generating and conveying electrical and calcium signals. Cell 89:1145–1153PubMedCrossRefGoogle Scholar
- 24.Junek S, Chen TW, Alevra M, Schild D (2009) Activity correlation imaging: visualizing function and structure of neuronal populations. Biophys J 96:3801–3809PubMedCrossRefGoogle Scholar
- 25.Kann O, Kovács R, Heinemann U (2003) Metabotropic receptor-mediated Ca2+ signaling elevates mitochondrial Ca2+ and stimulates oxidative metabolism in hippocampal slice cultures. J Neurophysiol 90:613–621PubMedCrossRefGoogle Scholar
- 26.Kawasaki M, Inokuma H (1999) Contribution of electrostatic cohesive energy in two-dimensional J-aggregation of cyanine dye. J Phys Chem B 103:1233–1241CrossRefGoogle Scholar
- 27.McCormack JG, Halestrap AP, Denton RM (1990) Role of calcium ions in regulation of mammalian intramitochondrial metabolism. Physiol Rev 70:391–425PubMedGoogle Scholar
- 28.Mironov SL, Ivannikov MV, Johansson M (2005) [Ca2+]i signaling between mitochondria and endoplasmic reticulum in neurons is regulated by microtubules. From mitochondrial permeability transition pore to Ca2+-induced Ca2+ release. J Biol Chem 280:715–721PubMedGoogle Scholar
- 29.Müller M, Schmidt J, Mironov SL, Richter DW (2003) Construction and performance of a custom-built two-photon laser scanning system. J Phys Appl D Phys 36:1747–1757Google Scholar
- 30.Müller M, Mironov SL, Ivannikov MV, Schmidt J, Richter DW (2005) Mitochondrial organization and motility probed by two-photon microscopy in cultured mouse brainstem neurons. Exp Cell Res 303:114–127PubMedGoogle Scholar
- 31.Poot M, Zhang YZ, Kramer JA, Wells KS, Jones LJ, Hanzel DK, Lugade AG, Singer VL, Haugland RP (1996) Analysis of mitochondrial morphology and function with novel fixable fluorescent stains. J Histochem Cytochem 44:1363–1372PubMedCrossRefGoogle Scholar
- 32.Reers M, Smith TW, Chen LB (1991) J-aggregate formation of a carbocyanine as a quantitative fluorescent indicator of membrane potential. Biochemistry 30:4480–4486PubMedCrossRefGoogle Scholar
- 33.Reers M, Smiley ST, Mottola-Hartshorn C, Chen A, Lin M, Chen LB (1995) Mitochondrial membrane potential monitored by JC-1 dye. Methods Enzymol 260:406–417PubMedCrossRefGoogle Scholar
- 34.Rutter GA, Rizzuto R (2000) Regulation of mitochondrial metabolism by ER Ca2+ release: an intimate connection. Trends Biochem Sci 25:215–221PubMedCrossRefGoogle Scholar
- 35.Salvioli S, Ardizzoni A, Franceschi C, Cossarizza A (1997) JC-1, but not DiOC6(3) or rhodamine 123, is a reliable fluorescent probe to assess ΔΨ changes in intact cells: implications for studies on mitochondrial functionality during apoptosis. FEBS Lett 411:77–82PubMedCrossRefGoogle Scholar
- 36.Sick TJ, Perez-Pinzon MA (1999) Optical methods for probing mitochondrial function in brain slices. Methods 18:104–108PubMedCrossRefGoogle Scholar
- 37.Skulachev VP (2001) Mitochondrial filaments and clusters as intracellular power-transmitting cables. Trends Biochem Sci 26:23–29PubMedCrossRefGoogle Scholar
- 38.Smiley ST, Reers M, Mottola-Hartshorn C, Lin M, Chen A, Smith TW, Steele GD Jr, Chen LB (1991) Intracellular heterogeneity in mitochondrial membrane potentials revealed by a J-aggregate-forming lipophilic cation JC-1. Proc Natl Acad Sci U S A 88:3671–3675PubMedCrossRefGoogle Scholar
- 39.Vergun O, Reynolds IJ (2004) Fluctuations in mitochondrial membrane potential in single isolated brain mitochondria: modulation by adenine nucleotides and Ca2+. Biophys J 87:3585–3593PubMedCrossRefGoogle Scholar
- 40.Vergun O, Votyakova TV, Reynolds IJ (2003) Spontaneous changes in mitochondrial membrane potential in single isolated brain mitochondria. Biophys J 85:3358–3366PubMedCrossRefGoogle Scholar
- 41.Waagepetersen HS, Hansen GH, Fenger K, Lindsay JG, Gibson G, Schousboe A (2006) Cellular mitochondrial heterogeneity in cultured astrocytes as demonstrated by immunogold labeling of alpha-ketoglutarate dehydrogenase. Glia 53:225–231PubMedCrossRefGoogle Scholar
- 42.Yaffe MP (2003) The cutting edge of mitochondrial fusion. Nat Cell Biol 5:497–499PubMedCrossRefGoogle Scholar








