International Journal of Legal Medicine

, Volume 127, Issue 3, pp 545–557 | Cite as

Malpractice and medical liability. European Guidelines on Methods of Ascertainment and Criteria of Evaluation

  • Santo Davide Ferrara
  • Eric Baccino
  • Thomas Bajanowski
  • Rafael Boscolo-Berto
  • Maria Castellano
  • Ricardo De Angel
  • Alvydas Pauliukevičius
  • Pietrantonio Ricci
  • Peter Vanezis
  • Duarte Nuno Vieira
  • Guido Viel
  • Enrique Villanueva
  • The EALM Working Group on Medical Malpractice
Guidelines

Abstract

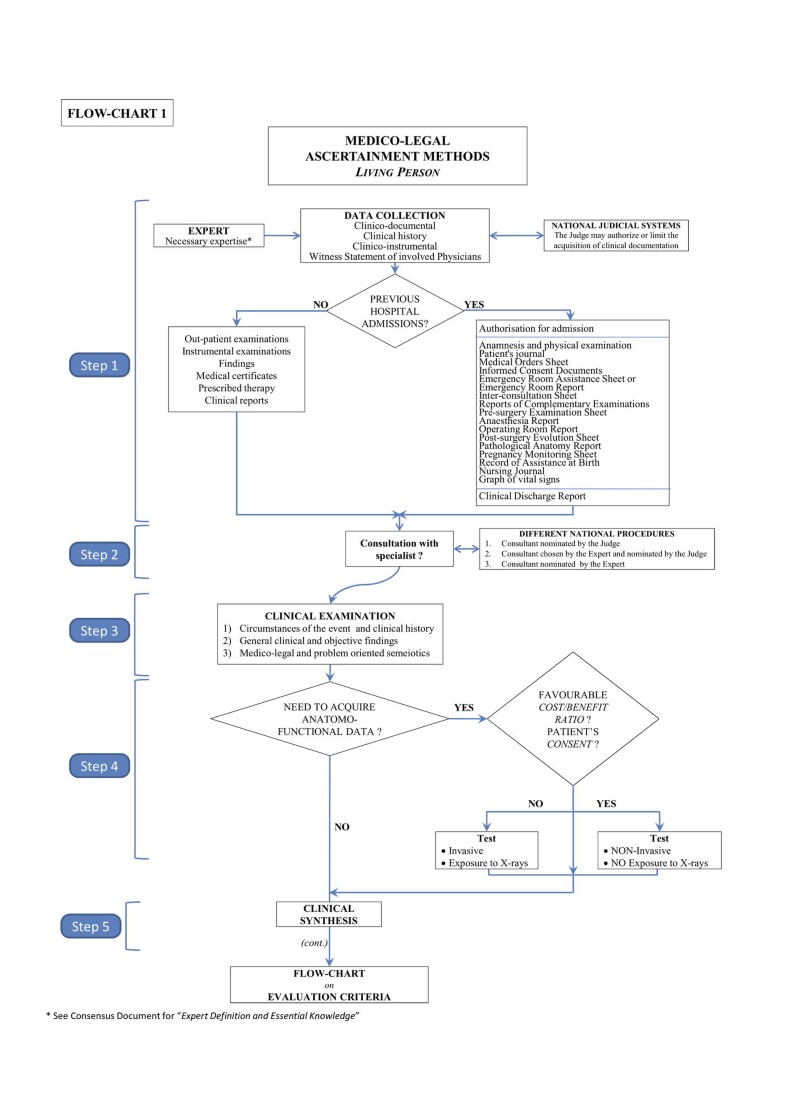
The manuscript presents the European Guidelines on medico-legal Methods of Ascertainment and Criteria of Evaluation in cases of suspected subjective "Medical Responsibility and/or Liability" developed by an international working group under the patronage of the European Academy of Legal Medicine. It includes a step-by-step illustrated explanation of approved Flow Charts, articulated in 18 sequential steps and comprehensive of both Methods of Ascertainment and Evaluation Criteria.

Keywords

Malpractice Liability Responsibility Error Guidelines 

Supplementary material

414_2013_836_Fig7_ESM.jpg (187 kb)
Supplemental material_1

Flow Chart 1–Ascertainment methods—Living (JPEG 186 kb)

414_2013_836_MOESM1_ESM.tif (49.8 mb)
High-resolution image (TIFF 51025 kb)
414_2013_836_Fig8_ESM.jpg (305 kb)
Supplemental material_2

Flow Chart 2–Ascertainment methods—Corpses (JPEG 305 kb)

414_2013_836_MOESM2_ESM.tif (12.5 mb)
High-resolution image (TIFF 12784 kb)
414_2013_836_Fig9_ESM.jpg (259 kb)
Supplemental material_3a

Flow Chart 3–Evaluation criteria—Part a (JPEG 258 kb)

414_2013_836_MOESM3_ESM.tif (49.8 mb)
High-resolution image (TIFF 51042 kb)
414_2013_836_Fig10_ESM.jpg (148 kb)
Supplemental material_3b

Flow Chart 3–Evaluation criteria—Part b (JPEG 148 kb)

414_2013_836_MOESM4_ESM.tif (49.8 mb)
High-resolution image (TIFF 51025 kb)

References

  1. 1.
    Ferrara SD (2013) Medical malpractice and legal medicine. Int J Legal Med. doi: 10.1007/s00414-013-0839-2
  2. 2.
    Ferrara SD, Pfeiffer H (2010) Unitariness, evidence and quality in bio-medicolegal sciences. Int J Legal Med 124:343–344PubMedCrossRefGoogle Scholar
  3. 3.
    Brinkmann B, Cecchi R, Du Chesne A (1994) Legal medicine in Europe–Quo vadis? Int J Legal Med 107:57–59PubMedCrossRefGoogle Scholar
  4. 4.
    Madea B, Saukko P (eds) (2008) Forensic medicine in Europe. Schmidt-Römhild, Lübeck. ISBN 978-3-7950-0334-0Google Scholar
  5. 5.
    Eurobarometer Series (2006) Special 241/64.1 and 64.3 TNS: Opinion and Social. European Commission Medical Errors. Accessed 15 Aug 2012Google Scholar
  6. 6.
    Ferrara SD, Bajanowski T, Cecchi R, Boscolo-Berto R, Viel G (2011) Bio-medicolegal scientific research in Europe: a comprehensive bibliometric overview. Int J Legal Med 125:393–402PubMedCrossRefGoogle Scholar
  7. 7.
    Viel G, Boscolo-Berto R, Cecchi R, Bajanowski T, Vieira ND, Ferrara SD (2011) Bio-medicolegal scientific research in Europe. A country-based analysis. Int J Legal Med 125:717–725PubMedCrossRefGoogle Scholar
  8. 8.
    Boscolo-Berto R, Viel G, Cecchi R, Terranova C, Vogliardi S, Bajanowski T, Ferrara SD (2012) Journals publishing bio-medicolegal research in Europe. Int J Legal Med 126:129–137PubMedCrossRefGoogle Scholar
  9. 9.
    Ferrara SD, Bajanowski T, Cecchi R, Snenghi R, Case C, Viel G (2010) Bio-medicolegal guidelines and protocols: survey and future perspectives in Europe. Int J Legal Med 124:345–350PubMedCrossRefGoogle Scholar
  10. 10.
    Ferrara SD et al. (eds) (2013) Malpractice and medical liability. Springer-Verlag Berlin Heidelberg. doi: 10.1007/978-3-642-35831-9_13
  11. 11.
    Brinkmann B (1999) Harmonization of medico-legal autopsy rules. Committee of Ministers. Council of Europe. Int J Legal Med 113:1–14PubMedCrossRefGoogle Scholar
  12. 12.
    Official website of the Royal College of Physicians. http://www.rcplondon.ac.uk/resources

Copyright information

© Springer-Verlag Berlin Heidelberg 2013

Authors and Affiliations

  • Santo Davide Ferrara
    • 1
  • Eric Baccino
    • 2
  • Thomas Bajanowski
    • 3
  • Rafael Boscolo-Berto
    • 1
  • Maria Castellano
    • 4
  • Ricardo De Angel
    • 5
  • Alvydas Pauliukevičius
    • 6
  • Pietrantonio Ricci
    • 7
  • Peter Vanezis
    • 8
  • Duarte Nuno Vieira
    • 9
  • Guido Viel
    • 1
  • Enrique Villanueva
    • 4
  • The EALM Working Group on Medical Malpractice
  1. 1.Institute of Legal Medicine, Department of Molecular MedicineUniversity of PadovaPadovaItaly
  2. 2.Service de Médecine LégaleUniversity of MontpellierMontpellier CedexFrance
  3. 3.Institute of Legal MedicineUniversity of Duisburg-EssenEssenGermany
  4. 4.Department of Legal Medicine, Forensic Toxicology and AnthropologyUniversity of GranadaGranadaSpain
  5. 5.Department of Private Law, Faculty of LawUniversity of DeustoBilbaoSpain
  6. 6.Department of BiolawMykolas Romeris UniversityVilniusLithuania
  7. 7.Institute of Legal MedicineUniversity Magna Graecia of CatanzaroCatanzaroItaly
  8. 8.Department of Clinical Pharmacology, Cameron Forensic Medical Sciences, William Harvey Research Institute, Barts and the LondonQueen Mary University of LondonLondonUK
  9. 9.National Institute of Legal MedicineUniversity of CoimbraCoimbraPortugal

Personalised recommendations