Erratum to: Modeling key pathological features of frontotemporal dementia with C9ORF72 repeat expansion in iPSC-derived human neurons
- 887 Downloads
Erratum to: Acta Neuropathol (2013) 126:385–399 DOI 10.1007/s00401-013-1149-y
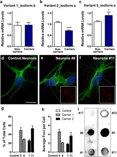
We regret that the p value was not indicated for Fig. 6c. Below is the revised Fig. 6.
C9ORF72 repeat expansions form RNA foci in patient iPSCs-derived neurons. Expression levels of C9ORF72 variant 1 (NM_145005.5, isoform b) (a), variant 2 (NM_018325.3, isoform a) (b) and variant 3 (NM_001256054.1, isoform a) (c) in iPSC-derived neurons from two non-carriers and two expanded repeat carriers were assessed by qRT-PCR. Values are mean ± SEM, ***p < 0.001, *p < 0.05 (Student’s t test). FISH analysis was done on control iPSC-derived neurons (d), carrier 1 line 6 iPSC-derived neurons (e), carrier 2 line 11 iPSC-derived neurons (f) using a cy3-conjugated (GGCCCC)4 probe. Green MAP2. Blue DAPI. Scale bar 10 μm. Quantifications of the percentage of neurons displaying foci (g) and the average number of foci per cell (h) are presented as mean ± SEM, based on analysis of neurons derived from three independent differentiation experiments. Gly-Pro dipeptide repeats are detected by dot blot analysis in neurons of carrier 1 (iPSC lines 5 and 6) and carrier 2 (iPSC lines 1 and 11) (i)
