Aberrant activation of liver X receptors impairs pancreatic beta cell function through upregulation of sterol regulatory element-binding protein 1c in mouse islets and rodent cell lines
- 1.1k Downloads
- 10 Citations
Abstract
Aims/hypothesis
Liver X receptors (LXR) are important transcriptional regulators of lipid and glucose metabolism. Our previous report demonstrated that LXR activation inhibited pancreatic beta cell proliferation through cell cycle arrest. Here we explore the role of LXR activation in beta cell insulin secretion and the underlying mechanism that might be involved.
Methods
Mouse pancreatic islets or insulin-secreting MIN6 cells were exposed to the LXR agonist, T0901317, and insulin secretion, glucose and fatty acid oxidation, and lipogenic gene expression were assessed. The unsaturated fatty acid eicosapentaenoic acid and the dominant negative sterol regulatory element binding protein 1c (SREBP1c) were used to inhibit endogenous SREBP1c and evaluate the involvement of SREBP1c in beta cell dysfunction induced by LXR activation.
Results
Treatment with the LXR agonist decreased beta cell glucose sensitivity and impaired glucose-stimulated insulin secretion in vivo and in vitro. This was accompanied by derangements of beta cell glucose oxygen consumption, glucose oxidation, ATP production and intracellular voltage-gated calcium channel flux. LXR activation also regulated the expression of lipid metabolism-related genes such as Fas, Acc (also known as Acaca) and Cpt1a, and led to intracellular lipid accumulation. Further studies revealed that inhibition of SREBP1c abolished LXR activation-induced lipid accumulation and improved beta cell glucose metabolism, ATP production and insulin secretion.
Conclusions/interpretation
Our data reveal that aberrant activation of LXR reproduced the phenomenon of beta cell dysfunction in the development of type 2 diabetes in vitro and in vivo. Upregulation of SREBP1c production and the lipotoxicity mediated by it played a central role in this process.
Keywords
Beta cell Dysfunction Insulin secretion Liver X receptors SREBP1cAbbreviations
- Ad
Adenovirus
- Ca2+
Voltage-gated calcium channels
- DN
Dominant negative
- EGFP
Enhanced green fluorescent protein
- EPA
Eicosapentaenoic acid
- GSI
Glucose-stimulated index
- GSIS
Glucose-stimulated insulin secretion
- KATP
ATP-dependent potassium channels
- LXR
Liver X receptors
- PDX1
Pancreatic and duodenal homeobox 1
- RXR
Retinoid X receptor
- SREBP1c
Sterol regulatory element binding protein 1c
Introduction
Type 2 diabetes is a chronic metabolic disorder resulting from pancreatic beta cell failure and insulin resistance in peripheral tissues [1, 2]. During its early stages, pancreatic beta cells can still adapt by increasing insulin secretion to maintain normoglycaemia, a process called beta cell compensation. However, as insulin resistance develops, pancreatic islets are unable to sustain this compensation and beta cell failure occurs, manifested as relatively high insulin secretion under low glucose and impaired insulin secretion in response to postprandial hyperglycaemia [3, 4].
Under physiological conditions, pancreatic beta cells play a critical role in the control of blood glucose concentrations within a narrow range by regulating insulin synthesis and secretion. It is well accepted that the glucose-stimulated insulin secretion (GSIS) of pancreatic beta cells is a complicated process. Glucose goes into glycolysis and the respiratory cycle, where multiple ATP molecules are produced, resulting in the closure of ATP-dependent potassium channels (KATP) and cell membrane depolarisation, followed by the opening of voltage-gated calcium channels (Ca2+) and the flow of calcium into the cytosol [5, 6, 7]. This finally leads to the release of previously synthesised insulin, which has been stored in secretory granules. Actually, GSIS is more complicated than described above, with many molecules and signalling pathways having been shown to be involved in this progress [8, 9]. Further elucidation of the underlying mechanisms of beta cell GSIS function under physiological and pathological conditions will help us prevent or delay the development of disorders related to beta cell dysfunction, such as type 2 diabetes.
There are two isoforms of liver X receptor (LXR), LXRα and LXRβ, both of which are nuclear hormone receptors and involved in the transcriptional regulation of genes related to glucose and fatty acid metabolism. Lxrα (also known as Nr1h3) is preferentially expressed in liver, intestine and macrophages, while Lxrβ (also known as Nr1h2) is ubiquitously expressed [10]. Recently, it has been shown that LXR played a key role in the control of glucose homeostasis in vivo [11, 12]. A previous study by us reported that Lxrα and Lxrβ are expressed in beta cells and that the LXR agonist, T0901317, can markedly stimulate the expression of both [13]. Lxrα and Lxrβ are significantly elevated in pancreatic beta cells of rodent models of type 2 diabetes [14], suggesting the importance of LXR in the process of beta cell failure. Moreover, previous studies have reported that several oxysterols, which have been reported to be endogenous LXR agonists, are significantly increased in the blood of type 2 diabetes patients [15, 16]. Mitro et al demonstrated that glucose activated LXR at physiological concentrations and induced expression of LXR target genes with an efficacy similar to that of oxysterols [17]. This report expanded the potential role of LXR in metabolism-related disease [18]. We therefore hypothesise that chronic LXR activation caused by progressive elevation of blood oxysterols and glucose in type 2 diabetes could result in impairment of pancreatic beta cells.
As a nuclear receptor, LXR works as a heterodimer with the retinoid X receptor (RXR) to modulate cholesterol and fatty acid metabolism through regulation of target genes expression [19, 20]. Srebp1c (also known as Srebf1), one of the main target genes of LXR, was reported to be increased by chronic high glucose treatment [21]. Production of a constitutively active form of sterol regulatory element binding protein 1c (SREBP1c) induces the expression of lipogenic genes, including Fas and Acc (also known as Acaca) [22, 23], leads to triacylglycerol synthesis and storage, and results in suppressed GSIS [24, 25]. Previous studies have shown that SREBP1c was highly abundant in liver and pancreatic islets of diabetic rodents [21, 26]; it has also been proposed to be a key factor in the development of insulin resistance and beta cell dysfunction [27, 28].
Appropriate LXR activity is important for whole-body energy metabolism and proper beta cell function [29, 30], but chronic LXR activation has been reported to be involved in increased beta cell apoptosis [14, 31]. Our previous study also found that chronic LXR hyperactivation could inhibit beta cell proliferation through cell cycle arrest [13]. However, no study has fully addressed the role of LXR overactivation in the regulation of beta cell function. In this study, we mainly focused on the effects of aberrant LXR activation on beta cell GSIS function and further explored the important role of SREBP1c-mediated lipotoxicity in beta cell dysfunction induced by LXR.
Methods
Reagents
RPMI-1640, DMEM, Trizol and Lipofectamine 2000 were obtained from Invitrogen Life Technologies (Grand Island, NY, USA). FBS was purchased from Hyclone (Logan, UT, USA). The LXR agonists T0901317 and 22(R)-hydroxycholesterol were purchased from Cayman Chemical (Ann Arbor, MI, USA) and Sigma Aldrich (St Louis, MO, USA), respectively. Rabbit polyclonal antibody against SREBP1c (sc-8984) was from Santa Cruz Biotechnology (Santa Cruz, CA, USA). Horseradish peroxidase-conjugated anti-rabbit IgG was obtained from Amersham Pharmacia Biotech (Piscataway, NJ, USA). The detergent-compatible protein assay kit was purchased from Bio-Rad Laboratories (Hercules, CA, USA). The AMV reverse transcription system was obtained from Promega (Madison, WI, USA). SYBR Green PCR Master Mix was purchased from Applied Biosystems (Foster City, CA, USA). HIT-T15 cells and MIN6 cells were kindly provided by R. P. Robertson (the Pacific Northwest Research Institute, Seattle, WA, USA) and J. Miyazaki (Division of Stem Cell Regulation Research, Osaka, University Graduate School of Medicine, Osaka, Japan), respectively.
Cell culture
Mouse MIN6 and hamster HIT-T15 cell lines were established as described previously [32, 33]. Both cell lines exhibit glucose-inducible insulin secretion and retain physiological characteristics of normal beta cells. MIN6 cells (passages 20-30) were grown in DMEM medium containing 15% FBS (vol./vol.), 25 mmol/l glucose, 50 μmol/l 2-mercaptoethanol, 100 U/ml penicillin and 100 μg/ml streptomycin [32]. HIT-T15 cells (passages 70-80) were maintained in RPMI-1640 medium (11.1 mmol/l glucose) supplemented with 10% FBS (vol./vol.) [34]. All cells were cultured at 37 °C in a humidified atmosphere containing 95% air and 5% CO2. For compounds prepared in DMSO or ethanol, the final concentration of DMSO or ethanol in the culture medium was kept below 0.1% (vol./vol.). Vehicle controls were prepared for all treatments (corresponding dissolvent: 0.1% dimethyl sulfoxide [DMSO]).
Islet isolation and culture
All animal studies were performed according to guidelines established by the Research Animal Care Committee of Nanjing Medical University, China. Male ICR mice (20–25 g; purchased from Shanghai Laboratory Animal Centre, Chinese Academy of Sciences, Shanghai, People’s Republic of China) were used. Islet isolation and culture techniques have been described previously [13].
Real-time RT-PCR assay
MIN6 cells were cultured and pre-treated with 5 μmol/l T0901317 for 48 h, after which total RNA samples were extracted using Trizol reagent. Real-time quantitative PCR was performed as described previously [13].
Western blot analysis
MIN6 cells or isolated mouse islets were cultured and treated as described above. Protein content determination and western blot were performed as described [34].
Preparation of recombinant adenoviruses
The coding sequence of dominant negative (DN)-SREBP1c was cloned into pAdTrack-CMV (kindly provided by C. Li, Nanjing University, Nanjing, People’s Republic of China) from the pSV-SPORT-DN-SREBP1c vector (kindly provided by J. B. Kim, Seoul National University, Seoul, Republic of Korea) using KpnI and Hind III restriction enzymes. The AdTrack-CMV-DN-SREBP1c plasmid was recombined with backbone pAdEasy-1 vector (Stratagene, La Jolla, CA, USA) in BJ5183 bacteria. Adenovirus (Ad) generation, amplification and titration were performed as described [35]. Viral particles were purified using an adenovirus purification kit (Virabind; Cell Biolabs, San Diego, CA, USA). MIN6 cells and isolated mouse islets were infected with Ad at a multiplicity of infection of 50 and at 37°C. At 2 h after infection, the cells and islets were cultured in fresh medium for 22 h before treating with T0901317 (5 μmol/l) for another 48 h.
Oxygen consumption measurements
The O2 consumption of MIN6 cell or islet suspensions was measured polarographically using Clark oxygen electrodes (Strathkelvin Instruments, Glasgow, UK). The islets or cells were pre-incubated for 30 min in glucose-free KRB HEPES (containing 135 mmol/l NaCl, 3.6 mmol/l KCl, 0.5 mmol/l NaH2PO4, 0.5 mmol/l MgSO4, 1.5 mmol/l CaCl2, 2 mmol/l NaHCO3, 10 mmol/l HEPES and 0.1% (wt/vol.) BSA; pH 7.4) buffer with or without T0901317. Then cells were trypsinised and suspended in KRB HEPES buffer with or without T0901317 and 2.8 mmol/l glucose, followed by recording of O2 consumption in a polarographic chamber (1.0 ml) at 37°C for 15 min, at which time point glucose stock solution was added to the chamber to increase the glucose concentration to 16.7 mmol/l. The O2 consumption was recorded for a further 15 min.
ATP measurements
MIN6 cells and islets were treated as described above, and ATP content was measured using a luciferin–luciferase bioluminescent assay (Sigma) as described in detail by Sakurai and Cederbaum [36].
Patch-clamp electrophysiology
MIN6 or HIT-T15 cells were plated in 35 mm dishes and treated with vehicle or T0901317 (5 μmol/l) for 48 h. KATP currents were recorded in the whole-cell patch-clamp configuration using an EPC-7 amplifier and Pulse software (HEKA Electronik, Lambrecht, Germany) as described [37].
Single-cell intracellular Ca2+ imaging
MIN6 cells (1 × 105 cells per dish) were seeded and allowed to attach to cover slides in 35 mm culture dishes (Nalge Nunc International, Rochester, NY, USA) for 24 h. Cells were then treated with vehicle or T0901317 (5 μmol/l) for 48 h before the measurements. Fluorescence measurement and values calculation were performed as described [38].
Measurement of glucose oxidation, glucose incorporation, fatty acid oxidation and fatty acid esterification
After treating with vehicle or T0901317 (5 μmol/l) for 48 h, MIN6 cells cultured in 12-well plates were washed and pre-incubated for 30 min in glucose-free KRB HEPES buffer containing vehicle or T0901317, and glucose and fatty acid oxidation were measured as described [39]. For measurement of glucose incorporation and fatty acid esterification, cells were treated as described above and lipids extracted from the cells of each well according to the method of Bligh and Dyer [40].
Analyses of insulin secretion and insulin content
HIT-T15 or MIN6 cells (1 × 105 cells per well) were seeded into 24-well plates and treated with vehicle or T0901317 (5 μmol/l). Isolated mouse islets were cultured and treated as described above. Following preincubation for 30 min in glucose-free KRB HEPES buffer with vehicle or T0901317, the cells or pancreatic islets were incubated for 1 h in KRB HEPES buffer with vehicle or T0901317, containing low (0.2 mmol/l for HIT-T15 cells, 2.8 mmol/l for MIN6 cells and islets) or stimulatory (11.1 mmol/l for HIT-T15 cells, 16.7 mmol/l for MIN6 cells and islets) glucose concentrations. The supernatant fractions were obtained after the static incubation. The insulin content of cells or islets was extracted overnight in acid-ethanol solution (74% [vol./vol.] ethanol, 1.4% [vol./vol.] HCl) at 4°C. The insulin levels were measured using an RIA kit as described previously [34] or a rat/mouse insulin ELISA kit (Linco Research, St Louis, MO, USA).
Cellular triacylglycerol and NEFA measurements
Cellular triacylglycerol and NEFA levels were measured using triacylglycerol (Cayman Chemical, Ann Arbor, MI, USA) and NEFA (Randox Laboratories, Antrim, UK) assay kits. Each analysis was performed according to the manufacturer’s instruction.
Glucose tolerance test and in vivo GSIS
C57BL/6J mice from Jackson Laboratory (Bar Harbor, Maine, USA) were maintained in an Association for Assessment and Accreditation of Laboratory Animal Care (AAALAC)-accredited, specific pathogen-free facility at Model Animal Research Center (MARC) of Nanjing University. T0901317 (50 mg/kg daily) was administered by gavage in 0.5% (wt/vol.) carboxymethylcellulose to 12-week-old male mice for 1 week. For glucose tolerance tests and in vivo GSIS assessment, a glucose solution (2 g/kg) was injected intraperitoneally into the mice after an overnight fast. Blood glucose was monitored using a glucometer system (OneTouch Ultra; Lifescan, Johnson and Johnson, Milipitas, CA, USA) at the indicated times. Serum was collected at different time points from tails and insulin was measured.
Statistical analysis
Comparisons were performed using Student’s t test between two groups or ANOVA in multiple groups. Results are presented as means±SD. A p value of less than 0.05 was considered to be statistically significant.
Results
Effect of LXR activation on GSIS in pancreatic beta cells
The effect of LXR activation on pancreatic beta cell GSIS. a MIN6 cells were treated for 48 h without (control, white bars), or with 0.1 μmol/l (horizontal stripes), 1 μmol/l (light grey), 2 μmol/l (dark grey), 5 μmol/l (vertical stripes) and 10 μmol/l (black) T0901317, followed by GSIS assays and (b) GSI calculation. High G, high glucose; Low G, low glucose. c MIN6 cells were treated without (control, white bars) or with (black bars) 5 μmol/l T0901317 for times as shown, and insulin secretion was determined and GSI (d) calculated (**p < 0.01 vs 24 h, ††p < 0.01 vs 48 h). e HIT-T15 cells and isolated mouse islets (f) were treated without (control, white bars) or with (black bars) 5 μmol/l T0901317 for 48 h, and GSIS assays were carried out. g Intraperitoneal glucose tolerance tests and in vivo GSIS assays (h) were performed on 12-week-old male C57BL/6J mice treated for 1 week with corresponding dissolvent (black diamonds) or T0901317 (50 mg/kg daily) (white squares). Data (a–f) are mean±SD and representative of more than three separate experiments. Values (g, h) are means±SEM, n = 7 per group. *p < 0.05 and **p < 0.01 vs control, except where indicated otherwise (d)
To further evaluate the effects of aberrant LXR activation on insulin secretion and action in vivo, male C57BL/6J mice pretreated with or without T0901317 (50 mg/kg daily) for 1 week were fasted overnight and subjected to a glucose tolerance test and in vivo GSIS assay. As shown in Fig. 1g, glucose tolerance was impaired in the T0901317-treated mice. In addition, insulin secretion in response to the glucose injection was significantly diminished in the T0901317-treated group compared with control, despite the basal insulin level being much higher in that group (Fig. 1h). Taken together, these data demonstrate that aberrant activation of LXR was able to reproduce the beta cell dysfunction seen in the development of type 2 diabetes.
Effect of LXR activation on ATP production, KATP closure and Ca2+ influx of pancreatic beta cells
The effect of LXR activation on beta cell ATP content, KATP activity and intracellular Ca2+ level. a After MIN6 cells were incubated for 48 h without (white bars) or with (black bars) 5 μmol/l T0901317, cellular ATP content was extracted and measured. High G, high glucose; Low G, low glucose. b, c MIN6 cells were treated under conditions as above (a). After setting up the whole-cell patch-clamp, cells were sequentially perfused with 2 mmol/l glucose (white bars), 20 mmol/l glucose (black bars), 2 mmol/l glucose to reduce the glucose concentration to basal level (Wash, horizontal stripes) and finally 100 μmol/l tolbutamide (vertical stripes). The KATP currents were recorded throughout perfusion. b Representative KATP activity, with (c) quantification. d Intracellular Ca2+ levels were measured by fluorescence of the Ca2+ dye fluo-3AM in MIN6 cells treated for 48 h without (white squares) or with (black diamonds) 5 μmol/l T0901317. Vertical black arrow, addition of 20 mmol glucose. Values (a–c) are mean±SD and representative of three separate experiments; (d) data are mean±SEM, n = 10–14 per group; **p < 0.01 compared with corresponding controls
Effect of LXR activation on glucose and fatty acid metabolism in pancreatic beta cells
Effects of LXR activation on pancreatic beta cell glucose and fatty acid metabolism. a MIN6 cells were incubated for 48 h without (control, white bars) or with 5 μmol/l (striped bars) and 10 μmol/l (black bars) T0901317. Next, cells were pre-incubated for 30 min in glucose-free KRB HEPES buffer plus T0901317. Cells were then trypsinised and suspended in KRB HEPES buffer plus indicated concentratrions of T0901317 and 2.8 mmol/l glucose, followed by recording of O2 consumption under low (2.8 mmol/l) (Low G) or high glucose (16.7 mmol/l) (High G) conditions. b MIN6 cells were treated without (white bars) or with 5 μmol/l (black bars) T0901317, and glucose and (c) palmitate oxidation, as well as (d) glucose and (e) palmitate incorporation into lipids were measured. Values are mean±SD and representative of more than three separate experiments; *p < 0.05 and **p < 0.01 compared with corresponding controls under low or high glucose concentrations
Effect of LXR activation on the expression of glucose and lipid metabolism-related genes
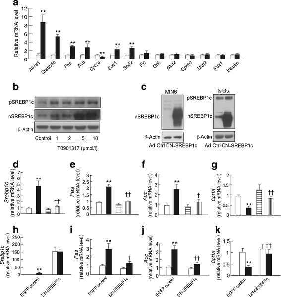
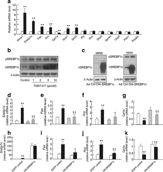
LXR upregulated the expression of lipogenic genes through SREBP1c. a MIN6 cells were incubated for 48 h without (white bars) or with (black bars) 5 μmol/l T0901317, and the mRNA levels of lipogenesis- and insulin synthesis-related genes as shown were detected by quantitative PCR. Glut2, also known as Slc2a2; Gpr40, also known as Ffar1. b MIN6 cells were treated with the indicated concentrations of T0901317 for 48 h and total protein lysates were analysed by western blot to detect the precursor (pSREBP1c) and nuclear (nSREBP1c) forms of SREBP1c. c MIN6 cells and pancreatic islets were transduced for 48 h with Ad producing EGFP control (Ctrl) or DN-SREBP1c. Western blot was performed to detect the production of DN-SREBP1c. Immunoblots (b, c) are representative of three separate experiments. d–g MIN6 cells were treated without (control, white bars) or with 5 μmol/l (black) T0901317 for 48 h, or pretreated with 50 μmol/l EPA for 1 h and then incubated for 48 h without (horizontal stripes) or with 5 μmol/l T0901317 (vertical stripes), after which lipogenesis-related gene expression as indicated was measured by quantitative PCR. h–k MIN6 cells were transduced with Ad producing EGFP or DN-SREBP1c for 24 h and then incubated for 48 h without (white bars) or with (black bars) 5 μmol/l T0901317, followed by assessment of lipogenesis-related gene expression as indicated by quantitative PCR. a, h–k Data shown are mean±SD and representative of three separate experiments or (d–g) four separate experiments. a, d–k **p < 0.01 compared with control group; (d–g) †p < 0.05 and ††p < 0.01 compared with T0901317-treated; (h–k) †p < 0.05 and ††p < 0.01 compared with gene expression in cells transduced with EGFP Ad and treated with T0901317
Given that SREBP1c is one of the major targets of LXR, two different methods were used to inhibit SREBP1c and investigate its role in beta cell dysfunction induced by LXR activation. It has been reported that eicosapentaenoic acid (EPA), one of the major unsaturated fatty acids in fish oil, can suppress the expression of Srebp1c by inhibiting the binding of the LXR/RXR heterodimer to the LXR response elements in the Srebp1c promoter. MIN6 cells were pretreated with EPA for 1 h before incubation with T0901317 for 48 h. Pretreatment with EPA markedly suppressed the T0901317-enhanced mRNA level of Srebp1c and reversed its regulatory effect on Fas, Acc and Cpt1a (Fig. 4d-g). Considering that EPA is a type of fatty acid, recombinant Ad-expressing DN-SREBP1c (Ad-DN-SREBP1c) was constructed and transduced to MIN6 cells and primary islets to rule out the non-specific effects of EPA. Overabundance of SREBP1c was validated by real-time quantitative PCR and western blot analyses (Fig. 4c, h). Overabundance of DN-SREBP1c had a similar effect to pretreatment with EPA (Fig. 4h–k).
The role of SREBP1c in LXR activation-induced lipid accumulation in pancreatic beta cells
Inhibition of SREP1c reversed LXR activation-induced fatty acid accumulation in pancreatic beta cells. a MIN6 cells were transduced for 24 h with Ad producing EGFP or DN-SREP1c, and then incubated for 48 h without (white bars) or with (black bars) 5 μmol/l T0901317, after which glucose and (b) palmitate incorporation into cellular lipids were measured under low glucose (2.8 mmol/l) (Low G) or high-glucose (16.7 mmol/l) (High G). c MIN6 cells were pretreated with or without 50 μmol/l EPA for 1 h and then incubated for 48 h in the presence or absence of 5 μmol/l T0901317, followed by measurement of cellular NEFA and (e) triacylglycerol (TG) levels. d Cellular NEFA and (f) triacylglycerol levels were measured in MIN6 cells with the same treatments as above (a, b). a–f Values shown are mean±SD and representative of three separate experiments; **p < 0.01 vs control. a, b †p < 0.05 and ††p < 0.01 compared with corresponding values in cells producing EGFP, and treated with T0901317 and incubated in low or high glucose; (c, e) ††p < 0.01 compared with T0901317-treated alone; (d, f) †p < 0.05 compared with the EGFP Ad-transduced plus T0901317-treated group
Inhibition of SREBP1c partly reversed LXR activation-induced impairment of GSIS
Inhibition of SREBP1c partly reversed LXR activation-induced pancreatic beta cell dysfunction. a MIN6 cells and (b) pancreatic islets were treated without (control, white bars) or with 5 μmol/l (black) T0901317 for 48 h, or pretreated with 50 μmol/l EPA for 1 h and then incubated for 48 h without (horizontal stripes) or with 5 μmol/l T0901317 (vertical stripes), followed by measurement of insulin secretion in a low-glucose (Low G) or high-glucose (High G) medium. c MIN6 cells and (d) pancreatic islets were transduced with Ad producing EGFP or DN-SREBP1c for 24 h and then incubated for 48 h without (white bars) or with (black bars) 5 μmol/l T0901317, after which insulin secretion under low or high glucose conditions was measured. Values (a–d) are mean±SD and are representative of three separate experiments; **p < 0.01 vs control; (a, b) ††p < 0.01 vs corresponding values in cells treated with T0901317 and stimulated with high glucose; (c, d) ††p < 0.01 vs corresponding values in cells expressing EGFP, treated with T0901317 and stimulated with high glucose
Effect of SREBP1c inhibition on LXR activation-induced metabolic disorders in pancreatic beta cells
Effect of SREBP1c inhibition on pancreatic beta cell energy metabolism. a MIN6 cells and pancreatic islets were transduced with Ad producing EGFP or DN-SREBP1c for 24 h and incubated for 48 h without (white bars) or with (black bars) 5 μmol/l T0901317, followed by measurement of glucose oxidation, (b, c) oxygen consumption and (d, e) ATP content under low glucose (2.8 mmol/l) (Low G) or high glucose (16.7 mmol/l) (High G). Representative data of three separate experiments are shown as mean±SD; *p < 0.05 and **p < 0.01 vs corresponding control under low or high glucose; †p < 0.05 and ††p < 0.01 vs changes in cells transduced with Ad producing EGFP, treated with T0901317 and stimulated with high glucose
Discussion
LXR can be activated by naturally produced oxysterols, as well as by synthetic compounds like T0901317. LXR has emerged as an important regulator of lipid and lipoprotein metabolism. However, the effect of LXR activation on beta cell function remains unclear and indeed even seems controversial. Our data indicate that chronic LXR activation impairs beta cell glucose sensitivity defined as blunted insulin secretion under high glucose, mainly via increased synthesis and over-accumulation of lipids in beta cells.
Previous studies have demonstrated that improved pancreatic beta cell insulin secretion was observed at low doses of T0901317 incubation [44, 45]. It has also been reported that treatment with T0901317 protected against palmitate-induced INS-1 cell death, despite enhanced lipogenic activity [46]. Another report showed that T0901317 protected beta cells against palmitate toxicity through induction of stearoyl-CoA desaturase expression [47]. In contrast, Choe et al reported that incubation at high doses of T0901319 induced INS-1 cell apoptosis through lipotoxicity [14]. As mentioned above, the dose and incubation time of T0901317 are important for its effect on beta cells. While appropriate LXR activation is important for the maintenance of beta cell function, aberrant LXR activation could impair beta cells. The T0901317-induced impairment of GSIS observed by us seems contrary to a report by Green et al [48] demonstrating that LXR activation improved GSIS in elevated glucose conditions in INS-1 cells. In that report, Green et al suggested that incubation with T0901317 could protect beta cells from glucose toxicity by shuttling glucose toward fatty acids, which could be oxidised immediately because of increased expression of genes involved in mitochondrial beta oxidation, particularly Cpt1a. However, in the present study, we found that T0901317 impaired beta cell function by exerting its lipotoxicity through increased expression of lipogenic genes and decreased expression of genes involved in β-oxidation, including Cpt1a. This discrepancy could be partly explained by the different beta cell lines used in these studies, since we observed a similar effect of LXR activation on GSIS in INS-1 cells (data not shown) to that described by Green et al [48].
The production of SREBP1c was controlled by LXR and was involved in beta cell dysfunction. SREBP1c activation may upregulate Fas and Acc expression, and lead to lipid accumulation and reduced glucose oxidation, finally resulting in decreased ATP production [25]. High levels of SREBP1c have also been reported to inhibit pancreatic and duodenal homeobox 1 (PDX1) production, suggesting an important role for PDX1 in beta cell dysfunction induced by aberrant SREBP1c activation [24]. In this study, we also investigated the effect of LXR activation on Pdx1 and insulin gene mRNA. Consistent with a previous report [14], LXR activation had little effect on the expression of these genes (Fig. 4a); it also had no significant effect on insulin content in beta cells, indicating that LXR activation induces beta cell dysfunction mainly via impairment of insulin secretion, rather than by de novo insulin synthesis.
Lipid overloading in pancreatic beta cells could cause serious beta cell dysfunction and apoptosis, and is regarded as a main reason for the development of type 2 diabetes [4, 14]. Fatty acid and triacylglycerol accumulation, accompanied by impaired ATP production, are considered to play key roles in SREBP1c activation-induced beta cell dysfunction [25]. However, the relationship between cellular lipid accumulation and cell energy metabolism is still not clear. In the current study, EPA and Ad-DN-SREBP1c were used to inhibit the production and activity of SREBP1c induced by LXR activation. As expected, inhibition of SREBP1c suppressed LXR activation-induced lipogenesis and cellular lipid accumulation (Fig. 5), and also enhanced glucose oxidation and ATP production (Fig. 7a, e). Moreover, inhibition of SREBP1c partly restored beta cell glucose sensitivity and improved beta cell GSIS (Fig. 6). Our data suggest that SREBP1c and the lipid accumulation mediated by it play crucial roles in LXR activation-induced beta cell dysfunction. On the one hand, SREBP1c activation increased ATP consumption through promoting lipid incorporation, while inhibiting ATP production because of reduced glucose oxidation. On the other hand, lipid accumulation in beta cells could further inhibit glucose oxidation and impair beta cell function through reactive oxygen species generation and ceramide formation [3].
In addition to using the synthetic LXR-specific agonist, T0901317, we also verified the effect of high glucose and oxysterol, two endogenous LXR agonists, on LXR activation and beta cell function. Similarly to results with T0901317, we found that high glucose and oxysterol induced LXR activation and impaired beta cell function (electronic supplementary material [ESM] Fig. 1).
Model for of LXR activation-induced pancreatic beta cell dysfunction. Transcriptional upregulation of SREBP1c by LXR activation results in induction of lipogenic genes (such as Fas and Acc) and inhibition of fatty acid oxidation genes (such as Cpt1a), leading to lipid accumulation and lipotoxicity in pancreatic beta cells, which is manifested by impaired cell energy metabolism and diminished GSIS. Arrows, stimulatory effects; ⊣, inhibitory effects; DAG, diacylglycerol; FACoA, fatty acyl-coenzyme A; PC, pyruvate carboxylase; PDH, pyruvate dehydrogenase
Notes
Funding
This work was supported by grants from the National Key Basic Research Program of China (973 program), (Nos. 2011CB504003 and 2012CB524901) to X. Han, and the National Natural Science Foundation of China (Nos. 81130013 and 30971403).
Contribution statement
All authors took part in the conception and design of the study, as well as either drafting or critically revising the manuscript. All authors have approved the final version of the manuscript.
Duality of interest
The authors declare that there is no duality of interest associated with this manuscript.
Supplementary material
References
- 1.Saltiel AR (2001) New perspectives into the molecular pathogenesis and treatment of type 2 diabetes. Cell 104:517–529PubMedCrossRefGoogle Scholar
- 2.Del Guerra S, Lupi R, Marselli L et al (2005) Functional and molecular defects of pancreatic islets in human type 2 diabetes. Diabetes 54:727–735PubMedCrossRefGoogle Scholar
- 3.Poitout V, Robertson RP (2008) Glucolipotoxicity: fuel excess and beta-cell dysfunction. Endocr Rev 29:351–366PubMedCrossRefGoogle Scholar
- 4.Prentki M, Nolan CJ (2006) Islet beta cell failure in type 2 diabetes. J Clin Invest 116:1802–1812PubMedCrossRefGoogle Scholar
- 5.Henquin JC (2000) Triggering and amplifying pathways of regulation of insulin secretion by glucose. Diabetes 49:1751–1760PubMedCrossRefGoogle Scholar
- 6.Nenquin M, Szollosi A, Aguilar-Bryan L, Bryan J, Henquin JC (2004) Both triggering and amplifying pathways contribute to fuel-induced insulin secretion in the absence of sulfonylurea receptor-1 in pancreatic beta-cells. J Biol Chem 279:32316–32324PubMedCrossRefGoogle Scholar
- 7.Bernal-Mizrachi E, Fatrai S, Johnson JD et al (2004) Defective insulin secretion and increased susceptibility to experimental diabetes are induced by reduced Akt activity in pancreatic islet beta cells. J Clin Invest 114:928–936PubMedGoogle Scholar
- 8.Brunham LR, Kruit JK, Verchere CB, Hayden MR (2008) Cholesterol in islet dysfunction and type 2 diabetes. J Clin Invest 118:403–408PubMedCrossRefGoogle Scholar
- 9.Leahy JL (2005) Pathogenesis of type 2 diabetes mellitus. Arch Med Res 36:197–209PubMedCrossRefGoogle Scholar
- 10.Steffensen KR, Gustafsson JA (2004) Putative metabolic effects of the liver X receptor (LXR). Diabetes 53(Suppl 1):S36–S42PubMedCrossRefGoogle Scholar
- 11.Korach-Andre M, Archer A, Barros RP, Parini P, Gustafsson JA (2011) Both liver-X receptor (LXR) isoforms control energy expenditure by regulating brown adipose tissue activity. Proc Natl Acad Sci USA 108:403–408PubMedCrossRefGoogle Scholar
- 12.Gerin I, Dolinsky VW, Shackman JG et al (2005) LXRbeta is required for adipocyte growth, glucose homeostasis, and beta cell function. J Biol Chem 280:23024–23031PubMedCrossRefGoogle Scholar
- 13.Meng ZX, Nie J, Ling JJ et al (2009) Activation of liver X receptors inhibits pancreatic islet beta cell proliferation through cell cycle arrest. Diabetologia 52:125–135PubMedCrossRefGoogle Scholar
- 14.Choe SS, Choi AH, Lee JW et al (2007) Chronic activation of liver X receptor induces beta-cell apoptosis through hyperactivation of lipogenesis: liver X receptor-mediated lipotoxicity in pancreatic beta-cells. Diabetes 56:1534–1543PubMedCrossRefGoogle Scholar
- 15.Murakami H, Tamasawa N, Matsui J, Yasujima M, Suda T (2000) Plasma oxysterols and tocopherol in patients with diabetes mellitus and hyperlipidemia. Lipids 35:333–338PubMedCrossRefGoogle Scholar
- 16.Ferderbar S, Pereira EC, Apolinario E et al (2007) Cholesterol oxides as biomarkers of oxidative stress in type 1 and type 2 diabetes mellitus. Diabetes Metab Res Rev 23:35–42PubMedCrossRefGoogle Scholar
- 17.Mitro N, Mak PA, Vargas L et al (2007) The nuclear receptor LXR is a glucose sensor. Nature 445:219–223PubMedCrossRefGoogle Scholar
- 18.Lazar MA, Willson TM (2007) Sweet dreams for LXR. Cell Metab 5:159–161PubMedCrossRefGoogle Scholar
- 19.Cao G, Liang Y, Jiang XC, Eacho PI (2004) Liver X receptors as potential therapeutic targets for multiple diseases. Drug News Perspect 17:35–41PubMedCrossRefGoogle Scholar
- 20.Bruemmer D, Law RE (2005) Liver x receptors: potential novel targets in cardiovascular diseases. Curr Drug Targets Cardiovasc Haematol Disord 5:533–540PubMedCrossRefGoogle Scholar
- 21.Kakuma T, Lee Y, Higa M et al (2000) Leptin, troglitazone, and the expression of sterol regulatory element binding proteins in liver and pancreatic islets. Proc Natl Acad Sci USA 97:8536–8541PubMedCrossRefGoogle Scholar
- 22.Hansmannel F, Mordier S, Iynedjian PB (2006) Insulin induction of glucokinase and fatty acid synthase in hepatocytes: analysis of the roles of sterol-regulatory-element-binding protein-1c and liver X receptor. Biochem J 399:275–283PubMedCrossRefGoogle Scholar
- 23.Talukdar S, Hillgartner FB (2006) The mechanism mediating the activation of acetyl-coenzyme A carboxylase-alpha gene transcription by the liver X receptor agonist T0-901317. J Lipid Res 47:2451–2461PubMedCrossRefGoogle Scholar
- 24.Takahashi A, Motomura K, Kato T et al (2005) Transgenic mice overexpressing nuclear SREBP-1c in pancreatic beta-cells. Diabetes 54:492–499PubMedCrossRefGoogle Scholar
- 25.Diraison F, Parton L, Ferre P et al (2004) Over-expression of sterol-regulatory-element-binding protein-1c (SREBP1c) in rat pancreatic islets induces lipogenesis and decreases glucose-stimulated insulin release: modulation by 5-aminoimidazole-4-carboxamide ribonucleoside (AICAR). Biochem J 378:769–778PubMedCrossRefGoogle Scholar
- 26.Poitout V (2004) Beta-cell lipotoxicity: burning fat into heat? Endocrinology 145:3563–3565PubMedCrossRefGoogle Scholar
- 27.Felder TK, Oberkofler H, Weitgasser R et al (2007) The SREBF-1 locus is associated with type 2 diabetes and plasma adiponectin levels in a middle-aged Austrian population. Int J Obes (Lond) 31:1099–1103CrossRefGoogle Scholar
- 28.Shimano H, Amemiya-Kudo M, Takahashi A, Kato T, Ishikawa M, Yamada N (2007) Sterol regulatory element-binding protein-1c and pancreatic beta-cell dysfunction. Diabetes Obes Metab 9(Suppl 2):133–139PubMedCrossRefGoogle Scholar
- 29.Faulds MH, Zhao C, Dahlman-Wright K (2010) Molecular biology and functional genomics of liver X receptors (LXR) in relationship to metabolic diseases. Curr Opin Pharmacol 10:692–697PubMedCrossRefGoogle Scholar
- 30.Ogihara T, Chuang JC, Vestermark GL et al (2010) Liver X receptor agonists augment human islet function through activation of anaplerotic pathways and glycerolipid/free fatty acid cycling. J Biol Chem 285:5392–5404PubMedCrossRefGoogle Scholar
- 31.Wente W, Brenner MB, Zitzer H, Gromada J, Efanov AM (2007) Activation of liver X receptors and retinoid X receptors induces growth arrest and apoptosis in insulin-secreting cells. Endocrinology 148:1843–1849PubMedCrossRefGoogle Scholar
- 32.Miyazaki J, Araki K, Yamato E et al (1990) Establishment of a pancreatic beta cell line that retains glucose-inducible insulin secretion: special reference to expression of glucose transporter isoforms. Endocrinology 127:126–132PubMedCrossRefGoogle Scholar
- 33.Santerre RF, Cook RA, Crisel RM et al (1981) Insulin synthesis in a clonal cell line of simian virus 40-transformed hamster pancreatic beta cells. Proc Natl Acad Sci USA 78:4339–4343PubMedCrossRefGoogle Scholar
- 34.Meng ZX, Sun JX, Ling JJ et al (2006) Prostaglandin E2 regulates Foxo activity via the Akt pathway: implications for pancreatic islet beta cell dysfunction. Diabetologia 49:2959–2968PubMedCrossRefGoogle Scholar
- 35.He TC, Zhou S, da Costa LT, Yu J, Kinzler KW, Vogelstein B (1998) A simplified system for generating recombinant adenoviruses. Proc Natl Acad Sci USA 95:2509–2514PubMedCrossRefGoogle Scholar
- 36.Sakurai K, Cederbaum AI (1998) Oxidative stress and cytotoxicity induced by ferric-nitrilotriacetate in HepG2 cells that express cytochrome P450 2E1. Mol Pharmacol 54:1024–1035PubMedGoogle Scholar
- 37.Lawrence CL, Proks P, Rodrigo GC et al (2001) Gliclazide produces high-affinity block of KATP channels in mouse isolated pancreatic beta cells but not rat heart or arterial smooth muscle cells. Diabetologia 44:1019–1025PubMedCrossRefGoogle Scholar
- 38.Piaggi S, Novelli M, Martino L et al (2007) Cell death and impairment of glucose-stimulated insulin secretion induced by 2,3,7,8-tetrachlorodibenzo-p-dioxin (TCDD) in the beta-cell line INS-1E. Toxicol Appl Pharmacol 220:333–340PubMedCrossRefGoogle Scholar
- 39.Assimacopoulos-Jeannet F, Thumelin S, Roche E, Esser V, McGarry JD, Prentki M (1997) Fatty acids rapidly induce the carnitine palmitoyltransferase I gene in the pancreatic beta-cell line INS-1. J Biol Chem 272:1659–1664PubMedCrossRefGoogle Scholar
- 40.Bligh EG, Dyer WJ (1959) A rapid method of total lipid extraction and purification. Can J Biochem Physiol 37:911–917PubMedCrossRefGoogle Scholar
- 41.Chisholm JW, Hong J, Mills SA, Lawn RM (2003) The LXR ligand T0901317 induces severe lipogenesis in the db/db diabetic mouse. J Lipid Res 44:2039–2048PubMedCrossRefGoogle Scholar
- 42.Davies JD, Carpenter KL, Challis IR et al (2005) Adipocytic differentiation and liver x receptor pathways regulate the accumulation of triacylglycerols in human vascular smooth muscle cells. J Biol Chem 280:3911–3919PubMedCrossRefGoogle Scholar
- 43.Seo JB, Moon HM, Kim WS et al (2004) Activated liver X receptors stimulate adipocyte differentiation through induction of peroxisome proliferator-activated receptor gamma expression. Mol Cell Biol 24:3430–3444PubMedCrossRefGoogle Scholar
- 44.Zitzer H, Wente W, Brenner MB et al (2006) Sterol regulatory element-binding protein 1 mediates liver X receptor-beta-induced increases in insulin secretion and insulin messenger ribonucleic acid levels. Endocrinology 147:3898–3905PubMedCrossRefGoogle Scholar
- 45.Efanov AM, Sewing S, Bokvist K, Gromada J (2004) Liver X receptor activation stimulates insulin secretion via modulation of glucose and lipid metabolism in pancreatic beta-cells. Diabetes 53(Suppl 3):S75–S78PubMedCrossRefGoogle Scholar
- 46.Choi SE, Jung IR, Lee YJ et al (2011) Stimulation of lipogenesis as well as fatty acid oxidation protects against palmitate-induced INS-1 beta-cell death. Endocrinology 152:816–827PubMedCrossRefGoogle Scholar
- 47.Hellemans KH, Hannaert JC, Denys B et al (2009) Susceptibility of pancreatic beta cells to fatty acids is regulated by LXR/PPARalpha-dependent stearoyl-coenzyme A desaturase. PLoS One 4:e7266PubMedCrossRefGoogle Scholar
- 48.Green CD, Jump DB, Olson LK (2009) Elevated insulin secretion from liver X receptor-activated pancreatic beta-cells involves increased de novo lipid synthesis and triacylglyceride turnover. Endocrinology 150:2637–2645PubMedCrossRefGoogle Scholar







