Coiled-coil irregularities of the M1 protein structure promote M1–fibrinogen interaction and influence group A Streptococcus host cell interactions and virulence
- 1.3k Downloads
- 10 Citations
Abstract
Group A Streptococcus (GAS) is a human pathogen causing a wide range of mild to severe and life-threatening diseases. The GAS M1 protein is a major virulence factor promoting GAS invasiveness and resistance to host innate immune clearance. M1 displays an irregular coiled-coil structure, including the B-repeats that bind fibrinogen. Previously, we found that B-repeat stabilisation generates an idealised version of M1 (M1*) characterised by decreased fibrinogen binding in vitro. To extend these findings based on a soluble truncated version of M1, we now studied the importance of the B-repeat coiled-coil irregularities in full length M1 and M1* expressed in live GAS and tested whether the modulation of M1–fibrinogen interactions would open up novel therapeutic approaches. We found that altering either the M1 structure on the GAS cell surface or removing its target host protein fibrinogen blunted GAS virulence. GAS expressing M1* showed an impaired ability to adhere to and to invade human endothelial cells, was more readily killed by whole blood or neutrophils and most importantly was less virulent in a murine necrotising fasciitis model. M1-mediated virulence of wild-type GAS was strictly dependent on the presence and concentration of fibrinogen complementing our finding that M1–fibrinogen interactions are crucial for GAS virulence. Consistently blocking M1–fibrinogen interactions by fragment D reduced GAS virulence in vitro and in vivo. This supports our conclusion that M1–fibrinogen interactions are crucial for GAS virulence and that interference may open up novel complementary treatment options for GAS infections caused by the leading invasive GAS strain M1.
Keywords
Group A Streptococcus M protein Fibrinogen Host cell interactions Bacterial virulenceIntroduction
The Gram-positive bacterium group A Streptococcus (GAS) is a leading human pathogen. It causes a substantial disease burden ranging from mild to life-threatening conditions. Annually worldwide, GAS is responsible for >700 million cases of pharyngitis or skin infection and >650,000 invasive infections including necrotising fasciitis (NF) and streptococcal toxic shock syndrome (STSS) [1]. The increasing incidence of severe GAS diseases in recent decades is in large part attributable to the emergence of a globally disseminated clone of the M1T1 serotype [2, 3]. M1T1 strains are the most common cause of GAS pharyngitis and are strongly overrepresented in severe cases, such as NF and STSS [4].
The M1 protein is a major surface protein and virulence factor expressed by GAS M1T1. M1 contributes to GAS adhesion to host cells [5, 6], provokes inflammation by stimulating macrophages or neutrophils to release cytokines and heparin-binding protein [7, 8, 9, 10], and promotes GAS intracellular survival [11]. M1 binds host fibrinogen [12], which can camouflage opsonic targets on the GAS surface to promote evasion of complement-mediated opsonophagocytic killing [13, 14]. Complexes composed of truncated M1 protein shed from the GAS surface and fibrinogen assemble into M1–fibrinogen networks [9], key factors in provoking excessive neutrophil activation and STSS symptoms [10].
Nonideal coiled-coil residues give rise to specific irregularities in the M1 protein’s dimeric α-helical coiled-coil structure [7], including the B-repeats which are essential for interactions with fibrinogen. To validate the importance of these irregularities or ‘imperfections” in the M1 coiled-coil structure to GAS disease pathogenesis, we previously replaced the amino acids alanine responsible for the irregularities of the coiled-coil structure in the B-region to generate an idealised version of the M1 protein (M1*) (Fig. S1a in the Electronic supplementary material (ESM)) [7]. Because a few of the mutated residues were found to make contact to fibrinogen, we then created a second mutant, M1*-R, that contains all the wild-type (WT) fibrinogen-binding residues but is stabilised in register 1. This mutant was as deficient as M1* in binding fibrinogen, indicating that it was the stabilisation of the coiled-coil register M1* rather than the loss of specific amino acids that resulted in poor fibrinogen binding [9]. The recombinant idealised, truncated M1* protein fragment in its soluble form showed greater protein stability but diminished binding to fibrinogen in vitro suggesting that the irregularity of the coiled-coil structure in the B-repeats could contribute to GAS virulence [7]. In the present study, we have now engineered the full length and membrane anchored idealised M1* to be expressed in GAS M1T1 by precise in frame allelic replacement of the emm1 gene. This mutant GAS strain GAS M1* allowed to assess for the first time the role of the irregular coiled-coil structure in the context of the intact living organism, using tissue culture and small animal models of infection and to test if interference with M1–fibrinogen interaction could open up novel therapeutic approaches.
Materials and methods
Ethics statement
Animal studies
C57Bl/6 WT mice were handled in strict accordance with the recommendations in the Guide for the Care and Use of Laboratory Animals of the National Institutes of Health. The protocol 140/2011 was approved by the Institutional Animal Care and Use Committee of the University of Zurich.
Blood was drawn from healthy volunteers in strict accordance with the institutional guidelines according to Declaration of Helsinki principles. The protocol 2010-0126/0 was approved by the Institutional Review Board of the University of Zurich. Written informed consent was received from all participants.
Bacterial strains
The GAS strain 5448, a well-characterised M1T1 clinical isolate from a patient with necrotising fasciitis and toxic shock syndrome [15], the M protein knockout (GASΔM1) [16], and the GASM1* strains in the M1T1 5448 background were propagated in Todd–Hewitt broth (THB; Difco, BD Diagnostics) or THB agar plates.
Engineering of GAS strain expressing idealised M1
The sequence encoding the N-terminal sequence of M1* (1–345aa) was excised from the pET28b vector [7] using the restriction enzymes XbaI/HindIII (NEB). The sequence encoding the C-terminal sequence of M1 protein (346–485aa) was excised from the pCR2.1 TOPO vector [16] using restriction enzymes HindIII/KpnI (NEB). These two fragments were ligated overnight and the ligated fragment, representing the whole emm1* gene, was cloned into the pCR2.1 TOPO vector (Invitrogen) at XbaI and KpnI. Successful cloning and creation of the pCR2.1 TOPO-emm1* vector was confirmed by sequencing. The CDS encoding emm1* was then sub-cloned into the temperature sensitive vector pHY304 at EcoRI and BamHI to give rise to the pemm1* vector. Electrocompetent GAS M1 5448 cells were transformed with the pemm1* vector; double crossover events were screened by PCR followed by restriction digest using PVUII, only present in the emm1* gene. The correct genomic insertion and sequence were verified and confirmed by sequencing.
M protein surface detection by western blot and flowcytometry
GAS strains were grown to OD600 = 0.4 in THB. Western blot was carried out as previously described [17]. Pellets from 1-ml overnight cultures of GAS strains were heated at 90 °C for 10 min in Laemmli buffer followed by separation by SDS page and transfer to PVDF membranes (Millipore). After blocking, the membranes were incubated with a polyclonal rabbit α-M1 antibody followed by incubation with an α-rabbit antibody (Invitrogen). Immunoreactive bands were detected using the Super Signal West Pico chemoluminescent substrate (Pierce). For flow cytometery, 1 ml of the bacterial culture was pelleted, washed, and resuspended in PBS + 10 % BSA for blocking. After washing, the pellet was incubated with the rabbit polyclonal antibody against M1 protein, then resuspended in goat anti-rabbit (FAB) Alexa 488 (Invitrogen), washed and finally resuspended in PBS for FACS analysis.
Fibrinogen-binding measurements by FACS
Fibrinogen (CSD Behring) was labelled with FITC using the FluoReporterR Protein Labeling Kit (Invitrogen) and added to GAS strains grown to OD600 = 0.4 in THB, samples were incubated for 30 min. To measure fibrinogen binding to GAS in the presence of fragment D, fragment D (as prepared in [7]) was added at a concentration of 500 μg/ml together with 50 μg/ml FITC-labelled fibrinogen before FACS analysis (FACSScan, BectonDickinson).
Adherence and invasion assay
Adherence and invasion assays were performed as previously described [18] using the EA.hy926 endothelial cell line [19] grown to confluence in DMEM + 10 % FCS and split into 24-well plates and cultivated in DMEM + 0.4 % BSA. GAS strains (OD600 0.4) were resuspended in DMEM + 0.4 % BSA and added to the endothelial cells at a MOI of 1 for adherence or MOI of 10 for invasion assays. For the fragment D competition assay, either 50 μg/ml fibrinogen (CSL Behring) or 50 μg/ml fibrinogen plus 500 μg/ml fragment D were added and the bacteria were incubated for 30 minutes at 37 °C. The fibrinogen or fibrinogen plus fragment D coated bacteria were used for adherence and invasion assays as described above. To visualise and quantify the adhesion by fluorescence microscopy, EA.hy926 cells were grown on bovine fibronectin-coated (Invitrogen) glass coverslips (Thermo Scientific) in a 24-well plate and challenged with the GAS strains at a MOI of 1. After fixation with 4 % paraformaldehyde and co-incubation with either a polyclonal rabbit anti-GAS or isotype control (R&D Systems) Alexa Fluor® 488F(ab′)2 anti-rabbit IgG (Invitrogen) was used as secondary antibody. DAPI dihydrochloride (Sigma) was then added and glass slides mounted with ProlongGold antifade reagent (Invitrogen). Fluorescence microscopy images were taken using an Olympus inverted microscope IX71 equipped with a mercury burner U-RFL-T as light source, an Olympus XM10 digital camera and a 10×/0.30 Ph1 UPlanFLN Olympus objective at calibrated magnifications. Images were taken and identically processed using the CellF imaging software (version 3.2) from Olympus. The fluorescence signal for one field is derived from the sum of grey value intensity per field. The average background signal was calculated as the mean of ten images of the isotype control. The corrected fluorescence intensity of a field was calculated by subtraction of the average background signal from the fluorescence signal of the field. Means of corrected intensity values of at least five pictures per slide, performed in triplicate, were calculated. Microscope settings were kept constant during image acquisition.
Whole blood and neutrophil killing assays
Whole blood killing assay was performed as previously described with some minor modifications [20]. Ancrod (Serva electrophoresis) was added at a final concentration of 0.1 U/ml to whole blood and the blood with or without Ancrod was incubated for 30 min rotating at 37 °C for defibrinogenisation.
Neutrophil killing assays were performed as previously described with some minor modifications [21]. Human neutrophils were challenged with GAS strains that had been pre-incubated with either 100 μg/ml fibrinogen or 500 μg/ml fragment D alone or with both 50 μg/ml fibrinogen and 500 μg/ml fragment D at an MOI of 1. Neither fibrinogen nor fragment D was added in control samples. To assess extracellular killing, neutrophils were preincubated with 1 μM cytochalasin D (Sigma) for 30 min at 37 °C.
Murine infection model
GAS was injected subcutaneously into the flanks of 10- to12-week-old C57Bl/6 WT mice [21] purchased from Janvier, France: on the one side GAS M1 on the other side the GAS M1* was injected. Skin lesion sizes were monitored daily for 4 days, then the mice were sacrificed and the bacteria present in the skin lesions enumerated. For the fragment D competition assay, either fragment D at a final concentration of 1.5 mg/ml or PBS as control was added to GAS M1. GAS M1 with fragment D was injected on one side and on the other side GAS M1 without fragment D. Lesions sizes were assessed as described above.
Statistics
Data were analysed and edited using the SPSS (SPSS 11.5 Inc., Chicago, Illinois), the NCSS (Kaysville, Utah), and Graphpad prism 5 software (Graphpad Software Inc, La Jolla, California) packages. Two-sample two-tailed homoscedastic t tests or a nonparametric Mann–Whitney U test were used to calculate the indicated p values. Statistics show p values compared with WT in the same group unless indicated by brackets. In vivo data were analysed by two-tailed Wilcoxon signed-rank test for paired samples.
Results
Construction and characterisation of a GAS M1* strain
Characterisation of GAS M1*. Expression of WT M1 (GAS M1) and idealised M1 protein (GAS M1*) in GAS was analysed by western blot (a) and FACS (b). c Binding of FITC-labeled fibrinogen (Fg) to the various GAS strains as analysed by FACS analysis with quantitative analyses given in (d). Representative experiments out of three independent repeats (a–c), pooled from three independent experiments (d)
Reduced fibrinogen binding by GAS M1* resulting in reduced adherence to and invasion of endothelial cells in the presence of fibrinogen
M1 proteins expressed on GAS surface or shed into the supernatant have both been shown to bind host fibrinogen, allowing bacterial camouflage and blunting of the host’s innate immune clearance mechanisms [10]. We thus tested whether the idealisation of the B-repeats in the full length cell surface expressed GAS M1* would result in reduced fibrinogen binding to GAS. The capacity of the GAS strains to bind FITC-labelled fibrinogen was quantified by FACS. We found that GAS M1* bound FITC-fibrinogen less readily than GAS M1 (Fig.1c, d). The similar M1 protein expression levels found by western blotting and flow cytometery (Fig.1a, b) make it unlikely that the reduced fibrinogen binding could be caused by decreased surface expression of M1 variants. Lack of M1 (GAS ΔM1) resulted in failure to bind fibrinogen (Fig. 1c, d).
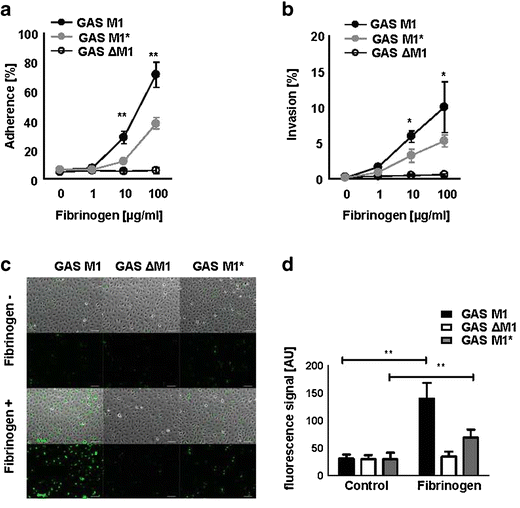
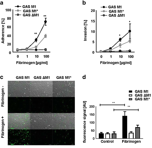
Correlation of fibrinogen M1 protein binding with GAS adhesion to and invasion of endothelial cells. a–d Human endothelial cells (EA.hy926) were challenged with GAS strains to assess the ability of GAS to a adhere to and b to invade host cells. GAS strains were pre-incubated with given concentrations of fibrinogen. Increasing fibrinogen concentrations boosted adherence and invasion only in the M1 protein-expressing GAS. c Representative bright field and fluorescence microscopy images showing GAS (green) adhering to EA.hy926cells. d Quantification of detected fluorescence signal in the absence (control) or presence of fibrinogen (100 μg/ml). Adherence of GAS ΔM1 was independent of fibrinogen, whereas fibrinogen improved adherence of GAS M1 and to a lesser extent of GAS M1*. a, b Data were pooled from three independent experiments. Mean ± SEM; *p < 0.05; **p < 0.01. d Experiments were performed in triplicate with two independent repeats, presented mean ± SD; **p < 0.01; arbitrary units; scale bar represents 100 μm
Reduced fibrinogen binding lowers the ability of GAS M1* to circumvent host innate immune killing
Fibrinogen binding hinders GAS clearance by the host innate immune system and enhances GAS virulence. a Resistance to whole blood killing in the absence (Ancrod+) or presence (Ancrod−) of endogenous fibrinogen. b Resistance to neutrophil killing in the absence (minus sign) or presence (plus sign) of exogenous fibrinogen (Fg). c Extracellular killing by neutrophils in which phagocytosis was blocked (cytochalasin D) in the absence (minus sign) or presence (plus sign) of fibrinogen. d NETs formation by neutrophils was induced by addition of PMA before the survival of GAS was examined in the absence (minus sign) or presence (plus sign) of fibrinogen. e, f C57Bl/6 mice were infected subcutaneously with GAS M1 and GAS M1* into the opposite flanks. e Time course of skin lesions size after GAS M1 and GAS M1* infection. f At day 4, the infected skin of the animals shown in (e) was harvested and homogenised to enumerate surviving bacteria. a–d Data were pooled from three independent experiments done in triplicate, mean ± SEM; *p < 0.05; **p < 0.01; ***p < 0.001. e, f Data were pooled from two independent experiments, N = 11; *p < 0.05
The M1 protein diminishes extracellular GAS susceptibility to the antimicrobial peptide cathelicidin, which is a key component of neutrophils extracellular traps (NETs) [16]. Therefore we examined GAS neutrophil extracellular killing by NETs. To examine the survival of GAS exposed to NETs, neutrophils were pre-stimulated with phorbol myristate acetate (PMA) which activates the protein kinase C [27, 28] thereby triggering nearly 100 % of the neutrophils to produce NETs [29]. In the absence of fibrinogen, no difference in killing within NETs was observed between GAS M1 and M1*. However, when the GAS strains were pre-incubated with fibrinogen, GAS M1 was more resistant to NET-mediated killing compared with GAS M1*. In contrast, the GAS strains GAS M1* and ΔM1 which did not bind fibrinogen as well were susceptible to NET-mediated killing independent of fibrinogen (Fig. 3d).
GAS expressing M1* displays reduced virulence in a murine skin infection model
To extend our in vitro findings to an in vivo model and to directly compare the virulence of GAS M1 and M1* strains C57Bl/6 WT mice were infected subcutaneously with GAS M1 and M1*. The resultant lesion sizes at the site of infection were measured over time and bacterial counts in mice skin homogenates were assessed. The lesion sizes after infection with the GAS M1* strain were significantly smaller than the lesion size caused by GAS M1 (Fig. 3e). In addition, the GAS M1* strain had significantly diminished in vivo survival at the site of infection compared with the GAS M1 strain, as calculated by the number of surviving bacteria recovered from the skin homogenates (Fig. 3f).
Interference of fibrinogen fragment D with GAS virulence in vitro and in vivo
Interference of fragment D with fibrinogen binding blunts GAS virulence in vitro and in vivo. a GAS surface binding of FITC-labeled fibrinogen (Fg) following incubation of GAS M1 with or without the competitor fragment D (FgD; 500 μg/ml) analysed by FACS. b GAS M1 was pre-incubated with either 50 μg/ml fibrinogen, 500 μg/ml fragment D, or both before neutrophil challenge and analysis of survival. c Adhesion to and d invasion of EA.hy926 cells by GAS M1 (control), GAS M1 coated with 50 μg/ml Fg, or GAS M1 coated with 50 μg/ml fibrinogen plus 500 μg/ml fragment D (Fg+FgD). e, f C57Bl/6 mice were infected subcutaneously with GAS WT coated (one flank) or not (other flank) with FgD, and the development of lesions over time and amount of surviving GAS at day 4 was analysed. a, d Representative graphs from three independent experiments. b, c Data were pooled from three independent experiments. b–d Data shown as mean ± SEM. e, f Data were pooled from two independent experiments, N = 12; *p < 0.05; **p < 0.01; ***p < 0.001
Discussion
Using precise allelic replacement technology we engineered a modified GAS M1T1 strain that expresses the idealised M1* protein characterised by a more stable α-helical coiled-coil structure. This novel GAS M1* strain allowed to directly study the importance of M1–fibrinogen interaction for GAS virulence. We show that bacterial virulence depends on both the functionality of the GAS virulence factor M1 as well as on the presence of the host protein fibrinogen.
Our tool set consisting of GAS either expressing M1, expressing a fibrinogen-binding-deficient M1* or the knock out strain in conjunction with availability of the host protein fibrinogen (either present in the serum or exogenously added) or its depletion (using either washed host cells or by adding Ancrod) allowed for the first time to fulfil an adapted molecular Koch’s postulate examining the role of M1 protein–fibrinogen interaction for GAS adherence and invasion, resistance to whole blood and neutrophil killing as well as for virulence in a murine necrotising fasciitis model. Blocking the fibrinogen–M1 protein interaction with fragment D adds novel treatment concepts.
In addition to allowing to directly and specifically analyse the importance of M1–fibrinogen interaction for GAS virulence in vitro and in vivo, our novel tools helped to overcome some limitations of previous models using M protein-deficient GAS strains in which the GAS surface may be fundamentally altered due to the absence of this very abundant surface protein. Furthermore, appropriate expression of the modified protein and unspecific effects are major concerns in engineered pathogens: using two independent techniques, western blot and flow cytometry, we showed comparable cell surface protein expression after successful allelic replacement of emm1 by emm1* and excluded differences in growth and expression of two major GAS virulence factors slo and sda1.
Our novel tools illustrate how tightly entwined host and pathogens are and that both the pathogen as well as the host contributes to virulence. We found that GAS virulence is blunted when either (1) fibrinogen is depleted or when fragment D competes for M1–fibrinogen interaction as well as when (2) the M protein is altered (GAS M1*) or absent (GASΔM1). In contrast to GAS M1T1 which harbours a single emm gene other less common GAS serotypes express additional fibrinogen-binding proteins on their cell surface such as the serum opacity factor SOF and the M protein-like surface proteins. Thus loss of M protein-fibrinogen interaction in non-M1 GAS strains could, at least in part, be compensated and our findings might thus not be representative for all pathogenic GAS strains.
Fibrinogen has been shown to facilitate leucocytes endothelial cells interactions [25]. We now provide novel evidence that fibrinogen also supports bacterial-endothelial interactions in the presence of the functional GAS fibrinogen receptor M1. Fibrinogen coating GAS facilitated adherence to and invasion of endothelial cells, both factors important for pathogenicity of invasive infections [30, 31]. Fibrinogen at concentrations as low as 10 μg/ml enhanced GAS virulence when the fibrinogen-binding M1 protein was available. In addition to blood, the extravascular compartment also contains high levels of fibrinogen, in particular during inflammation, further supporting M1–fibrinogen interaction and thus GAS virulence.
Earlier studies described M1–fibrinogen binding as a mechanism allowing GAS bacterial camouflage and blunting of the host’s innate immune clearance mechanisms [10]. Our studies of bacterial survival in whole blood or in presence of neutrophil confirm these conclusions and further illustrate that the host protein fibrinogen is required and has to interact with the bacterial virulence factor M protein to result in virulence. Our observations that M1–fibrinogen interactions help GAS to resist NET-mediated neutrophil killing are consistent with previous work showing NETs support bacterial clearance from blood [32] and that M1 protein diminishes extracellular GAS susceptibility to the antimicrobial peptide cathelicidin, a key component of NET [16]. These findings underscore the importance of the native M1 protein structure both for fibrinogen binding and resistance of GAS to the innate immune response.
Combining knowledge on how M1–fibrinogen bind [9] with understanding the relevance of the M1–fibrinogen interaction we tested fragment D known to bind M1 protein but able neither to polymerise nor to mediate adherence to mammalian fibrinogen receptors as a potential therapeutic. As proof of principle we found that fragment D blunts GAS virulence in vitro and had therapeutic effects in an in vivo necrotising fasciitis model. It however remains to be clarified whether fibrinogen receptors other than M1 bind fragment D [33] not only efficiently but potentially even better than fibrinogen [34].
To conclude, we showed that GAS expressing M1* showed impaired fibrinogen binding resulting in less invasiveness and reduced resistance towards cell and NET-mediated host killing which translated into reduced virulence in a murine necrotising fasciitis model. We further provide novel evidence that interfering with the M1–fibrinogen interaction by adding the exogenous competitor fragment D reduced pathogenicity of GAS M1T1 indicating that competition with or partial blockage of fibrinogen may open up complementary treatment options for life-threatening invasive GAS infections.
Notes
Acknowledgements
This research was supported by the ‘Stiftung für Medizinische Forschung, University of Zurich’ (ASZ), the Swiss National Foundation (SNF) grant No. 31-130748 (ASZ); ‘Forschungskredit’ and ‘Zentrum für Klinische Forschung’ both from the University of Zurich and SNF # PZ00P3_136639 (RAS) as well as NIH grants AI096837 and AI077780 (VN and PG).
Disclosure
The authors declare no conflict of interests.
Supplementary material
References
- 1.Carapetis JR, Steer AC, Mulholland EK, Weber M (2005) The global burden of group A streptococcal diseases. Lancet Infect Dis 5:685–694PubMedCrossRefGoogle Scholar
- 2.Aziz RK, Kotb M (2008) Rise and persistence of global M1T1 clone of Streptococcus pyogenes. Emerg Infect Dis 14:1511–1517PubMedCrossRefGoogle Scholar
- 3.Cole JN, Barnett TC, Nizet V, Walker MJ (2011) Molecular insight into invasive group A streptococcal disease. Nat Rev Microbiol 9:724–736. doi: 10.1038/nrmicro2648 PubMedCrossRefGoogle Scholar
- 4.Cleary PP, Kaplan EL, Handley JP, Wlazlo A, Kim MH, Hauser AR, Schlievert PM (1992) Clonal basis for resurgence of serious Streptococcus pyogenes disease in the 1980s. Lancet 339:518–521PubMedCrossRefGoogle Scholar
- 5.Courtney HS, von Hunolstein C, Dale JB, Bronze MS, Beachey EH, Hasty DL (1992) Lipoteichoic acid and M protein: dual adhesins of group A streptococci. Microb Pathog 12:199–208PubMedCrossRefGoogle Scholar
- 6.Wang JR, Stinson MW (1994) M protein mediates streptococcal adhesion to HEp-2 cells. Infect Immun 62:442–448PubMedGoogle Scholar
- 7.McNamara C, Zinkernagel AS, Macheboeuf P, Cunningham MW, Nizet V, Ghosh P (2008) Coiled-coil irregularities and instabilities in group A Streptococcus M1 are required for virulence. Science 319:1405–1408. doi: 10.1126/science.1154470 PubMedCrossRefGoogle Scholar
- 8.Pahlman LI, Morgelin M, Eckert J, Johansson L, Russell W, Riesbeck K, Soehnlein O, Lindbom L, Norrby-Teglund A, Schumann RR et al (2006) Streptococcal M protein: a multipotent and powerful inducer of inflammation. J Immunol 177:1221–1228PubMedGoogle Scholar
- 9.Macheboeuf P, Buffalo C, Fu CY, Zinkernagel AS, Cole JN, Johnson JE, Nizet V, Ghosh P (2011) Streptococcal M1 protein constructs a pathological host fibrinogen network. Nature 472:64–68. doi: 10.1038/nature09967 PubMedCrossRefGoogle Scholar
- 10.Herwald H, Cramer H, Morgelin M, Russell W, Sollenberg U, Norrby-Teglund A, Flodgaard H, Lindbom L, Bjorck L (2004) M protein, a classical bacterial virulence determinant, forms complexes with fibrinogen that induce vascular leakage. Cell 116:367–379PubMedCrossRefGoogle Scholar
- 11.Staali L, Morgelin M, Bjorck L, Tapper H (2003) Streptococcus pyogenes expressing M and M-like surface proteins are phagocytosed but survive inside human neutrophils. Cell Microbiol 5:253–265PubMedCrossRefGoogle Scholar
- 12.Whitnack E, Dale JB, Beachey EH (1984) Common protective antigens of group A streptococcal M proteins masked by fibrinogen. J Exp Med 159:1201–1212PubMedCrossRefGoogle Scholar
- 13.Ringdahl U, Svensson HG, Kotarsky H, Gustafsson M, Weineisen M, Sjobring U (2000) A role for the fibrinogen-binding regions of streptococcal M proteins in phagocytosis resistance. Mol Microbiol 37:1318–1326PubMedCrossRefGoogle Scholar
- 14.Carlsson F, Sandin C, Lindahl G (2005) Human fibrinogen bound to Streptococcus pyogenes M protein inhibits complement deposition via the classical pathway. Mol Microbiol 56:28–39. doi: 10.1111/j.1365-2958.2005.04527.x PubMedCrossRefGoogle Scholar
- 15.Chatellier S, Ihendyane N, Kansal RG, Khambaty F, Basma H, Norrby-Teglund A, Low DE, McGeer A, Kotb M (2000) Genetic relatedness and superantigen expression in group A Streptococcus serotype M1 isolates from patients with severe and nonsevere invasive diseases. Infect Immun 68:3523–3534PubMedCrossRefGoogle Scholar
- 16.Lauth X, von Kockritz-Blickwede M, McNamara CW, Myskowski S, Zinkernagel AS, Beall B, Ghosh P, Gallo RL, Nizet V (2009) M1 protein allows group A streptococcal survival in phagocyte extracellular traps through cathelicidin inhibition. J Innate Immun 1:202–214. doi: 10.1159/000203645 PubMedCrossRefGoogle Scholar
- 17.Cole JN, McArthur JD, McKay FC, Sanderson-Smith ML, Cork AJ, Ranson M, Rohde M, Itzek A, Sun H, Ginsburg D et al (2006) Trigger for group A streptococcal M1T1 invasive disease. FASEB J 20:1745–1747. doi: 10.1096/fj.06-5804fje PubMedCrossRefGoogle Scholar
- 18.Uchiyama S, Carlin AF, Khosravi A, Weiman S, Banerjee A, Quach D, Hightower G, Mitchell TJ, Doran KS, Nizet V (2009) The surface-anchored NanA protein promotes pneumococcal brain endothelial cell invasion. J Exp Med 206:1845–1852. doi: 10.1084/jem.20090386 PubMedCrossRefGoogle Scholar
- 19.Edgell CJ, McDonald CC, Graham JB (1983) Permanent cell line expressing human factor VIII-related antigen established by hybridization. Proc Natl Acad Sci U S A 80:3734–3737PubMedCrossRefGoogle Scholar
- 20.Zinkernagel AS, Peyssonnaux C, Johnson RS, Nizet V (2008) Pharmacologic augmentation of hypoxia-inducible factor-1alpha with mimosine boosts the bactericidal capacity of phagocytes. J Infect Dis 197:214–217. doi: 10.1086/524843 PubMedCrossRefGoogle Scholar
- 21.Zinkernagel AS, Timmer AM, Pence MA, Locke JB, Buchanan JT, Turner CE, Mishalian I, Sriskandan S, Hanski E, Nizet V (2008) The IL-8 protease SpyCEP/ScpC of group A Streptococcus promotes resistance to neutrophil killing. Cell Host Microbe 4:170–178. doi: 10.1016/j.chom.2008.07.002 PubMedCrossRefGoogle Scholar
- 22.Timmer AM, Timmer JC, Pence MA, Hsu LC, Ghochani M, Frey TG, Karin M, Salvesen GS, Nizet V (2009) Streptolysin O promotes group A Streptococcus immune evasion by accelerated macrophage apoptosis. J Biol Chem 284:862–871. doi: 10.1074/jbc.M804632200 PubMedCrossRefGoogle Scholar
- 23.Buchanan JT, Simpson AJ, Aziz RK, Liu GY, Kristian SA, Kotb M, Feramisco J, Nizet V (2006) DNase expression allows the pathogen group A Streptococcus to escape killing in neutrophil extracellular traps. Curr Biol 16:396–400. doi: 10.1016/j.cub.2005.12.039 PubMedCrossRefGoogle Scholar
- 24.Sumby P, Barbian KD, Gardner DJ, Whitney AR, Welty DM, Long RD, Bailey JR, Parnell MJ, Hoe NP, Adams GG et al (2005) Extracellular deoxyribonuclease made by group A Streptococcus assists pathogenesis by enhancing evasion of the innate immune response. Proc Natl Acad Sci U S A 102:1679–1684. doi: 10.1073/pnas.0406641102 PubMedCrossRefGoogle Scholar
- 25.Sriramarao P, Languino LR, Altieri DC (1996) Fibrinogen mediates leukocyte-endothelium bridging in vivo at low shear forces. Blood 88:3416–3423PubMedGoogle Scholar
- 26.Reid HA (1971) Therapeutic defibrination by Ancrod (Arvin). Folia Haematol Int Mag Klin Morphol Blutforsch 95:209–215PubMedGoogle Scholar
- 27.Castagna M, Takai Y, Kaibuchi K, Sano K, Kikkawa U, Nishizuka Y (1982) Direct activation of calcium-activated, phospholipid-dependent protein kinase by tumor-promoting phorbol esters. J Biol Chem 257:7847–7851PubMedGoogle Scholar
- 28.Fuchs TA, Brill A, Duerschmied D, Schatzberg D, Monestier M, Myers DD Jr, Wrobleski SK, Wakefield TW, Hartwig JH, Wagner DD (2010) Extracellular DNA traps promote thrombosis. Proc Natl Acad Sci U S A 107:15880–15885. doi: 10.1073/pnas.1005743107 PubMedCrossRefGoogle Scholar
- 29.Brinkmann V, Reichard U, Goosmann C, Fauler B, Uhlemann Y, Weiss DS, Weinrauch Y, Zychlinsky A (2004) Neutrophil extracellular traps kill bacteria. Science 303:1532–1535. doi: 10.1126/science.1092385 PubMedCrossRefGoogle Scholar
- 30.Amelung S, Nerlich A, Rohde M, Spellerberg B, Cole JN, Nizet V, Chhatwal GS, Talay SR (2011) The FbaB-type fibronectin-binding protein of Streptococcus pyogenes promotes specific invasion into endothelial cells. Cell Microbiol 13:1200–1211. doi: 10.1111/j.1462-5822.2011.01610.x PubMedCrossRefGoogle Scholar
- 31.Kaur SJ, Nerlich A, Bergmann S, Rohde M, Fulde M, Zahner D, Hanski E, Zinkernagel A, Nizet V, Chhatwal GS et al (2010) The CXC chemokine-degrading protease SpyCep of Streptococcus pyogenes promotes its uptake into endothelial cells. J Biol Chem 285:27798–27805. doi: 10.1074/jbc.M109.098053 PubMedCrossRefGoogle Scholar
- 32.Clark SR, Ma AC, Tavener SA, McDonald B, Goodarzi Z, Kelly MM, Patel KD, Chakrabarti S, McAvoy E, Sinclair GD et al (2007) Platelet TLR4 activates neutrophil extracellular traps to ensnare bacteria in septic blood. Nat Med 13:463–469. doi: 10.1038/nm1565 PubMedCrossRefGoogle Scholar
- 33.Whitnack E, Beachey EH (1985) Inhibition of complement-mediated opsonization and phagocytosis of Streptococcus pyogenes by D fragments of fibrinogen and fibrin bound to cell surface M protein. J Exp Med 162:1983–1997PubMedCrossRefGoogle Scholar
- 34.Schmidt KH, Gerlach D, Kuhnemund O, Kohler W (1984) Quantitative differences in specific binding of fibrinogen fragment D by M-positive and M-negative group-A streptococci. Med Microbiol Immunol 173:145–153PubMedCrossRefGoogle Scholar
Copyright information
Open Access This article is distributed under the terms of the Creative Commons Attribution License which permits any use, distribution, and reproduction in any medium, provided the original author(s) and the source are credited.



